文 张超 方晓明
报告摘要
🔷 陶瓷基复合材料(CMC)具备优良的性能,是下一代首选高温材料
一代材料一代技术,新材料技术和产业化的突破往往会带来一场工程的变革。在各类新材料中,陶瓷基复合材料是一种全新的结构材料,以陶瓷为机体与各种纤维复合而成,保留了传统陶瓷耐高温、高强度、低密度、耐腐蚀、可设计性强的优良性能,同时具备类金属断裂韧性、对裂纹不敏感。在一些极端服役环境下,如超高温、腐蚀性强等环境,陶瓷基复合材料相较于金属材料有较为明显的优势,可较好的应用于航空航天、核能、轨道交通等高精尖领域,其发展备受关注。
陶瓷基复合材料主要优势为耐高温、轻量化、优异的高温抗氧化性能以及优异的力学性能。耐高温性能方面,陶瓷基复合材料将服役温度从高温合金的600-1300°C提升到了1150-2000°C的区间,为航空发动机和燃机效率升级提供了条件;轻量化方面,该材料较高温合金部件减重30%到50%。因此,陶瓷基复合材料在高温材料领域具有全面的性能优势,是热端新材料的开发首选。
🔷 国外产业化应用较为领先;国内在航空航天领域取得应用,行业步入从1到10高速发展阶段
从行业发展进程来看,陶瓷基复合材料行业在国外形成了由美国、法国等国家,GE、赛峰等公司引领的发展格局。以美国GE公司为例,1986年,美国GE公司取得了第一个陶瓷基复合材料专利,在接下来30余年中投入近10亿美元,重点研究在航空发动机中使用陶瓷基复合材料制造导向叶片、整流罩、转子叶片、尾喷口叶片等零部件,并在可控成本内量产。至2020年,以美国GE公司为代表的企业通过研制陶瓷基复合材料形成了 36000个涡轮罩环,满足了1200台大飞机C919的LEAP发动机需求。
我国在高性能陶瓷纤维方面实现了工程化技术突破和产业化,已经完成了二代碳化硅纤维的产业化和国际先进的三代碳化硅纤维的技术攻关。虽然在陶瓷基复合材料的制备技术、加工技术、连接技术、可靠性技术等方面存在一定的差距,但经过近年来的不断努力和突破,我国陶瓷基复合材料在刹车盘、航天防热构件、航天光学支撑结构件、航空发动机零部件等领域进行了小批量应用,完成了工程验证,行业进入从1到10的快速发展阶段。
🔷 航空航天、核能等高精尖领域需求持续增加,预计国内2030年达到百亿市场规模
航空航天领域常年保持对热端耐高温材料的稳定需求,因此在陶瓷基复合材料的终端应用发展当中,航空航天应用占比起到主导性作用。
据Markets and Markets统计,2023年我国陶瓷基复合材料市场规模共计49亿元,其中航空航天及国防领域为主导市场,占比接近60%。目前,我国陶瓷基复合材料上游纤维及先驱体供给已成规模,伴随华秦科技、西安鑫垚等中游代表性企业由小批量试制交付转为量产供应,市场或将迎来可观增长。伴随航空航天用陶瓷基复合材料的研发趋势和终端应用的有效推动,预计我国陶瓷基复合材料2030年市场规模有望超百亿。
🔷 高校、科研院所科技成果转化是陶瓷基复合材料产业化发展重要支撑和路径
陶瓷基复合材料为前沿材料,具有较高的门槛,高度依赖纤维、基材、界面相和环境障涂层等技术发展,同时对制备工艺、加工工艺有较高要求。目前我国陶瓷基复合材料的发展和突破主要依托高校、科研院所科技成果转化,通过产学研合作模式开展。如西安鑫垚以张立同院士主持的国家技术发明一等奖项目“耐高温长寿命抗氧化陶瓷基复合材料及其应用技术”的产业化为核心目标;睿创新材团队由董绍明院士领衔,依托两个国家技术发明二等奖的研究成果,大力开展科技成果的落地转化等。
从市场参与者上来看,我国产业链上游纤维和先驱体市场发展较为完备,其中不乏火炬电子、华秦科技、光威复材、中航高科等上市公司。陶瓷基复合材料中游参与者相对较少,华秦科技(上海瑞华晟)、西安鑫垚等企业正逐步推进主要产能的建设,以满足以航空航天为典型代表的下游市场日益增长的需求,为现阶段市场规模提供了成长动力。
🔷 产业链重点企业
上游:火炬电子、苏州赛菲、众兴新材、泽睿新材、楚江新材、信达航科、中航高科、山东工陶院、中天胜等。
中下游:华秦科技、西安鑫垚、睿创新材、军工央企下属单位、山东工陶院等。
报告正文
一、陶瓷基复合材料(CMC)具备优良的性能,行业步入1到10高速发展阶段
一代材料一代技术,新材料技术和产业化的突破往往会带来一场工程的变革。在各类新材料中,陶瓷基复合材料是一种全新的结构材料,以陶瓷为机体与各种纤维复合而成,保留了传统陶瓷耐高温、高强度、低密度、耐腐蚀、可设计性强的优良性能,同时具备类金属断裂韧性、对裂纹不敏感。在一些极端服役环境下,如超高温、腐蚀性强等环境,陶瓷基复合材料相较于金属材料有较为明显的优势,可较好的应用于航空航天、核能、轨道交通等高精尖领域,其发展备受关注。
但同时,陶瓷基复合材料工程化制备难度相对较高,存在制备工艺复杂、制备周期长、对设备要求高、成品率难以保证等问题。因此,陶瓷基复合材料自20世纪70年代被发明以来,受限于制备工艺和设备,其优势并未得到充分发挥。
经过近几十年发展,一方面以航空航天、核能为代表的高精尖领域对耐高温结构材料、耐腐蚀材料需求日益增加,另一方面各类配套工艺设备、制备方法不断改进迭代,陶瓷基复合材料规模化应用取得了一定的成果,已成为战略性尖端材料,在航空航天、交通运输、新能源等领域实现了工程应用或工程验证,是最重要的高温热结构材料之一。
(一)陶瓷基复合材料性能较好,极端服役环境下优势明显
在上一阶段的高端装备新材料发展中,高温合金在航空、航天、核能等领域的热端部件有着统治性的地位,但随着各领域技术发展对于材料的耐热性需求的提升,终端应用工况对耐高温等性能的需求逐渐超过了高温合金的性能范围,陶瓷基复合材料成为了下一阶段耐热材料的发展首选。陶瓷基复合材料突破了高温合金迭代过程中每10年增加35°C耐温极限的缓慢提升趋势,带领热端材料进入了新的性能高度。
相比于其他材料体系,陶瓷基复合材料主要优势包括:
① 耐高温。陶瓷基复合材料较碳/碳材料和高温合金均有物理或化学性质的提升。和高温合金相比陶瓷基复合材料将服役温度从600-1300°C提升到了1150-2000°C的区间,为航空发动机和燃机效率升级提供了条件。
② 轻质。轻量化方面陶瓷基复合材料也有着充足的优势,和高温合金材料相比部分陶瓷基复合材料部件能够减重30%到50%。以航空航天领域应用为例,航空发动机和航天热防护部件的减重能提供更好的推重比或是更多有效载荷,对于应用端性能的提升较为直观。因此,在拥有耐高温性能的显著优势基础上,陶瓷基复合材料的轻量化也有不错的表现。
③ 优异的高温抗氧化性能。和碳/碳材料相比,陶瓷基复合材料在高温环境下具有较好的氧化稳定性,能够在高温氧化环境下长期使用,并降低了热防护涂层的研制和应用成本。
④ 优异的力学性能。陶瓷基复合材料克服材料脆性,具备大规模工程应用条件。陶瓷基复合材料和其他高温材料都弥补了单一材料在使用环境中化学稳定性和力学强度等方面的缺陷。高温材料中的高温合金通过向钨、钽等高熔点金属单质引入其他金属解决了温度远低于熔点时的力学强度下降、高温氧化和腐蚀等问题。陶瓷基复合材料则是通过引入纤维增韧解决了陶瓷材料的脆性缺陷。
实际上,陶瓷材料具有耐高温、高比强、高比模、耐腐蚀、耐磨损和低密度的优良性能,在高温材料领域本应具有良好的发展前景,但缺乏塑性形变能力,导致其易断裂的特点却限制了陶瓷材料的应用。陶瓷基复合材料(Ceramic Matrix Composites)的出现从根本上克服了材料脆性所带来的限制,因此具备了工程应用的可能性,使之成为了热端新材料的开发首选。
(二)制备及加工工艺取得进展,为材料工程化应用奠定基础
经过近几十年的发展,陶瓷基复合材料的制备工艺逐步趋于成熟,部分成果已成功应用于航空发动机热端部件上。根据董邵明院士论文《纤维增强陶瓷基复合材料研究进展》,陶瓷基复合材料主要制备工艺包括:
① 化学气相沉积技术
从20世纪70年代发明到20世纪80年代实现工业化,到20世纪90年代开始在工业上实现应用。化学气相沉积系统通常是一种化学过程,它制备周期较长,在陶瓷生产里有一定的局限性。
② 化学反应熔渗技术
由于化学气相沉积技术具有一定局限性,因此科学家们又发明了RMI技术,这一技术始于20世纪60年代,通过硅和碳的反应制备碳化硅陶瓷。到了20世纪80年代,这种技术也被引入到陶瓷基复合材料的制备当中,由于它成本低、可快速制备,得以快速发展。
③ 有机前驱体浸渍裂解技术。
如果化学里有耐高温组分,经过高温热解会转变成陶瓷,它主要依赖于先进的有机前躯体。
在上述制备技术的基础上,陶瓷基复合材料快速向应用推进。当然,不同的陶瓷基复合材料所采用的技术仍有较大的区别,具体制备优劣势对比于后文中展开分析。
陶瓷基复合材料的制备工艺是其产业化应用的一个重要方面,同时复合材料的后序加工技术也是促进其应用产业化的关键因素。目前陶瓷基复合材料从制备到后续加工工艺均取得了一系列进展,为其产业化和工程化应用奠定了较好的基础。
由于纤维增强陶瓷基复合材料具有强度大、硬度高、耐磨性好等特点,为其后续加工带来很大的难度。采用传统机械加工工艺加工纤维增强陶瓷基复合材料主要存在两个问题:一个是加工难度大,加工质量差,加工过程中易出现纤维拔出、基体脱落等现象,导致材料表面出现微裂纹等缺陷;另一个是加工效率低,刀具磨损严重。陶瓷基复合材料的基体一般分为氧化物和非氧化物两大类,硬度都比较高,导致在加工刀具磨损严重,生产效率大大降低。
对于形状复杂的、尺寸精度要求高的工程陶瓷部件往往难以奏效,为满足不同工件的加工要求,可将传统加工工艺和特种加工工艺结合使用,或者将不同的特种加工工艺结合使用。
(三)国外产业化应用较为领先;国内重点加强工程化能力
陶瓷基复合材料的诞生和发展得益于航空发动机、燃气轮机以及航天等对材料服役温度和高温下力学性质的高要求。热端材料的终端需求有效地牵引了耐热材料的不断开发和迭代。
在陶瓷基复合材料出现以前,于20世纪50年代发明的碳/碳复合材料就已经被用于航天器的热防护系统、头锥、机翼前缘等热端部件,随后推广应用到飞机的刹车制动盘,以及汽车的刹车系统等。但高温环境下氧化稳定性差的特点使得其应用场景受到了限制。
20世纪80年代以来,法国、美国等国集中投入研发并分别在陶瓷基复合材料工业化和终端应用方面取得了进展。该阶段大量的项目开展和充足的研发投入使得以美国为首的国家形成了一套完善的陶瓷基复合材料制备工艺、性能表征、部件设计、部件台架测试以及发动机外场测试的设计、测试与验证体系。
经历了长期的投资和研发,赛峰公司最终于2015年获得了世界首个陶瓷基复合材料部件的适航认证。2015年至今,陶瓷基复合材料部件已在军用以及民用航空航天领域有了初具规模的应用,在核能领域也处在向终端应用靠拢的发展阶段。
在航空发动机领域,陶瓷基复合材料已经在高温涡轮叶片、高温燃烧室、调节片等部件进行了典型件测试,甚至实现了工程化应用。
尽管我国在高性能陶瓷纤维方面实现了工程化技术突破和产业化,陶瓷基复合材料的制备技术、加工技术、连接技术、可靠性评价技术、应用技术等均取得了很大提高,并进行了航空发动机的多种构件设计、研制与考核,但与欧美及日本等先进国家相比尚存在较大差距。在构件考核验证和应用方面,我国尚处于起步阶段,应用范围和累计考核时间等均非常有限,与国外工程化应用研究相比也存在巨大差距。未来,加快陶瓷复合材料的研究将有力推动我国重大装备的创新与发展。
二、陶瓷基复合材料具有较高的技术门槛,高度依赖纤维、基材、界面相和环境障涂层等技术发展
(一)中国军贸正处于“自研装备为主”的发展阶段
陶瓷基复合材料通常由增强纤维、界面层和陶瓷基体3部分组成,其性能由各部分本身性能及相互作用共同决定。按照成分区分可分为碳化硅陶瓷基、超高温陶瓷基、高温透波陶瓷基和氧化物陶瓷基四类陶瓷基复合材料。
在众多种类的陶瓷基复合材料当中碳化硅纤维增强碳化硅陶瓷基复合材料(SiC/SiC 陶瓷基复合材料)和氧化物陶瓷基复合材料(Ox/Ox 陶瓷基复合材料)是近年来的制造和研发热点,在制备流程、制造成本和终端应用的泛用性方面较其他陶瓷基复合材料有着明显的优势。
从结构上来看,碳化硅陶瓷基、超高温陶瓷基以及高温透波陶瓷基复合材料是以碳化硅、硼化锆等陶瓷为基体,通过引入增强纤维来克服基材脆性,靠界面层完成基体和纤维界面结合的非金属基复合材料。因此微观结构上看呈现由基体包覆纤维,中间由界面层帮助结合的复合结构。除本体结构外,通常陶瓷基复合材料构件表面覆涂环境障涂层来帮助构件在恶劣的服役环境下抵抗氧化烧蚀和腐蚀的侵害。
由于基体材料性质的不同,氧化物陶瓷基复合材料则通常由纤维基材两个主要部分构成,和碳化硅陶瓷基复合材料相比不需要引入界面相来达到连接增韧的作用。
除以上结构外,环境障涂层也对陶瓷基复合材料的性能表现起决定性作用,因此,陶瓷基复合材料的发展高度依赖纤维、基材、界面相和环境障涂层四个领域的市场发展和技术突破。
(一)纤维:成分和编织结构多样,SiC纤维是发展热点
陶瓷基复合材料所用纤维的材质和结构对材料的增韧效果起到决定性的作用。在技术层面,增韧纤维的制备和结构的编织是陶瓷基复合材料用纤维领域的主要突破方向。从纤维类型方面来看,主要分为以增韧能力为主的碳纤维,碳化硅纤维和加强了成品吸波能力的吸波纤维(SiN4、BN、石英纤维等)。
陶瓷基复合材料的纤维选择普遍对应终端应用的性能需求,以碳化硅陶瓷基复合材料为例,利用碳纤维增韧的Cf/SiC在耐高温性能上较碳化硅纤维增韧的SiCf/SiC有优势,由于碳纤维本身的特性抗氧化性较SiCf/SiC有差距。因此热能更高且无氧的环境更适合Cf/SiC材料的应用,与之相比抗氧化性更好且有良好耐中子辐照性能的SiCf/SiC在航空发动机和核能领域的应用更为广泛。
参考《连续陶瓷纤维的制备、结构、性能和应用:研究现状及发展方向》,陶瓷基复合材料的纤维研究重点主要包括的碳化硅纤维、氮化硅纤维、氮化硼纤维、氧化铝纤维、氧化锆纤维。
1、碳化硅纤维:第二代、第三代SiC纤维加速产业化
连续碳化硅(SiC)纤维是一种具有较高抗拉强度、抗蠕变性能、耐高温、抗氧化及与陶瓷基体良好相容性的陶瓷纤维,在航天、航空、兵器、船舶和核工业等高技术领域具有广阔应用前景。连续SiC纤维增韧的陶瓷基复合材料不仅比强度高、比模量高、热稳定性好,而且抗热震冲击能力强,可应用于航天飞行器的头部和机翼前缘,航空航天发动机的燃烧室喷管、整体导向器、整体涡轮、导向叶片、涡轮间过渡机匣、尾喷管等表面温度高、气动载荷大的区域。由于在军事领域具有重要的应用前景,SiC纤维一直是西方国家对我国的禁运品。
根据不同类型SiC纤维的组成结构和耐温性能区别,大致将现有的连续SiC纤维分为三代。
第一代SiC纤维的典型代表是日本碳公司的Nicalon系列纤维和宇部兴产公司的Tyranno Lox M纤维;其主要特征是氧含量高、碳含量高,基本处于无定形状态,在有氧环境下1050℃时仍具有良好的热稳定性。
第二代SiC纤维的主要特征是氧含量低、碳含量高,在空气中1200℃ ~ 1300℃ 具有良好的热稳定性。
第三代SiC纤维是一种低氧含量、近化学计量比组成和高结晶结构的纤维,这种组成结构使得第三代SiC纤维具有更加优异的耐高温性能和抗氧化性能。
近年来,连续SiC纤维在航空发动机上应用的技术成熟度大幅提升,应用范围由静止件扩大到动部件,极大促进了SiC纤维的产业化进程。
从我国的发展水平来看,从上世纪80年代开始,国防科技大学课题组牵头开展攻关,先后突破了原材料制备与合成聚碳硅烷、连续熔融纺丝、不熔化处理、烧成等关键技术,发明了常压合成聚碳硅烷技术并建成了我国第一套吨级聚碳硅烷合成装备,成功制备出KD-I 型连续SiC 纤维,并建成了我国第一条连续SiC纤维试验线。
2000年以后,我国处于第一代SiC纤维的应用研究阶段,同时进行第二代、第三代SiC纤维技术的探索。为推动第二代连续SiC纤维的产业化,国防科技大学与九江中船仪表有限责任公司合作于2016年5月在宁波市奉化经济技术开发区筹建了控股子公司宁波众兴新材料科技有限公司,建设第二代连续碳化硅陶瓷纤维产业化线,以满足我国国防建设及高端民用装备市场对高性能连续SiC 纤维的需求。厦门大学也开展了第二代SiC纤维的工程化技术研究,并且与福建火炬电 子科技股份有限公司合作进行产业化开发。
“十二五”期间,国内主要开展了第三代连续SiC纤维的关键技术研究,国防科技大学进行了小批量制备,开展系统的工程化关键技术攻关。
从目前来看,制约我国SiC纤维发展的主要因素包括,第二代、第三代产业化能力仍有提升空间,成本偏高,核心设备进口难度偏大。预计,未来一段时间,我国的SiC纤维研发将进入合作与竞争并存的快速发展阶段,一方面加速第二代、第三代SiC纤维的产业化进程,降低制造成本,推动SiC纤维在航空航天领域的规模应用以及民用核能等领域的应用,另一方面功能化SiC纤维将呈现百花齐放的格局,围绕特殊应用领域开发专用SiC纤维,围绕组成、尺寸、形态研制具有特殊功能的SiC纤维。
2、氮化硅纤维:高温电绝缘、高温隔热领域有广泛应用前景
连续氮化硅(Si3N4)纤维是指由有机先驱体转化法制备的以Si、N为主元素、同时含有C、O等杂质元素 的高性能连续陶瓷纤维。该纤维一般呈非晶态结构,它保留了Si3N4陶瓷高强度、耐高温、抗氧化、 耐化学腐蚀等特性,是高温结构复合材料的理想增强体。此外,它具有高温电阻率高、导热率低的特点,在高温电绝缘、高温隔热等领域中也具有广泛的应用前景。
近年来,超高音速导弹的快速发展对耐高温透波陶瓷纤维提出了迫切需求,。目前,国内外高温透波材料的增强体主要为石英纤维。随着中远程精确制导导弹的快速发展,新一代导弹 的速度提高,天线罩的工作温度已经提升到1000°C以上,且工作环境更加恶劣,这对高温透波材料提出了新的需求。连续氮化硅(Si3N4)纤维有望替代石英纤维,用于制备新一代高马赫数导弹天线罩。
3、氮化硼纤维:可用于核工业、军工、新能源等领域
氮化硼 (BN) 纤维是一种重要的无机纤维材料,具有良好的热稳定性、耐高温、耐化学腐蚀、电热性能、耐辐射、抗氧化性以及高吸收中子的能力,惰性条件下2500℃以及氧化气氛中850℃保持结构稳定,在航空、航天、新能源及核工业电子等高端技术领域有着极为广阔的应用前景。
世界上许多国家都相继开始了对BN纤维的研制,并取得了很大进展。目前BN纤维已实现规模化生产,并应用于新型武器、航天飞行器、高能电池以及民用领域。发达国家一直将BN纤维制备的关键技术对其他国家进行技术封锁,产品列为重要的战略禁运物资。
4、氧化铝纤维:较好的高温隔热耐火、结构增强材料
Al2O3陶瓷纤维具有表面活性高,机械强度高、弹性模量大、热导率小、绝缘性好、抗化学侵蚀能力强等优点,是一种综合性能优良的工程材料,在工业及航空、航天领域中有着重要的作用。
Al2O3陶瓷纤维熔点高,在大气中可用到1650℃仍保持完整的纤维形态,还具有抗冲击性、可绕性等特点,在用于耐烧蚀隔热功能复合材料方面有得天独厚的优势。Al2O3的热传导率极低,因此Al2O3纤维被认为是极好的高温隔热纤维。由于具有良好的热辐射能力和红外加热效应,Al2O3陶瓷纤维是良好的红外辐射材料。由于具有绝缘、消音、抗氧化、耐油和耐水性能,多晶Al2O3纤维可作为催化剂载体。此外,Al2O3陶瓷纤维柔软、弹性好,还是理想的密封材料。
Al2O3连续陶瓷纤维以其较高的性价比、军工上重要的战略意义和巨大的商业价值,正吸引西方许多发达国家投入大量的人力财力研制、开发和应用。欧美一些发达国家已经实现了Al2O3连续陶瓷纤维的工业化生产,并形成了系列化产品,正向耐更高温度及提高纤维高温性能方向发展。
目前,中国研究生产氧化铝基陶瓷连续纤维的机构主要有山东大学、上海硅酸盐研究所、上海榕融、国装新材、东珩国纤、中南大学、中科院化学所等。虽然国产氧化铝基陶瓷连续纤维研究起步较晚,但近年来有了较大突破,产品逐步得到试验及应用。中国氧化铝基陶瓷连续纤维的研制工作主要是在国家政策扶持和重大任务的牵引下,参照、仿制国外产品,以产品的跟踪研制为主,着重解决国家重大需求和应用急需。但由于中国研究起步晚,研发技术难度大,设备加工精细程度差,导致在纤维种类、性能和应用方面仍与国际先进水平存在较大差距,因此持续加大技术创新、不断突破关键技术仍然是现阶段及未来一段时间内氧化铝基陶瓷连续纤维及其复合材料领域研究的重要任务。
5、氧化锆纤维:超高温隔热性能较好
氧化锆(ZrO2)纤维除了具有氧化锆的优良性能外,还具有长径比大、比表面积大、有足够的强度和韧性等特点。由于导热系数、高温蒸汽压和热容在所有金属氧化物中最小,ZrO2纤维与其他纤维相比具有更好的绝热或隔热性能,作为隔热材料可以在超过1600℃的环境下长期使用,最高使用温度可达2200℃。
在航空航天和军事装备工业方面,ZrO2纤维优异的耐高温性能是火箭和航天器理想的柔性隔热材料;以ZrO2纤维为基体的隔膜是空间卫星用镍氢电池的核心部件,已在欧美的空间卫星上普遍使用;ZrO2纤维增韧的陶瓷装甲可以提高坦克、直升机等军事装备的抗打击能力,提高其战斗力。
ZrO2纤维的优良性能使其在多个材料领域,尤其是军工领域有特殊应用价值。对于ZrO2纤维的生产和出口,美国、日本等国家都有严格的限制。近年来,国内才逐渐开始有部分企业生产和销售ZrO2纤维及其制品。绍兴市圣诺超高温晶体纤维材料有限公司、山东德艾普节能材料有限公司、南京理工宇龙新材料科技股份有限公司、山东红阳耐火保温材料股份有限公司、中钢集团洛阳耐火材料研究院等企业已经开始生产销售ZrO2纤维及其制品。
(二)基体:成份与终端需求高度绑定
陶瓷基复合材料根据基材类型可以分为碳化硅陶瓷基、氧化物陶瓷基、超高温陶瓷基和高温透波陶瓷基四种。其中碳化硅陶瓷基和超高温陶瓷基复合材料较其他两种有更好的耐高温性能因此终端应用的热端部件服役环境也更为苛刻。
与之相比氧化物陶瓷基和高温透波陶瓷基复合材料则在耐高温的同时兼顾部分特化性能。例如氧化物陶瓷基复合材料在吸波性能上较传统高温合金材料有优势因此应用于航空发动机尾端排气部件,而天线罩使用的透波陶瓷基复合材料则需要氮化硅、硅硼碳等材料作为基体。因此,陶瓷基体、性能特性和终端应用间存在较强的对应关系。
(三)界面相:帮助非氧化物陶瓷基体和纤维进行结合
纤维增强陶瓷基复合材料中,界面相具有连接纤维与基体两相、传递载荷、缓解残余应力的作用,能提供界面解离、裂纹偏转和纤维拔出等抑制裂纹扩展的机制,是影响复合材料力学性能、断裂模式和抗氧化性能等的关键因素。
界面结合过弱会导致无法有效传递载荷,纤维难以发挥增强作用使得材料强度下降,界面结合过强会造成裂纹倾向于贯穿纤维使得材料脆性断裂。完整并且结合适中的界面能够保证材料在断裂过程中表现为“类塑性断裂”特征消耗一部分断裂能。因此如热解炭(PyC)和六方氮化硼(h-BN)等界面材料有效提升了除氧化物陶瓷基复合材料以外的陶瓷基复合材料的服役性能。
值得注意的是,有别于常规纤维—基体—界面相三元结构陶瓷基复合材料,氧化物/氧化物陶瓷基复合材料不存在弱界面相,而是主要利用基体和纤维之间的弱结合特性实现纤维的增强效果。
(四)环境障涂层:从腐蚀工况中保护材料本体
环境障涂层对陶瓷基复合材料起到保护作用,通常通过隔离构件表面和外部气氛及杂质颗粒的方式防止构件在服役环境中受到高温氧化等腐蚀。以SiC/SiC陶瓷基复合材料为首的陶瓷基复合材料在航空发动机燃烧室等环境服役时会面对高温反应腐蚀和发动机吸入颗粒的玻璃化腐蚀,因此于20世纪90年代开始研究的环境障涂层成为了陶瓷基复合材料沿用至今的耐腐蚀解决方案。
从技术开发上来看,早期的第一代涂层只能在低于1400°C的环境下生效,1999年研制的第二代EBC,具有更好的抗环境腐蚀能力和更高的耐温能力(1482°C),NASA表示希望目前在研的下一代EBC°表面温度能达到1650°C。目前我国的EBC涂层使用普遍跟随终端产品的服役环境进行调整,相关信息相对有限。
(五)制备工艺:非氧化物基体工艺众多,氧化物基体工艺与PMC制备工艺相似
陶瓷基复合材料的制备工艺主要通过基体的不同分为两大类,以碳化硅基体为代表的非氧化物陶瓷基复合材料制备工艺较为多样流程也相对复杂,以氧化铝基体为代表的氧化物陶瓷基复合材料的制备工艺较为单一,制备流程和PMC材料的工艺有所重合。
1、非氧化物陶瓷基制备工艺:以CVI、PIP、MI为主,新型混合工艺具有全面优势
陶瓷基复合材料部件遵循“工艺-性能-结构-部件”一体化设计思想,陶瓷基复合材料制备工艺参数的变化,都将对其力学性能产生影响,进而影响陶瓷基复合材料结构的强度、刚度等,以及部件在使用阶段的可靠性与耐久性。目前常见的非氧化物陶瓷基复合材料的工艺主要为常见的化学气象渗透法(CVI)、前驱体浸渍裂解法(PIP)、熔融渗硅法(MI)和混合工艺(如CVI-PIP),除此类常见工艺外根据终端应用需求调整纳米复合瞬态低共熔烧结(NITE)工艺也展现出了明朗的发展前景。从终端产品来看,性能需求和成本控制对工艺的选择起到主导作用。
众多工艺在陶瓷基复合材料成品性能上体现出了不同的优势,在多样的应用场景下呈现共同发展的趋势。值得注意的是由于CVI工艺在混合工艺中有良好的泛用性并且CVI工艺可在同一沉积炉内完成材料的制备,因此我们认为CVI工艺是目前陶瓷基复合材料基础研究和混合工艺研究的基石,而能够扬长避短的混合工艺则为陶瓷基复合材料下一阶段性能提升打下了基础。
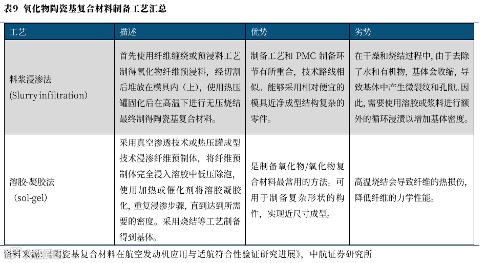
2、氧化物基陶瓷基制备工艺:沿用PMC制备工艺,成本控制和近净成型方面具有明显优势
氧化物陶瓷基复合材料加工工艺主要有料浆浸渗法(Slurry infiltration)和溶胶-凝胶法(sol-gel)两种。目前从美国等国家的在役成品上来看,料浆浸渗法是制备航空航天用陶瓷基复合材料的可行方法,在价格和近净成型方面具有明显优势。
由于氧化物/氧化物陶瓷基复合材料的纤维和基体结合没有界面相的参与,因此,以料浆浸渗法为首的工艺和聚合物基复合材料(PMC)的制备流程有所重合。如下图所示,氧化物陶瓷基复合材料在制备过程中需要先经过PMC材料常用的预浸、堆放和热压罐成型等步骤后再进行烧结和机加工得到成品。工艺的通用性使得氧化物陶瓷基的制备流程较其他陶瓷基复合材料制备成本更低,且不需要重复工序制备周期相对较短。
三、航空航天等领域热端需求提升,陶瓷基复合材料成为下一代首选高温材料
陶瓷基复合材料和高温合金等材料相比在耐高温性能上实现了进一步的突破,在900°C到1300°C的温度区间内,陶瓷基复合材料较高温合金类材料有着更高的比强度,并且在超过高温合金耐温极限的1300°C以上环境内仍然能够保持和低温环境下同等的比强度。仅在耐高温能力和高温环境下的比强度两大方面,陶瓷基复合材料就已经具备绝对优势,因此,陶瓷基复合材料将会是耐高温材料的升级换代必经之路。
航空航天等领域对于热端部件的更高需求,有效推动了陶瓷基复合材料的研发与生产。在航空领域,陶瓷基复合材料的引入突破了高温合金耐温能力对燃烧效率的限制同时,还对环保减排、隐身性能和机体减重等方面做出了贡献。航天用陶瓷基复合材料的透波性能和抗氧化烧蚀能力的优势,使得其在天线罩和热防护结构等部件得到了广泛的应用。由此可见,陶瓷基复合材料的发展形成了应用促进研发开展,技术迭代落实性能需求的良性发展通路。
(一)航空领域应用:耐高温能力升级显著提升航发性能
在航空领域材料的发展基本遵循两个主要发展规律,在机体结构方面追求更轻的重量和更高的比强度,而在发动机方面则追求更高的推重比和能源利用效率。
目前较为常用的燃气涡轮航空发动机采用布雷顿循环,高热效率的一个关键参数是高总压比,而高总压比又会导致涡轮流场温度升高。涡轮入口温度通常高于部件材料的热极限。因此,来自压气机的空气通过内部和外部流道冷却相结合的方式冷却热端组件。然而,最大限度地减少所需的冷却流量可以提高循环的整体效率。因此,需要开发具有更强耐高温能力的先进材料。因此比高温合金耐高温性能更好的陶瓷基复合材料在目前的航空发动机发展中起到了关键性作用。
陶瓷基复合材料的优秀耐高温能力使得它在燃烧室火焰筒、涡轮外环、涡轮导向叶片、涡轮转子叶片、涡轮叶盘、调节片/密封片、混合器和中心体、加力燃烧室火焰稳定器等热端部件上均有应用潜力。
1、燃烧室部件:SiC/SiC材料能有效提高燃烧室出口温度
航空发动机的燃烧室需要承受高温、复杂应力、水氧腐蚀和热冲击等苛刻环境,燃烧室内的火焰筒为大型薄壁回转体结构,属于中等载荷静子件,采用陶瓷基复合材料燃烧室部件能明显提高燃烧室的工作温度和减轻结构质量。自1990年至今,美国、法国、德国、日本等国家在陶瓷基复合材料燃烧室部件的工程应用开展了大量研究,目前已经进入市场化应用阶段。
在众多燃烧室部件的应用尝试当中,GE公司凭借CFM56发动机上多次尝试所积累的经验完成了在GE9X(波音777)发动机上的工程应用。其燃烧室的内火焰筒和外火焰筒均采用SiC/SiC材料,在提高耐久性的同时降低了对冷却空气量的需求,并降低 NOx 排放 25%-30%,有效提高燃烧室出口温度150K,表现出优异的高温性能,大幅提高了发动机的综合性能。我们认为,陶瓷基复合材料所带来的节能环保和耐用增效的提升是航空发动机发展的正确方向。
2、涡轮部件:国产大飞机C919使用陶瓷基复合材料涡轮外环
航空发动机涡轮部分有发动机涡轮外环、涡轮导向叶片、涡轮转子叶片以及涡轮叶盘等众多部件,但目前只有涡轮外环存在陶瓷基复合材料的商业化应用。如GE公司采用 Prepreg-MI 工艺批量生产的SiC/SiC 涡轮外环,目前已经普遍应用在 LEAP系列以及 GE-9X 发动机上。
除涡轮外环外,国内外的公司和院所也正在不断尝试攻克其余陶瓷基复合材料涡轮部件的工程应用问题。目前,我国在陶瓷基复合材料涡轮叶盘的设计领域处于世界领先水平,西北工业大学与中国航发湖南动力机械研究所合作,开展了航空发动机用陶瓷基复合材料涡轮叶盘工程化研究,并于2022 年 1 月 1日,在湖南株洲完成了 SiC/SiC 涡轮叶盘的首次飞行测试,验证了陶瓷基复合材料涡轮转子在航空发动机上应用的可行性。综上所述,陶瓷基复合材料在涡轮部件上的应用处在一个少量应用,大量开发的发展阶段,随着更多技术攻关完成,陶瓷基复合材料涡轮部件或将迎来大规模应用。
3、排气部件:同时满足军品吸波、减重和民品节能减排的需求
排气部件对于军用和民用飞机的飞行都起到至关重要的作用。对于军用飞机而言,燃气涡轮发动机尾喷管部件的耐久性一直是有待攻克的难题,由于加力燃烧室工作环境恶劣,其寿命只有发动机其它部件寿命的 50%,以往的尾喷管调节片和密封片通常采用镍基高温合金,但是恶劣的工作环境使得镍基合金调节片和密封片产生大量裂纹,同时高温环境产生蠕变变形,导致部件的拆卸率较高,影响尾喷部件的可靠性、维修性和成本。为了提高军用发动机尾喷管部件的使用寿命并减轻发动机重量,自20世纪80年代开始,陶瓷基复合材料调节片和密封片被陆续应用于M53-2 、M88-2 、F110 、F100-PW229/220 及 F414-GE-400 等军用发动机,并已经批量生产。由于SiC/SiC材料较氧化物陶瓷基复合材料有更好的吸波性能且可通过成分进一步调整吸波能力,军用陶瓷基复合材料排气部件多使用SiC/SiC材料。
民用飞机方面,支线运输机和公务喷气机上使用的涡扇发动机通常配有排气混合器,将旁路(冷)空气与核心(热)废气混合,通过一个共用推进喷管排入大气。排气混合器的应用能够有效降低噪音量并产生微小的推力降低油耗。在扩散器部位使用陶瓷基复合材料能够减重35%并进一步提升降噪和节能性能。值得注意的是民用航空发动机排气部件普遍使用氧化物陶瓷基复合材料,是我国在陶瓷基复合材料领域待攻关的细分领域。
(二)航天领域应用:成分调整能带来耐高温性能以外的优势
陶瓷基复合材料凭借优秀的力学性能、热稳定性、透波性能和抗热震性能等优势在航天领域得到了充分的应用。在高温透波材料领域高温透波陶瓷基复合材料和超高温陶瓷基复合材料是目前研究的主要方向,前者普遍应用于飞行器天线罩用以对抗高温高压、振动冲击、雨蚀/粒子蚀/辐射等极端环境并保障电磁信号的正常传输,后者则应用于飞行器的鼻锥、前缘, 和超燃冲压发动机的燃烧室、喷管等热防护结构。
1、天线罩:氮化物成分提供透波能力
用于天线罩的高温透波陶瓷基复合材料在超高声速飞行器上的应用更加有效地解决了高速气流摩擦产生的热量问题。和树脂基复合材料相比陶瓷基复合材料具有更好的耐高温性能,且在600-700°C 的环境下可以保持优良的力学性能,和高温合金相比更低的密度使得陶瓷基复合材料成为了耐高温轻量化材料的首选。
目前,石英纤维是目前商业化程度及产量最高的耐高温透波纤维,但石英纤维耐温性能较差,在温度超过 1150 ℃时会发生析晶现象,导致强度急剧下降,难以应用于较高温度的服役环境。以石英纤维的性能限制为切入点,国防科技大学、中科院上海硅酸盐研究所、山东工业陶瓷研究设计院、西北工业大学等高校和院所对氮化硼、氮化硅、硅硼氮和氧化铝四种纤维,氮化硼、氮化硅和硅硼氮三种基体的陶瓷基复合材料做出了研究并取得了进展。综上所述,上一代石英纤维透波材料市场程度高,新一代高温透波陶瓷基复合材料发展即将完成从0到1的突破。
2、热防护结构:碳化硅和超高温陶瓷基在1800℃以上工况耐烧蚀能力显著
C/SiC广泛应用于鼻锥、前缘等外部热防护部件,超高温陶瓷基材料则应用于冲压发动机燃烧室喷管等部位。用于航天器热结构和热防护部件有着对于轻质、抗氧化、抗烧蚀、抗腐蚀磨损和良好的高温力学性能等方面的高要求。
以美国为例,目前使用的航天器热结构和热防护材料主要分为组合结构(TUFROC)和单一结构(RCC强化碳碳材料、C/SiC、SiC/SiC)。结合欧洲的发展方向来看技术成熟的C/SiC材料得到了广泛的应用,如法国的C/SiC材料低温发动机出口锥和德国宇航中心开发的飞行器头锥帽等。我国西北工业大学超下属实验室也完成了C/SiC复合材料制成的机翼前缘和头锥的制造和试飞任务。
超高温陶瓷基方面,航天用液体火箭发动机的部分热防护结构的表面需要承受高热流与高动压的气动热作用,短时间内表面温度可达2000℃以上。严酷的工况对热防护材料的热冲击、高温力学及抗氧化性能提出了更加苛刻的要求。因此,超高温陶瓷基复合材料或成为下一代火箭发动机热防护结构的新选择之一。
目前,Ultramet公司开发的燃烧室与喷管等,已完成美国国家航空航天局液体火箭发动机2400℃的测试考核,且使用的RMI工艺制备周期短、成本低适合商业化生产。我们认为,超高温陶瓷基复合材料能够凭借制备技术的通用性和优良物化特性参与到新一阶段的航天热防护结构的研发当中。
3、空间相机结构材料:C/SiC热膨胀系数低,高精度高温环境应用较成熟
C/SiC和一众陶瓷基复合材料具有质量轻、刚度高、热膨胀系数低等特点,因此在对精度要求较高的空间相机结构材料领域也有良好的应用前景。在终端应用研究方面,通过调节纤维在复合材料内部的分布,甚至能够获得热膨胀系数接近于零的 C/SiC 材料,可以极大地提高空间相机部件的尺寸稳定性。目前,国内外的相关研究都较为成熟。
(三)核能领域应用:SiC/SiC耐中子辐照性能良好,有望替代锆合金
核能领域目前有部分陶瓷材料应用,陶瓷基复合材料受到广泛关注,部分陶瓷基复合材料包壳部件已取得安全审评许可有望替代锆合金。近年来,连续纤维增强陶瓷基复合材料以其轻质、耐极端高温、非脆性断裂等特性,在航空、航天等高新技术领域应用广泛,在核能领域的基础与应用研究也得到了广泛关注。
具有代表性的连续碳化硅纤维增强碳化硅(SiCf /SiC)陶瓷基复合材料体系能够通过组元设计、结构调控与涂层材料探索不断贴近核用材料的应用需求。美国、法国、日本等国家在SiC/SiC包壳管的研制工作均已取得了有效进展,其中美国GA拟将 SiC/SiC 进一步应用于沸水堆(BWR)中以替代燃料元件设计中近40%的锆金属。我国也在2020和2022年分别完成了自主研制的SiC/SiC包壳管的高注量辐照考验和SiCf /SiC 包壳燃料小棒的合格性鉴定,并计划于2025年针对应用需求对开发的构件进一步开展辐照考核。
除包壳管外其他部件的应用开发也有较好的前景,主要研发任务则是克服工况带来的中子辐照损伤和腐蚀效应。
(四)高性能刹车应用:C/SiC复合材料被视为新一代高性能刹车材料的首选
陶瓷基复合材料在热衰减、生产成本和服役寿命等方面具有明显优势,是高性能刹车的首选材料之一。C/SiC复合材料是近年来逐渐发展起来的一种新型高性能刹车材料,有望成为传统粉末冶金和C/C复合材料的良好替代品。和金属基材料相比,C/SiC复合材料具有更低的密度、更高的强度、更好的摩擦性以及更长的使用时限,被视为新一代高性能刹车材料的首选,在飞机、高铁、汽车等制动领域具有广阔的应用前景。
上世纪90年代,飞机碳陶刹车技术在国际上刚刚兴起,各发达国家均纷纷投入巨资研制,德国航天局和斯图加特大学等机构联合研发了C/SiC刹车片,并成功地在奥迪等高档轿车的制动系统中投入使用;在飞机制动系统领域,韩国DACC公司研制的C/SiC刹车盘成功应用于F16战斗机。
近年来,我国的国防科技大学、西北工业大学、中南大学等单位对C/SiC刹车材料进行了重点研究,西北工业大学联合西安航空制动科技有限公司研究开发出一种应用在军用飞机上的C/SiC刹车材料,中南大学研制的C/SiC刹车材料已被成功应用在高速列车、磁悬浮列车滑橇、直升机等制动系统中。
四、航空航天及军工领域占比高需求大,市场规模将迎拐点
(一)陶瓷基复合材料产业链上游发展较成熟,上游、中游市场价值量占比接近
陶瓷基复合材料上游主要分为碳化硅纤维、碳纤维以及氮化硅三种纤维生产商,三类纤维材料分别对应中游的SiC/SiC、C/SiC和高温透波陶瓷基三种陶瓷基复合材料制造商。下游则主要为航空、航天、核能等领域的应用。
从工艺环节上来看,上游纤维生产覆盖从聚碳硅烷(PCS)等原材料到碳化硅等纤维的制造过程,部分企业向下覆盖至纤维预制体,主要产品为成品纤维及其织物。中游企业普遍覆盖从纤维结构制备、界面层制备、基体制备到成品加工和涂层制备的完整工艺流程。主要产品均为完整的终端应用部件。
陶瓷基复合材料的上游发展较为完备,氮化硅和碳化硅纤维市场正在快速扩张阶段。氮化硅和碳化硅纤维也是陶瓷基复合材料市场参与者们的主要切入点,如火炬电子等公司已经有了稳定的碳化硅、氮化硅产线和年产量。
中游环节的陶瓷基复合材料构件处于市场开发阶段,因为新材料的引入往往依赖新的终端机型(航空发动机、航天器等)所以在陶瓷基复合材料制备技术逐渐成熟的当下有望凭借机型材料换代迎来整个陶瓷基复合材料市场的拐点
目前,在中上游市场参与者中,科研院所的占比较高。我们认为,产学研合作将会是下一阶段新的陶瓷基复合材料市场参与者涌现的主要途径之一。
从各环节的价值划分来看,原材料和陶瓷基复合材料制造业务分别创造了行业内40%和50%的附加值。纤维、基体等原材料和成品制备工艺一样具有较高的技术门槛和附加值,目前,我国纤维自主生产能力处于追赶阶段,因此受国外供应商影响较大。部分情况下纤维采购成本占总成本50%以上。
(二)中国为陶瓷基复合材料增速最快市场,2031年有望突破百亿元
1、2023年全球陶瓷基复合材料市场约为775亿元,主要分布于欧美区域,应用于航空航天市场
陶瓷基复合材料目前主要应用于航空航天及国防应用、汽车、能源、工业及其他领域,根据Markets and Markets的报告,2023年,全球陶瓷基复合材料市场规模预计为人民币775亿元,其中航空航天与国防应用占据市场主导地位,市场规模为471亿元,占比高达61%;汽车及能源应用次之,市场规模分别为133亿元、86亿元,占比分别为17%及11%。
从区域分布看,北美市场及欧洲市场由于其航空航天、汽车产业较为发达,是当前陶瓷基复合材料的主要市场。2023年,北美市场陶瓷基复合材料市场规模约为189亿元,占比为40%;欧洲市场规模约为162亿元,占比为34%。亚太地区市场规模约为96亿元,占比21%。
2、全球市场增速有望超10%,其中中国区域增速最快
随着航空航天、新能源等领域的不断发展,人们对高温热结构材料的性能提出了更高要求,作为极具应用前景的高温热结构材料,随着制备技术、加工技术的不断更新迭代,陶瓷基复合材料有望迎来高性能、低成本、大规模的发展,其市场空间有望大幅抬升,其中航空航天的应用将更是其中重点发展赛道。
根据Markets and Markets预测,至2031年,全球陶瓷基复合材料规模有望接近1700亿元规模,复合增速超过10%。其中航空航天及国防应用增速最快,有望突破1100亿元,复合增速超11%,市场占比也有望提升至65%。
从市场规模上来看,2023年我国陶瓷基复合材料市场规模达到49.1亿元,在过去四年内年平均增长率4%。从2019年到2023年,我国陶瓷基复合材料市场处于在SiC/SiC、C/SiC等各领域实现技术突破的阶段,因此增长较为缓慢。
结合目前终端应用情况来看陶瓷基复合材料行业发展将有望迎来拐点,预计在2024-2031年间年平均增长率预计约为11.7%,2031年,我国陶瓷基复合材料将达到超百亿市场规模。
(三)部分重点公司分析
1、火炬电子—立亚特陶,背靠厦门大学上游纤维、先驱体产能稳定,中游应用初具雏形
火炬电子主营业务包括为电子元器件、新材料和贸易三大板块。旗下立亚系公司自2013年成立以来开拓了高端特种陶瓷新材料业务板块。目前,产品线覆盖陶瓷基复合材料的陶瓷先躯体(PCS)和多种陶瓷基复合材料用强化纤维,立亚新材负责碳化硅及氮化硅纤维的生产及研发,立亚化学则负责陶瓷先躯体业务。
产学研合作方面,火炬电子与厦门大学资产经营有限公司于2013年合资成立立亚特陶,自成立以来在连续碳化硅纤维及其先驱体-聚碳硅烷、高性能陶瓷复合材料制品及其产业化装备等方面均取得了科研进展,对立亚系公司的陶瓷基复合材料技术突破做出了贡献。
结合先躯体、纤维和陶瓷基复合材料制备的发展现状和来看,立亚系公司是我国少数具备陶瓷先躯体和纤维规模化生产能力并有望实现产业链整合的企业之一。
2、华秦科技—上海瑞华晟,依托董绍明院士团队,重点发力航空发动机领域
2023年7月,华秦科技投资设立上海瑞华晟新材料有限公司,并开始陶瓷基复合材料的研发与生产工作。上海瑞华晟新材料有限公司是由华秦科技与上海瑞聚祥企业管理咨询合伙企业(有限合伙)、眭越江和江苏图南合金股份有限公司共同出资成立(华秦科技占比51.5%),主营业务聚焦航空发动机用陶瓷基复合材料及其结构件。该合资子公司主要负责实施中国工程院院士董绍明先生及其团队的科技成果产业化,即“航空发动机用陶瓷基复合材料及其结构件研发与产业化项目”。
结合华秦科技的发展经验,上海瑞华晟分别设立了上海市项目研发中心和沈阳市项目生产与维保基地两个主要核心,并贴近用户设立产业中心,积极融入航发集团“小核心、大协作”科研生产体系,与下游客户沈阳黎明深度绑定,进一步提升了公司行业核心供应商的地位。
2024年上半年,上海瑞华晟陶瓷基复合材料业务的小批试制交付显著加快,部分陶瓷基复合材料零部件实现全套交付及装机验证。同时,上海瑞华晟及其全资子公司沈阳瑞华晟积极开展项目前期建设工作,力争在2024年下半年实现部分产线试生产。
华秦科技成功将此前隐身材料产学研到科研转批的经验应用于陶瓷基复合材料的产业建设,对“小核心、大协作”科研生产体系的落实也使得上海研发中心和沈阳生产基地的协作顺利进行,航空发动机用陶瓷基复合材料产线建设方面取得较快进展。
3、睿创新材—依托董绍明院士团队,航天光学支撑结构件已上星应用
嘉兴睿创新材料有限公司(以下简称“睿创新材”)成立于2021年,专注于先进结构陶瓷与陶瓷基复合材料以及相关工程构件研制和生产,专业从事陶瓷基复合材料构件的设计、研发、制造、加工、销售的高新技术企业。睿创新材团队由中国工程院院士、中国科学院上海硅酸盐研究所研究员董绍明领衔,依托两个国家技术发明二等奖的研究成果,大力开展科技成果的落地转化,项目总投资超1.3亿元,完成A轮融资6000余万元,目前累计融资额已超一亿元。
2024年2月,睿创新材自主研发生产的首件C/SiC复合材料光机产品配套东方慧眼高分01星唯一载荷高分相机,成功实现在轨应用。睿创新材发挥C/SiC复合材料密度低、比模量高、可设计性强的特点,开展对C/SiC复合材料构件薄壁化关键技术的攻关,并通过优化制备工艺流程,进一步提升了材料的比模量,从而实现了C/SiC复合材料光机构件比刚度的有效提升。其中该产品重量较前期同等规格C/SiC复合材料光机构件减重超过50%。
2024年5月20日,航天科技集团五院抓总研制使用睿创新材陶瓷基复合材料光机构件的北京三号C星星座以“一箭四星”的方式,搭乘长征二号丁运载火箭,于太原卫星发射中心成功发射。随后,四颗卫星依次准确进入预定轨道,发射任务取得圆满成功。
4、西安鑫垚—隶属于国家开发投资集团,依托西北工业大学进行科技成果产业化
西安鑫垚陶瓷复合材料股份有限公司(以下简称“西安鑫垚”)依托于西北工业大学陶瓷基复合材料工程中心,是结合了国有控股、院所支持和院士研究等特点的市场参与者,于2011年3月正式成立。公司以推动张立同院士主持的国家技术发明一等奖项目“耐高温长寿命抗氧化陶瓷基复合材料及其应用技术”的产业化为核心目标,专注于陶瓷基复合材料领域的技术研发和产业化落地,是国内该领域的佼佼者。
2020年,国家开发投资集团控股西安鑫垚,作为战略支撑点布局战略性新材料产业,保障国家安全和产业安全。2022年6月10日,西安鑫垚陶瓷复合材料有限公司被陕西省推进企业上市工作领导小组办公室确定为2022年度省级上市后备企业。6月23日,西安鑫垚以整体变更方式发起设立,在西安市市场监督管理局高新区分局注册登记,顺利完成各项改制及行政许可工作,正式更名成为“西安鑫垚陶瓷复合材料股份有限公司”。
西安鑫垚是中国唯一具备大型陶瓷基复合材料构件研制、生产、加工能力的企业。近年来,西安鑫垚在西安阎良区航空基地启动了全国首个陶瓷基复合材料智能制造园区项目,总投资20亿元,计划建成后年产量达100吨,年产值可达到20亿元。
随着陶瓷基复合材料工程化的不断推进,西安鑫垚先后获得了国家工程研究中心创新能力建设项目、国家战略性新兴产业新材料研发与产业化专项“高性能SiC陶瓷基复合材料在刹车和航空发动机领域的产业化及其技术研究”项目与国家工业转型升级强基工程“超高温陶瓷基复合材料在热防护领域的产业化”项目的支持。
在上述三大国家项目的支持下,西安鑫垚在陶瓷基复合材料的应用方面取得一个个的阶段性进展,在部分领域完成了工程化研究,达到了小批量甚至批量生产水平,实现了部分领域领跑,部分领域并跑,部分领域跟跑的局面。
刹车盘领域,飞机碳陶刹车盘产业实现了从无到有、从零星推广试用到目前的7个型号设计定型批生产、多型号完成首飞和配套研制,使我国成为国际上第一个率先使用碳陶飞机刹车盘的国家。航天防热构件方面,所研制的各种构件一再突破尺寸和应用极限,通过各种地面试验和飞行试验,保证了我国多个国家科技重大专项的完成,实现了多个国际领先,为国家安全作出了重大贡献。航空发动机热端部件方面,不断攻克技术难关,优化工艺,所研制的多个构件已通过长时间的试车考核。在其他新兴领域,如光伏电子、民用刹车等,大手笔进行研发投入,并加速进入产业化阶段。
5、宁波众兴新材—与国防科技大学合作,着重纤维制备产业化
宁波众兴新材料科技有限公司是一家由九江中船仪表有限责任公司(四四一厂)于2016年建设的高新技术企业,主要从事高性能陶瓷纤维和特种陶瓷先驱体的研发制造业务。其主要产品包括聚碳硅烷(PCS)、聚锆碳硅烷、第二代及第三代连续碳化硅纤维等。公司产品满足航空、航天、核能领域的终端应用标准为国内多家航空航天相关单位提供优质产品。
公司2016年起和国防科技大学建立了广泛而深入的合作,掌握了第二代连续碳化硅纤维的核心技术,建成了国内首条10吨级第二代连续碳化硅纤维生产线和年产40吨PCS生产线。随后为完成第三代碳化硅纤维的技术攻关和产线建设公司自2019年开始和中国科学院过程工程研究所合作引进张伟刚教授团队发明的具有自主知识产权的复相碳化硅陶瓷纤维技术进行产业化开发。
通过和多家科研院所深度合作,众兴新材形成了碳化硅纤维和碳化硅陶瓷基先驱体双线并行的营业模式,并积极发力下游航空航天应用。
6、泽睿新材料—中南大学教授投资创办,专注于碳化硅纤维研制与生产
湖南泽睿新材料有限公司成立于2019年,是专注于碳化硅纤维研制与生产的国家高新技术企业,拥有全流程自主可控的碳化硅纤维生产能力,是国内领先的掺杂碳化硅纤维研发和产业化的单位,可提供国内种类最全和产能最大的掺杂系列碳化硅纤维。公司致力于成为具有国际竞争力的高性能碳化硅纤维供应商。泽睿新材料创始人、首席科学家黄小忠教授为中南大学博导、中南大学碳化硅纤维复合材料研究所所长。
公司位于长沙市高新区,现有研发和生产基地近300亩;依托碳化硅纤维及其复合材料湖南省工程实验室、湖南省掺杂碳化硅纤维工程技术硏究中心两个省级科研平台,公司实现了碳化硅纤维产业化突破,建立了规模化生产基地,形成了多系列的碳化硅纤维,现拥有相关专利近20项,具有独立的自主知识产权,产品主要应用于航空航天、核电等热端新材料领域。
六、 风险提示
① 新材料研发投入大、周期长、风险高,产业化进展可能不及预期;
② 新材料应用仍处于相对早期阶段,下游需求释放可能不及预期;
③ 生产设备、原材料价格波动,导致成本升高;
④ 行业重大政策调整可能会对行业发展造成短期影响。
中航证券研究所由五次获得新财富机械(军工)第一的明星分析师邹润芳领衔,董忠云博士担任首席经济学家,着力打造总量研究引领,以军工、硬科技为代表的战略新兴产业链投研体系,同时重点覆盖部分大消费领域。
研究所拥有资本市场大型军工行业研究团队,依托于航空工业集团强大的军工央企股东优势,以军工品质从事军工研究,以军工研究服务军工行业,力争前瞻、深度、系统、全面,覆盖军工行业各个领域,服务一二级资本市场,同军工行业的监管机构、产业方、资本方等皆形成良好互动和深度合作。
张超(证券执业证书号:S0640519070001),中航证券研究所副所长、军工行业首席分析师,毕业于清华大学精仪系,空军装备部门服役八年,2016-2018年新财富第一团队核心成员,2016-2018年水晶球第一团队核心成员;2022-2023年wind金牌分析师国防军工行业第一名。
zhangchao@avicsec.com
方晓明(证券执业证书号:S0640120120034),中航证券研究所军工行业分析师,清华大学工程力学与航天航空专业学士、经济学专业双学士,航天航空学院飞行器设计专业硕士;具备军工行业股权投资经验,关注航空航天领域。
fangxm@avicsec.com
证券研究报告名称:《陶瓷基复合材料深度报告:火炼金身陶作甲,入穹为翼轻如燕》
对外发布时间:2024年10月8日
航空报国
航空强国
○

