文 张超 方晓明 李博伦 宋翰生
近一周行情
本周,国防军工(申万)指数(-0.97%),行业(申万)排名(19/31);
上证综指(-1.30%),深证成指(+1.14%),创业板指(+2.34%);
涨幅前五:兴图新科(+37.41%)、广东宏大(+22.93%)、福光股份(+18.93%)、华丰科技(+18.88%)、奥普光电(+17.74%);
涨幅后五:ST*新研(-13.53%)、爱科赛博(-9.13%)、华力创痛(-9.10%)、中国卫星(-8.33%)、中国船舶(-7.39%)。
重要事件及公告
9月15日,亿航智能宣布与哈萨克斯坦大型商工企Allur集团签署合作意向书(MOU)。
9月15日,内蒙一机公告,公司全资子公司北创公司与中国国家铁路集团有限公司签订了《铁路货车采购项目合同》,由中国国家铁路集团有限公司向北创公司采购了X70型集装箱专用平车,合同总金额1.86亿元(含税)人民币。
9月16日,中国海警依法对位黄岩岛领海非法活动的多艘菲律宾公务船采取管制措施。
9月16日,我国在酒泉卫星发射中心使用长征二号丙运载火箭/远征一号S上面级,成功将卫星互联网技术试验卫星发射升空,卫星顺利进入预定轨道,发射任务获得圆满成功。这次任务是长征系列运载火箭的第595次飞行。
9月16日,沃飞长空与四川川发融资租赁有限责任公司在成都达成战略合作,其中包括200架AE200型电动垂直起降飞行器及必要零部件意向采购订单。
9月16日,捷强装备公告,公司拟以现金方式收购山东碳寻51.00%股权,交易价格为4690万元。
9月16日,第七届中国天津国际直升机博览会(以下简称“直博会”)新闻发布会在天津举行,中国航空工业集团将携直升机谱系化发展成果亮相第七届直博会。
9月17日,第22届中国—东盟博览会期间,壹通无人机公司与海内外数家公司分别签署含采购意向、合作运营、产品出口等项目在内的合作协议,采购意向订单总计超过260架,型号涉及TR100、大载重多旋翼系列无人机、TRS系列多功能垂直起降无人机。
9月17日,中船科技公告,公司联合中国船舶工业贸易有限公司子公司与客户A签订了绿色甲醇销售合同,合同金额约4000万美元/年,可根据客户需求增加供货量,最高约1.2亿美元/年,供货期最高不超过12年。
9月17日,应流股份公告,公司拟通过向不特定对象发行可转债的方式募集资金15亿元,用于叶片机匣加工涂层项目,先进核能材料及关键零部件智能化升级项目,补充流动资金及偿还银行贷款。
9月18日,新华社利雅得9月18日电,沙特阿拉伯和巴基斯坦政府17日在沙特首都利雅得正式签署共同战略防御协议。根据协议,第三方针对两国任何一国的攻击将被视为“对两国的侵略”。
9月18日,第十二届北京香山论坛在北京国际会议中心开幕。国防部长董军出席论坛并作主旨发言。
9月18日,中国电科在京举办产融大会暨控股上市公司投资者交流活动。大会以“共鉴科技未来、共绘产融新程、共铸电科价值”为主题。会上发布了中国电科及19家控股上市公司在壮大新质生产力、提升市场竞争力、激发企业内生活力三方面的探索和取得的成效。
9月19日,楚江新材公告,公司全资孙公司安徽楚江森海铜业有限公司收到政府补助资金2634万元。
9月19日,2025年空军航空开放活动和长春航空展开幕,本次航空展集中展出百余型空军现役飞机、地面装备以及退役经典装备。
9月19日,2025中船集团产业链供应链大会在扬州市举行。大会发布了中船集团年度采购策略等,产业链供应链相关单位集中签约总金额超200亿元。
9月19日,神宇股份公告,公司向不特定对象发行可转换公司债券申请获得深圳证券交易所上市审核委员会审核通过。
9月20日,麒麟信安公告,公司近日收到政府补助款项合计482.94万元,属于与收益相关的政府补助款项。
报告摘要
全年观点请关注2025年军工投资策略《今朝更好看》。
本周,国防军工(申万)指数涨跌幅(-0.97%),行业排名19/31;军工板块(申万)成交额为2800亿元(-2.98%);占中证全指成交额比例为2.27%,板块交易量和占比进一步下降。从板块内部看,受香山论坛、沙特阿拉伯和巴基斯坦签署共同战略防御协议等事件催化,军贸相关个股走势相对领先。
近期,随着热点事件和主题催化落地,叠加中报业绩披露完毕,行情有望在短期内进入相对稳定阶段。整体而言,市场系统性风险较小,军工行业或将呈现内部结构性轮动。从板块内部来看,今年以来,“低空经济、商业航天、深海科技、大飞机、军贸”等大军工板块轮动特征清晰,在进一步丰富军工行业投资主线的同时展现出较强的板块韧性与活力,一定程度上避免了单一领域过热带来的波动风险。
就基本面而言,一方面,部分领域半年报业绩、二季度环比业绩有所改善,部分相关重大订单披露,一定程度上释放出基本面修复信号。随着“十四五”收官,“十五五”开启,市场对新订单预期逐步增强,预期的逐步落地也将进一步对预期进行强化,这也将成为军工行情持续夯实基础。
我们认为,伴随着军工基本面有望迎来持续回暖,主题活跃+业绩修复,将构成未来较长一段时间的“二重奏”,共同推动军工整体行情走势。
二、军工行业的中长期逻辑
抛开短期市场情绪扰动,军工行业的中长期逻辑依旧坚实且清晰。主要原因有四:
一是行业顶层战略定性不变,时间节点清晰。到2027年实现建军一百年奋斗目标,到2035年基本实现国防和军队现代化,到本世纪中叶把人民军队建成世界一流军队,是国防和军队现代化新“三步走”战略安排。这构成2027、2035、2050年三阶段目标的行业底层发展逻辑。
二是在新国际形势、新战场形态下,行业新需求方向清晰。随着战争形态加速向信息化智能化战争演变,一体化联合作战已成为基本作战形式,平台作战、体系支撑、战术行动、战略保障成为现代战争的显著特点,从“九三”阅兵装备到2025年长春航空展,武器装备体系化特征和需求更加清晰。而在新质战斗力建设运用上,强调“增加新域新质作战力量比重,加快无人智能作战力量发展”,也为行业后续需求和发展指明了方向。
三是“大军工”下的新赛道“十五五”需求清晰。所谓“大军工”,主要是军技民用的广义概念下扩充的军工新赛道,如商业航天、民机、低空经济等。在军工行业发展到一定的阶段,其所积累的技术、产能等具备了外溢的条件,同时也将带来行业天花板的大幅抬升。从“十五五”发展情况来看,受益于政策、技术、资本、市场等多重因素催化,商业航天、民机、低空经济有望进入 “1”到“100”的快速发展阶段,其在行业占比有望进一步提升,成为行业重要的增长“第二曲线”。
四是国际市场的发展带来市场扩容。经过过去几年供需共振的快速发展,行业能力也得以提升。从军贸而言,武器装备“出海”的条件也逐步成熟;于是,富有弹性的军贸市场,有望成为我国军工行业持续高增长的新动力和加速度来源。从“大军工”视角看,近期民机、低空经济、商业航天等赛道在东南亚、中东等区域出海捷报频传。国际市场的发展,将有望大幅扩容行业市场空间,同时有望使行业乘机借势形成内需外贸高质量循环。
三、军工行业2025年后续行情展望
我们判断,军工板块当前正处于一个向上空间广阔、向下有底的状态,短期急涨的子领域和个股或有波动风险,但结构性深度调整的可能性相对较低。
对于2025年后续的行情,我们认为:
① 军工上市公司半年报业绩已发布完毕,基本面释放修复信号,我们预计下半年整体将好于上半年;
② 军工行业的上行态势,相比其余行业的下行压力,比较优势将更加凸显;
③ 低空经济、商业航天、深海科技、大飞机、军事智能化等主题有望持续活跃,并在风险偏好提升的市场风格下,有望表现较好。我们认为,这些大军工新域新质主题仍将会不断深化、反复演绎。
整体节奏上,我们认为,“进二退一”或成为中长期常态,内部也将呈现出轮动与分化,短期急涨的子领域和个股或有波动风险,军工行业融资余额处于历史高位,也是造成波动的潜在因素。
我们对军工行情的中长期节奏判断如下:
① 填洼地:前期超跌、悲观预期充分体现的领域,如军工电子、军工材料;
② 塑权重:沪深300和A500等指数中的军工权重股;
③ “双击”:待到“十四五”末订单和业绩的逐步兑现,以及“十五五”计划的逐步明朗,将带来业绩和估值的“双击”;
④ 行业特殊性溢价:并购重组、市值管理预期、地缘政治刺激、新质生产力和新质战斗力等带来的行业溢价。
四、投资趋势和方向
1、 军工行业依然处于景气大周期;
2、随着“十四五”进入攻坚阶段,“十五五”计划逐步明朗,行业将进入“V”字反转;
2、 关注无人装备、军事智能化、卫星互联网、电子对抗等新质新域的投资机会;
4、 关注低空经济、民机、商业航天、深海、军贸、信息安全等军民结合领域的“大军工”投资机会;
5、 关注军工行业并购潮下和市值管理要求下的投资机会。
五、建议关注:
军机等航空装备产业链:
战斗机、运输机、直升机、无人机、发动机产业链相关标的,航发动力(发动机)、应流股份(叶片)、航天电子、航天彩虹(无人机)等。
低空经济:
莱斯信息(空管系统)、四川九洲(空管系统)、中信海直(低空运营)。
航天防务(导弹及智能弹药)产业链:
航天电器(连接器)、航天南湖(防空预警雷达)、天奥电子(时频器件)、中兵红箭(特种装备)、北方导航(导航控制和弹药信息化)、国科军工(导弹固体发动机动力与控制产品)、成都华微、振华风光(模拟芯片)、国博电子(星载TR)、智明达(嵌入式系统)。
商业航天(卫星制造及卫星应用)产业链:
航天智装(星载IC)、中国卫通(高轨卫星互联网)、航天环宇(地面基础设施)、海格通信(北斗芯片及应用)、中科星图(卫星遥感应用)。
船舶(深海)产业链:
中国船舶、中国海防(水声水下防务)。
军事智能化:
能科科技。
军工材料:
铂力特、超卓航科(增材制造);光威复材、中复神鹰(碳纤维复合材料);航材股份、钢研高纳、图南股份(高温合金);华秦科技、佳驰科技(隐身材料);菲利华(石英纤维)。
正文
一、从 “九三”阅兵及长春航展看行业需求变化
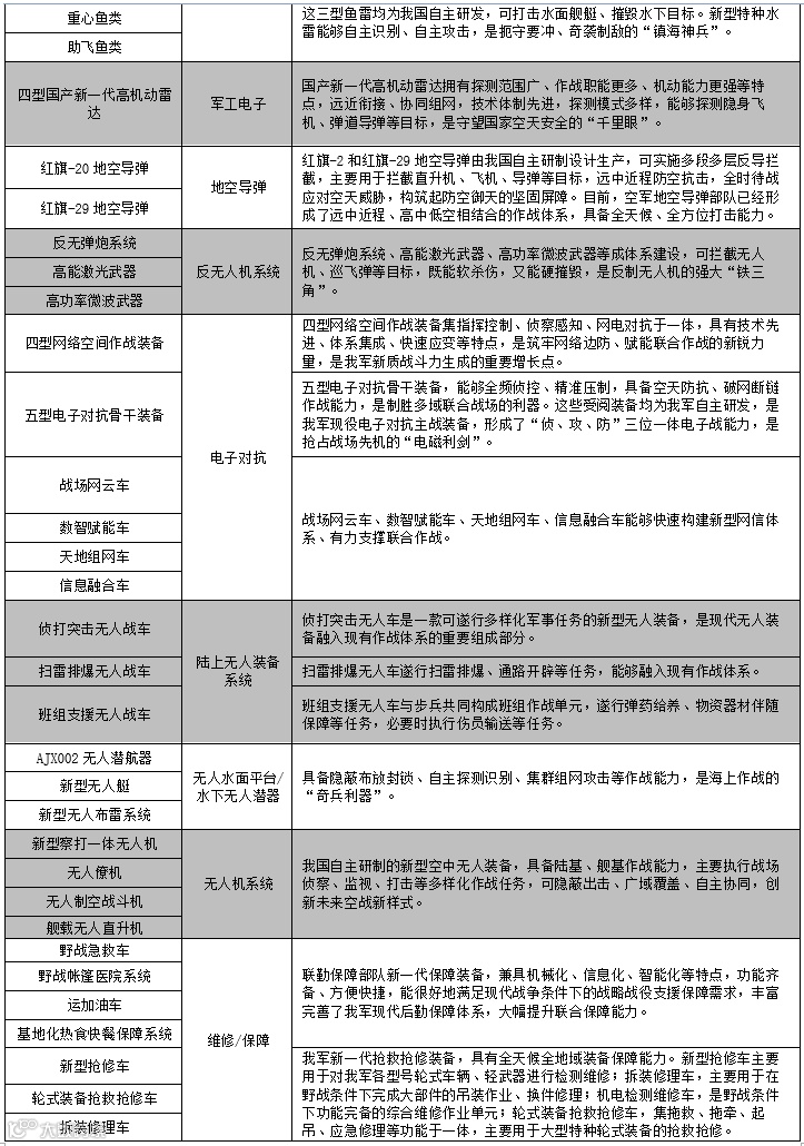
9月3日,纪念中国人民抗日战争暨世界反法西斯战争胜利80周年大会在北京天安门广场隆重举行。从徒步方队看,本次阅兵式体现了我军“四支军种,四支兵种”的新型军兵种结构布局。这既是我军军事力量的全方位展示,也彰显了我军新域新质力量比重的上升。
本次阅兵的装备方队按照实战化联合编组,编陆上作战群、海上作战群、防空反导群、信息作战群、无人作战群、后装保障群和战略打击群等,全部从国产现役主战装备中遴选,不少是代表现代战争形态演变的最新装备,还有一些是国之重器,充分展示我军制胜现代战争的强大能力。
本次阅兵中亮相的装备是继2019年国庆70周年阅兵式后,我军新一代武器装备的集中亮相,特点包括:
① 以新型四代装备为主体,例如新型坦克、舰载机、歼击机等,按作战模块进行编组,展示我军体系作战能力。
② 遴选陆上、海上、空中系列无人智能和反无人装备,以及网电作战等新型力量受阅,如新型无人机、定向能武器、电子干扰系统等,展示我军新域新质战力。
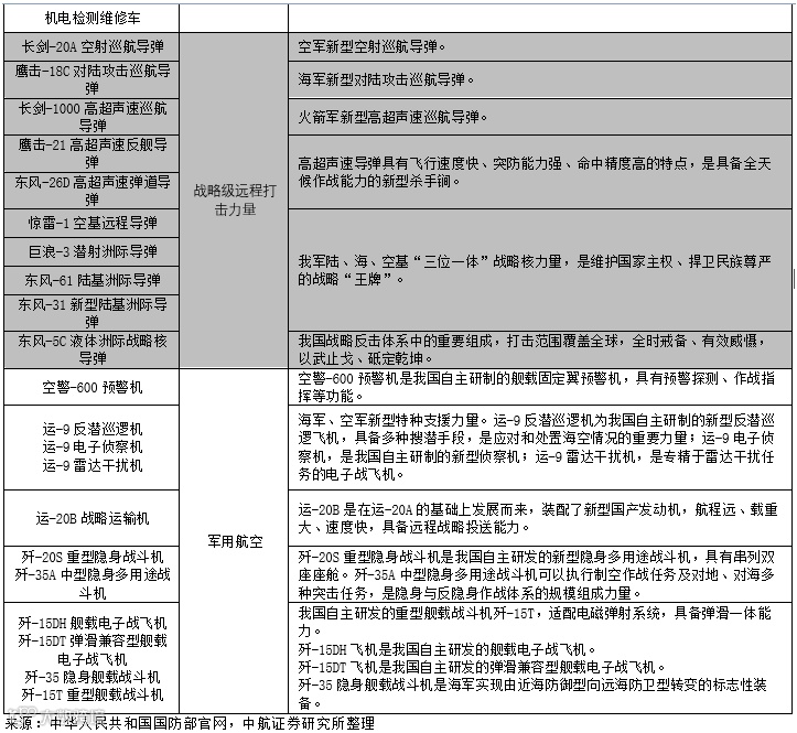
③ 集中亮相一批高超声速、防空反导、战略导弹等先进装备,展示我军强大的战略威慑实力。
可以说,这次受阅的武器装备信息化、智能化程度都比较高,充分体现我军适应科技发展和战争形态演变、打赢未来战争的强大能力。
9月19日,2025空军航空开放活动和长春航空展在吉林省长春市开幕。航空工业集团以“定翼空天,智胜未来”为主题,携战斗机、教练机、预警机、运输机、直升机、无人机、机载武器及系统等百余项航空装备发展的代表成果精彩亮相,全面展示航空装备高端化、智能化、体系化发展成效与服务国家战略、服务国防建设、服务社会民生的综合实力。
二、行业“第二增长曲线”及国际国内市场
所谓“大军工”,是指当前军工行业的范畴已大为拓展,特别是军技民用的广义概念下扩充的军工新赛道。国产大飞机开启商业化运营新阶段,低空经济发展步入发展“高速路”,卫星互联网星座建设提速,商业航天产业化进行加快等等均表表明了这些新领域或已具有一定规模或仍在快速发展阶段,是支撑军工行业持续高景气发展的第二曲线。
“大军工”相关领域的发展使得国际市场越来越受重视,“大军工”出海一方面是技术迭代与产业成熟,产品竞争力提升的必然趋势,另一方面也是国际新形势新变化催化的结果。近期,无论是民机、商业航天、低空经济、军贸等均取得较多进展,我们预计,“大军工”在未来一段时间有望迎来内需外贸共振的较好局面。
(一)民机:面向国内国际市场,加快产业化
近期,C909支线客机、C919干线客机在运营和海外市场收获进展。C909支线客机方面,9月8日,柬埔寨国家航空有限公司与中国商飞在郑州签署合作谅解备忘录,拟采购20架C909飞机,其中10架为确认订单,10架为意向订单;次日,中国商飞首架C909医疗机在郑州交付中国飞龙通航,将投入紧急救援、远程医疗和重症转运等任务,这标志着中国国产商用飞机系列化发展实现新拓展;10日,C909首条地区航线正式开通,从南昌昌北国际机场飞抵澳门国际机场,国产大飞机的航线覆盖范围持续扩大。C919干线客机方面,据新加坡《南华早报》报道,马来西亚低成本航空公司亚洲航空对C919表现出浓厚兴趣,其母公司CEO在香港举行的"一带一路"高峰论坛上表示正在积极洽谈购买C919事宜。
可以看出,国产大飞机的商业运营规模持续扩大,海外空间逐渐打开。C909已占据我国支线航空机队半壁江山,目前我国民航支线客机主要有C909/E190/CRJ900这三种机型,从机队规模上来看,C909已成为支线主力军,占支线机队总量的58.8%,接近六成,同时机队机龄也更加年轻化。市场方面,国产大飞机在东南亚打开了市场空间,目前,东南亚市场已成为国产支线客机最先实现出口的市场。
2025年3月30日,中国商飞向老挝航空公司交付首架C909飞机,这是中国喷气式客机首次进入老挝市场。4月19日,越南的越捷航空通过租赁的方式,首次在国内航线上运营中国制造的C909飞机。与以往我国向东南亚国家出口新舟60涡桨支线客机,以及2020年后向印尼翎亚航空(中资背景航司,母公司为中国光大集团旗下的中飞租赁)交付C909客机不同,老挝航空和越捷航空均为外资航空公司。C909成功交付越南和老挝航司,是中国首次向外资航司交付国产涡扇客机,标志着中国商用飞机的国际化发展取得重大突破,是我国民机在海外扩张的重要里程碑,此次C909对柬埔寨的出口,或成为国产民机出口史上价值最高的一笔订单。
若未来C919成功出口至马来西亚、越南等东南亚国家,国产大飞机占全球民机市场的份额和话语权将显著提升。
(二)低空经济:立足国内,寻求出海新增量
2024年,低空经济的发展可谓如火如荼,中央政策与地方政策齐发力、法律法规不断完善、低空飞行器百花齐放、发改委低空司设立统筹产业发展。从资本市场层面,低空经济因其值得想象的大市场,得到资金青睐,成为2024年的新主题和大主题。从全世界范围看,低空经济因其对交通运输的变革带来的机遇,使各个国家均给予重点关注,海外企业融资、研发进度、适航、订单等关键节点取得进展。
虽然低空经济产业在前期取得了极快的进展,但从产业形态而言,低空经济仍旧是各类技术融合的新兴产业,其发展阶段仍处于早期的起步和培育阶段,低空产业发展规律、监管体系、发展节奏仍需客观理性的分析和有效引导。在理清发展和安全、政府和市场、当前和长远等方面关系的前提下,因地制宜、安全有序的实现产业高质量发展。
2025年以来,经过前期的摸索和尝试,各类主体对低空经济产业认知得以加深,对产业发展的重点、堵点和各类主体定位进一步清晰,低空经济的发展与2024年如火如荼有所不同,产业链不同环节出现快与慢的分化和平衡。
产业发展的快体现为低空飞行器研制及适航取证、法律法规完善、低空出海、资本市场融资等进一步加快,产业链前端如法律法规完善、飞行器研制、商业模式探索等提速。仅2025年7月,民航局成立通用航空和低空经济工作领导小组统筹协调解决跨部门、跨央地问题等任务。低空企业出海成果不断,时的科技与阿联酋企业Autocraft签署采购协议,其中Autocraft计划采购350架E20 eVTOL,订单金额10亿美元。沃兰特航空也与泰国泛太平洋有限责任公司(Pan Pacific)及中国航空技术国际工程有限公司签署三方合作协议。Pan Pacific将向沃兰特采购500架VE25-100天行eVTOL飞行器,该订单总金额达17.5亿美金。从融资来看,7月,低空经济领域迎来融资高峰——全月共发生35起融资事件,融资金额达29.94亿元,创下开年以来单月融资数量、金额双高峰。
产业发展的慢则体现为而处于产业链下游的应用场景推广、规模化提产能等,因产业发展节奏需求及顶层规划指引下则节奏有所放缓,国家发改委给出 “先载货、后载人”“先隔离、后融合”“先远郊、后城区”原则指引,同时要求和强调因地制宜、循序渐进发展原则。再次强调安全是低空经济产业发展的首要前提,包括安全的飞行器、安全的监管体系、安全的飞行场景、安全的飞行活动管理。
近期,低空经济产业主要事件及观点包括:
①民航局成立通用航空和低空经济工作领导小组,推进产业发展“全国一盘棋”
2025年7月4日,为贯彻落实党中央、国务院决策部署,加强对通用航空、无人驾驶航空、低空经济等相关工作的组织领导和协调统筹,民航局优化调整了民航局通用航空工作领导小组、民用无人驾驶航空器管理领导小组和民航局促进低空经济发展工作领导小组,成立了通用航空和低空经济工作领导小组。领导小组由民航局党组书记、局长宋志勇任组长,副组长由民航局副局长担任成员涵盖综合司、成员组成涵盖了民航系统内与通用航空和低空经济相关的关键业务部门及单位。领导小组主要承担贯彻落实党中央、国务院决策部署,研究确定推进通用航空和低空经济发展重点工作安排,协调解决跨部门、跨央地问题等任务。
②“订单出海”,中国eVTOL企业的全球化突破
2025年被看作是我国低空经济产品的商业化元年,多家头部eVTOL企业收获确定订单,交付也在同步推进。沃兰特、时的科技、峰飞航空、零重力飞机工业等企业均相继对外宣布获得采购订单,而国内整体低空经济产业尚处于发展早期,尽管从国家顶层战略方面已经提供了足够多的政策支持,但全面、大规模的城市空中交通商业化运营仍需完善的航路规划、空中交通管理系统以及起降点、充电设施和维护设施等基础设施的全面配套,产业整体的大规模商业化仍需时间,并且在适航认证方面,虽然我国在适航认证方面已经取得了突破,但是在高度强调大安全的背景下,eVTOL产品在复杂、高密度空域下大规模载人运营尚不现实,在这种情况下,“订单出海”成为了国内eVTOL主机厂商业化“另辟蹊径”的重点方向,中东、东南亚区域也成为了“订单出海”的热门选择。
③海外eVTOL企业瞄准军民两用市场,推进国际市场商业落地
在全球低空经济加速崛起的浪潮中,电动垂直起降飞行器(eVTOL)正突破民用交通的边界,成为军事领域的新焦点。特别是以Joby为代表的海外领军企业率先吹响向防务市场进军的号角,将军用领域视为战略发展的核心赛道之一,掀起了一场航空装备与军事应用深度融合的产业变革。这一趋势的背后,是现代战争形态演变与技术迭代的双重驱动。随着信息化战场对快速响应、精准投送和隐蔽作战的需求日益迫切,传统有人驾驶航空器在复杂环境下的局限性逐渐凸显。而eVTOL凭借垂直起降的灵活性、电动推进的低可探测性以及模块化任务载荷的适配能力,恰好填补了战术运输、前沿侦察、伤员后送等场景的装备缺口。
城市空中交通主要包括空中出租车、短途航线等多种形式,其中载人空中出行是各国布局竞争的焦点领域。目前,各国载人空中出行仍处于测试飞行阶段,但进展和目标逐步清晰。美国Joby航空公司计划明年春季在中东地区开展eVTOL商业运营,Archer公司宣布,已获选为2028年洛杉矶夏季奥运会、残奥会以及美国队的独家官方空中出租车提供商,并与印尼达成空中出租车意向协议。英国Vertical公司加速推进先进空中出行(AAM)商业化。
(三)新战争格局下的新军贸
军贸将成为全球大变局之下的受益领域之一。从全球来看,俄乌冲突强化了各国自身的安全诉求,多国军费进入新一轮开支期,全球军贸市场随之大增。对我国而言,近年来随着军工行业技术日益成熟,产能迅速提升,供应体系不断完善,供给能力已基本能够满足内需,武器装备“出海”的条件也逐步成熟;于是,富有弹性的军贸市场,有望成为我国军工行业持续高增长的新动力和加速度来源,我国国防科技工业或将乘机借势形成“内外兼修”,结合“一带一路”战略实现“左右逢源”。
在地缘政治事件频发、新型战争形态出现的背景下,全球军贸市场整体将持续快速增长。对于我国而言,随着我国自身产品竞争优势与生产能力的不断提升,之前国内产能倾向于解决内需的情况有望逐步改变,叠加部分国家的军贸出口萎缩导致其下游客户需求存在缺口、全球战争形态的演变等因素,我国军贸短期内有望持续增长。
1、全球军贸发展趋势:整体有望迎来快速修复
2024年,SIPRI全球军贸指标略有下降,但是军贸热度仍然维持在高位,根据SIPRI数据,单年度看,全球军贸指标在2022年高速增长,创下21世纪以来新高,但由于军贸订单签订与交付存在时间差,以及近年来二手装备占比提升的影响,2023年全球军贸指标同比下降12.37%,2024年再次同比下降2.51%,而2020-2024年军贸指标的五年均值则依旧实现了同比1.56%的增长。基本符合历史上军贸指标存在周期性波动,但整体重心上行趋势不变的特点。
图4 2023-2024年全球军贸指标出现调整(单位:亿TIV)
对于全球军贸的发展,我们认为有“两个不变”,分别是全球军费增速总体保持增长的事实没有改变,全球军贸长期稳定增长的逻辑没有改变。据我们在2023年深度报告《军贸:内外兼修,左右逢源》中对SIPRI数据的剖析,发现2023年SIPRI披露的全球军贸交付的武器装备中,二手武器装备的占比提高了,但由于折价因素,导致其总体价值量不高,从而造成全球军贸总体指标有所下降。从微观数据来看,洛克希德·马丁、诺斯罗普·格鲁曼等全球主要军工上市公司的国外收入增速基本为正,进一步说明全球军贸指标实际或仍维持在高位。以SIPRI为代表的宏观数据“偏冷”,上市公司的微观数据“偏热”,宏观数据与微观感受之间的“温差”有望随着全球军贸活动的恢复持续得以调和。
2024年,国际局势变乱交织,百年变局加速演进,全球军费增速再创近30年来历史新高。全球军费开支合计达到2.72万亿美元,较2023年增长9.4%,创下自冷战结束以来的最大同比增幅。其中,美国军费开支增长5.7%,达到9970亿美元,占北约总军费开支的66%,占2024年世界军费开支的37%。此外,俄乌冲突以及对于美国针对北约承诺的质疑导致欧洲军费开支增长17%。
俄乌、巴以、印巴等地缘政治冲突的持续或加剧,正在不断提高全球各国的安全诉求,部分国家增量军费大概率将以军贸形式流向其他军事强国,也将进一步加速国际军贸市场的恢复。根据SIPRI披露的明细数据,2023年全球军贸产品中的二手和二手但现代化两类产品的总体指标是增长的,这类二手军贸产品主要销往乌克兰。随着俄乌战场对当前全球库存老旧武器装备的消耗,未来全球军贸将回归以新产品的需求为驱动的上行通道。
综上,我们判断,短期内,2023-2024年全球的高军费投入,以及众多地缘政治冲突的持续或加剧,都预示了全球军贸市场仍然处于一个实质性的上行周期之中。在地缘政治事件频发、新型战争形态出现的背景下,可以预见,全球军贸市场整体将继续保持整体震荡增长。
2、中国军贸的发展趋势研判:由恢复式增长向供需共振驱动增长转变
最近两年来,随着国际局势的波云诡谲,俄罗斯等传统军贸大国的出口缩减,同时受益于我国国防科技工业体系的完善和国产替代能力的提升,我国军贸出口量显著增长,带动净出口额显著提升。我国或将进入下一个贸易顺差期。
我国军贸产品竞争力持续提升。2024年第十五届珠海航中,合计签订总值约2856亿元合作协议,成交各种型号飞机1195架。同时我国部分军工央企的多款新型装备在本次航展上首次公开亮相,涵盖航空航天、军工信息化、无人装备、低空经济、商业航天等领域。
我们判断,在地缘政治事件频发、新型战争形态出现的背景下,全球军贸市场整体将持续快速增长。对于我国而言,随着我国自身产品竞争优势与生产能力的不断提升,之前国内产能倾向于解决内需的情况有望逐步改变,叠加部分国家的军贸出口萎缩导致其下游客户需求存在缺口、全球战争形态的演变、我国政策出台引导军贸出口合规发展等因素,我国军贸短期内有望持续增长,并在“十四五”末期由恢复式增长向供需共振驱动增长转变。
图5 我国军贸在“十四五末期或由恢复式增长转为供需共振驱动增长
三、军工上市公司2025年半年报回顾
2025年上半年军工上市公司(中航证券军工股票池)共计243家,实现营业收入(4405.48亿元,+8.43%),归母净利润(214.16亿元,+5.11%)。2024年,行业需求结构调整、政策变化、价格调整等诸多因素的影响,军工行业基本面承压较为明显,盈利能力出现阶段性下滑。
2025年以来,多家航空航天领域中上游上市公司公告了重大合同或中标通知书,具体如下表所示。
图 8:2025年以来军工上市公司披露的重大合同或项目中标情况
(一)航空主机厂:产品结构及交付节奏影响,业绩短期承压
2025年上半年军工上市公司主机厂(为保持同比口径扣除中航成飞)实现营业收入(612.92亿元,-14.17%),归母净利润(21.99亿元,-30.11%),受到产品结构调整及交付节奏影响,上半年主机厂收入利润增速阶段性承压。
(二)机载板块:仍受行业周期调整影响,环比有所改善
2025年上半年军工上市公司航空机载板块实现营业收入(149.35亿元,-2.99%),归母净利润(9.65亿元,-35.00%)。航空机载板块中占比最高的为中航机载,实现营业收入(111.80亿元,-2.59%),归母净利润(6.42亿元,-28.93%)。短期内,机载板块受行业周期和政策影响较大,且下游需求出现阶段性调整,从季度来看,二季度相较于一季度环比有所改善。
(三)航空零部件:降价压力释放,业绩有望触底回升
2025年上半年军工上市公司航空零部件(包含锻造、机加工、增材制造等)合计实现营业收入(373.89亿元,+12.22%),归母净利润(24.59亿元,+4.04%)。
(四)航天板块:商业航天贡献营收增量
2025年上半年军工上市公司航天板块合计实现营业收入(157.00亿元,+5.30%),归母净利润(2.98亿元,-60.79%)。
(五)船舶板块:行业景气度较好,营收利润快速提升
2025年上半年军工上市公司船舶板块合计实现营业收入(1181.68亿元,+20.98%),归母净利润(57.03亿元,+122.02%)。船舶行业整体保持较高的景气度,需求及民品船舶价格提升,助推船舶板块营收利润保持高速增长。
(六)地面装备:需求释放,业绩有所修复
2025年上半年军工上市公司地面装备板块合计实现营业收入(110.33亿元,+24.46%),归母净利润(5.34亿元,+56.69%)。
(七)军工材料:受下游需求影响,业绩分化明显
2025年上半年军工上市公司军工材料板块合计实现营业收入(713.05亿元,+16.75%),归母净利润(42.98亿元,-8.55%)。军工材料随下游需求出现较为明显分化,航空发动机相关材料如高温合金等承压相对较大。
(八)军工电子:军事智能化增量需求
2025年上半年军工上市公司军工电子板块合计实现营业收入(1058.43亿元,+7.02%),归母净利润(47.82亿元,+0.34%)。军工电子企业较多为军民两用企业,营收利润中除了军工行业外,同时面向半导体、新能源汽车等,具备较好的抗风险能力;同时在军事智能化浪潮中,军工电子需求将有望进一步增加。
四、本周市场数据
(一)估值分位
截至2025年9月19日,国防军工(申万)指数PE为85.19倍,处于2014年来的71.25%分位。
(二)军工板块成交额及ETF份额变化
本周,军工板块(申万)成交额为2800.09亿元(-2.98%);占中证全指成交额比例为2.27%,同比下降0.27pcts。军工类ETF基金份额环比上周上涨1.34%。
图25 军工板块成交量变化
图26 近期军工类ETF基金(含通航、航空航天、卫星等大军工赛道)份额变化(单位:亿份)
(三)融资余额变化
截至2025年9月18日,军工行业的融资余额合计1212.73亿元,比上周环比上升0.08%,占两市融资余额比例为5.10%。
图27 两市融资余额与军工行业融资余额走势情况
五、军工三大赛道投资全景图
我们将军工行业分为3大赛道、20个细分领域(各赛道详细分析见军工行业2025年投资策略《今朝更好看》)进行分析讨论,并分别列举投资判断和观点,具体如下:
① 军工主赛道:主要包含航空、导弹及智能弹药、军用船舶、军工电子、军工材料、测试及维修等七大细分领域,涵盖了航空、航天、船舶三大军事用途中武器装备的完整产业链,作为军工行业的“压舱石”,引导着行业的发展,是军工行业当前的主要构成及发展驱动力。
② 大军工赛道:主要包含以低空经济、民机、商业航天、卫星互联网、信创、民船、以及军贸等七个“大军工”产业细分领域。所谓“大军工”,是指当前军工行业的范畴已大为拓展,特别是军技民用下广义概念下扩充的军工新赛道。这些领域或已具有一定规模或仍在快速发展阶段,是支撑军工行业持续高景气发展的第二曲线。
③ 新域新质赛道:主要包含以无人装备、反无人、电子对抗、数据链路、军事仿真以及军事智能化等新战争形态下,以“智能化、体系化、信息化”为代表的军工细分领域,这些领域往往已经受到海外军事强国的重视或已经在战场上得到了实战验证,在国内往往处于早期萌芽发展阶段,但应用发展确定性相对较强。新域新质各细分领域在“十四五”末,乃至“十五五”时期都有望具有较大发展弹性,将有望成为军工板块在未来中长期持续高景气发展的新驱动力。
图28 军工主赛道投资全景图
图29 大军工赛道投资全景图(一)
图30 大军工赛道投资全景图(二)
图31 新域新质赛道投资全景图
不同赛道的发展特点梳理如下,以供投资参考。
图32 三大赛道各细分领域投资特点对比
六、建议关注的细分领域及个股
关于投资方向和行情判断:
1、军工行业依然处于景气大周期;
2、随着“十四五”进入攻坚阶段,“十五五”计划逐步明朗,行业将进入“V”字反转;
3、关注无人装备、卫星互联网、电子对抗等新质新域的投资机会;
4、关注民机、低空经济、军贸、信息安全、商业航天等军民结合领域的“大军工”投资机会;
5、关注军工行业并购潮下和市值管理要求下的投资机会。
建议关注的上市公司如下。
军机等航空装备产业链:
战斗机、运输机、直升机、无人机、发动机产业链相关标的,航发动力(发动机)、应流股份(叶片)、航天电子、航天彩虹(无人机)等。
低空经济:
莱斯信息(空管系统)、四川九洲(空管系统)、中信海直(低空运营)。
航天防务(导弹及智能弹药)产业链:
航天电器(连接器)、航天南湖(防空预警雷达)、天奥电子(时频器件)、北方导航(导航控制和弹药信息化)、中兵红箭(特种装备)、国科军工(导弹固体发动机动力与控制产品)、成都华微(模拟芯片)、国博电子(星载TR)、智明达(嵌入式系统)。
商业航天(卫星制造及卫星应用)产业链:
航天智装(星载IC)、中国卫通(高轨卫星互联网)、航天环宇(地面基础设施)、振芯科技、海格通信(北斗芯片及应用)、中科星图(卫星遥感应用)。
船舶(深海)产业链:
中国船舶、中国重工、中国海防(水声水下防务)。
军事智能化:
能科科技。
军工材料:
铂力特、超卓航科(增材制造);光威复材、中复神鹰(碳纤维复合材料);航材股份、钢研高纳、图南股份(高温合金);华秦科技、佳驰科技(隐身材料);菲利华(石英纤维)。
六、风险提示
① 央国企改革进度不及预期,院所改制、混改、资产证券化等是系统性工作,很难一蹴而就;
② 部分军品低成本发展趋势下,可能会带来相关企业毛利率的波动;
③ 军品研发投入大、周期长、风险高,型号进展可能不及预期;
④ 随着军改深入以及订单放量,以量换价后导致相关企业业绩波动;
⑤ 行业高度景气,但如若短时间内涨幅过大,可能在某段时间会出现业绩和估值不匹配;
⑥ 信创与新质、新域装备等中长期投资逻辑赛道,可能存在无法在较短时间内反应在营收层面的情况,同时高研发费用可能会导致利润无法短期释放,存在短期估值较高的风险;
⑦ 军贸受国际安全局势等因素影响较大,当前国际安全局势等因素较为稳定,如果国际政治格局发生不利变化,将可能对公司的经营业绩产生不利影响;
⑧ 原材料价格波动,导致成本升高;
⑨ 宏观经济波动可能对民品业务造成冲击;
⑩ 行业重大政策调整可能会对军工板块走势产生中短期影响。
中航证券研究所着力打造以总量研究引领,军工、硬科技为代表的战略新兴产业链投研体系,并重点覆盖部分大消费行业。董忠云博士担任公司首席经济学家,张超任军工团队首席分析师。
研究所拥有一支近二十人的军工研究团队,依托中国航空工业集团央企股东优势,深耕军工行业各细分领域,还包含科技电子、新材料、新能源、先进制造、农林牧渔、非银金融、社服&传媒、医药生物等行业研究团队。目前主要业务有:投资咨询、战略咨询、行业主题指数定制、项目类合作等。
张超(证券执业证书号:S0640519070001),中航证券研究所副所长、军工行业首席分析师,毕业于清华大学精仪系,空军装备部门服役八年,2016-2018年新财富第一团队核心成员,2016-2018年水晶球第一团队核心成员;2022-2023年wind金牌分析师国防军工行业第一名。
zhangchao@avicsec.com
方晓明(证券执业证书号:S0640522120001),中航证券航空航天首席,清华大学工程力学与航天航空专业学士、经济学专业双学士,航天航空学院飞行器设计专业硕士;具备军工行业股权投资经验,关注航空航天领域。
fangxm@avicsec.com
李博伦(证券执业证书号:S0640525040001),中航证券研究所军工行业分析师;昆士兰大学经济与金融硕士;熟悉船舶、深海、海工、航空、军用通信等领域,熟悉军工企业科研、生产、供需体系。
libl@avicsec.com
宋翰生(证券执业证书号:S0640124040001),中航证券研究所军工行业研究助理,墨尔本大学信息系统专业硕士,主要覆盖航空、民机、航发领域及相关上市公司。
songhs@avicsec.com
证券研究报告名称:《军工行业周报:中长期逻辑下的坚持与收获》
对外发布时间:2025年9月22日

