文 张超 梁晨 王宏涛 方晓明 宋浩田 王绮文 王玉茜 王菁菁 闫政圆 滕明滔 严慧 闫天路 宋翰生
电磁频谱域是未来战争的制高点。现代化战争中,信息产生、传输、感知和利用的主要渠道以及新型作战形式有效运用的主要依托是电磁频谱域。2020年10月,电磁频谱域安全作为一种非传统安全被列入《中华人民共和国国防法(修订草案)》重大安全防卫领域。电子对抗的实质是敌我双方为争夺电磁频谱的控制权(制电磁权)所展开的斗争。制电磁权,如同制空权、制海权,是指在一定的时空范围内对电磁频谱的控制权。夺取了制电磁权就意味着己方能自由使用电磁频谱,不受对方的电磁威胁,并剥夺了对方自由使用电磁频谱的权利。随着对于电磁频谱域运用的拓展与开发,如今的电子对抗已经由单一功能、单一频谱的对抗,演变为面向体系、覆盖全域的对抗。我国空间监视技术领域开创者陈鲸院士评述:电磁空间安全上升到了一个全新的高度,没有制电磁权,就谈不上制空权、制海权、制天权和制信息权,电磁空间的优势是未来战争的“制高点”,是决定战争胜负的重要因素。
依托电磁频谱域,利用电子设备和器材所进行的电磁频谱斗争,即电子对抗,是指利用电磁能、定向能确定、扰乱、削弱、破坏、摧毁敌方电子信息系统和电子设备,并为保护己方电子信息系统和电子设备正常使用而采取的各种战术技术措施和行动。其内容包括电子对抗侦察、电子进攻和电子防御三个部分。美国及一些西方国家一直称为“电子战”,前苏联将其称为“无线电电子斗争”,中国军语的标准称谓是电子对抗。
图272 美军作战域概念(电磁频谱域)
电子对抗的分类:电子对抗系统设备主要包括电子侦察设备、电子干扰设备等类型。电子侦察用于战略战术电子情报搜集、辐射源目标精确识别、测向与定位,战时可用于战场监视及打击引导,主要以侦察吊舱形式装载于侦察飞机、无人机等;电子干扰设备主要搭载在专用电子战飞机以及各类作战飞机上,前者用于实施电子进攻,后者主要用于自卫。
图273 电子对抗示意图
电子对抗的基本手段主要包含“侦察与反侦察、干扰与反干扰、摧毁与反摧毁”,而具体的对抗手段按电子设备的类型主要可分为无线电通信对抗、光电对抗和雷达对抗三大类,其中无线电通信对抗及雷达对抗是电磁频谱中无线电波频段的对抗。进入21世纪以后,军队的电子化程度迅速提高,电子对抗作为直接用于攻防的作战手段,形成了“陆、海、空、天、电”多维立体战,相比于无线电通信对抗以及光电对抗,雷达对抗目前在电子对抗中占据当代核心地位。
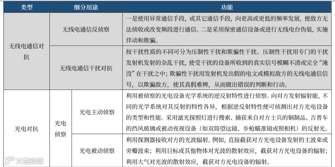
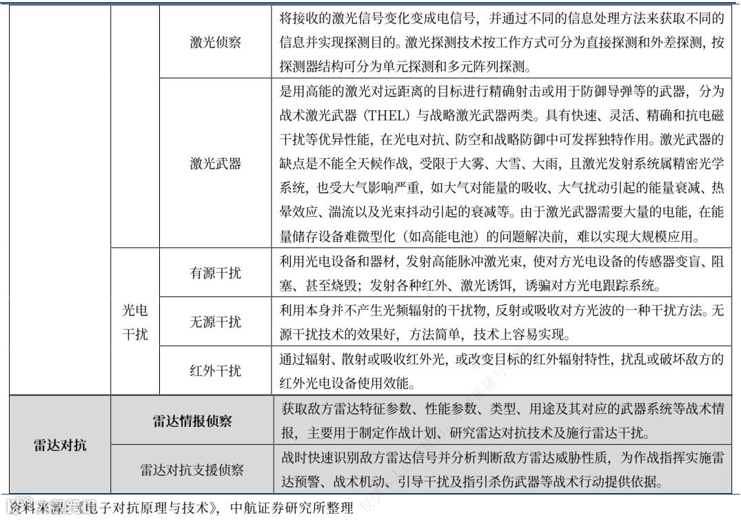
表93 电子对抗分类
电子对抗系统特点:载荷主导,重能不重形。着眼各国电子对抗系统发展历程,各国电子对抗设备根据应对的威胁及对抗的目标不同,搭载平台承载能力不同,而各具特点,总体呈现出载荷主导,重能不重形的特点。根据搭载平台的作战用途,空中电子战装备,主要用于侦察、突防,地面电子战系统主要应用于防空作战,舰载电子战装备主要应用于应对反舰导弹,近年由于天基卫星威胁的崛起,太空电子战装备也逐步成为热门。
电子对抗领域产业链:无线电频段电子对抗(主要是有源对抗)领域,涉及到的电子对抗硬件设备(包括天线,干扰发射机,接收机和信号处理器等)与雷达的硬件组成基本一致,仅在具体处理软件及硬件性能参数等方面有一定差异,因此电子对抗系统的组成从产业链上游到下游,整体与雷达产业链有极大的相似之处,且核心组成部分主要在产业链中上游,核心主体包括,芯谷微、电科29所、晶禾电子、盟升电子、8511厂等。
图274 雷达电子对抗系统核心产业链
光学频段对抗领域(激光武器),由于涉及到的硬件与光电载荷的组成基本一致,仅在功率、器件选择上有所差异,因此系统的组成从产业链上游到下游,整体与光学产业链有极大的重合,激光类打击武器核心为高功率激光器,上游为泵浦源等激光器件和高功率激光器,主要企业包括锐科激光,凯普林和联创光电等,产业链核心的下游主体包括中国久远、新光光电等。
市场空间:电磁频谱优势至关重要,电子战是各国国防未来几年投资的首要领域。根据Allied Market Research发布的《全球机会分析与产业预测(2021年至2028年)》的报告显示,2020年全球电子对抗市场规模约为158.10亿美元,预计2028年全球市场规模将达到235.60亿美元,年均复合年增长率为5.60%。美国是全球最大的电子对抗市场,据美国国防部的数据,2021年美国电子对抗领域国防预算达97.48亿美元,约占国防预算1.47%,电子对抗装备费占装备费比例约3%。随着未来战场环境日益复杂,电子对抗将日益受到重视,电子对抗装备投入将持续上升,随着对电子对抗设备技术指标要求提升,微波元器件、组件和模块等在电子对抗中的价值占比也将逐步提升。同时得益于当前军用无人机、战斗机等装备快速发展,行业公司产品将面临广阔市场空间。
核心变化及投资关注点:
1、未来战争必将以夺取全谱战斗空间的信息优势为主线展开,对于电磁频谱域战斗力生成的需求将驱动新一轮的电子信息科技的发展;
2、认知化已是电子战技术发展的必然趋势。以具备认知性能的电子战装备为基础,注重自主交互式的电磁环境学习能力与动态智能化的对抗任务处理能力的电子战形态。简单说就是人工智能电子战,提升装备认知效能,让各电子平台能自主学习、动态调整、适应各类威胁,并要求依靠认知系统,在极短的时间内利用机器自主地完成对目标识别和分析的功能;
3、建议关注综合射频与一体化设计方向。分布式宽带多功能孔径取代目前为数众多的天线孔径,采用模块化、开放式、可重构的射频传感器系统体系架构,并结合功能控制与资源管理调度算法、软件编程,同时实现雷达、电子战与通信、导航、识别等多种射频功能,从而实现更加完整全面的资源共享,从而提升多任务能力、系统应用性能提升、各类成本下降;
4、建议关注侦察/进攻/防御综合一体化方向,未来电子对抗装备在电子进攻方面,主要的发展方向是提高自身打击性能和实现与其他武器的紧密结合,其关键是实现武器的智能化,核心是将电子进攻、电子侦察、电子防御三大系统一体化。在复杂电磁环境下,作战对象采用的新技术、新战法促使信息化战场的电子对抗装备以更开放的架构嵌入智能化和协同化处理技术,从而支撑装备使用者采取一种综合措施,既能做到削弱敌方武器装备效能,又能真正保护好己方装备不受影响。
中航证券研究所由五次获得新财富机械(军工)第一的明星分析师邹润芳领衔,董忠云博士担任首席经济学家,着力打造总量研究引领,以军工、硬科技为代表的战略新兴产业链投研体系,并重点覆盖部分大消费行业。
研究所拥有近二十人的军工行业研究团队,还包含宏观策略、科技电子、 先进制造、新材料、新能源、农林牧渔、非银金融、社服、医药生物共11个研究团队。主要业务方向包含:投研服务(服务于一、二级市场机构客户);指数产品创新研发;企业战略咨询、协助投行项目承揽等。
张超(证券执业证书号:S0640519070001),中航证券研究所副所长、军工行业首席分析师,毕业于清华大学精仪系,空军装备部门服役八年,2016-2018年新财富第一团队核心成员,2016-2018年水晶球第一团队核心成员;2022-2023年wind金牌分析师国防军工行业第一名。
zhangchao@avicsec.com
梁晨(证券执业证书号:S0640519080001),中航证券航空航天首席,从事军工行业研究;北京科技大学材料硕士;熟悉航空制造、材料加工等领域,熟悉军工企业科研及生产体系。
liangc@avicsec.com
王宏涛(证券执业证书号:S0640520110001),中航证券航空航天首席,毕业于中国航天科工集团第二研究院第二总体设计部,飞行器设计专业博士。曾从事航天装备总体设计方向研究,熟悉国内外各类航天整机及主要分系统设计原理,对我国航空航天各军用武器设备行业有较深入了解。
wanght@avicsec.com
方晓明(证券执业证书号:S0640522120001),中航证券航空航天首席,清华大学工程力学与航天航空专业学士、经济学专业双学士,航天航空学院飞行器设计专业硕士;具备两年军工行业股权投资经验,关注航空航天领域。
fangxm@avicsec.com
宋浩田(证券执业证书号:S0640524100001) ,中航证券研究所军工行业分析师,北京航空航天大学航天工程专业学士,能源与动力专业硕士,法国国立民航大学,国际航空经济管理专业硕士;具备三年航天产业总体部门工作经历,对军事智能化领域有较深入研究,熟悉国内外无人系统与军用仿真产业链。
songht@avicsec.com
王绮文(SAC执业证书号:S0640524010001),中航证券军工行业分析师,香港城市大学商务资讯系统理学硕士,从事军工测试类公司研究。
wangqw@avicsec.com
王菁菁(证券执业证书号:S0640518090001),中航证券军工行业分析师,英国萨里大学金融管理理学硕士,具备军工产业从业背景,熟悉武器装备科研生产体系,从事兵器、兵装相关领域研究。
wangjj@avicsec.com
王玉茜(证券执业证书号:S0640524050001),美国东北大学国际商务硕士,具有买方经验,熟悉宏观策略及多行业,主要覆盖航空航天等产业。
wangyx@avicsec.com
闫政圆(证券执业证书号:S0640123070039),中航证券研究所军工行业研究助理,哈尔滨工业大学航空宇航科学与技术硕士,主要覆盖雷达射频产业相关公司。
yanzy@avicsec.com
滕明滔(证券执业证书号:S0640123070037),中航证券研究所军工行业研究助理,北京航空航天大学理论经济学硕士,主要覆盖卫星产业相关公司。
tengmt@avicsec.com
严慧(证券执业证书号:S0640123080006),中航证券研究所军工行业研究助理,北京航空航天大学飞行器设计专业硕士,航天院所总体设计部产业背景,主要覆盖导弹,通信卫星等领域。
yanhui@avicsec.com
闫天路(证券执业证书号:S0640123040011),中航证券研究所军工行业研究助理,爱丁堡大学信息学硕士,主要覆盖航空、低空经济产业相关公司
yantl@avicsec.com
宋翰生(证券执业证书号:S0640124040001),中航证券研究所军工行业研究助理,墨尔本大学信息系统专业硕士,主要覆盖航空、民机、航发领域及相关上市公司。
songhs@avicsec.com
证券研究报告名称:《军工行业2025年投资策略:今朝更好看》
对外发布时间:2024年12月9日

