文 张超 方晓明 闫天路
事件
3月31日公告,公司2024年实现营业收入(29.32亿元,+4.62%),归母净利润(5.81亿元,+0.84%),扣非归母净利润(5.14亿元,-9.26%);毛利率(29.64%,-1.91pcts),净利率(19.82%,-0.74pcts)。同时,从单季度来看,2024年Q4公司单季度实现营业收入(7.36亿元,+21.08%),环比增长7.19%;单季度归母净利润(1.45亿元,+97.91%),环比增长16.16%。
点评
一、2024年全年业绩平稳,2024Q4单季度归母净利润增长98%
2024年公司营业收入(29.32亿元,+4.62%),公司产品结构发生变化,航空成品件、非航空成品件和加工服务收入增长,基础材料收入同比减少。归母净利润(5.81亿元,+0.84%),增长幅度放缓明显主要系本期公司产品结构变化、综合毛利率下降,同时公司持续增加研发投入,研发费用同比增长18.78%所致。扣非归母净利润(5.14亿元,-9.26%),主要为公司持有交易性金融资产对当期利润影响为0.59亿元。公司综合毛利率(29.64%,-1.91pcts),净利率(19.82%,-0.74pcts),公司产品结构变化,毛利率较高的业务收入占比降低;同时,由于财务费用及投资净收益增加,净利率降幅缩窄。
2024年,公司期间费用率为(9.26%,+0.34pcts),其中销售费用(0.16亿元,+9.22%),同比小幅提升,公司业务规模拓展,职工薪酬和差旅费增加。管理费用(0.79亿元,-3.84%),同比保持稳定。财务费用(-0.65亿元,-29.98%),同比明显下降,主要系募集资金利息收益增加所致。研发费用(2.42亿元,+18.78%),研发投入占营业收入比重(8.26%,+0.99pcts)。
2024年底,公司存货(12.18亿元,-2.09%),存货规模保持稳定,同时从公司预计与中国航发集团及其下属企业销售产品等关联交易为9.78亿元,与2024年实际发生金额基本持平。应收账款(16.53亿元,+68.30%),应收账款同比大幅增加主要系客户回款压力大所致。应付账款(6.52亿元,+55.68%),主要系控制支出,以票据结算减少所致。同时,2024年,公司经营活动产生的现金流量净额(0.22亿元,-91.85%),同比大幅减少。
2024年Q4公司单季度实现营业收入(7.36亿元,+21.08%),环比增长7.19%;单季度归母净利润(1.45亿元,+97.91%),环比增长16.16%。公司单季度经营情况提升明显,归母净利润实现接近翻倍增长,四季度业绩改善明显。
二、航发集团下属航空材料龙头上市企业,多领域布局优势明显
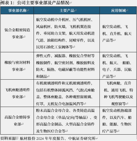
公司是中国航发集团下属航空材料的龙头上市公司,主要从事航空航天用部件及材料研发、生产和销售,下设钛合金精密铸造事业部、橡胶与密封材料事业部、飞机座舱透明件事业部、高温合金熔铸事业部,主要应用于航空航天领域,同时广泛应用于船舶、兵器、电子、核工业、铁路、桥梁、化工、汽车、生物工程等领域。
分产品来看,2024年公司基础材料产品实现营业收入(12.19亿元,-7.83%),同比小幅减少,主要系产品订单减少所致,毛利率(34.97%,+3.44pcts),毛利率小幅提升。航空成品件(13.51亿元,+9.09%),同比小幅增加,主要系产品订单增长所致,毛利率(27.21%,-5.26pcts),毛利率出现一定幅度下降主要系产品结构变化所致。非航空成品件、加工服务产品分别实现营业收入(1.80亿元,+44.63%),(1.59亿元,+97.25%),两类业务营收占比较小,但增速提升明显,其中加工服务产品接近翻倍增长主要系订单增加和新增粗粉加工业务所致。
公司产品处于相关航空材料产业的龙头地位。精密铸造钛合金业务方面,公司可研制生产国内绝大部分航空发动机用的钛合金铸件,是国内少数批产国际民用航空钛合金铸件的供应商,并与全球知名航空发动机公司签署了长期采购协议。橡胶与密封件业务方面,公司是我国专业从事航空橡胶与密封材料研究与应用研究单位,是国产航空飞机、发动机用橡胶密封材料主要供应商。飞机座舱透明件业务方面,公司在航空用有机玻璃透明件和无机玻璃透明件制造及透明材料性能分析和应用研究领域拥有较大优势,并积极拓展舰船领域和民机领域先进透明件市场,牵引技术需求。高温合金母合金业务方面,公司产品覆盖国内绝大多数批产的航空发动机热端部件制造用高温合金母合金产品,具备大型高温合金铸件的设计和制造能力,并不断拓展在燃机、汽车和生物医疗市场的应用。
三、致力于产品及市场多元拓展,国际市场新增21亿元长期框架合同
公司当前产品主要包括钛合金精密铸造、橡胶与密封材料、飞机座舱透明件、高温合金等,为打造航空新材料综合性布局,公司推进先进铝合金制品多元布局,利用自有资金6000万元对核兴航材进行增资,成为其第二大股东。
产品应用上,公司在民机、低空经济等领域进行前瞻性布局。民机领域,公司提前启动各研制任务,多款产品通过适航认证,为后续为国产民机配套打下较好基础。公司聚焦低空经济领域,与沃飞开展合作,拓展低空飞行器透明件市场。
此外,公司加大国际市场开拓,与国外某客户签订了长期框架合同,合同期限自2025年至2030年,预计累计合同金额折合人民币约21亿元,为客户提供多种图号的航空用钛合金零件。该合同签署将进一步助力公司提升全球市场的品牌竞争力及对业绩产生积极影响。
投资建议
公司是中国航发集团旗下航空新材料领域龙头上市公司,公司积极致力于产品及市场多元市场拓展,推进先进铝合金制品多元布局,为打造航空新材料综合性布局。2024年公司全年经营业绩稳定,其中Q4单季度归母净利润接近翻倍增长。2025年,公司预计与中国航发集团及其下属企业销售产品等关联交易基本保持平稳,而民机、低空经济及国际业务取得积极进展,有望打开市场攻坚,成为公司第二增长曲线。
基于以上观点,我们预计公司2025-2027年的营业收入分别为33.00亿元、37.59亿元和42.84亿元,归母净利润分别为6.53亿元、7.73亿元及9.16亿元,EPS分别为1.45元、1.72元、2.03元。基于公司所处行业地位以及未来的发展前景,我们给予“买入”评级,目标价64元,目标价格对应2025-2027年PE分别为44倍、37倍、32倍。
风险提示:军品价格下降风险;军品研发风险;下游需求不及预期;项目建设不及预期;市场拓展不及预期风险等。
盈利预测:
公司主要财务数据
投资有风险 入市需谨慎
中航证券研究所以“立足军工、做深高科技”为核心,秉承深度产业链研究方法,内外兼修打造精品特色研究业务。研究所由五次获得新财富机械(军工)第一的明星分析师邹润芳领衔,董忠云博士担任首席经济学家,着力打造总量(宏观策略等),军工相关的硬科技产业链,包括军工、先进制造、电子半导体、新材料、新能源等,同时重点兼顾“十四五”国家战略方向,布局新兴产业和大消费等领域。
研究所拥有目前全市场规模最大的军工研究团队,依托航空工业集团强大的央企股东优势,深度覆盖军工行业各领域,全面服务一二级市场。并已覆盖宏观、策略、高端制造、TMT、医药生物、社会服务等多个研究方向,致力于探索战略产业的发展方向,拓展产融结合的深度与广度,为客户和集团创造价值。
张超(证券执业证书号:S0640519070001),中航证券军工行业首席分析师,毕业于清华大学精仪系,空军装备部门服役八年,有一线飞行部队航空保障经验,后在空装某部从事总体论证工作,熟悉飞机、雷达、导弹、卫星等空、天、海相关领域,熟悉武器装备科研生产体系及国内外军工产业和政策变化;2016-2018年新财富第一团队核心成员,2016-2018年水晶球第一团队核心成员。
zhangchao@avicsec.com
方晓明(证券执业证书号:S0640522120001),中航证券研究所军工行业分析师,清华大学工程力学与航天航空专业学士、经济学专业双学士,航天航空学院飞行器设计专业硕士;具备两年军工行业股权投资经验,关注航空航天领域。
fangxm@avicsec.com
闫天路(证券执业证书号:S0640525040002),中航证券研究所军工行业分析师,北京邮电大学学士,爱丁堡大学信息学硕士;主要覆盖航空、低空经济产业领域相关公司。
yantl@avicsec.com
证券研究报告名称:航材股份(688563)2024年年报点评:全年业绩平稳,四季度利润增长98%
对外发布时间:2025年4月14日
航空报国
航空强国
○

