文 严慧 滕明滔 张超
报告摘要
全球发展热潮之下,我国卫星互联网建设已进入全面提速期
近年来,卫星互联网因其在特种领域的应用潜力、轨道资源先到先得的稀缺性、以及商业化应用潜力,引发了全球关注。SpaceX公司的“Starlink”低轨星座等案例,揭示了其在军事与商业等领域的巨大应用潜能,也昭示着大规模建设卫星互联网星座已成为迫在眉睫的发展趋势。当前,全球主要航天企业积极布局,SpaceX(超8000颗在轨“星链”卫星并进入运营阶段)、OneWeb(完成一期600多颗卫星发射)、亚马逊(“柯伊伯计划”首批运营卫星于2025年发射,目前在轨总数达102颗)均已进入空间基础设施建设关键期。
在此背景下,我国卫星互联网建设近期显著提速。2024年以来星网 “国网星座”已展开批量组网发射,截至2025年8月底已成功发射3颗高轨、10组低轨组网卫星,2025年7月以来更是在近一个月时间内完成了6次高频组网发射。此外,商业组网卫星“千帆星座”也已实现了5次一箭18星的发射,卫星发射总数量达到了90颗。加之“鸿鹄三号”等一系列计划相继披露,标志着我国国家层面的低轨卫星互联网星座建设进入全面提速期。
航空、航海、应急等领域有望率先打开空间,直连卫星等消费级应用提升市场天花板
我国在高轨卫星互联网已进入空间基础设施建设阶段,有望在航空互联网、海洋互联网、应急通信等新兴商用市场以及传统卫星电视广播等领域实现快速拓展。低轨卫星互联网产业的发展将主要由“国家队”统筹规划建立,以抢占轨道资源及频谱资源需求驱动。叠加手机、汽车直连等消费级应用需求的拓展,有利于拓宽下游应用场景,产业市场天花板或将得到进一步抬升。根据目前我国目前披露的主要巨型星座建设计划,预计2030年我国卫星互联网制造端市场空间规模预计可达到250-460亿元,地面设备市场空间规模可达267亿元,服务端市场空间可达227亿元。
一级市场融资规模创新高,二级主题投资引导估值抬升
2024年我国卫星互联网一级市场融资迅速升温,融资事件数量和金额均达历史最高水平。在多个标志性融资事件下(上海垣信卫星67亿元,微纳星空、格思航天、海天丝路等完成了10亿元融资),显示出资本向头部集中的趋势,有望重塑行业格局。同时,证监会发布《关于在科创板设置科创成长层增强制度包容性适应性的意见》,支持人工智能、商业航天、低空经济等更多前沿科技领域企业上市。我国卫星互联网企业,尤其是行业下游的卫星总装和运营型企业,有望率先开辟上市道路。
二级市场短期主题投资特征显著,当前板块大部分上市公司估值水平较高,资金围绕卫星制造、载荷配套等核心环节快速轮动。当前市场受到政策落地与发射事件的双重催化,对事件的敏感性较高,板块的估值逻辑目前仍以主题预期主导,业绩兑现尚未成为定价核心。伴随我国卫星互联网规模化部署的进程,市场有望逐步从“发射事件叙事”转向“用户渗透率与收入贡献”的实质验证。
新质应用边界拓展:卫星互联网+应用
卫星互联网依托其提供覆盖空、天、地、海的一体化服务能力,可以将传统互联网服务扩展到更大的空间,同时卫星互联网可以促进信息的跨域融合,打破不同系统间的服务壁垒,为新产业的发展带来新的契机。卫星互联网可以与低空经济、车联网、算力网、无人平台等新质领域结合,提供空域通信、空管监视、全域通信覆盖、算力功能上天保障等。
投资建议
卫星互联网板块蕴含着众多价值投资机会,我们认为短期可以重点关注卫星制造、手机/汽车直连终端产业链;长期赛道可以布局星地融合6G网络、太空算力基础设施、低空经济通信解决方案等领域;海外可以关注政策友好区域(东南亚等)开展“卫星+行业”服务,规避欧美红海竞争。
一、卫星制造环节投资方向
1、重点关注参与“国网”、“G60”的核心配套生态,具有技术高壁垒、低成本批产能力的卫星平台零部件供应商,包括相控阵天线、激光通信载荷、电源系统、网络信息安全模块等核心部件企业,其技术迭代能力与毛利率水平通常高于行业均值。
2、卫星制造产能扩张企业具备较高弹性,尤其是产能较高的卫星工厂配套产业链,这类企业可通过规模化生产摊薄成本,提升订单消化能力。
二、地面终端与设备投资方向
1、地面终端:小型化与低成本是消费级市场爆发的关键,重点关注直连卫星芯片、低功耗天线等领域技术先进或成本更低的企业。应急通信终端(便携式卫星设备)、航空航海互联网终端(高通量机载/船载设备)的需求正快速释放,这类设备需兼顾环境适应性与高可靠性,在无网弱网区域形成刚需应用场景。
2、地面站:重点关注基站建设覆盖范围广、占据一定市场份额的企业。
三、卫星应用服务投资方向
1、传统领域应用升级:近年来,国家有望加大高通量卫星应急通信应用系统建设投入,相关下游应急通信行业系统集成需求有望逐步释放。同时直播卫星电视节目高清超高清化发展对直播卫星的带宽使用需求也将持续的快速增长,下游卫星运营企业有望受益。
2、关注航空及海洋互联网相关运营厂商,航空与海洋市场是在我国卫星互联网应用市场中有望率先得到拓展应用的领域,有望为相关运营商带来业绩增长提速驱动力。商业模式更为成熟的高轨卫星互联网领域市场预计会率先得到快速发展。
3、关注手机以及汽车直连卫星对传统卫星通信应用市场渗透率的加速作用。消费级卫星通信终端的推广,有望进一步拓展卫星通信在消费者端的应用。卫星通信服务市场空间的拓展进程卫星通信设备终端企业业绩增长能否持续兑现的核心。
4、关注6G建设进展对卫星通信产业带来的需求空间影响。卫星通信是6G时代实现空天地一体化网络的必要组成部分,伴随卫星互联网加速建设进程以及6G时代的到来,卫星通信与地面通信产业融合可能为行业带来新市场空间。
5、关注新兴场景拓展多维融合趋势。如卫星互联网与低空经济、汽车互联、算力网络等领域的应用结合,打破不同领域、平台间的数字鸿沟,催生新的市场空间。
6、海外市场拓展方面,关注与政府合作开展出海业务,跟随“一带一路”输出卫星服务的企业,重点覆盖东南亚、非洲等地面网络薄弱区域,通过援建项目或联合运营打开市场。
建议关注的领域及个股
航天智装(星载IC)、国博电子(星载TR)、中国卫通(高轨卫星互联网)、中国卫星(卫星制造)、航天环宇(地面基础设施)、上海瀚讯(通信卫星配套)、海格通信(北斗芯片及应用)、臻镭科技(电源管理芯片)、奥普光电(光电设备及碳纤维)、思科瑞(卫星检测)
风险提示
① 卫星互联网产业中,相关项目一般均具有资金投入大、研制周期较长的特点,存在研发进展不及预期的风险,同时由于项目投资回收期一般较长,项目相关企业存在资金链断裂的风险;
② 卫星互联网产业中,涉军企业存在军队改革进度不及预期、型号研发和生产进展不及预期、订单释放进度低于预期、应收账款回款较慢、军工资质申请或延续过程中出现障碍、泄密等风险;
③ 卫星互联网产业中的国有企业存在国企改革进度不及预期风险;
④ 卫星互联网产业中,包括且不限于航天发射、卫星入轨等航天活动均存在技术引发的失败风险;
⑤ 卫星产品研制周期较长,卫星入轨存在技术引发的失败风险;
⑥ 卫星互联网应用市场存在较大的波动性风险,相关企业存在市场推广不及预期的风险;
⑦ 卫星互联网涉及到的卫星轨道资源及频谱资源竞争激烈;
⑧ 商业航天相关支持政策、配套政策存在推出进度不及预期的风险。
报告正文
一、卫星互联网产业热度缘何不断提升
2020年以来,全球卫星通信产业每年都在发生众多变化,在航天和信息技术以及商业力量的推动下,全球卫星通信行业进入了以HTS(高通量卫星)和NGSO(非静止轨道)星座为代表的卫星互联网发展阶段。
近年来,出于卫星互联网在特种领域、商用宽带通信领域存在较大的应用价值,且卫星轨道及卫星频谱存在稀缺性特点,同时伴随当代高通量卫星技术、可回收运载火箭等技术发展促使卫星互联网通信的性能大幅提升和用户成本的快速下降,全球卫星互联网产业发展已经进入了快车道。全球各大航天企业中,无论是老牌卫星通信运营商Viasat、Telesat、新锐企业SpaceX、OneWeb公司以及一些跨界企业亚马逊均在纷纷入局。其中SpaceX与OneWeb公司的低轨卫星互联网星座计划的规模较大,且进度较快,已经进入到了应用组网阶段,特别是SpaceX的Starlink(星链),已累计发射超过8000颗。此外,“柯伊伯计划”首批运营卫星于2025年发射,目前在轨总数达102颗。以上均可以看出,无论是出于实现政治、军事、商业等多个维度的价值需求,全球低轨卫星互联网项目均已经进入实质性建设阶段。
2024年以来我国“国网星座”已展开批量组网发射,截止2025年8月底已成功发射3颗高轨、10组低轨组网卫星。此外,商业组网卫星“千帆星座”也已实现了5次一箭18星的发射,卫星发射总数量达到了90颗。我国卫星互联网正式建设进程已拉开大幕。
近年来,我国出台了一系列政策支持卫星通信产业的发展,营造有利于卫星通信产业的发展环境,并在推动政府与社会资本合作、发挥行业主管部门工作、推动商业航天法律环境建设等方面做出积极努力。政策支持力度方面,从最初的鼓励民间资本进入航天领域、推进商业卫星发展和卫星商业化应用,到鼓励商业航天企业参与国家任务,再到将商业航天写入政府工作报告,商业航天的发展得到了前所未有的关注和支持。区域政策方面,各地政策从颁布地区、涉及领域、支持力度等方面持续加码,颁布政策的主体从省级逐步到市级、区县及园区,颁布的相关政策涉及卫星通信产业的内容更加丰富多元。
同时,2023年12月的中央经济工作会议首次提及商业航天,明确指出了包括生物制造、低空经济、商业航天在内的战略性新兴产业的发展重点;2024年政府工作报告将商业航天纳入新兴产业布局;2025年政府工作报告中提出推动商业航天、低空经济等新兴产业安全健康发展。作为6G技术和数字经济新基建的核心组成部分,以卫星互联网为代表的卫星通信产业将在推动新质生产力发展方面发挥着关键作用。
(一)为什么需要发展卫星互联网
卫星互联网发展的紧迫性体现在其作为“制天权”重要一环,其军事战略价值不可忽视,叠加太空频谱资源先到先得的国际政策约定,唯有加速突破、大力发展,才能保障国家安全并赢得空天话语权。另一方面,海外SpaceX公司的“星链”业务收入占比不断提升,卫星互联网的商业化价值已得到有效验证,而手机直连卫星、低空经济联动等均有望为卫星互联网商业化发展拓宽道路。
1、“星链”在特种领域的应用潜力
美国SpaceX公司推出的“星链”低轨星座计划,是目前世界上规模最大的低轨星座卫星群,计划布局4.2万颗卫星,实现全天候、低延迟、高速率的全球网络接入。“星链”作为一种新型的大规模低轨道卫星星座,以其规模化制造、可重复利用运载火箭、先进的相控阵卫星天线等低成本特点和技术优势,在世界范围内迅速崛起,成为世界上最具竞争力的低轨星座卫星。除此之外,“星链”计划还可进一步提升美军精准制导和信号干扰对抗能力,可实现军事通信和商业网络之间的自由转换。
2022年2月24日俄乌冲突打响,SpaceX公司在26日公布了其在乌克兰开展的“星链”低轨道网络卫星业务,标志着“星链”系统在战场上的直接参与,使得“星链”等低轨道网络的军事用途成为了人们关注的焦点。当前星链在战争中的应用场景包括以下几方面。
(1)为乌克兰对俄开展情侦监活动提供助力:据美媒体报道,美军在欧洲的情报和监听部队正实时监听俄军通信系统和进行情报分析。所分析的俄军目标信息会在1小时内出现在乌军导航地图上,距离较近的乌武装小队会接单并对俄目标发起伏击。在这个过程中,“星链”为情报和信号的传输提供了有效保障。
(2)为乌境内指挥控制与对外联络提供保障:俄乌冲突自2022年2月24日爆发后,乌克兰冲突一线地区通信网络因局部供电中断等原因受到严重影响。在此背景下,“星链”为乌军一线部队与指挥机构之间保持指挥控制联系提供了稳定、持续的网络通信能力,降低了俄对乌克兰电力、通信等基础设施实施打击行动的实际效果。此外,“星链”还成为乌军一线部队获取外部作战培训的关键渠道。美国防部长奥斯汀在俄乌冲突爆发后即表示,将向乌军提供关于美制武器使用的“远程培训”。
(3)支援对乌对俄军的地面打击行动:乌军通过“星链”建立了无人机与地面打击力量的联系,实现从传感器到射手的完整链条,提高了对俄军重要目标的打击效果。此外,在乌打击俄莫斯科号导弹巡洋舰和击杀俄军军官等行动中,“星链”卫星也为构建OODA杀伤闭环(北约侦察监视平台—北约/乌军指挥控制中心—“星链”网络—一线作战部队)提供了手段。
以星链为例,未来卫星互联网在军事领域中具有以下方面的应用潜力:
(1)形成高效的太空“无人蜂群”反卫作战体系:大量“星链”卫星被部署于近地轨道之后,能够像地面无人机蜂群一样,利用智能算法协同作战,在潜伏、伪装、追逃、拦截、防御、封锁、包围、附着、接管等轨道博弈中取得优势,最终实现廉价军用“星链”卫星控制其他重要航天器的目的。
(2)构建全球全天候无缝侦查探测体系:“星链计划”最大的特点就是卫星数量庞大,因此,能够实现利用“星链”卫星无缝覆盖全球。在每颗“星链”卫星搭载光学、红外探测等载荷后,就可以实现24h不间断地对全球任意地区实施侦察探测,构建起全球全天候天基侦察探测预警体系。天基侦察探测能够打破传统物理空间限制,从另一维度实现24h对情报的收集,在结合大数据、人工智能等算法后,能够对于其他军队及军事设施进行跟踪监视,单方面消除“战争迷雾”,从而提高军队在OODA循环中“观察”的速度与准确性,保证军队在战场上率先完成一个OODA循环,从而取得战场主动权。
(3)构建更强大的指挥通信网络体系:“星链”卫星另一大特点是轨道高度低,在配备激光通信功能后,“星链”卫星将会在地球近地轨道构建起一张覆盖全球的通信“网”,摆脱通信依赖地面基站的限制,从而建立通量更大、时延更低的军用通信网络。同时,以卫星组网的形式发挥功能,且备用星充足,指挥通信网络将更具弹性,单靠摧毁几个或者几百个“星链”卫星已无法实现对于对指挥通信网络体系的破坏。
(4)构建更加精确稳定的导航定位系统:“星链”卫星轨道髙度低、覆盖广,既能够增强处于更高轨道的GPS卫星的信号,也有能力独立构建导航定位系统。美军在海湾战争、伊拉克战争等现代战争中,利用以GPS导航系统制导的精确制导武器彻底改变了战争方式,而“星链”卫星不仅能够放大GPS卫星导航信号,为精确制导武器提供更加稳定、通量更大的定位导航信号,而且“星链”卫星组网后基于数量庞大、轨道更低的优势,能够建立更低延迟、更高精度的导航定位系统,并且在其强大的侦察探测体系和指挥通信网络体系的基础上,不仅精确制导武器将会发挥更加重要的作用,而且各类无人装备能够在战场上进行精确作战,提升美军OODA环中“行动”的能力,可以说“星链”卫星具备着再次改变战争的潜能。
(5)能够对洲际弹道导弹形成战略威慑:美国在2018年曾模拟测试“星链”卫星拦截洲际弹道导弹,结果显示所有飞向美国的导弹都能被拦截成功。虽然目前来说,“星链”卫星采用的霍尔助推器,其机动速度无法与导弹速度相比,但在近地轨道上存在数量如此巨大的“星链”卫星,很有可能存在处于合适位置的“星链”卫星,能够在短时间内机动到导弹的弹道上,从而实现拦截。
“星链计划”正在如火如荼地进行,其军事战略价值不可忽视。太空领域的对抗、争夺已经开始,“制天权”是维护国家安全、利益所必须注重和占据的战略制高点。我国在尽快发展自身航天技术的同时,也应当注重太空领域作战的战法,只有这样才能在未来战争中取得主动权。卫星互联网作为未来战争的关键环节,其建设对于维护国防安全已是迫在眉睫。
2、“先到先得”——抢占轨道资源
太空频谱与近地轨道资源具有显著的稀缺性和排他性。国际电信联盟(ITU)对频谱和轨道的分配严格遵循“先登先占、先到先得”原则,而地球近地轨道仅能容纳约6万-10万颗卫星,而目前全球申报的卫星总量已超10万颗。其中美国SpaceX的“星链”截至2024年底在轨数量已超过7000颗,占全球在轨低轨卫星总量比例超过80%,并计划未来总共发射4.2万颗卫星,抢占近70%的轨道容量。若我国未能加速组网,核心频段(如Ka/Ku)和优质轨道资源将被欧美巨头垄断,导致未来“无轨可用、无频可申”的战略困境。
另一方面,ITU对卫星部署设有严格时限:需在提交申请后的7年内必须发射第一颗卫星,9年内必须发射总数的10%,12年内必须发射总数的50%,14年内必须全部发射完成,否则未完成发射的部分资源自动失效。我国虽已向ITU申报超3万颗卫星计划(包括国网“GW”、“千帆星座”、“鸿鹄三号”等),但目前仍处于部署初期阶段,实际在轨卫星数量与SpaceX的差距较大。若无法按时完成卫星组网,则已申报的频谱和轨道资源将被核减。
目前全球主要卫星互联网星座发射完成率如下表所示。由此可见,Starlink与Oneweb的星座发射进展目前在全球主要低轨卫星互联网星座建设中处于领先地位,具备了提供商业化应用的基础,而其他多国的星座建设计划仍处于建设早期阶段。
在频谱与轨道的“零和博弈”规则下,我国卫星互联网建设是一场与时间赛跑的战略竞赛。唯有加速突破技术瓶颈、提升发射效能、推进星地融合,方能在轨道饱和前抢占资源高地,保障国家安全并赢得空天话语权。
3、商业化浪潮来袭
(1)SpaceX的商业验证
根据Novaspace发布的《2024年太空经济亮点》报告,SpaceX 2024年总收入达到约118亿美元,其中星链业务收入首次超越火箭发射业务,占比约66%(约78亿美元)。从侧面显现SpaceX已从单纯依赖一次性发射合同的收入模式转变为以星链持续订阅服务与火箭发射服务并重的盈利体系。
此外,星链的用户数量也在快速增长,从2021年的仅1万人增长到2024年的460万。星链2024年的460万用户中有440万住宅用户,每用户平均收入约为2000美元。另一方面星链的收入来源非常多元化,包括消费者服务(62%)、政府合同(28%)、海事市场(8%)和航空市场(2%)。
2024年星链海事服务的每用户平均收入约为3.4万美元,而航空服务的每用户平均收入约为30万美元。星链2024进展报告称,星链已连接了450架飞机和7.5万多艘船只,其中还包括300多艘游轮。在海事服务领域,老牌传统通信卫星运营商VSAT(GEO)拥有约4.5万个地球静止轨道终端的安装基础。而星链凭借较传统(GEO)VSAT更低价的资费以及低延迟高数据传输特性抢占了一定市场份额。星链还继续向外扩展合作伙伴,计划到2025年为350架联合航空飞机提供服务,月费高达25000美元,显著提升每用户平均收入。并于2025年3月31日联合航空经FAA正式核准其首款配备SpaceX星链卫星互联网服务的机型。
我们认为,SpaceX的商业验证模式本质上是“颠覆性技术创新驱动成本革命+构建多元商业闭环”的典范:通过垂直整合产业链(自研火箭发动机、卫星制造、回收技术)和可重复使用火箭技术,使发射成本大幅下降,再以低价发射能力为支点,撬动政府订单(如NASA合同)实现初期生存,进而拓展星链互联网服务形成稳定现金流。这一模式不仅验证了商业航天的盈利可行性,更重塑了全球航天产业的经济规则与竞争格局。
(2)终端直连技术开启消费级增量市场
近年来,随着地面天线技术和芯片技术的发展,地面消费级移动通信手机(非专用卫星移动电话系统)中可以嵌入相关卫星通信模块,支持消费级手机直接与卫星通信。
2023年10月,SpaceX公司进军手机直连卫星领域。手机直连卫星功能适用现有的4G LTE手机,无需更改硬件。2024年1月,SpaceX成功发射星链V2.0版卫星,可实现手机直连卫星的功能。2024年5月,SpaceX完成手机直连卫星业务的在轨试验验证,上行频率1990~1995MHz,下行频率1910~1915MHz,试验结果验证了使用Starlink卫星面向存量终端提供手机直连卫星服务的可行性。2024年7月,星链支持手机直连服务的卫星在轨已超过100颗。手机直连卫星不仅限于智能手机终端,还可向物联网终端推广。按SpaceX公司规划,2025年星链实现面向物联网的通信服务。
国内市场上部分手机已经具有直连卫星开展短报文、通话等窄带通信的功能。2023年8月底华为首发的Mate60 Pro首次在大众消费级手机上实现了卫星通话功能。根据中国电信发布的“2024天通卫星终端产业发展年报”,2024年中国电信联合华为、荣耀、小米、OPPO、vivo等厂商累计推出21款大众智能直连卫星手机终端,支持直连天通卫星功能的手机款型已达25款,累计销量超1600万台。2024年活跃行业终端数量达22.3万部,其中星联天通、乐众信息、云天智能3家厂商终端占比超85%。活跃终端平均语音主叫成功率超98%,平均短信发送成功率近80%(统计活跃排名前20款终端数据)。
中国电信还在积极推进天通卫星的海外市场拓展,以香港地区为起点,聚焦东南亚等国家/地区,加快国际化运营步伐。天通卫星海外业务目前覆盖的国家、地区包括印度尼西亚、孟加拉、日本、菲律宾、越南、泰国、缅甸、韩国、马来西亚、尼泊尔、柬埔寨、老挝、东帝汶、新加坡、不丹、文莱、帕劳、中国香港、中国澳门。可为用户提供卫星语音、卫星短信服务。
此外,2024年4月比亚迪通信信号与中国电信融创合作,开创了“卫星+汽车”新场景,联合推出汽车直连卫星业务,进一步打开了直连卫星通信的消费级市场。
可以看出,以天通卫星为代表的手机直连卫星正从应急通信工具逐步升级为全域覆盖的常态化服务,其终端普及、场景创新、国际拓展及技术突破将共同推动我国卫星互联网产业进入快速发展期。
(3)低空经济等战略新兴产业的联动效益
低空经济可有效融合卫星互联网资源,使卫星通信技术在低空连续覆盖通信、快速信息处理与服务等方面发挥补强和赋能作用。低空经济应用领域,比如无人机物流、城市空中交通、低空监测等与卫星互联网的联动,本质上是“空天地”一体化数字新基建的战略融合,二者协同不仅可以突破传统通信和空间管理的局限,更有望催生多维产业变革,产生多重联动效益。
(1)技术破局:解决低空通信覆盖痛点,催生无人机物流、应急通信等成熟场景。传统地面基站信号覆盖高度普遍低于300米,难以满足无人机、eVTOL等低空飞行器在300-1000米空域的通信需求,导致超视距飞行控制失联、数据传输中断等问题。卫星互联网凭借广域覆盖能力,通过低轨星座(如星链)为低空设备提供稳定链路,实现全球无缝通信。例如,利用卫星链路实现跨区域无人机物流配送;在应急场景中,机载终端通过卫星网络可以在短时间内恢复地震灾区的通信,成为“空中基站”。这种技术协同不仅解决了低空通信盲区,更推动无人机物流、灾害救援等场景快速商业化。
(2)行业效率提升:通过星地融合,重构城市交通、农业、能源等行业范式。卫星互联网与地面5G/6G通过5G NTN(非地面网络)技术深度融合,构建“地面-低空-空天”三维网络,结合北斗高精度定位与通感一体化技术(通信与感知功能协同),有望重塑多个行业的运营逻辑。比如城市交通领域,eVTOL飞行器依托卫星导航实现厘米级精准起降,并与城市交通系统联动调度;农业与能源领域,通过卫星遥感数据指导施肥,可以有效减少化肥用量,提升亩产;海上油气平台利用卫星物联网监测设备状态,可以大幅降低运维成本;工业巡检领域,无人机通过卫星链路实时回传电网、桥梁等高精度监测数据,可以有效提升巡检效率。
(二)技术突破——产业变革的推动者
卫星互联网产业现阶段的蓬勃发展,根植于一系列前沿技术的突破。
(1)高通量卫星技术
作为卫星互联网的核心驱动力,高通量卫星通过高频段传输、密集多点波束以及大口径星载天线等技术创新,实现了数据传输能力的飞跃。从Thaicon 4 的初步探索到ViaSat系列卫星的突破性进展,高通量卫星系统可以为全球用户提供与地而网络相当的互联网接入体验。
(2)可回收运载火箭技术
运载火箭技术的不断革新,特别是可回收技术的实现,极大地降低了卫星发射成本。SpaceX猎鹰9号火箭的成功回收与重复使用,为全球卫星互联网的大规模部署奠定了坚实的经济基础。未来,火箭设计的持续优化和创新将进一步推动降本增效。我国也已有多型火箭开展了VTVL试验,随着各类火箭企业集体转攻可复用运载火箭,我国有望成为全球第二个拥有轨道级可复用运载火箭的国家。
(3)电推进系统与能源效率
电推进系统的广泛应用,标志着卫星动力系统的革命性变革。其长寿命、高比冲以及推力可调等优势,不仅提升了卫星的轨道控制精度与灵活性,显著降低了燃料消耗与发射成本。同时,高效能的三结砷化镓太阳能帆板与锂离子蓄电池的组合,为卫星提供了稳定可靠的能源保障,延长了在轨寿命。
(4)多波束天线与星间链路技术
多波束天线技术的成熟应用,极大地提升了卫星通信的覆盖能力与服务质量。相控阵天线的灵活波束控制功能,结合高速数字信息处理技术,实现了准的波束成形与快速扫描,确保了低轨卫星通信的高质量与稳定性。此外,星间链路通信技术的发展,特别是激光链路的引入,为解决带宽瓶颈与频谱资源紧张问题提供了有效手段,为未来卫星互联网的高速星间组网提供了有力的技术支撑。
二、行业加速发展变革,卫星互联网拉开建设序幕
(一)卫星互联网产业概念
卫星互联网是以卫星为接入手段的互联网宽带服务模式,本质是卫星通信领域的一个重要衍生应用。从产业方面来看,我们认为,一方面,卫星互联网系统的构成,本质上与传统卫星通信系统相关设备相似,另一方面,也与传统地面互联网产业的组成部分相似。
卫星互联网系统主要包括空间段、地面段和用户段3部分,其系统架构如下图所示。其中,空间段主要指分布太空的通信卫星或卫星星座(具有相似功能的卫星分布在同一轨道或者多个轨道面上,按照预先规划的分布规则运行,相邻卫星之间可通过透明转发、星上处理以及星上路由等技术实现数据传输,整个空间段卫星相互协作而形成“一张网”的网络系统);地面段作为卫星互通信系统的重要组成部分,由运控中心和信关站组成,主要完成卫星的管理、业务处理、网络运维管理等功能,同时负责卫星通信系统与其他系统的互联互通;用户段则主要由各类卫星通信终端组成。
卫星互联网根据卫星轨道高度可划分为高轨卫星互联网、中轨卫星互联网和低轨卫星互联网。目前卫星互联网较多的是指利用地球低轨道卫星实现的低轨宽带卫星互联网。相比高轨卫星,它具有低时延、易于实现全球覆盖的特点。
以高轨卫星互联网和低轨卫星互联网为例,不考虑卫星发射,高轨卫星互联网与低轨卫星互联网的性能与成本特点如下:
① 成本方面,高轨卫星互联网系统投入成本方面具有优势。从高低轨高通量卫星互联网系统容量及单位成本对比(见下表)可以看出,由于高轨高通量卫星互联网系统单行设计容量大,可以针对服务地区需求定制容量,因此利用效率高,且卫星数量较少可以降低地面关口站数量。综合来看,高轨卫星互联网所需总体资本投入更小,较低轨高通量卫星互联网系统的有效单位成本也可以做到更低。考虑到高轨卫星寿命一般在15年左右,而低轨卫星寿命一般在5-10年,高轨卫星互联网在投入成本方面将较低轨卫星互联网更具有显著性优势。
② 性能方面,高轨卫星互联网系统存在传输延时,特定地形存在通信困难等缺点,但对航空互联网、船舶互联网等大多数客户的需求影响有限,同时其在地面终端成本具有优势。尽管低轨卫星互联网系统较高轨卫星互联网系统具有更低的端到端业务传输延时,但对于时间敏感性要求较高的应用主要为在线实时游戏、高频次电子商务等。
综上,卫星互联网中的高轨卫星互联网以及低轨卫星互联网的应用优劣可以归结如下表所示。可以看出,高轨卫星互联网在利用效率、卫星寿命、空间设施成本、终端成本等方面均具有较大优势,而低轨通信卫星互联网的优势则主要在于复杂地形连续通信及传输时延低(实时性强)上,在部分应用领域具有优势。
新时代此外,值得注意的是,高低轨结合也是卫星通信发展的一大趋势,通过互补优势解决可以单一轨道系统的局限性,实现全球无缝覆盖、高效传输和多样化应用。高轨卫星(GEO)可凭借单星覆盖地球40%区域的广域能力,为固定区域提供稳定的广播、海事通信等基础服务,且卫星寿命长达15年,降低了长期运营成本;而低轨卫星(LEO)以20ms以下的超低时延和百Gbps级高通量,弥补了高轨在实时通信(如金融交易、无人机操控)和高纬度/远海覆盖的不足。二者协同形成立体架构,既消除两极盲区,又通过星间链路和天地一体化实现资源动态调配,为应急救灾、手机直连、全球物联等场景提供冗余保障与弹性服务。
(二)全球产业发展现状:美国卫星星座建设进展全球领先
自2020年以来,全球通信卫星发射进入高速发展期,2019-2024年通信卫星发射数量年复合增长率达到64%。2024年,国外通信卫星共发射2072颗,美国卫星发射数量仍以数量级优势稳居第一(占比超过90%),俄罗斯、欧洲加速完善未来信息基础设施规划,但尚未大规模启动重点星座建设;部分新兴国家如土耳其发射首颗国产高轨通信卫星、挪威发射2颗与美国合作的军民商多属性极区卫星等。低轨通信卫星仍是发展热点,多个低轨卫星星座部署迈入了新阶段,多个手机直连卫星星座于2024年启动建设,并达成重要进展。整体来看,通信卫星领域紧张态势日益激烈,高中低轨、天地融合一体化发展将是大势所趋。
1、卫星互联网发展历程
如果将早期的卫星互联网服务范畴扩大到语音通信服务,卫星互联网星座的发展历史最早可以追溯到20世纪80年代末摩托罗拉公司发展的铱星(Iridium)系统。卫星互联网的发展历程有别于卫星导航及卫星遥感,近30年来卫星互联网星座建设的参与主体主要是以盈利为目的的商业企业。卫星互联网系统发展的三个阶段如下图所示。
在卫星互联网发展的第一阶段中,卫星互联网曾企图替代地面通信网络(特别是移动无线网络),希望设计一款具有星间链路和星上处理能力的低轨通信卫星星座,相当于把地面蜂窝网倒置在太空,面向全球提供移动话音服务,但由于当时在卫星互联网系统设计初期,地面通信还未兴起,导致各系统错误的估计了市场,企图替代当时并不发达的地面通信网络,市场定位与用户选择不清、同时,各大系统技术复杂度较大,投入成本过大,研发周期较长,系统能力欠缺导致了卫星互联网发展初期五大系统的集体失败。
在2000年后的卫星互联网发展第二阶段中,多个卫星系统虽然在与地面系统的竞争中失利相继破产,但不少企业却巧妙地利用破产摆脱了前期系统建设所欠下的巨额债务,反而重新寻找到了市场机会。如铱星将市场重新定位为偏远地区的专业用户,通过以象征性的价格买断了老铱星系统,将老铱星系统债务全部剥离,减少了系统成本,将实现通话和数据使用费用降低至与地面通信接近的价格水平,最终实现了扭亏为盈,同时卫星系统的升级使卫星网络系统能力接近了地面网络系统。
卫星互联网发展第三阶段中,2007年新成立的O3b卫星网络系统,作为一个真正的宽带卫星系统,通过采取与电信运营商合作,为地面通信设施无法覆盖到的岛屿或船舶提供服务,同时选择了卫星星座部署数量需求较少的中轨轨道来降低系统成本,在2014年开始提供商业服务以来,仅用半年时间就达到了原计划1年1亿美元的收入水平。
2、全球多个低轨卫星互联网项目已进入实质性建设阶段
全球卫星互联网方面,国内外几大卫星互联网宽带卫星星座发射情况如下表所示。其中,海外企业中的SpaceX与OneWeb公司的低轨卫星互联网星座计划的规模较大,且进度较快,已经进入到了应用组网阶段,特别是SpaceX的Starlink,已累计发射超过8000颗。此外,“柯伊伯计划”的27颗首批运营卫星已于美国东部时间2025年4月28日发射。
3、Starlink:全球领先的卫星互联网星座
Starlink(星链)是由美国SpaceX公司构建的提供全球服务的卫星互联网系统。根据SpaceX官方说明,建成后的星链由上万个在低地球轨道(LEO)的小型卫星组成,并与地面收发器结合工作。
“星链”卫星部署最初分三步走。首先用1584颗卫星完成初步覆盖,轨道高度为550km,其中前800颗卫星用于满足美国、加拿大和波多黎各等国的天基高速互联网需求。第二步是用2824颗卫星完成全球组网,轨道高度包括550km、1130km、1275km和1325km,工作频段采用Ka频段和Ku频段,实现全球组网。第三步由7518颗V频段卫星组成,轨道高度为340km,实现全球覆盖。
未来,SpaceX总体计划部署近12000颗卫星,后续扩展到42000颗。另外,SpaceX还计划出租/售部分卫星用于军事、科研等用途。
Starlink计划于2015年提出,发展可分为3个阶段,如下图表所示。
从星链星座部署情况来看,2018年2月,SpaceX公司发射2颗测试卫星,2019年5月,SpaceX公司发射首批60颗“星链”V0.9卫星,之后开始大规模部署卫星。2024年SpaceX公司共完成了90次星链卫星发射,共发射了1982颗星链卫星,成功入轨1962颗。截至2025年6月底,星链已发射超过8000颗卫星。
同时,SpaceX通过卫星低成本快速批产制造卫星、猎鹰-9火箭一子级的回收复用和3个发射工位的有效周转不断提升发射频率,从2020年的平均每26天发射一批优化到2024年的平均每4天发射一批,发射频率提高约6倍。如下图表所示。
从“星链”卫星更新迭代来看, 2018年,SpaceX公司开始测试其卫星技术,通过猎鹰-9火箭将2颗测试卫星送入514km轨道上。2019年5月发射首批60颗V0.9版卫星,每颗卫星为227kg,具有多个高通量天线和太阳翼。2019年11月,“星链”开始部署V1.0版卫星,V1.0相比V0.9增加了Ka波段,卫星质量增加至260kg。V0.9和V1.0是“星链”早期的两个版本,后续“星链”还推出了V1.5、V2mini和V2.0版。“星链”卫星基本参数对比如下图表所示。
从制造成本与发射成本来看,在卫星制造成本上,星链的单颗卫星制造成本约为50万美元(约350万人民币),这一成本得益于SpaceX的高比例自研零部件,包括卫星间激光通信设备、霍尔推进器等。与此同时,美国星链的发射成本也相对较低,猎鹰9号火箭的单星发射成本约为50万美元。
从星链提供上网服务应用来看,截至2024年底,星链已为全球118个国家和地区的460万用户提供服务,覆盖28亿人口。星链上网服务费用方面,针对个人、企业和社区的设置了长短期的不同套餐标准,如下图表所示。
(三)我国卫星互联网产业基础建设与应用情况
1、我国卫星互联网建设情况
目前,国内卫星互联网主要通过低轨星座组网以及高轨星座组网两种途径实现。
从我国高轨卫星互联网产业的建设情况来看,随着中星16号、中星19号和中星26号高通量通信卫星相继成功发射,我国已初步建成首张完整覆盖国土全境及“一带一路”共建国家沿线重点区域的高轨卫星互联网。
国内低轨卫星互联网建设主要以小卫星或微小卫星为主,除了国家队还有较多民营企业参与其中,如银河航天、上海垣信等。目前大部分星座计划仍处于初始建设阶段。
从卫星互联网发射情况来看,我国自2023年以来,多次成功发射卫星互联网技术试验卫星,2024年以来中国星网的“国网星座”已展开批量组网发射,截止2025年8月底已成功发射3颗高轨、10组低轨组网卫星。此外,商业组网卫星“千帆星座”也已实现了5次一箭18星的发射,卫星发射总数量达到了90颗。我国卫星互联网正式建设进程已拉开大幕。
此外,据国际电信联盟官网显示,上海蓝箭鸿擎科技已向国际电联提交“鸿鹄三号”卫星星座申请备案,该星座含10000颗卫星。鸿擎科技的第一大股东为商业火箭制造商蓝箭航天,目前蓝箭航天已经成功发射了朱雀二号遥三运载火箭,该火箭搭载了包括鸿鹄卫星、天仪33卫星及鸿鹄二号卫星在内的三颗卫星。
以上均显示出我国各低轨卫星互联网星座正式建设已经开始,低轨卫星互联网空间基础设施建设相关上市公司的业绩也将有望迎来兑现。
2、卫星互联网有望快速拓展航空及航海领域应用
目前,我国已建成的首张完整覆盖国土全境及“一带一路”共建国家沿线重点区域的高轨卫星互联网,为高轨卫星互联网持续拓展航空、航海卫星互联网应用市场奠定基础。航天科技集团所属上市公司中国卫通已经通过其拥有的卫星资源,将卫星互联网拓展至海洋互联网及航空互联网领域。根据中国卫通2024年年报,航空领域,公司完成民航局航空互联网协同应用试点工作,开通国航首批线装卫星通信系统的C909机上互联网;航海领域,“海星通”全球网服务覆盖范围全球超过95%的海上航线,并且首次为中英海缆船提供服务,深化与中远海运等船运企业合作。
由此可见,我国在高轨卫星互联网已进入空间基础设施建设阶段,且已在部分航空互联网、海洋互联网等领域有所应用,我们认为,短期内,我国高轨卫星互联网建设成熟度要高于低轨卫星互联网产业,且成本低于低轨卫星互联网,有望在高清(及超高清)卫星电视广播等传统卫星通信应用领域,以及航空互联网、海洋互联网、应急领域等卫星互联网新兴领域的商用市场上实现快速拓展。低轨卫星互联网产业的发展将主要由“国家队”统筹规划建立,以抢占轨道资源及频谱资源需求驱动,而部分商业化明显的卫星互联网下游市场拓展或将主要由较为成熟的高轨卫星互联网技术途径进行拓展。
3、应急通信需求及卫星直播高清化发展红利促进传统卫星通信产业稳步发展
传统卫星应用主要包括应急通信、卫星电视广播服务以及移动通信。
2022年2月,在国务院针对“十四五”时期安全生产、防灾减灾救灾等工作进行全面部署印发的《“十四五”国家应急体系规划》,明确提出了“建设高通量卫星应急管理专用系统,扩容扩建卫星应急管理专用综合服务系统,加大高通量卫星等先进技术应急通信装备的配备和应用力度”。可以看出,近年来,国家有望加大高通量卫星应急通信应用系统建设投入,相关下游应急通信行业系统集成需求有望逐步释放。
卫星电视广播服务方面,在国家广播电视总局于2022年6月发布的《关于进一步加快推进高清超高清电视发展的意见》中,明确提出“我国将加快推进直播卫星电视节目高清超高清化,鼓励有条件电视台的超高清频道信号通过直播卫星传输,中央广播电视总台各频道和各省级主要频道的高清信号应逐步全面实现通过直播卫星传输”。时间表上也明确提出了“自2022年7月1日起,直播卫星新增传输的电视频道应主要为高清超高清频道”,以及“到2025年底,直播卫星传输的高清超高清频道数量大幅增长”等规划。可以预见到,“十四五”期间我国直播卫星电视节目高清超高清化发展进一步提速,对直播卫星的带宽使用需求也将持续的快速增长,下游卫星运营企业有望受益。
传统卫星移动通信方面,根据中国电信披露,天通卫星业务已服务武警公安、应急保障、海渔运输、林业水利、科研探测、户外探险等诸多领域,2024年天通卫星活跃行业终端数量达22.3万部。
4、消费级领域应用或将加速传统卫星通信应用市场渗透率
由于传统的通信卫星因为距离地面远(多为高轨地球同步卫星),到达地面功率弱,均不支持与地面移动消费级通信手机直连,仅可通过具有高增益天线的专用卫星电话系统进行直连通信,或者通过地面信关站与地面通信网进行中继通信(即卫星通信的作用更多类似于协助基站之间的有线通信或地面无线通信),这使得传统卫星通信的意义更多仅是地面通信的补充。
近年来,随着地面天线技术和芯片技术的发展,地面消费级移动通信手机(非专用卫星移动电话系统)中可以嵌入相关卫星通信模块,支持消费级手机直接与卫星通信。在这种模式下,一方面卫星一般需要超大型天线,通过更大的辐射功率和接收增益提供相比地面移动速率不降低、用户体验不下降的手机直连卫星服务,另一方面,手机终端也需要突破高性能内置天线、基带射频芯片一体化小型化、卫星核心网与移动核心网拉通、以及信令协议转换、用户身份统一认证业务链路端到端建立等技术。
目前,市场上部分手机已经具有直连卫星开展短报文、通话等窄带通信的功能。2023年8月底华为首发的Mate60 Pro首次在大众消费级手机上实现了卫星通话功能。根据中国电信近日发布的“2024天通卫星终端产业发展年报”,2024年中国电信联合华为、荣耀、小米、OPPO、vivo等厂商累计推出21款大众智能直连卫星手机终端,支持直连天通卫星功能的手机款型已达25款,累计销量超1600万台。此外,2024年4月比亚迪通信信号与中国电信融创合作,开创了“卫星+汽车”新场景,联合推出汽车直连卫星业务,进一步打开了直连卫星通信的消费级市场。在海外市场拓展领域,中国电信以香港地区为起点,聚焦东南亚等国家/地区,加快国际化运营步伐。
可以看出,以天通卫星为代表的手机直连卫星正从应急通信工具逐步升级为全域覆盖的常态化服务,其终端普及、场景创新、国际拓展及技术突破将共同推动我国卫星互联网产业进入快速发展期。
同时,我国工信部在2023年10月7日公开征求对《关于创新信息通信行业管理优化营商环境的意见(征求意见稿)》的意见,提出了统筹推进电信业务向民间资本开放,加大对民营企业参与移动通信转售等业务和服务创新的支持力度,分步骤、分阶段推进卫星互联网业务准入制度改革,不断拓宽民营企业参与电信业务经营的渠道和范围。2024年8月6日,工信部发布《关于创新信息通信行业管理 优化营商环境的意见》,其中提到,加快修订《电信业务分类目录》,推动业务分类及界定更好满足新技术新业务发展需要,支持企业创新发展。统筹开展新型电信业务商用试点,在确保安全底线的前提下支持相关地区和企业有序开展业务创新。深入推进电信业务向民间资本开放,加大对民营企业参与移动通信转售等业务和服务创新的支持力度,有序推进卫星互联网业务准入制度改革,更好地支持民营电信企业发展。
我们认为,在国内卫星通信产业下游应用政策支持力度不断提升,空间基础设施建设加速的情况下,将会吸引更多企业进入卫星互联网应用下游服务领域,有利于加大拓展下游应用场景(如手机、汽车以及工业物联网等领域)的探索及拓展,产业市场天花板或将得到进一步抬升。
(四)国内外产业发展对比情况
卫星互联网营商环境的影响因素包括技术能力、市场需求、政策导向、管理规则、投资环境以及竞争态势等。尽管近年来,我国航天产业发展迅速,但在技术成本、政策要求、市场需求等方面与部分海外航天强国相比仍有一定差异。
具体来看,以美国为例,我国与美国卫星互联网产业发展的差异主要体现在以下几个方面。
① 由于技术差距带来的供给侧成本差距。卫星互联网的建设成本与火箭发射成本、高通量通信卫星建设成本等密切相关,其中,仅以火箭发射成本为例,由于我国商业航天发射产业目前主要以航天科工集团所属火箭公司的“快舟”系列以及航天科技集团的“长征”系列为主,目前尚未有进入应用阶段的可重复使用火箭型号。当前的主力型号发射成本则较高,如快舟11目前能做到6000美元/kg,而美国SpaceX公司的猎鹰9运载火箭发射成本报价约为0.27万美元/kg,且目前正在研制的可重复使用的“星舰”发射成本报价低至60美元/kg。由于低轨卫星互联网星座全球覆盖所需发射数量较多,在我国火箭发射成本居高不下的背景下,大规模低轨小卫星发射的整体成本或将维持在高位,进而导致低轨卫星互联网星座空间基础设施建设总成本偏高,影响整体低轨卫星互联网商用化进程的落地或推广。
②需求侧差异。
国内市场:目前,我国通过村村通等地面光纤互联网的工作推进非常迅速,根据中国互联网络信息中心发布的统计报告,截至2025年6月底,我国行政村通光纤和5G比例均达90%以上,农村互联网普及率明显提升,乡村通信设施不断完善。由此可见,相比于海外,我国国内对通过低轨卫星互联网补充偏远地区地面互联网的需求并不高。
国际市场:一方面,星链凭借相对较低的价格以及覆盖全球的服务能力,已抢占一部分的国际市场。根据Idem Est数据,截至2025年6月底,星链全球用户数超过570万,其中北美洲占比42%,亚洲占比17%,具体情况如下图表所示。
另一方面,卫星互联网在国际市场的拓展还需要综合国家政治关系等多重因素。参考我国北斗以及美国GPS的国际市场应用情况,截至2024年底,北斗系统在全球130余个国家和地区应用,覆盖东盟、非洲、中东等区域,服务超10亿用户。美国GPS应用主要覆盖北美、欧洲等地区,用户数超60亿。我国卫星互联网在未来国际市场拓展方面,也可能会面临一定的拓展难度。
以上因素决定了我国卫星互联网产业的发展特点将与海外航天强国的发展将有所差异,直接套用海外卫星互联网产业的发展模式对我国卫星互联网产业进行研究分析是不合理的,我国更有望走出一条符合国情的发展道路。
三、我国卫星互联网产业分析
(一)卫星互联网产业构成
根据美国卫星产业协会(SIA)的产业划分,卫星互联网产业链可分为卫星制造业、发射服务业、卫星服务业和地面设备制造业4个环节,如下图所示。本报告中涉及的卫星相关市场主要涉及卫星制造、地面设备以及卫星服务三部分。
具体来看,卫星互联网系统主要由功能配套、长期持续稳定运行的空间系统与地面系统组成。具体如下图所示。
1、空间系统
卫星互联网系统的空间系统部分(卫星星座)主要由卫星互联网星座组成,即多个具有相似功能的卫星分布在同一轨道或者多个轨道面上,按照预先规划的分布规则运行,相邻卫星之间可通过透明转发、星上处理以及星上路由等技术实现数据传输,整个空间段卫星相互协作而形成“一张网”的网络系统。作为卫星互联网系统天基中继站的卫星,由卫星平台和有效载荷两部分组成。卫星平台包括结构分系统、供配电分系统、热控分系统、姿轨控分系统、信息分系统等,有效载荷包括星地链路载荷、星间链路载荷、星上处理与交换载荷等。卫星基本组成如下图表所示。
卫星空间系统各分系统的具体功能如下图表所示。
传统卫星系统中,有效载荷价值量占比达到35%,而在卫星互联网中有效载荷占比则更高。有效载荷是卫星发挥在轨任务最重要的分系统,以低轨卫星互联网通信载荷为例,有效载荷主要包括星地链路载荷、星间链路载荷、星上处理与交换载荷等,其中星地链路载荷分为星地用户链路载荷和星地馈电链路载荷,星间链路载荷分为星间微波链路载荷和星间激光链路载荷。
(1)星间通信链路
传统的卫星星座需要在全球建设大量的地面信关站支撑系统运行,但是地面基础设施建设成本高。且受到不同国家政策限制,境外建站难度大,因此星间链路成为新一代卫星互联网系统的应用和研究热点之一。星间链路分为微波链路和激光链路两类。
① 星间微波通信
传统的卫星星间通信主要使用微波技术构成星间链路。星间微波链路技术相对成熟,可靠性高,波束相对较宽,跟踪捕获较为容易,且不会受到诸如雨衰和大气衰减的影响,既可以使用Ka、Q/V等微波频段,也可以使用太赫兹频段。但其数据传输速率较低,波束抗干扰能力一般。
星间微波通信目前在轨有着广泛的应用,涵盖了通信、中继、导航、预警等多种卫星系统,且在同一星座中存在多种频段兼容共用的特点。美国GPS、欧洲Galileo、俄罗斯GLONASS和我国的北斗等导航星座均采用微波链路进行星间通信和测距,中继通信卫星和铱星等低轨通信星座也配置了星间微波链路。
② 星间激光通信
随着卫星通信传输数据需求的增加,现代的卫星通信在准确的基础上,需要量大、实时、传输距离远,这要求卫星通信具有更高的传输数据率。星间激光通信所利用的激光比微波频率高3-4个数量级。频率越高意味着它在同样的时间里变化越大,能够实现对数据的“重载”。星间激光通信无需频率申请许可,这意味着激光通信绕开了“管制空路”,获得了更广阔的便利空间。以星链为例,2020年9月3日的第12批53°倾角的卫星发射中,2颗安装了原型激光终端的Starlink卫星进行首次激光通信试验,成功地传输了数千兆字节数据。2021年1月24发射的第18批10颗倾角97.5°的极轨卫星安装了激光终端,在轨运行一年,进行了激光终端通信和联网试验。从2021年11月13日第33批开始,后续发射的低倾角V1.5版本卫星都安装有激光终端。
(2)星地通信链路
① 星地通信链路组成
星地链路载荷主要分为用户链路载荷和馈电链路载荷,两者共同构成卫星与地面通信系统的关键传输通道。
用户链路是卫星与地面终端设备(如手机、便携站、车载终端等)之间的通信通道,负责用户数据(如语音、文本、互联网流量)的双向传输。其传输特性受大气环境、自由空间传播损耗等因素影响,需确保信号稳定性和低延迟。馈电链路是卫星与地面信关站之间的通信通道,负责将用户数据转发至地面核心网,并传输卫星控制指令等。由于星地激光通信受大气影响较大,星地通信链路仍主要采用微波通信。
② 星地通信关键载荷——多波束天线
近年来,为实现更高增益的区域覆盖,满足日益增长的信道容量需求和多目标区域通信需求,解决卫星在扩大通信覆盖范围的同事保持高增益辐射间的矛盾,卫星移动通信系统普遍采用了多波束天线技术。多波束天线由于具备通信容量大、地面接收设备简单、系统灵活度高等优势,是未来卫星通信应用的大趋势。按天线类型,可分为反射面式、透镜式和直射阵列式。由于体积和重量的限制,透镜式很少用于通信卫星。
反射面式多波束天线:目前,反射面式多波束天线在通信卫星用的较为广泛,尤其对于GEO通信卫星由于所处轨道高,传输路径长,路径损耗大,要求用更窄的波束来提高星载天线增益,所以一般采用反射面方案。
相控阵多波束天线:对于LEO通信卫星,由于轨道低,星地传输距离短,自由空间损耗小,同时要求天线具备较大扫描角(通常对地覆盖角度不小于±60°),因此,该轨道上的卫星用户链路大多采用直射阵式相控阵多波束天线,比如Iridium系统以及Globalstar系统。星载相控阵系统主要设计关键在于T/R组件、馈电网络、电源、热控等分系统,对于大型的可展开天线,其阵面设计和展开机构也极其重要。
(3)星上处理与交换载荷(转发器)
当前卫星通信载荷有两种实现架构,分别是透明载荷和再生处理载荷。
透明载荷也称为透明转发器(也叫弯管式转发器),它对接收到的信号只进行低噪声放大、变频、功率放大等,即只是单纯地完成转发任务,不处理信号内容。透明转发器对工作频带内的任何信号都是“透明”的。因其在波束覆盖、波束带宽、波束功率、上下行连接等方面的灵活性,广泛应用于卫星移动通信领域和宽带卫星通信领域。在星上路由交换、星载网控和星间链路传输等技术成熟以前,传统的卫星通信大多采用透明转发方式。
再生处理载荷(再生式转发器),除了具有信号转发功能,还具有信号处理功能。它是在透明转发器的基础上,增加星上解调、基带处理和重调制等功能,有些还具有星上交换功能。随着目前星上处理需求的提升以及载荷处理器件性能的不断提高,调制解调、编码译码、变频滤波等功能通过数字信号处理的方式完成,能够将多个模拟器件的功能集中于一个处理平台,大大降低了硬件规模及星载能耗;同时利用数字器件的可编程、可重构特性,能够实现多波形、体制、协议的在轨变更,极大的提升了处理的灵活性,从而提升了整个卫星网络的性能与效率。
2、地面设备
卫星通信地面设备领域可以分为卫星地面系统(地面站)以及卫星通信用户终端。其中,卫星地面系统则主要由地面测控系统及地面应用系统构成,是所有卫星应用市场的共有地面设备,考虑到各类卫星的卫星地面测控系统及应用系统与卫星通信地面网络设备存在更多联系,我们将其列入卫星通信地面设备领域。
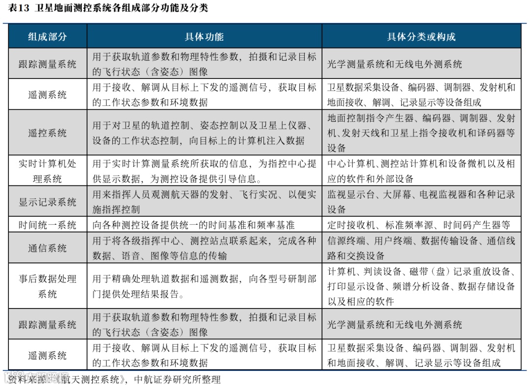
其中,地面测控系统由跟踪测量系统、遥测系统、遥控系统、实时计算机处理系统、显示记录系统、时间统一系统、通信系统以及事后数据处理系统各分系统共同组成。具体各分系统的具体功能及构成如下表所示。
而卫星通信用户终端主要包括地面固定通信终端、移动终端等、可以服务于国防、公安、武警、消防、石油、电信、气象、广电、海洋等多个行业。
根据SIA统计,近年来全球卫星通信地面设备市场稳中有升。具体来看,卫星通信地面设备中的大众消费设备(主要包括卫星电视、广播、宽带以及移动通信设备等)与网络设备(主要包括了卫星信关站、控制站、网络运营中心、卫星新闻采集以及甚小天线地球站)市场规模各占50%左右。
3、通信服务
按照近年来美国卫星协会(SIA)的统计方式,全球卫星通信服务分为大众消费业务和企业业务。
① 大众消费服务:包括卫星电视直播、卫星音频广播和卫星宽带业务。2023年大众消费服务收入总额达888亿美元,约占整个通信卫星服务业收入的83%。大众消费服务收入自2021年以来,连续第三年呈现下降趋势。
② 企业业务:包括转发器租赁、管理服务和卫星移动业务。2023年企业服务收入182亿美元,约占整个通信卫星服务业收入的17%。
整体来看,卫星通信服务市场稳中略降,近年来通信卫星容量提升带来通信能力提升,卫星电视在收入方面仍然占据主导地位,但业务体量略有下降,主要系电视媒体领域的竞争加剧等因素所致。
(二)需求侧:应用广度+深度,构建产业发展新动能
卫星通信产业“十四五”需求侧的核心逻辑在传统卫星通信业务的升级拓展以及卫星互联网产业的萌芽应用。
在国务院发布的《2021中国的航天》白皮书中,提出了当前我国“卫星通信广播累计为国内农村及边远地区的1.4亿多户家庭提供直播卫星电视服务、500多个手机通信基站提供数据回传,在四川凉山特大森林火灾、河南郑州特大暴雨等灾害救援中提供高效应急通信服务。”,“卫星通信广播商业服务能力进一步提升,实现国内4个4K超高清频道上星和100多套节目高清化,为远洋船舶、民航客机提供互联网接入服务,天通一号卫星移动通信系统实现商业化运营”等成就。而在未来目标方面上,提出了“卫星通信广播地面系统持续完善,形成全球覆盖天地融合的卫星通信广播、互联网、物联网及信息服务能力”以及“拓展卫星遥感、卫星通信应用广度深度”等目标。
而在卫星互联网领域,我们认为,无论是特种应用需求还是商业应用需求,我国低轨卫星互联网星座部署进度较国外存在一定滞后,亟需加速建设低轨卫星互联网空间基础设施以占据频率及轨道,高轨卫星互联网在航空互联网及海洋互联网领域的应用也有望得到拓展。整体来看,我国卫星互联网产业整体仍属于发展起步阶段,作为一片有待拓展的“蓝海”,蕴含着较大的市场空间。
1、空间段(卫星制造)市场
当前,我国卫星制造产业的需求往往集中在新卫星星座构建以及对传统卫星的备份与更新,因此可以从未来各卫星星座的布局计划和备份更新计划来判断我国卫星制造市场需求情况。
通信大卫星方面,基本功能更多集中在传统广播电视信号传输、应急通信、手机移动通信、高轨卫星互联网以及转发器租赁等,寿命一般在15年左右。我国在轨的通信大卫星主要包括航天科技集团的中星卫星系列、亚太卫星系列以及中国电信运营的天通一号卫星系列等等,其中,与卫星互联网建设关联较大或未来替换的卫星有可能采用高通量卫星(构成高轨卫星互联网星座)的卫星系列,主要为中星卫星系列以及亚太卫星系列。
通信小卫星(或微小卫星)方面,基本功能更多集中在应急通信、手机移动通信、窄带物联网、车联网、低轨宽带卫星互联网等,寿命一般在5年左右。目前来看,主要是低轨卫星星座为主,其中,宽带星座主要包括国网“GW”星座、“G60”(千帆)星座、鸿鹄三号等。
国内主要通信大卫星及大型星座建设计划如下表所示。可以看出,低成本,高密度的低轨通信小卫星数量占比较大。
市场需求测算假设条件:
(1)通信大卫星:由于通信大卫星价值量高、寿命较长、轨道高度较高,数量较少,我们假设积极、中性、保守需求分别为每年5颗、3颗和2颗。根据通信大卫星价值量数量级现状,单星价值量假设10亿元/颗计算。
(2)通信小卫星:根据国际电信联盟(ITU)原则,提交申请后的7年内必须发射第一颗卫星,9年内必须发射总数的10%,12年内必须发射总数的50%,14年内必须全部发射完成。我们以该比例作为中性假设,比如国网卫星2029年发射数量中性假设完成10%,乐观假设完成12%,保守假设完成7%。单星价值量假设0.4亿元/颗计算。
根据以上假设条件,我们测算2030年我国通信卫星制造市场空间规模乐观预计可达到468亿元,中性估计可达到377亿元,保守估计可达到257亿元。我国通信卫星2025-2030年制造端市场需求空间如下图表所示。
2、地面段(地面设备)及运营段(卫星互联网运营服务)市场
卫星通信产业需求主要由地面设备市场以及卫星通信服务市场两部分构成。细分市场具体可以划分为传统移动通信、传统固定通信、传统卫星电视广播服务、航空卫星互联网、海洋卫星互联网以及新兴消费级应用市场:
① 传统移动通信市场
据工信部统计,截至2024年底,我国地面移动通信用户达到17.9亿户,5G用户达到10.14亿户。按照国际咨询公司的测算方式,卫星移动通信用户数一般取地面移动通信系统用户数总量的0.2-1%,取下限计算,国内卫星移动通信市场的潜在用户数将达到358万户。假设2030年卫星移动通信终端中,to C(个人手持终端、多模移动互联网终端等)用户使用占比可以达到总需求的2.5%,政府及特种应用可以达到全覆盖,年更换率10%。综上,我们测算至2030年,卫星移动通信终端市场增量空间为120亿元左右。
传统卫星移动通信服务方面,根据天通一号网以及中国电信官网数据,参考天通一号通信卫星语音年卡以及数据年卡的销量和费用数据,我们预计2030年我国卫星移动通信服务市场可以达到32.62亿元。
② 传统卫星固定通信市场
传统固定卫星通信市场主要由卫星地面设备的网络设备、以及相关的固定通信服务构成,其中包括应急保障通信服务以卫星广播电视服务。
市场测算方面,航天科技集团所属上市公司中国卫通作为世界第六大固定通信卫星运营商,其业务包含了卫星固定通信服务、转发器租赁等,参考其业务收入进行测算,2030年我国卫星固定通信服务市场规模可以达到24.62亿元,固定通信设备规模可以达到92.02亿元。
③ 卫星电视广播服务市场
卫星电视直播服务、卫星音频广播方面,截至2025年6月底,我国卫星直播电视“户户通”开通用户数量总计1.54亿用户,我国的卫星直播电视已经成为了全球用户规模最大的平台。
同时,根据国家广播电视总局于2022年6月发布的《关于进一步加快推进高清超高清电视发展的意见》中,明确提出“我国将加快推进直播卫星电视节目高清超高清化,鼓励有条件电视台的超高清频道信号通过直播卫星传输,中央广播电视总台各频道和各省级主要频道的高清信号应逐步全面实现通过直播卫星传输”。时间表上也明确提出了“自2022年7月1日起,直播卫星新增传输的电视频道应主要为高清超高清频道”,以及“到2025年底,直播卫星传输的高清超高清频道数量大幅增长”等规划。
可以预见到,“十四五”未来几年我国直播卫星电视节目高清超高清化发展将进一步提速,对直播卫星的带宽使用需求也将持续的快速增长,在此背景下,我们认为参考中国卫通的广播电视业务收入以及基于各分辨率(标清、高清、超高清等)上星频道的数量及对应的带宽的变化趋势,预计2030年,我国卫星电视直播与卫星音频广播整体业务规模可以达到65.19亿元。
④ 卫星宽带通信市场:航空互联网市场
航空宽带卫星互联网市场主要由航空宽带通信设备以及航空宽带通信服务两方面构成。
当前,我国航空宽带卫星互联网市场也有望成为卫星互联网率先得到应用的领域之一。市场测算情况具体如下:
航空宽带通信设备方面,2023年,我国全国客机数量为4540架,按照中国商飞发布的《中国商飞公司市场预测年报(2024-2043)》,2043年数量有望翻倍。鉴于当前我国航空卫星互联网规模正处于推广阶段,假设2030年安装卫星互联网终端的飞机达到总数的50%,存量设备每年更新率10%,根据测算,2030年我国航空卫星互联网设备市场规模可以到达15亿元。
航空宽带通信服务方面,鉴于当前我国航空卫星互联网规模正处于推广阶段,假设航空宽带通信2030年渗透率可到达50%,人员付费意愿比例为25%,我们预计,2030年我国航空宽带通信市场预计为40.16亿元。
⑤ 卫星宽带通信市场:海洋互联网
海洋卫星互联网市场主要由海洋宽带通信设备以及海洋宽带通信服务两方面构成。当前,我国船舶卫星通信市场也有望成为卫星互联网率先得到应用的领域之一。
海洋宽带通信设备方面,基于国家海洋局披露的各类海洋生产用船及科研用船的历史数据、以及中国渔业统计年鉴披露的我国海洋捕捞机动渔船保有量,我们对2025-2030年我国各类可能安装卫星互联网宽带终端的船只数量进行了测算。我们假设,每艘船只的卫星互联网终端设备价格为2.5万元(并按照每年下降5%幅度测算),存量设备每年更新率30%,2025-2030年我国海洋宽带通信设备年市场规模预计在2亿元左右。
海上宽带通信服务,我们对2025-2030年我国主要邮轮码头年旅客数、全国海洋捕捞渔船载人量、海洋运输船舶、海洋油气用船、海洋调查船、地质勘测船的载客量进行了测算,按照每人每月价格200元(按照每年下降10%幅度测算),我们预计,2030年我国海上卫星互联网运营市场规模预计将达到19亿元。
⑥ 新兴消费级应用市场:手机与汽车直连卫星
目前消费级应用主要包括手机直连卫星和汽车直连卫星业务。
设备端,手机直连卫星通信方面,按照每年手机出货量为3亿部,假设到2030年普及率为15%。汽车直连卫星通信方面,假设汽车年生产数量为3000万台,2030年普及率达到5%。按照以上假设,我们预计消费级设备应用市场规模2030年可达到37.5亿元。
服务端,手直连卫星方面,按照手机平均使用年限3年,假设持有直连卫星功能手机的用户当中,有10%的客户有旅行开通业务需求,有1%的客户有抢险、航海等使用需求。按照中国电信官网收费进行加权计算。我们预计消费级卫星通信服务端市场规模2030年可达到48.88亿元。
综合我们对我国2025-2030年卫星通信各细分领域市场的测算结果,有如下结论:
卫星通信设备2025年市场规模有望达到123亿元,2030年有望达到267亿元,2025-2030年复合增速约16.79%,其中,传统通信设备依然占比最大,但航空卫星互联网以及新兴消费级直连卫星通信领域增速更快。
卫星通信服务2025年市场规模有望接达到114亿元,2030年有望达到227.6亿元,2025-2030年复合增速达14.85%。其中,航空、航洋卫星互联网以及新兴消费级直连卫星通信领域增速较快。
(三)供给侧:市场化程度日益加深
卫星互联网产业链各环节参与企业情况具体如下图所示。
1、卫星制造:大卫星“国家队”主导,小卫星领域百花齐放
由于卫星制造产业具有系统性强,协作面广的特点,因此参与其中的主体众多,按照单位性质可以分为两大类:以航天央企、其他国企或国家科研机构为代表的“国家队”,以及民营商业航天企业。
当前,卫星产业供给侧整体呈现出大卫星由“国家队”主导研发生产,小卫星及微小卫星领域逐步趋于百花齐放的特点。各类市场参与主体的特点如下图所示。
针对卫星制造产业空间系统,具体产业链各环节情况如下:
① 卫星制造产业链上游主要为卫星的工程研制(包括卫星的总体论证、设计、仿真测试及试验)、原材料(结构/材料零部件、电子元器件)等。卫星总体论证设计、仿真测试及试验主要由航天科技、航天科工集团及中科院所属卫星相关研究所或所属企业、相关高校参与,此外当前也有部分微小卫星(立方星)的总体设计、仿真测试及试验由高校、相关商业卫星企业参与。民营企业在零部件及电子元器件等配套产品供应中参与较多。
② 卫星制造产业链中游主要涉及到卫星有效载荷、卫星平台(结构系统、信息系统、姿轨控制系统、热控系统、电源系统等),由于对相关专业技术积累及资质要求较高,同时与卫星的总体论证、设计关联性强,因此行业壁垒较高,体制内主要仍以航天科技、航天科工集团及中科院等相关科研院所或所属企业参与,但当前伴随以低成本的小卫星或微小卫星为主构成的商业卫星星座数量快速增长,卫星制造产业链中游的民营企业数量也不断增多,比如近年来在激光通信、卫星电推等领域参与的民营企业数量明显增加。
③ 卫星制造产业链下游主要涉及整星总装、测试。卫星总装主要仍以航天科技、航天科工集团及中科院等相关科研院所或所属企业参与,同样伴随巨型卫星互联网星座的建设需求,民营企业如格思航天、银河航天、微纳星空等也积极参与其中。
根据目前卫星制造产业链上市公司情况来看,多数上市公司集中在卫星产业链中上游分系统领域的地面测控网及数据处理领域、以及一些星载上游元器件配套领域上市公司数量相对较多。
从国内卫星制造产能情况来看,在我国卫星制造需求侧,特别是小卫星制造需求有望迎来提速的背景下,多家“国家队”以及商业航天卫星制造总装企业已经建设了批量化柔性小卫星生产产线,卫星制造企业收入与盈利也有望进一步度提升。
根据统计,目前我国国内卫星制造/总装产线已投产产能超过3000颗/年,在建产能超过2000颗,从国内发射情况来看,目前国内卫星制造产能呈现供大于求的现状。卫星互联网的建设进度更多是受制于组网技术、卫星及载荷技术、火箭运载能力等发展因素。
在低轨大规模星座兴起的新形势下,卫星制造流程趋向标准化、集成化、模块化与自动化发展,以满足用户需求。同时对供应链的稳定性与响应速度提出了更高的要求。制造商需构建强健的供应链体系,保障原材料、元器件、部组件等及时稳定供应,匹配实际生产需求,确保卫星产品的按时交付。同时要在设计和制造过程中采用更加灵活、高效的生产方式,以降低成本并提高生产效率。
2、卫星通信应用:市场化程度日益加深
卫星通信应用产业链主要由地面设备和运营商构成。地面设备包括卫星地面系统(信关站、测控站等)以及用户终端。
① 中上游的地面设备方面,主要包括卫星地面系统以及卫星通信终端。其中,卫星地面站目前主要由航天科技集团所属单位、部分地方国企及民营商业航天企业构成,而终端设备方面,从基础软件及基础硬件、中游的终端及系统集成均有相对较多的军工央企所属单位、地方国企以及民营企业参与,市场化程度日益加深。
② 下游运营方面,目前我国卫星互联网的运营商主要以国家队为主,包括运营中星系列以及亚太系列通信卫星的中国卫通(高轨)、运营国家低轨卫星星座的星网集团、运营“天通一号”的中国电信,此外还有运行“G60”(千帆星座)的上海垣信等其他企业。
值得注意的是,2025年7月底,全国工业和信息化主管部门负责同志座谈会在北京举行。会议提出要“促进信息通信业高质量发展,巩固提升竞争优势和领先地位”,其中一项具体措施即为“优化卫星通信业务准入”。而近期根据《IT时报》报道,相关部门将会发放卫星互联网牌照。未来伴随卫星互联网牌照的发放,将有助于进一步推动电信运营商扩大新兴业务范畴,助力卫星互联网应用端产业加速展开。
四、我国卫星互联网产业发展的判断及投资建议
(一)当前市场现况
1、一级市场:规模跃升,头部企业资本虹吸
(1)融资规模创历史新高,头部企业资本虹吸效应明显
2024年我国卫星互联网产业融资事件超过40起,融资金额超过100亿元,创历史峰值。这一数据较2023年增长显著,显示出政策红利与市场热情形成共振。
具体来看,2019年以来,我国卫星互联网一级市场融资事件稳步增长,2024年迅速升温,融资事件数量和金额均达历史最高水平。这一增长态势与政策密集出台高度同步:2024年商业航天首次被写入政府工作报告,上海、北京等地相继推出地方扶持计划,显著降低协调成本并加速组网进程。从2024年融资金额来看,上海垣信卫星完成67亿元人民币A轮融资,是我国卫星企业单轮融资的最大金额。此外微纳星空、格思航天、海天丝路等卫星总装、运营企业也完成了10亿元的融资,在多个标志性融资事件下,显示出资本向头部集中的趋势,有望重塑行业格局。
整体来看,伴随我国星网(GW星座)、G60星链(千帆星座)等巨型星座建设的加速推进,将不断催生全产业链新的融资需求。
(2)IPO节奏放缓,新政驱动下有望迎来新发展
与一级市场火热形成反差的是,商业航天IPO进程持续受阻。自2021年全球IPO市场放缓以来,商业航天企业上市数量逐年递减。2025年一季度仅星图测控1家上市。我们认为一方面是宏观市场原因导致的市场整体IPO缩紧,另一方面也在于商业航天盈利模式尚未验证——以长光卫星为例,根据其招股说明书,2019-2022年连年亏损,原计划2025年扭亏,但因卫星发射数量从133颗下调至28颗,盈利预期再度推迟。这折射出行业共性挑战:前期研发投入巨大,而下游需求、消费端渗透率不足。
但另一方面,2025年6月18日,证监会发布《关于在科创板设置科创成长层增强制度包容性适应性的意见》,以设置科创成长层为抓手,重启未盈利企业适用科创板第五套标准上市并扩大适用范围,支持人工智能、商业航天、低空经济等更多前沿科技领域企业上市。以商业航天产业领域的火箭总体企业蓝箭航天为例,其近两年虽然仍处于亏损状态,但凭借液氧甲烷火箭技术突破和较高的估值水平,成为新政后首批冲刺IPO的标杆企业。2025年7月29日,蓝箭航天在北京证监局办理辅导备案登记,拟首次公开发行股票并在科创板上市。此外,2025年8月1日,屹信航天在江苏证监局完成了首次公开发行股票辅导备案,2025年8月12日,中科宇航在广东证监局进行IPO辅导备案。我们认为在证监会新政制度包容性改革与风险管控创新的驱动下,我国卫星互联网企业有望迎来新一轮的上市潮,尤其是行业下游的卫星总装和运营型企业,有望率先开辟上市道路。
2、二级:主题投资主导,热度不断提升
卫星互联网板块在二级市场当前展现出显著的超额收益特征。截至2025年8月15日,中航证券卫星互联网指数年内涨幅达24.81%,超过国防军工(申万)3.07个百分点,超过沪深300指数18.02个百分点。这一表现的核心驱动力来自政策落地与发射事件的双重催化,如国网星座与千帆星座的频繁发射,市场对这类事件的敏感性较高,短期主题投资特征显著,资金围绕卫星制造、载荷配套等核心环节快速轮动。
板块的估值逻辑目前仍以主题预期主导,业绩兑现尚未成为定价核心。当前,中航证券卫星互联网行业指数市盈率PE(TTM)处于历史最高分位附近。从产业链上主要的上市公司业绩以及估值情况来看,当前板块大部分上市公司估值偏高,而从收入与利润端并没有出现明显的增长拐点,反映投资者更关注长期战略价值而非短期盈利。这种估值结构的支撑点在于低轨卫星部署的加速推进、手机等消费端直连卫星的快速拓展、以及出海合作突破(如千帆星座签约巴西、泰国提供物联网服务等)等。
整体而言,卫星互联网二级市场正处于主题投资向业绩验证的过渡阶段。伴随我国中国卫星互联网规模化部署的进程,市场有望逐步从“发射事件叙事”转向“用户渗透率与收入贡献”的实质验证。巨型星座的建设需求构成了板块的底层支撑,同时短期波动风险也不容忽视,如组网进度延期、商业变现节奏不及预期、国际频谱资源争夺等都可能引发估值回调。
(二)卫星互联网产业发展展望
1、卫星互联网面临的挑战
当前,卫星互联网市场格局正在发生深刻变革,市场竞争不断加剧,系统和应用融合发展持续深入,但卫星互联网的规模应用仍需解决如下关键问题。
(1)如何提供与地面服务近似的用户体验。一是如何提供与地面服务近似的用户体验。相较于地面通信网络,卫星互联网在覆盖范围广的优势条件下,需提供与地面网络用户相当的用户体验,重点包括:大容量、多用户接入能力、低时延、高用户带宽,同时需大力降低卫星网络服务资费,降低卫星互联网的应用门槛。
(2)如何提供更适宜的终端。为满足多种类型行业的应用要求,卫星互联网终端应向低功耗、小型化、低成本的方向发展。应用终端的适宜性不仅是终端制造供应链需突破的难题,同时也与低轨卫星高度、星座规模、用户频段选择、载荷性能等系统性能密切相关。
(3)如何清除网信安全风险。卫星互联网具有跨境覆盖和全球通信的特点,若信息和数据在不可控区域落地,会导致信息外泄,存在网信安全隐患;同时,网络架松的复杂性和传输信息的特殊性,会给网信安全管理带来挑战;另外,卫星互联网终端物理分布广泛,一旦被非法利用,将会引起系统入侵风险。
(4)如何提供多样化业务。为提供更为丰富的应用种类,满足用户多样化的需求,卫星互联网应用需要考虑从单一通信向物联网、导航增强、天基监视等复合型业务发展,提升卫星平台、频轨资源和功能载荷的利用率;从连接型向服务型、生态型转型,更好地为用户提供保障和服务,促进卫星互联网应用。
(5)如何更好地与地面网络融合。由于地面网络已经率先实现了与行业、个人的紧密绑定,卫星互联网应用不能仅限于传统的封闭式专网应用模式,而应该主动实现与地面网络的融合,继承与发展地面网络的应用与用户资源。
2、产业技术发展趋势
(1)卫星通信产业空间段的技术发展趋势
当前宽带卫星通信网络的技术发展与未来的愿景还有差距,在空间网络理论、智能化技术、组网技术等方面尚有短板,卫星及载荷技术的差距也制约了网络与智能新技术应用。
①高通量网络化卫星技术。采用多点波束和频率复用技术的高通量卫星正在推动宽带卫星网络行业变革,Tbps量级的甚高通量通信卫星是未来空间网络化发展的重要基础。需要突破的关键技术方向包括:1)Q/V/W频段、太赫兹频段卫星工程化应用技术;2)灵活甚高通量卫星通信系统架构与资源管理技术;3)高承载比高效益卫星平台技术;4)宽带灵活载荷技术。
②高性能低功耗星载池化处理技术。适应未来天基网络与信息服务宽带化、多元化、分布式协同需求,提升卫星的在轨再生处理、感知认知与协同能力。需要突破的关键技术方向包括:1)星载智能异构计算平台技术;2)星载高容错自冗余处理交换载荷架构与池化处理技术。
③甚高速率小型化星间激光通信技术。未来天基组网要求更高通信速率、更小星载终端规模和更低的终端成本,需要全新的在轨光处理、交换和激光终端实现技术。需要突破的关键技术方向包括:1)100 Gbps量级小型化星间激光终端技术;2)星载抗辐照长寿命光器件技术;3)高动态星间星地激光链路捕获与跟踪技术。
④自组织全业务承载空间智能网络理论与技术。基于高动态软件定义网络技术实现柔性自组织全业务承载,构建具有跨网异构互联、实时互操作特性的空间智能网络。需要突破的关键技术方向包括:弹性异构多域混合空间网络架构与智能组网协同理论、面向大规模星座的高动态智能组网与路由技术、基于意图洞察的跨域自组织智能网络技术。
(2)卫星通信产业地面段的技术发展趋势
由于产业链下游的卫星通信应用主要由卫星移动通信设备及大众消费通信、卫星固定通信及卫星移动通信为代表的运营服务组成,而卫星移动通信设备的技术发展本质上是由下游大众消费通信、卫星固定通信及卫星移动通信需求驱动的运营服务需求所影响的。
卫星通信地面系统、终端设备存在如下技术发展趋势:
① 地面系统(关口站)
关口站作为卫星通信网与国际互联网的接口设施,高通量卫星关口站的主要特点是大规模的路由交换和大吞吐量。关口站终端设备包括射频和基带部分的集成。
1)基带设备方面,主要由调制和解调设备、系统时钟单元、中频分配单元、切换开关、关口站服务器以及与地面互联网之间的接口设备等构成。目前,为了支撑高通量卫星通信系统的高速率链路,基带设备需要采用更先进的技术以提高频率利用率、极端特殊场景的适应性和对大数量用户组网的支撑能力。
2)射频系统方面,主要由卫星终端射频系统由大口径天线、上变频器(BUC)、HPA安装、低噪声放大器(LNA)等组成。其核心任务是提高发射和接收增益,同时研究小型化便携天线,以适应未来个人用户的需求。通过采用新材料和工艺,在不断提升性能的同时,也有效降低天线的制造成本。目前,一个重要的技术发展方向即成本低,并且散热少从而使系统更容易稳定的液晶相控阵卫星天线终端。
② 通信终端
通信终端的研制思路应当设计以互联网为基础的网络应用方案,而不是传统卫星的网状网或星状网的思路,终端的能力成为整个应用的核心,既要在高频率段上降低成本,同时在吞吐能力上要有所提升。具体包括以氮化镓管芯为基础的Ka频段宽带功放模块等关键部件的集成化以及宽角扫描技术,以及研制支持超过100Mbps IP数据吞吐的高度集成调制解调器。
(3)运营服务发展趋势
卫星通信产业运营服务的技术趋势方面,应用拓展情况决定卫星运营市场空间,也是未来卫星互联网产业良性发展的保障。挖掘更多应用场景,并针对该场景提供增值服务,增强企业竞争力,成为未来卫星运营商的工作重点。由单纯的卫星运营向“运营+服务”过渡,提供有针对性的增值服务,将成为未来卫星互联网发展不可逆的趋势。
① 采用更开放的卫星运营方式。传统的封闭式卫星网络运营方式由一个实体运营商运营卫星,构建地面系统,再直接向最终用户提供服务,也可以通过一个或多个零售合作伙伴向最终用户提供服务。这种运营模式下,产业的利润来源于流量费用,随着我国通信业不断提速降费,这种封闭式经营思路会面临利润下降甚至亏损。同时,由于服务模式被固定在资源流量上,难以激发创新服务模式。为了避免卫星通信管道化,激发运营商和中间环节服务商探索创新应用和服务模式的动力,应转变为更加开放的卫星运营方式。包括卫星运营商在提供带宽等物理资源外,同时向服务提供商提供系统能力的服务,在这种模式下,卫星运营商通过合理的资源管理和动态调配,可以为远大于封闭模式下数量的服务商提供通信能力,也增加了运营商的利润。
②积极拓展新型应用领域,拓展境外业务。根据国外低轨互联网星座的建设经验,其起步阶段都有政府、军方或者企业级用户的订单支撑其前期的运营维护。结合我国实际情况,考虑到低轨卫星互联网境外落地权的难度,低轨互联网卫星建设的初期应以覆盖国内偏远山区和全球海洋、空域为主,加强与政府、军方和中资企业合作,开拓应急、国土安全、航空和航海方面的应用,采用小型便携终端提供全球宽带服务;同时积极拓展境外业务,为不具备卫星通信能力的国家和地区提供卫星服务,并通过加强与国外运营商和政府合作,将服务逐渐拓展到全球范围。
3、新质应用边界拓展:卫星互联网+应用
(1)卫星互联网+低空经济
当前通航飞行器、无人机等空域活动主体大幅增加,低空经济相关产业快速发展,飞行汽车、无人驾驶航空器系统、全自动无人驾驶飞行器等交通工具已经成为潜在市场,涉及行业(如自然资源、装备制造、交通运输、环境监测、消费品等)的市场参与主体、配套设施规模呈现逐渐扩大趋势,可以预料到未来空域活动将成为人类社会经济生活中的一个重要组成部分。由此带来的空域网络应用需求日益凸显空域活动的发展存在以下几方面痛点。
一是空域活动安全管理方面,面对未来大幅增加的空域活动主体,现有安全监管及通信指挥手段主要依靠传统地基技术和设备,绝大部分地区存在“看不见、联不上管不住”等现象,缺乏标准统一、可靠互联、广域监视、精细采集、高效监管的信息化网络,导致对空域活动主体各类信息获取和管理能力不足。二是空域经济活动和产业发展方面,未来涉及空域活动相关行业的新业态、新模式蓬勃发展,低空飞行旅游、应急救援、海洋经济、生态环境等行业的新型应用模式、应用场景丰富多元,数量庞杂,在各种行业应用与空域活动的结合点上,缺乏全天候、全地域、网络化、随遇接入的信息服务保障手段。三是低空经济发展方面,随着人类社会活动空间从地面拓展到空中,从人口聚居区拓展到高原、大漠、极地、远洋等人迹罕至地带,现有旅游观光、娱乐、点播等将会延伸到空域活动中,新型消费需求也将出现,现有地面网络通信服务难以覆盖。
卫星互联网可助力我国低空经济发展,带动低空空域经济蓝海,解决传统低空监管带来的地面密集站址建设成本高的问题的同时,为低空空域互联通信空域精细化监管、空域物联提供有效服务支撑。
① 空域通信
当前空域通信主要依赖地面、卫星通信,缺乏远海远域通信、宽带服务、低空覆盖和常态化通信服务,卫星互联网是提供上述通信保障的重要手段。通过卫星互联网通信设备与各类航空器结合,可为空中交通、空中物联、远域遥测遥控提供通信支撑,保障空天实时互联,数据畅通。
② 空域气象监测
空域气象监测主要通过探空气球、遥感遥测等手段,依托地面雷达通信、卫星通信等获取空域气象数据。通信是限制监测范围的因素之一,卫星互联网对空域全时全域覆盖的特性可解决这一问题,保障空域气象监测数据高效获取,提高监测可用度,降低监测门槛。
③ 空管监视
空管监视主要采用二次监测雷达、广播式自动相关监视等技术,现有航空监视手段主要依赖地基ADS-B监收站,接收可视范围内的航空器信息,尚无法实现全球全时的航空监视。卫星互联网通信服务对于全球通信覆盖有突出优势,通过空管信息的天基播发,天基平台可有效弥补现有陆基空管通信监视手段覆盖盲区,实现全域全高度空管监视,构建全球化、立体化空管保障体系。
(2)卫星互联网+车联网
目前车联网通过车载硬件装置连接到地面基站网络来提供车载Wi-Fi服务。当前不少车企以SIM卡通过地面蜂窝基站接入网络仅仅实现了“车内有 Wi-Fì”。简单的“车内有Wi-Fi”只能满足一些简单的导航、信息查找和娱乐需求,对于更为宽泛的位置服务效果甚微。不仅如此,在一些沙漠、森林、高原或者是地形复杂的偏远地区,由于幅员辽阔,常住人口少,建设通信骨干网络和运营成本太大或者无法建设基站,属于“无网覆盖”区域,现有车载Wi-Fi在无网区域无法使用。往往越偏远的地区,驾驶危险性越高,对网络的需求越迫切比如危急时刻可以及时发出救援信号。因此,覆盖范围广、不受地形和地域限制的卫星互联网,将是解决广大低密度业务地区通信难题的最具可行性的方法。
卫星互联网赋能车联网应用场景,主要可体现在智能驾驶、车载娱乐(宽带连接和视频流媒体服务)、汽车工业互联网(车辆部件远程管理系统)、智慧服务、资产管控等方面。准车载娱乐和汽车工业互联网与卫星互联网关系密切,当车辆不在地面通信网络服务区时,将以用户无感的方式切换到卫星互联网。由于预测性车辆诊断和维护、安全检查、远程信息处理等应用不会消耗太多带宽,因此卫星移动通信将是最佳手段,而车载娱乐应用需要较大带宽,它需要得到高通量卫星和低成本电调平板的支持。卫星互联网、新能源汽车都属于新基建的建设范畴,卫星互联网的发展,将传统平面网络变成立体网络,广域覆盖、宽带连接,二者的深度融合将产生深远影响。
未来,随着通信导航一体化、天地网络融合的发展,低轨宽带星座将在汽车领域得以广泛应用,基于天基卫星、地面道路设施、各类路侧传感信息、车辆传感信息构建更全面的路网状态感知系统,实现各类交通要素的泛在智能感知,为智慧交通系统提供信息基础。卫星互联网的发展助力智能汽车产业发展,让“一人一车一路一云”协同感知控制更智慧、更精细,让驾驶安全、交通效率和信息服务向更加安全、协同、智能、绿色方向发展,有效解决城市交通问题。未来车路高效协同,智慧交通将朝着更加智能化和网联化迈进。
(3)卫星互联网+算力网
空间信息网络凭借广域覆盖、大时空尺度、快速通信等优势,成为6G网络架构的核心组成部分。国内外纷纷投入了大量的人力、物力和财力开展空间信息网络的技术研究和商业应用。空间信息网络已经不再扮演传统的信息传输通道角色,而是具备了数量大、种类繁多、分布广泛的星载资源,能够为空间应用提供丰富充沛的算力。同时,云计算、软件定义网络、人工智能等先进技术逐步向空间扩展,为空间信息网络的发展带来前所未有的契机。
由巨型星座构建带来的日益增长的空间算力,使空间组网、星上计算、算力组网核心网功能上天等应用成为可能。空间信息网络具有资源广域分布、拓扑动态时变、业务类型多样等特点,如何高效调度广域分布的空间算力提供按需计算服务成为一个亟待解决的关键问题。同时也面临着异构资源统一管理、广域动态资源调度、空间算网一体服务等技术挑战。
2025年5月14日,我国在酒泉卫星发射中心使用长征二号丁运载火箭,成功将太空计算卫星星座首批一轨12颗卫星发射升空。目前卫星已顺利进入预定轨道,此次发射任务的成功,也标志着全球首个太空计算卫星星座成功入轨。“星算”计划首发星座12颗计算卫星采用国星宇航自研的智能网联卫星平台,搭载了之江实验室星载智能计算机、星载高速路由器等载荷,实现了“算力上天、在轨组网”。将完成太空计算系统建链、组网、成云等天基计算基础功能的在轨验证和应用。“星算”计划的建设将构建未来算力网络,实现特定场景由“天数地算”向“天数天算”转变,满足日益增长的太空即时计算需求,助力我国在全球率先建成太空计算基础设施,突破人工智能领域边界从地面迈向太空。
(4)卫星互联网+无人平台
控制技术、通信技术和智能技术推动了无人平台的发展,近年来无人驾驶、无人车、无人艇、机器人等典型无人平台应用成效显著,已经渗透到了不同行业当中,孕育出了大规模的行业应用和产业化。
随着无人平台技术发展,能源、智能化、感知、控制等技术已经逐渐成熟,通信成限制应用的主要因素之一,传统无人平台依托地面网络设施,保持控制、通信、数据的联通,而地面网络覆盖成为了无人平台工作的天然“电子围栏”。在交通领域无人驾驶车辆通过卫星互联网的全球覆盖特性,大大提升了交通范围,为人类的探索生活、交通提供了全球化的技术支持。无人机作为空中移动终端,是互联网中继的天然结合因素,一方面卫星互联网扩展了无人机的操控视距,另一方面无人机可以有效提升互联网的接入范围。
无人平台的应用在电力工业、应急救援、交通运输、智慧城市、国土规划、矿产开发、防火救灾、警情监察、消防监控、无人寄递等行业都可以与无人平台技术融合卫星互联网与无人平台的融合将大大提高效率,利用窄带通信、物联网通信实现对无人平台的远程状态收集控制,利用通导融合服务实现无人平台态势管控,利用宽带通信支撑业务数据回传,汇聚热点应用区域数据的回传和分发。
(三)投资建议:价值投资属性日益增长
卫星互联网板块蕴含着众多价值投资机会,我们认为短期可以重点关注卫星制造、手机/汽车直连终端产业链;长期赛道可以布局星地融合6G网络、太空算力基础设施、低空经济通信解决方案等领域;海外可以关注政策友好区域(东南亚等)开展“卫星+行业”服务,规避欧美红海竞争。
一、卫星制造环节投资方向
1、重点关注参与“国网”、“G60”的核心配套生态,具有技术高壁垒、低成本批产能力的卫星平台零部件供应商,包括相控阵天线、激光通信载荷、电源系统、网络信息安全模块等核心部件企业,其技术迭代能力与毛利率水平通常高于行业均值。
2、卫星制造产能扩张企业具备较高弹性,尤其是产能较高的卫星工厂配套产业链,这类企业可通过规模化生产摊薄成本,提升订单消化能力。
二、地面终端与设备投资方向
1、地面终端:小型化与低成本是消费级市场爆发的关键,重点关注直连卫星(NTN)芯片、低功耗天线等领域技术先进或成本更低的企业。应急通信终端(便携式卫星设备)、航空航海互联网终端(高通量机载/船载设备)的需求正快速释放,这类设备需兼顾环境适应性与高可靠性,在无网弱网区域形成刚需应用场景。
2、地面站:重点关注基站建设覆盖范围广、占据一定市场份额的企业。
三、卫星应用服务投资方向
1、传统领域应用升级:近年来,国家有望加大高通量卫星应急通信应用系统建设投入,相关下游应急通信行业系统集成需求有望逐步释放。同时直播卫星电视节目高清超高清化发展对直播卫星的带宽使用需求也将持续的快速增长,下游卫星运营企业有望受益。
2、关注航空及海洋互联网相关运营厂商,航空与海洋市场是在我国卫星互联网应用市场中有望率先得到拓展应用的领域,有望为相关运营商带来业绩增长提速驱动力。商业模式更为成熟的高轨卫星互联网领域市场预计会率先得到快速发展。
3、关注手机以及汽车直连卫星对传统卫星通信应用市场渗透率的加速作用。消费级卫星通信终端的推广,有望进一步拓展卫星通信在消费者端的应用。卫星通信服务市场空间的拓展进程卫星通信设备终端企业业绩增长能否持续兑现的核心。
4、关注6G建设进展对卫星通信产业带来的需求空间影响。卫星通信是6G时代实现空天地一体化网络的必要组成部分,伴随卫星互联网加速建设进程以及6G时代的到来,卫星通信与地面通信产业融合可能为行业带来新市场空间。
5、关注新兴场景拓展多维融合趋势。如卫星互联网与低空经济、汽车互联、算力网络等领域的应用结合,打破不用领域、平台间的数字鸿沟,催生新的市场空间。
6、海外市场拓展方面,关注与政府合作开展出海业务,跟随“一带一路”输出卫星服务的企业,重点覆盖东南亚、非洲等地面网络薄弱区域,通过援建项目或联合运营打开市场。
五、风险提示
① 卫星互联网产业中,相关项目一般均具有资金投入大、研制周期较长的特点,存在研发进展不及预期的风险,同时由于项目投资回收期一般较长,项目相关企业存在资金链断裂的风险;
② 卫星互联网产业中,涉军企业存在军队改革进度不及预期、型号研发和生产进展不及预期、订单释放进度低于预期、应收账款回款较慢、军工资质申请或延续过程中出现障碍、泄密等风险;
③ 卫星互联网产业中的国有企业存在国企改革进度不及预期风险;
④ 卫星互联网产业中,包括且不限于航天发射、卫星入轨等航天活动均存在技术引发的失败风险;
⑤ 卫星产品研制周期较长,卫星入轨存在技术引发的失败风险;
⑥ 卫星互联网应用市场存在较大的波动性风险,相关企业存在市场推广不及预期的风险;
⑦ 卫星互联网涉及到的卫星轨道资源及频谱资源竞争激烈;
⑧ 商业航天相关支持政策、配套政策存在推出进度不及预期的风险。
中航证券研究所由五次获得新财富机械(军工)第一的明星分析师邹润芳领衔,董忠云博士担任首席经济学家,着力打造总量研究引领,以军工、硬科技为代表的战略新兴产业链投研体系,同时重点覆盖部分大消费领域。
研究所拥有全市场大型军工行业研究团队,依托航空工业集团央企股东优势,深耕军工行业各细分领域,同时涉猎宏观策略、先进制造、科技电子、新能源、新材料、医药生物、农林牧渔、非银、社服等多个研究方向。目前的主要业务包含:投研服务(可全面服务一、二级市场机构投资者)、主题指数构建及相关产品研发、协助投行类项目承揽及合作等。
张超(证券执业证书号:S0640519070001),中航证券研究所副所长、军工行业首席分析师,毕业于清华大学精仪系,空军装备部门服役八年,2016-2018年新财富第一团队核心成员,2016-2018年水晶球第一团队核心成员;2021-2022年wind金牌分析师国防军工行业第一名。
zhangchao@avicsec.com
严慧(证券执业证书号:S0640123080006),中航证券研究所军工行业分析师,北京航空航天大学飞行器设计专业硕士,航天院所总体设计部产业背景,主要覆盖航天防务,商业航天等领域。
yanhui@avicsec.com
滕明滔(证券执业证书号:S0640123070037),中航证券研究所军工行业分析师,北京航空航天大学理论经济学硕士,主要覆盖商业航天、北斗应用等领域。
tengmt@avicsec.com
证券研究报告名称:《新时代的中国航天:卫星互联网产业——以星织网路,天堑变通途》
对外发布时间:2025年9月7日

