文 张超 梁晨 严慧
近一周行情
本周,国防军工(申万)指数(+2.26%),行业(申万)排名(5/31);
上证综指(+0.69%),深证成指(+2.04%),创业板指(+3.17%);
涨幅前五:索辰科技(+23.78%)、建设工业(+22.61%)、应流股份(+20.37%)、天秦装备(+17.64%)、菲利华(+15.98%);
涨幅后五:广大特材(-9.90%)、国光电气(-7.73%)、王子新材(-7.04%)、融发核电(-6.60%)、旭光电子(-5.95%)。
重要事件及公告
7月14日,国防部新闻发言人:7月中下旬,中国与塞尔维亚两国陆军将在河北举行“和平卫士-2025”特种部队联合训练。这是中塞两军首次开展联训,将有效提升参训部队实战能力、深化两军务实合作。
7月14日,通光线缆公告,公司近日参与了“国家电网有限公司2025年第三十三批采购,预中标金额1.15亿元,约占2024年经审计营业收入总额的4.44%。
7月14日,三角防务公告,全资子公司上海三角收到国家支持某部件装配制造相关经费3275.00万元。
7月14日,高德红外公告,公司与客户签订了某型号完整装备系统总体产品采购协议,协议金额为8.79亿元。
7月14日,高华科技公告,公司发布《2025年限制性股票激励计划(草案)》,拟向75人授予210.37万股(约占总股本1.13%),授予价格为13.26元/股。
7月15日,天舟九号货运飞船在长征七号运载火箭的托举下,在中国文昌航天发射场发射升空,发射任务取得圆满成功。
7月16日,阿联酋企业Autocraft与时的科技签署采购协议,订单金额10亿美元。Autocraft采购350架E20 eVTOL
7月17日,长盈通公告,公司发布《发行股份及支付现金购买资产报告书(草案)(修订稿)》,拟通过发行股份及支付现金的方式购买生一升100%的股权,交易价格为1.58亿元。
7月17日,万泽股份公告,公司拟向217名激励对象首次授予572.25万股(占总股本1.14%)限制性股票。
报告摘要
全年观点请关注2025年军工投资策略《今朝更好看》。
一、核心观点
本周,国防军工(申万)指数涨跌幅(+2.26%)位列31个行业中的第5名,军工板块成交额为2749.72亿元(+0.71%),且本周主要军工ETF基金规模(464.29亿元)再创历史新高。
本周,军贸、海外低空经济、军事智能化、商业航天等概念股迎来大幅上涨,多个股票如中航沈飞,海外企业JOBY、PALANTIER、AST SpaceMobile、Rocket Lab等均创下历史新高。
在此,我们继续强调“大军工”及新质新域领域为传统军工行业带来的市场增量及估值空间的提升。尤其是“大军工”方面,随着政策、技术、资本等众多方面的支持,低空经济、商业航天等领域在“十五五”期间内,将开始进行从“1”到“100”的快速发展。
军贸领域,在地缘政治事件频发、新型战争形态出现的背景下,叠加我国国产替代能力的提升,军贸市场有望持续成为我国军工行业持续高增长的加速度来源。
低空经济领域,本周消息阿联酋Autocraft公司斥资10亿美元(约71亿人民币)采购时的科技350架E20型eVTOL,用于中东和北非地区的低空旅游、城市空中交通等商业场景。试飞商业进展积极叠加产能扩张预期,带动国内外低空经济发展步入发展“高速路”。
商业航天领域,作为空天信息产业与太空经济的核心基础,已经开始进入基础设施建设,探索应用需求阶段。在政策端、资金端与产业端三个维度也已经迎来大量边际变化。行业已具有一定规模或仍在快速发展阶段。
军事智能化领域,正成为世界主要国家今后一个时期军事技术的发展趋势与重点。智能化装备、无人化系统等新兴装备,作为具备改变未来战争规则潜力的颠覆性科技装备,已成为国家间军事博弈的重要力量,可以预想将会迎来一波智能化与无人化的军事需求革新,以及随之而来的军工产业变革。
截至2025年7月18日,共计61家企业公布2025年半年度业绩预告、快报,其中33家业绩预增,28家业绩预减。涨幅居前的上市公司主要围绕船舶、防务、航天等产业链。如净利润方面,航天科技预增长1628.83%-2315.27%,纳睿雷达预增长860.00%,高德红外预增长734.73%-957.33%,广大特材预增长367.51%,北方导航预增长241.48%-261.69%,中国重工预增长181.09%-237.30%等。
随着军工板块业绩修复的预期不断被印证,叠加“九三阅兵”、地缘冲突事件等多重因素的催化,军工板块后市仍将是全市场关注的重点,存在结构性机会。但在板块关注度高涨,交易火热的同时也需要注意短期波动风险。
回顾2025年上半年,截至6月30日,2025年上半年国防军工(申万)指数涨跌幅(+12.99%)位列31个行业中的第3名,半年成交额(5.25亿元)创下历史新高。
2025年上半年涨幅居前的上市公司可以归为以下几类:①军贸企业,特别是下游主机厂;② 低空经济、深海科技、商业航天、核聚变等新兴产业;③军工央企重组主题;④北交所上市公司。
从基本面、资金面以及情绪面角度来看,2025年以来存在以下变化:
① 资金面上,被动增量资金大量流入。2025年以来,截至7月18日,军工领域(含低空经济、商业航天等大军工领域)的主题ETF规模由年初的297.33亿元增至542.26亿元,增幅超过82%。份额方面,规模较大的国泰中证军工ETF(+56%)、富国中证军工龙头ETF(+115%)、国防ETF(+98%),广发中证军工ETF(+47%)的份额均较年初高速增长(具体数据见正文6.2节)。大军工主题基金,时隔多年密集发行,跟踪低空经济、商业航天等大军工主题指数的多个ETF也在2025H1集中发行,当前合计规模已经接近19亿元;
② 基本面上,呈现出“弱现实,强预期”。尽管军工行业在2024年年报表现不佳,2025Q1也尚未展示出拐点,但“十四五”已经进入攻坚阶段,国务院宣布中国人民抗日战争暨世界反法西斯战争胜利80周年纪念活动将举行包括阅兵式在内的一系列重要活动,同时将展出新一代传统武器装备以及各类新型作战力量,也再次提升了市场对军工主赛道业绩修复以及新域新质领域“十五五”高速发展的预期,与此同时,多家航空航天领域中上游上市公司也公告了重大合同或中标通知书;
③ 情绪面上,地缘政治变化对军工板块估值的刺激在影响力度和时间长度上明显提升。今年以来,包括印巴冲突、伊以冲突等地缘政治冲突多次刺激提升了市场对军贸的关注度,军贸扩容军工市场天花板,成为第二增长曲线的预期显著提升了板块整体估值水平。
综合来看,在市场对军工的“强预期”作用下,军工板块的估值水平已经较2024年底提升至一个新阶段。我们判断,军工板块当前正处于一个向上空间广阔、向下有底的状态,短期急涨的子领域和个股或有波动风险,但结构性深度调整的可能性相对较低。
今年以来,伴随进入“十四五”末年,军工行业的发展态势较此前出现一定变化。在市场表现方面,领涨主线发生切换,如主机厂等部分此前关注度相对较高的细分领域热度有所降温。而诸如军工国企改革深化下的资产重组整合、新兴军工科技前沿应用、兼具军民两用特性的“大军工”等领域成为市场焦点。我们认为,这种板块内部的结构性变动,并非偶然,一方面是军工基本面迎来持续回暖前市场保持观望态势,另一方面也映射出军工行业正处于“需求分化,预期重塑”的关键节点。
从“需求分化”来看,当前武器装备需求端呈现出复杂多元的格局,受近期多场地区冲突中部分传统装备表现受到制约的影响,部分成熟装备的战场效用受到一定质疑。与此同时,在各国普遍推进新型作战力量建设需求的牵引下,“高效费比”武器装备需求呈现出强劲增长态势。“冷”“热”反差之间,反映出全球军工需求正从过去的传统“全面铺开”式采办向“精准聚焦”式采购转变,是国防现代化建设迈向更高层次的必然结果。
从“预期重塑”来看,在国际地缘政治形势波谲云诡、全球军事科技竞争白热化的大背景下,军工行业发展的外部压力与内部动力均显著增强。在内外部的双重影响下,我国军工行业预期有望受益于全球军工行业发展环境的深刻变化与我国军工行业“强计划性”带来的内生式增长的双重驱动。一方面,地缘冲突、关税冲突等国际局势的不确定性使得军工行业战略地位愈发凸显,长期增长预期坚实;另一方面,技术迭代加速、关键战略节点逐步逼近、五年计划周期将至等因素,又使得短期内行业景气度有望保持上行通道,在此前多年的“沉寂”后市场对军工企业的预期有望重新校准。
基于上述分析,我们可以得出以下结论与判断:
1、行业皆有周期,军工行业依然处于景气大周期,大周期中的小周期或将接近尾声,十四五已至末年,“十五五”全新征程和2027年目标迫在眉睫时不我待;
2、企业内功愈发重要,公司治理水平是否能持续提升,能否在业务聚焦和多元化之间做好平衡、能否军品和民品协调发展提升抗风险能力、能否放眼长远持续投入研发提高附加值,这些方面将会考验公司熨平周期的能力,也将成为赢得长期溢价的重要因素;
3、军工行业投资逻辑正逐渐从主题驱动向业绩驱动转变,企业基本面与未来预期的重要性日益凸显,投资决策需要更加注重对企业长期价值的挖掘,不同公司发展的差异性也将加大,择股也变得更加重要;
4、在市场调整过程中,部分具备核心竞争力、估值处于合理区间的优质企业,“老白马”依旧白,性价比上具备了中长期配置价值;
5、随着行业发展逐渐步入新阶段,市场对军工行业的认知与预期将不断趋于理性,“十五五”的军工行业发展将更加稳健、可持续。
二、2025年投资建议
新时代军工行业具有更优的资产质量、更新的景气赛道、更大的业务规模、更高的市场天花板,军工行业的估值体系也将进行重塑,享受更新更高的溢价。
对于全年及下半年军工行业研判,我们认为:
① 7月,军工上市公司将逐步发布半年报业绩预报、快报,预喜或将频现,在2024年经历十年“最差”中报后,未来基本面和情绪面修复可期,当前行业整体已看不到更多的利空或者潜在利空;
② 从节奏上看,考虑到“十四五”已经进入攻坚阶段,“补课”需求时不我待,短期内行业整体景气度有望保持上行,军工行业的上中下游基本面修复有望同步发力,业绩整体同步实现回暖,下半年整体将好于上半年,业绩有望逐季度环比提升;
③ 军工行业上行态势,相比其余行业的下行压力,比较优势将更加凸显;
④ 年初以来,低空经济、商业航天、深海科技、大飞机、军事智能化等主题高度活跃,我们认为,这些大军工新域新质主题仍将会不断深化、反复演绎;同时,伴随着军工基本面有望迎来持续回暖,主题活跃+业绩提振,将构成未来较长一段时间的二重奏,共同推动军工整体行情的再次到来。
⑤ 短期内,在当前所处的年报、一季报发布后的消息真空期内,印巴冲突等地缘政治变化对军工板块的刺激也将在影响力度和时间长度上放大更为明显。
整体节奏上,我们认为,“进二退一”或成为中长期常态,内部也将呈现出轮动与分化,短期急涨的子领域和个股或有波动风险,军工行业融资余额处于历史高位,也是造成波动的潜在因素。军工行业重回市场主舞台后,增量资金配置或将倾向于白马。
我们对军工行情的节奏判断如下:
① 填洼地:前期超跌、悲观预期充分体现的领域,如军工电子、军工材料;
② 塑权重:沪深300和A500等指数中的军工权重股;
③ “双击”:待到“十四五”末订单和业绩的逐步兑现,以及“十五五”计划的逐步明朗,将带来业绩和估值的“双击”;
④ 行业特殊性溢价:并购重组、市值管理预期、地缘政治刺激、新质生产力和新质战斗力等带来的行业溢价。
三、投资趋势和方向
① 军工行业依然处于景气大周期;
② 随着“十四五”进入攻坚阶段,“十五五”计划逐步明朗,行业将进入“V”字反转;
③ 关注无人装备、军事智能化、卫星互联网、电子对抗等新质新域的投资机会;
④ 关注低空经济、民机、商业航天、深海、军贸、信息安全等军民结合领域的“大军工”投资机会;
⑤ 关注军工行业并购潮下和市值管理要求下的投资机会。
四、建议关注:
军机等航空装备产业链:
战斗机、运输机、直升机、无人机、发动机产业链相关标的,航发动力(发动机)、应流股份(叶片)、航天电子、航天彩虹(无人机)等。
低空经济:
莱斯信息(空管系统)、四川九洲(空管系统)、中信海直(低空运营)。
航天防务(导弹及智能弹药)产业链:
航天电器(连接器)、航天南湖(防空预警雷达)、天奥电子(时频器件)、中兵红箭(特种装备)、北方导航(导航控制和弹药信息化)、国科军工(导弹固体发动机动力与控制产品)、成都华微(模拟芯片)、国博电子(星载TR)、智明达(嵌入式系统)。
商业航天(卫星制造及卫星应用)产业链:
航天智装(星载IC)、中国卫通(高轨卫星互联网)、航天环宇(地面基础设施)、振芯科技、海格通信(北斗芯片及应用)、中科星图(卫星遥感应用)。
船舶(深海)产业链:
中国船舶、中国重工、中国海防(水声水下防务)。
军事智能化:
能科科技。
军工材料:
铂力特、超卓航科(增材制造);光威复材、中复神鹰(碳纤维复合材料);航材股份、钢研高纳、图南股份(高温合金);华秦科技、佳驰科技(隐身材料);菲利华(石英纤维)。
正文
一、上市公司“两船合并”进入收官阶段
7月4日,上交所并购重组委正式审议通过中国船舶换股吸收合并中国重工,这标志着中国造船工业史上规模最大的资本市场运作进入最后的收官阶段。对于本次上市公司“两船合并”我们给出如下判断:
①上市公司层面的“两船合并”并非是无风起浪,早在两船集团合并后的2021年中国船舶集团便承诺“在5年内稳妥推进符合注入上市公司的相关资产及业务整合以解决同业竞争问题”,本次整合是预期之中;
②中国重工集中对下资产进行处置与配置,包括购买港船重工相关民船建造资产及武船航融100%股权,出售渤船重工100%股权、宜昌船机停业解散等,为后续上市公司的“两船合并”做足前期准备;
③新“国九条”中明确提出“加大并购重组改革力度,多措并举活跃并购重组市场”、“完善吸收合并等政策规定,鼓励引导头部公司立足主业加大对产业链上市公司的整合力度”,本次两船上市公司合并是央企集团对新“国九条”的有效响应;
④本次整合中中国船舶下属子公司江南造船、广船国际,中国重工下属子公司大船、武船均为我国重要的军品舰船建造单位,尤其是江南、大船更是堪称新中国海军舰艇的摇篮,我国的三艘航空母舰“辽宁”、“山东”、“福建”便是在大船、江南完成的总装、下水。军用船厂的整合、并购是各国提升国防工业基础建设、提升军用舰艇能力的重要手段之一,美国的诺格海事部门收购纽波特纽斯船厂并与旗下英格尔斯船厂合并成立亨廷顿英格尔斯工业、英国BAE系统公司与VT集团合并相关船厂成立BVT公司等均是这一手段的具体案例。我们认为,本次上市公司的“两船合并”可以看作是我国重要军品建造船厂的能力再整合,该举措将有效提升我国海洋领域的国防工业基础建设、为后续我国军船建设提供有利支撑;
⑤当前民船行业正处于高速发展的景气大周期,船厂排期已普遍至2028、2029年。但在本轮大周期中船厂普遍扩产意愿相对有限,因此把握船厂的竞价签单的“进项”与产能利用能力“产出”的平衡点是本轮中船厂盈利的关键点之一。本次上市公司的“两船合并”后中国船舶集团从更高层级统筹、规划下属船厂的接单、排期情况并从中优化订单结构、提高产能利用。这一举措有望减少我国船厂的同业竞争压力,有效地巩固我国船厂在优势船型的领先地位,并助力我国船厂在绿色和中高端船型的国际竞争中打开全新局面。
二、2025H1军工板块行情驱动分析
为深入对军工行业的估值进行分析和判断,我们选取国防军工(申万)指数涨跌幅作为军工行业整体涨跌幅指标,并将军工行业的涨跌幅拆分为业绩贡献(EPS涨跌幅)、估值贡献(PE涨跌幅)以及二者的交叉影响。
如下图所示,截至2025年6月30日,按照半年度拆分来看,2022年以来,军工行业(申万)半年度涨跌幅分别为-20.05%、-6.57%、6.76%、-12.69%、-10.03%、19.01%以及12.99%。军工行业自2024年下半年以来,走势呈现震荡上行态势,其主要驱动因素为估值驱动,即“拉估值”。
军工板块近一年来表现出强烈的“拉估值”行情。自2024年9月24日以来,军工板块的走势伴随整体A股风险偏好的回暖而“水涨船高”。近一年来,低空经济、商业航天、深海科技、大飞机、军事智能化、军贸等“大军工”和新域新质主题高度活跃,俄乌冲突、巴以冲突、印巴冲突、伊以冲突等地缘事件陆续发酵、反复演绎,推动军工板块热度持续升温。
图1 2024年下半年以来,军工板块表现出强烈的“拉估值”行情
考虑到“十四五”已经进入攻坚阶段,“补课”需求时不我待,短期内行业整体景气度有望保持上行,军工行业的上中下游基本面修复有望同步发力,业绩整体同步实现回暖,下半年整体将好于上半年,业绩有望逐季度环比提升,届时军工行业有望再次迎来基本面修复和估值提升的“双击”。
三、“九三阅兵”有望提升军工市场关注度,多家军工上市公司披露重大合同
今年9月3日,我国将举办中国人民抗日战争暨世界反法西斯战争胜利80周年纪念阅兵活动。据悉,参阅的所有装备均为国产现役主战装备,在展示新一代传统武器装备的基础上,也安排部分无人智能、水下作战、网电攻防、高超声速等新型作战力量参阅。
当前,以巴以、俄乌等为代表的冲突无一不展现了新战争形态对于新型武器装备的需求,以“智能化、体系化、信息化”为代表的新质新域作战力量已成为大国战略竞争的制高点和制胜未来的关键力量,也将是发展的重点方向。尽管军工行业在2024年年报表现不佳,2025Q1也尚未展示出拐点,但“十四五”已经进入攻坚阶段,本次阅兵也将再次提升市场对军工主赛道业绩修复以及新域新质领域“十五五”高速发展的预期。
与此同时,2025年以来,多家航空航天领域中上游上市公司公告了重大合同或中标通知书,具体如下表所示。
表1 2025年以来军工上市公司披露的重大合同或项目中标情况
四、大军工:受益军工技术及市场,大幅提升行业天花板
“十四五”以来,军工行业快速发展之际,军工行业的范畴也今非昔比,已扩容至民机、低空经济、商业航天等诸多军民结合领域,军工行业的市场空间和天花板已得到数量级和实质性的抬升。与此同时,新的战争形态催生出新的作战需求,衍生出新的作战力量,有望推动无人战、电子战、空间战等军事信息化、智能化进程加速发展。
所谓“大军工”,是指当前军工行业的范畴已大为拓展,特别是军技民用的广义概念下扩充的军工新赛道。国产大飞机开启商业化运营新阶段,低空经济发展步入发展“高速路”,卫星互联网星座建设提速,商业航天产业化进行加快等等均表表明了这些新领域或已具有一定规模或仍在快速发展阶段,是支撑军工行业持续高景气发展的第二曲线。
(一)低空经济:多领域齐发力助力低空“高飞”
低空经济是以低空空域为依托,以各种有人客运飞行器和无人驾驶航空器的各类飞行活动为牵引,辐射带动相关领域融合发展的综合性经济形态。低空经济产业涉及民用、警用和军用等多个领域,横贯一二三产业,涵盖上中下游整个发展链条,具有“多领域、跨行业、全链条”的特点。
低空经济产业是由通用航空产业发展而来的衍生行业,在“低空经济”一词首次纳入国家规划前,最常提及的关联词是通用航空。与通用航空产业组成结构类似,低空经济产业由低空制造、低空飞行、低空保障、综合服务四部分构成。其中“低空制造”是为低空飞行活动提供整机及配套产品;“低空飞行”是低空经济产业的核心,对整个低空经济的发展起牵引和带动作用;“低空保障”是指为低空飞行和空域安全提供保障服务的相关产业;“综合服务”是指支撑和辅助的各种服务性产业。
一、三大“先后”是低空经济产业的发展路径指引
5月20日,国家发改委召开5月份新闻发布会。新闻发言人李超表示,近年来,各有关部门和地方结合发展实际,积极探索发展包括低空旅游在内的低空经济场景业态。但也要看到,低空飞行的安全风险隐患仍然不容忽视,安全是低空经济发展的首要前提。按照工作部署,国家发展改革委将会同有关部门,按照先载货后载人、先隔离后融合、先远郊后城区的原则,在严控风险、确保安全的前提下,分类有序拓展低空经济应用场景,稳妥推进低空旅游、航空运动、消费级无人机等低空消费发展。
发改委作为国民经济和社会发展宏观调控和综合协调的重要部门,其主导此次会议不仅为当前低空经济发展注入了强劲动力,更明确了未来一段时期内低空经济产业发展的路径指引。
二、低空经济重点产业发展现状:通用航空与无人机产业发展喜忧参半
在低空经济产业中,通用航空产业的规模占据绝大部分,并且在未来发展中,通用航空的规模还会继续保持有效增长,因此对于整个低空经济产业来说,通用航空是主体产业。相对于我国有人机产业来讲,无人机产业发展虽然起步较晚,但势头强劲,在低空经济发展中的牵引和带动作用日益增强,未来规模化应用的无人机对有人机的替代程度也将逐步提高,对各行业的渗透程度也会日益深广,其主导作用体现得越来越强,因此无人机产业又被称之为低空经济的主导产业。
根据《2024年民航产业统计公报》显示,官方发布的通用航空2024年飞行时长、航空器数量等整体数据反映出我国通用航空产业发展进度不及预期,当前我国低空经济产业发展仍然处于起步期,通用航空产业在未来的很长一段时间仍然将是低空经济的主体产业,国家应当加大扶持通航产业发展力度,为低空经济产业发展奠定良好的基础。
从整个2024年无人机产业数据显示,中国民用无人机产业迎来高速增长,从企业注册、用户规模到应用场景均呈现跨越式发展,低空经济正成为无人机行业新增长点,产业正式步入高增长的黄金周期。
三、eVTOL产业成为国际低空产业竞争的焦点领域之一
较之传统航空产业,以eVTOL为代表的新能源航空器正在加快推动我国航空产业转型升级。新能源航空器有可能成为继新能源汽车之后我国另一个“换道超车”的领域。
eVTOL是指以电力作为飞行动力来源且具备垂直起降功能的航空器,具有垂直起降、智能操作、快捷机动、低成本、低噪音、零排放、易维护、高安全等特点,顺应了电气化、绿色化、智能化的发展趋势,是一种面向未来城市空中交通(UAM)场景、更符合未来城市综合立体交通系统的飞行器形态,为超大城市、都市圈及城市群创造了新的通勤方式,将对未来社会、经济、安全和环境等方面产生重大影响,潜在价值空间较高。
综合来看,中美两国eVTOL行业发展较为领先,美国基于通用航空产业基础,正积极拓展eVTOL行业在国防军事,先进空中交通的应用,并在中东区域进行大力布局,取得较好的进展。中国则得益于新能源汽车产业链、无人机产业链、航空技术的蓬勃发展及深厚积累,在航空电池、电机、材料、整机制造等环节占据优势。我们预计,在未来一段时间,eVTOL的竞争也将主要在中美两国之间展开,当前竞争的焦点仍旧是飞行器动力系统突破、适航法规完善、国内及国际市场落地进展。
(二)军事智能化保障赢得聪明、赢得主动
社会形态开始向智能化演变的时候,战争形态必将随之向智能化演变。从历史上看,战争形态先后经历了从冷兵器战争、热兵器战争、机械化战争到信息化战争的若干次演变,目前正在向智能化战争演进。第一阶段:以蒸汽机、内燃机等为代表的机械化时代,核心是“动”,主导力量是火力和机动力,追求以多胜少、以大吃小、以快制慢;第二阶段:以互联网、精确制导等为代表的信息化时代,核心是“联”,主导力量是信息力,建立“从传感器到射手”信息的无缝链接,追求以体系对局部、以网络对离散;第三阶段:以深度学习、自主决策等为代表的智能化时代,核心是“算”,主导力量是智力,追求以智驭能、以智制能,以虚制实、以优胜劣,AI主导、算法制胜。
智能化涉及国防和军队建设各个方面。从作战角度讲,智能化涉及情报处理、辅助决策、火力打击、网络攻防、电子对抗、综合保障等作战各个环节和领域,包括无人作战系统本身也需要智能技术提升其自主能力。比如装备智能化,就是通过在装备上配置必要的传感器和智能计算系统,使其能够自主感知、预测、规划、决策,实现基于自身平台的“小闭环”与战场C4ISR系统的“大闭环”相结合,自主完成作战任务,而不必依赖于庞大、复杂的保障,实现武器装备的高自主性、快速性和精确性。又比如集群智能化,是通过多个子系统的去中心化、自适应、分布式控制,实现诸多模块化低成本系统的作战效能提升。网络攻防智能化,就是通过人工智能技术,系统能够自主学习网络环境并自行生成特定恶意代码,实现对指定网络的攻击、信息窃取等操作。同时,又能够根据对方攻击,自动检测漏洞、安装补丁,实现网络动态自愈。美军实验表明,智能化的网络攻击成功率可达人类攻击者的6倍。因此,智能化作战,不是某一方面或某一领域力量的作战,而是智能技术融入武器装备中的整体性运用。智能化不是简单的无人化,它们在某些方面有交叉或重叠,但不能画等号。智能化作战涉及作战领域各个方面,是以智能技术应用为特征的整体性作战,而无人化作战仅是智能化作战中的一个子作战样式或作战方式。
智能化进程将呈现渐进式。智能化战争时代,有人为主、无人为辅是初级阶段;有人为辅、无人为主是中级阶段;规则有人、行动无人是高级阶段。智能化战争条件下,作战不再是能量的逐步释放和作战效果的线性叠加,而是非线性、涌现性、自生长、自聚焦等多种效应的急剧放大和结果的快速收敛。智能化作战体系将逐步具备自适应、自学习、自对抗、自修复、自演进等能力,成为一个可进化的类生态和博弈系统。
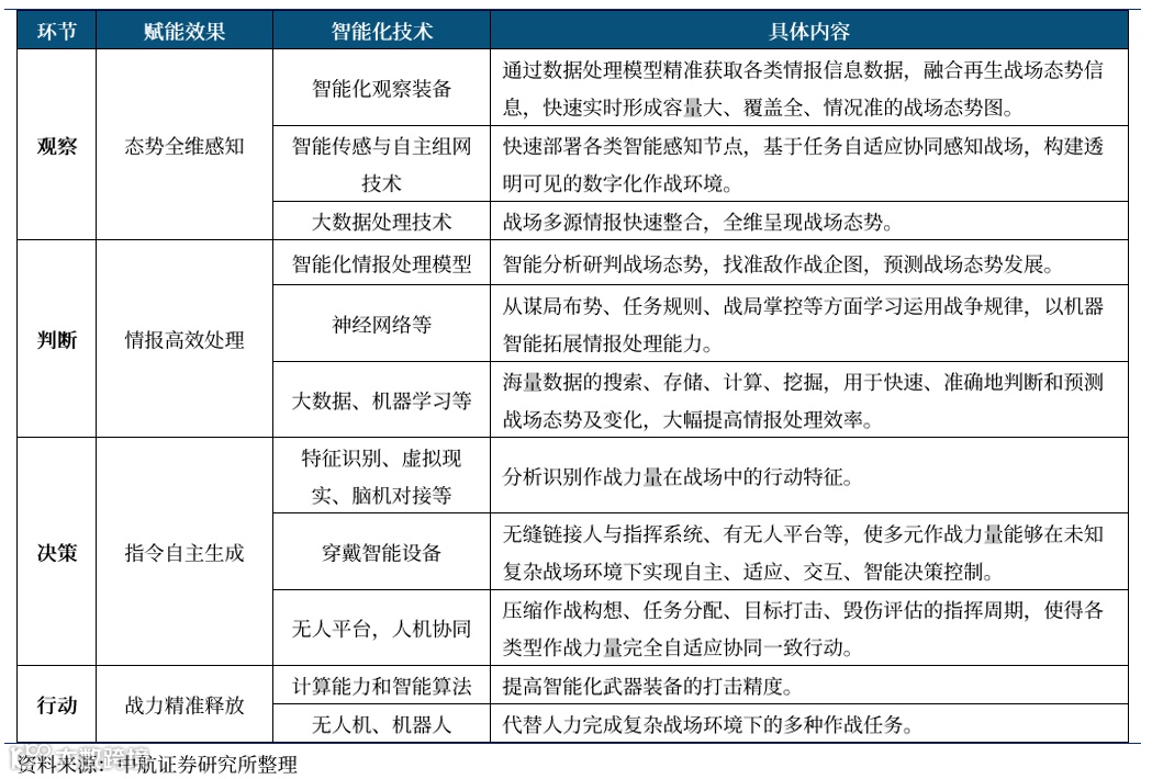
军事智能化是信息化的延伸和升级,赋能各作战环节流程(即“OODA环”),从而实现整体作战效果升级。信息化指充分利用现代信息技术开发利用信息资源,促进信息交流和知识共享,推动军事、经济、社会发展转型的历史进程。信息化具有提高军事效能的作用,可通过数字化、网络化、一体化、作战云和数字孪生等实现多种平台跨域联合作战。而智能化则更进一步,在信息互通互融的基础上赋予系统对客观事物进行合理分析,判断及有效地处理、行动的综合能力,是信息化垂直向下的深度融合。以人工智能为例,其三大要素为数据、算法、算力,数据是大数据;算法是机器学习、深度学习、强化学习;算力是超级运算、云计算和未来的量子计算,均需要以充分的信息化为基础。基于技术层面的支撑和应用层面的实现,军事智能化最终形成的作战效果是一个以信息为主导,具备战场感知、信息传输、处理决策、指挥控制、任务执行、效果评估等作战能力的闭环过程。20世纪70年代,美军提出了“OODA”理论,即观察、判断、决策和行动。随着以人工智能为首的新兴技术加速向军事领域转移,智能化赋能“OODA”循环,提高全面性、精准性、一致性,实现作战效果升级。
图3 军事智能化要求的作战能力和形成的闭环效果
表3 军事智能化在“OODA”循环中的赋能
必须指出的是,我们认为,无人化并不等同于智能化,也不能算是智能化的一个阶段,究其根源,我们认为主要是由于无人化的趋势诱发因素与带来的变革方向与智能化有一定的不同。从诱发因素来看,无人化更像是自动化的延伸,而自动化又是机械化的延伸,故其变革方向往往作用于行为与控制域;而智能化更多是信息化的延伸,故其变革方向往往跟多作用于思想、决策、数据分析、梳理等信息智力域,而就像我们所熟识的,人工智能是“语言的巨人和行动的矮子”也是源自于此。因此,两者均将在军事领域产生深远变革,而其趋势可能是长久且并行的。
(三)新战争格局,新军贸
军贸将成为全球大变局之下的受益领域之一。从全球来看,俄乌冲突强化了各国自身的安全诉求,多国军费进入新一轮开支期,全球军贸市场随之大增。对我国而言,近年来随着军工行业技术日益成熟,产能迅速提升,供应体系不断完善,供给能力已基本能够满足内需,武器装备“出海”的条件也逐步成熟;于是,富有弹性的军贸市场,有望成为我国军工行业持续高增长的新动力和加速度来源,我国国防科技工业或将乘机借势形成“内外兼修”,结合“一带一路”战略实现“左右逢源”。
在地缘政治事件频发、新型战争形态出现的背景下,全球军贸市场整体将持续快速增长。对于我国而言,随着我国自身产品竞争优势与生产能力的不断提升,之前国内产能倾向于解决内需的情况有望逐步改变,叠加部分国家的军贸出口萎缩导致其下游客户需求存在缺口、全球战争形态的演变等因素,我国军贸短期内有望持续增长。
1、全球军贸的发展趋势研判:整体有望迎来快速修复
2024年,SIPRI全球军贸指标略有下降,但是军贸热度仍然维持在高位,根据SIPRI数据,单年度看,全球军贸指标在2022年高速增长,创下21世纪以来新高,但由于军贸订单签订与交付存在时间差,以及近年来二手装备占比提升的影响,2023年全球军贸指标同比下降12.37%,2024年再次同比下降2.51%,而2020-2024年军贸指标的五年均值则依旧实现了同比1.56%的增长。基本符合历史上军贸指标存在周期性波动,但整体重心上行趋势不变的特点。
图4 2023-2024年全球军贸指标出现调整(单位:亿TIV)
对于全球军贸的发展,我们认为有“两个不变”,分别是全球军费增速总体保持增长的事实没有改变,全球军贸长期稳定增长的逻辑没有改变。据我们在2023年深度报告《军贸:内外兼修,左右逢源》中对SIPRI数据的剖析,发现2023年SIPRI披露的全球军贸交付的武器装备中,二手武器装备的占比提高了,但由于折价因素,导致其总体价值量不高,从而造成全球军贸总体指标有所下降。从微观数据来看,洛克希德·马丁、诺斯罗普·格鲁曼等全球主要军工上市公司的国外收入增速基本为正,进一步说明全球军贸指标实际或仍维持在高位。以SIPRI为代表的宏观数据“偏冷”,上市公司的微观数据“偏热”,宏观数据与微观感受之间的“温差”有望随着全球军贸活动的恢复持续得以调和。
2024年,国际局势变乱交织,百年变局加速演进,全球军费增速再创近30年来历史新高。全球军费开支合计达到2.72万亿美元,较2023年增长9.4%,创下自冷战结束以来的最大同比增幅。其中,美国军费开支增长5.7%,达到9970亿美元,占北约总军费开支的66%,占2024年世界军费开支的37%。此外,俄乌冲突以及对于美国针对北约承诺的质疑导致欧洲军费开支增长17%。
俄乌、巴以、印巴等地缘政治冲突的持续或加剧,正在不断提高全球各国的安全诉求,部分国家增量军费大概率将以军贸形式流向其他军事强国,也将进一步加速国际军贸市场的恢复。根据SIPRI披露的明细数据,2023年全球军贸产品中的二手和二手但现代化两类产品的总体指标是增长的,这类二手军贸产品主要销往乌克兰。随着俄乌战场对当前全球库存老旧武器装备的消耗,未来全球军贸将回归以新产品的需求为驱动的上行通道。
综上,我们判断,短期内,2023-2024年全球的高军费投入,以及众多地缘政治冲突的持续或加剧,都预示了全球军贸市场仍然处于一个实质性的上行周期之中。在地缘政治事件频发、新型战争形态出现的背景下,可以预见,全球军贸市场整体将继续保持整体震荡增长。
2、中国军贸的发展趋势研判:由恢复式增长向供需共振驱动增长转变
最近两年来,随着国际局势的波云诡谲,俄罗斯等传统军贸大国的出口缩减,同时受益于我国国防科技工业体系的完善和国产替代能力的提升,我国军贸出口量显著增长,带动净出口额显著提升。我国或将进入下一个贸易顺差期。
我国军贸产品竞争力持续提升。2024年第十五届珠海航中,合计签订总值约2856亿元合作协议,成交各种型号飞机1195架。同时我国部分军工央企的多款新型装备在本次航展上首次公开亮相,涵盖航空航天、军工信息化、无人装备、低空经济、商业航天等领域。
我们判断,在地缘政治事件频发、新型战争形态出现的背景下,全球军贸市场整体将持续快速增长。对于我国而言,随着我国自身产品竞争优势与生产能力的不断提升,之前国内产能倾向于解决内需的情况有望逐步改变,叠加部分国家的军贸出口萎缩导致其下游客户需求存在缺口、全球战争形态的演变、我国政策出台引导军贸出口合规发展等因素,我国军贸短期内有望持续增长,并在“十四五”末期由恢复式增长向供需共振驱动增长转变。
随着我国自身产品竞争优势与生产能力的不断提升,之前国内产能倾向于解决内需的情况有望逐步改变,叠加部分国家的军贸出口萎缩导致其下游客户需求存在缺口、全球战争形态的演变,政策出台引导军贸出口合规发展等因素影响。我国军贸在短期内有望持续增长,并在“十四五”末期由恢复式增长向供需共振驱动增长转变,武器装备发展重心向装备体系化与集团化方向发展。
图5 我国军贸在“十四五末期或由恢复式增长转为供需共振驱动增长
(四)商业航天:我国商业航天将迎来高密度发射期
从行业近期发展事件看,商业航天板块有众多积极因素,具体如下:
(1)卫星互联网建设提速
2025年6月6日,我国在太原卫星发射中心使用长征六号甲运载火箭,成功将卫星互联网低轨04组卫星发射升空,卫星顺利进入预定轨道,发射任务取得圆满成功。卫星互联网低轨04组卫星由上海微小卫星工程中心抓总研制。
整体来看,随着卫星互联网、千帆星座等巨型星座进入实质性的建设阶段,卫星制造产业有望摆脱传统项目制,迎来大批量生产阶段。同时,结合新型星座计划的不断提出,卫星制造能力不断提升,卫星发射数量在未来几年有望维持不断提速的趋势,中长期下,卫星制造产业的收入与净利润规模增速有望逐步提升。
(2)《2025中国卫星导航与位置服务产业发展白皮书》发布
5月18日,中国卫星导航定位协会发布《2025中国卫星导航与位置服务产业发展白皮书》。白皮书显示,2024年我国以北斗为核心的卫星导航与位置服务产业总体产值达到5758亿元人民币,同比增长7.39%。其中,包括与卫星导航技术研发和应用直接相关的芯片、器件、算法、软件、导航数据、终端设备、基础设施等在内的产业核心产值达到1699亿元。
随着我国各行业数字化转型和智能化升级,对卫星导航设备及时空数据的需求持续释放,为北斗时空信息应用与服务市场发展持续注入新活力。同时,国家和地方政府连续出台多项政策,推动北斗在行业领域和大众消费领域的深化应用,使市场活跃度不断增强。
白皮书显示,随着北斗产业发展的快速推进,我国卫星导航专利年度申请量持续增长,最新数据显示,截至2024年底,我国卫星导航专利申请累计总量已突破12.9万件,同比增长4.8%,继续保持全球领先。
在交通运输领域,截至2024年底,在道路营运车辆、邮政快递车辆、轨道交通等方面累计推广应用各类北斗终端设备约1350万台(套)。此外,在港口装卸和堆场的全自动化作业中,安装了北斗导航设备的无人集卡运行效率提升了25%。2024年,电力行业也在持续大力推进北斗应用,推广各类应用终端超过50万台(套)。
此外,2024年国内卫星导航定位终端产品总销量超过4.1亿台,其中具有卫星导航定位功能的智能手机出货量达到2.94亿台。包括物联网、穿戴式、车载、高精度等在内的各类定位终端设备销量超过1.2亿台(套)。随着卫星导航设备出货量的持续增长,国内多个导航地图供应商正式切换为北斗优先定位。
中国卫星导航定位协会有关领导介绍,11家主要电子地图服务供应商提供位置服务日均超1万亿次,日均提供导航服务总里程超40亿公里。北斗高精度车道级导航已基本实现了全国城乡镇道路全覆盖。
我们认为,从白皮书来看,2024年我国卫星导航产业市场空间依旧保持着稳定增长,特别是关联产值,也表明我国卫星导航市场发展驱动力主要来自于国产替代,以及“北斗+”与“+北斗”产业融合带来的新增量市场。
我们判断,尽管传统卫星导航产业应用的市场发展相对于其他商业航天细分领域发展更加成熟,但短期内,海外市场拓展+国产替代+产业融合带来的市场新增量依旧将促进行业供给侧企业的收入端整体将保持稳定增长。中长期维度上,伴随无人驾驶、低空经济、深海科技等其他新兴产业的发展,高精度卫星导航产业的市场增量空间仍有较高展望空间。
(3)连理岛海上液体火箭固定式发射工位招标开启
2025年5月23日,中国招投标公共服务平台发布《连理岛海上液体火箭固定式发射1号工位项目》招标公告。该项目位于山东海阳东方航天港,是我国首次建设固定式液体发射工位,总投资5亿元,占地18万平米,建筑面积约1.5万平米。招标人为山东海上商业航天发射服务有限公司,项目内容包括导流槽、加注库区、前置设备间、发射场坪等设施建设,要求投标单位完成设计、采购和施工三部分工作。项目接受联合体投标,工期150天,投标文件递交截止时间为2025年6月13日9时。
海阳东方航天港是我国唯一的火箭海上发射母港,自2019年以来已保障16次海上发射任务。此前海阳发射的火箭均为固体型号,采用发射船方式在海上组织实施。此次液体火箭发射工位的建设,将填补海阳液体发射的空白,提高东方航天港的发射保障能力,提升我国商业航天的发射频次、灵活性和国际竞争力。
在可回收领域,2025年5月29日,箭元科技元行者一号验证型火箭在东方航天港完成首次海上回收并准确溅落至预定海域。箭元科技首次挑战完成了从发射回收、精准溅落、打捞清理、返厂检查的全流程闭环实战检验,为海上回收处理积累了丰富的经验和安全数据,为元行者一号运载火箭的“首飞入轨+回收”任务打下坚实基础。后续将对产品进行分解检查,对贮箱、发动机、伺服机构、阀门、气瓶等关键产品进行返厂检测及评估,进一步验证回收产品的复用性。
此外,近日,《人民日报》刊发题为《我国商业航天将迎来高密度发射期》一文,海南国际商业航天发射有限公司发言人在文中表示,“未来3到5年,我国商业航天将迎来高密度发射期,对发射场的支撑能力提出了更高要求。我们计划在一年半里完成发射场二期工程建设,预计2026年底实现发射。届时,发射场的4个发射工位,年发射能力有望突破60次。”当前,我国商业航天方兴未艾,企业数量快速增长、核心技术不断突破、产业生态加速形成。火箭与卫星制造、发射服务与卫星运营、终端应用与服务,产业链各环节共同发力,有望不断探索出商业航天发射新模式、新机制,推动我国商业航天可持续发展。
(4)《2025中国卫星导航与位置服务产业发展白皮书》发布
5月18日,中国卫星导航定位协会发布《2025中国卫星导航与位置服务产业发展白皮书》。白皮书显示,2024年我国以北斗为核心的卫星导航与位置服务产业总体产值达到5758亿元人民币,同比增长7.39%。其中,包括与卫星导航技术研发和应用直接相关的芯片、器件、算法、软件、导航数据、终端设备、基础设施等在内的产业核心产值达到1699亿元。
随着我国各行业数字化转型和智能化升级,对卫星导航设备及时空数据的需求持续释放,为北斗时空信息应用与服务市场发展持续注入新活力。同时,国家和地方政府连续出台多项政策,推动北斗在行业领域和大众消费领域的深化应用,使市场活跃度不断增强。
白皮书显示,随着北斗产业发展的快速推进,我国卫星导航专利年度申请量持续增长,最新数据显示,截至2024年底,我国卫星导航专利申请累计总量已突破12.9万件,同比增长4.8%,继续保持全球领先。
在交通运输领域,截至2024年底,在道路营运车辆、邮政快递车辆、轨道交通等方面累计推广应用各类北斗终端设备约1350万台(套)。此外,在港口装卸和堆场的全自动化作业中,安装了北斗导航设备的无人集卡运行效率提升了25%。2024年,电力行业也在持续大力推进北斗应用,推广各类应用终端超过50万台(套)。
此外,2024年国内卫星导航定位终端产品总销量超过4.1亿台,其中具有卫星导航定位功能的智能手机出货量达到2.94亿台。包括物联网、穿戴式、车载、高精度等在内的各类定位终端设备销量超过1.2亿台(套)。随着卫星导航设备出货量的持续增长,国内多个导航地图供应商正式切换为北斗优先定位。
中国卫星导航定位协会有关领导介绍,11家主要电子地图服务供应商提供位置服务日均超1万亿次,日均提供导航服务总里程超40亿公里。北斗高精度车道级导航已基本实现了全国城乡镇道路全覆盖。
我们认为,从白皮书来看,2024年我国卫星导航产业市场空间依旧保持着稳定增长,特别是关联产值,也表明我国卫星导航市场发展驱动力主要来自于国产替代,以及“北斗+”与“+北斗”产业融合带来的新增量市场。
我们判断,尽管传统卫星导航产业应用的市场发展相对于其他商业航天细分领域发展更加成熟,但短期内,海外市场拓展+国产替代+产业融合带来的市场新增量依旧将促进行业供给侧企业的收入端整体将保持稳定增长。中长期维度上,伴随无人驾驶、低空经济、深海科技等其他新兴产业的发展,高精度卫星导航产业的市场增量空间仍有较高展望空间。
(5)手机直连卫星应用国际化新进程
5月16日,中国电信与老挝通信有限公司ETL在老挝共同举办天通-手机直连卫星业务发布会,正式宣告天通卫星走出国门,天通手机直连卫星业务落地老挝。会议期间,中国电信卫星公司与ETL公司签署了天通卫星落地老挝合作协议,共同启动“天通卫星百村通”计划,后续中国电信与ETL将联合提供卫星专用设备及服务全面提升老挝偏远村庄应急通信保障能力。
可以看出,以天通卫星为代表的手机直连卫星正从应急通信工具逐步升级为全域覆盖的常态化服务,其终端普及、场景创新、国际拓展及技术突破将共同推动我国卫星互联网产业进入快速发展期。
站在当前时点,我们判断,短期内,商业航天发射和卫星星座建设仍将继续作为商业航天板块走势波动的重要驱动因素,事件刺激的敏感度将保持高位,而外部环境波动对商业航天相关上市公司冲击有限,上市公司关注度有望进一步提升;中期看,卫星制造等细分领域的行业拐点已然不远,2025年内基本面修复可期,主题活跃+业绩提振有望构成板块行情的主旋律;长期看,行业需求释放带动基本面持续改善与市场预期的不断兑现推动估值提升将促使商业航天板块走势持续在震荡中重心持续上移。
五、军工上市公司2025年半年度业绩情况
截至2025年7月18日,共计61家企业公布2025年半年度业绩预告、快报,其中33家业绩预增,28家业绩预减。
六、本周市场数据
(一)估值分位
截至2025年7月18日,国防军工(申万)指数PE为83.84倍,处于2014年来的71.54%分位。
(二)军工板块成交额及ETF份额变化
本周,军工板块(申万)成交额为2749.72亿元(+0.71%);占中证全指成交额比例为3.66%,同比下降0.10pts。军工类ETF基金份额环比上周提高1.85%。
图7 军工板块成交量变化
表5 近期军工类ETF基金(含通航、航空航天、卫星等大军工赛道)份额变化(单位:亿份)
(三)融资余额变化
截至2025年7月17日,军工行业的融资余额合计1029.10亿元,比上周环比上涨1.01%,占两市融资余额比例为5.46%。
图8 军工行业融资余额及其占沪深两市融资余额的比例情况
七、军工三大赛道投资全景图
我们将军工行业分为3大赛道、20个细分领域(各赛道详细分析见军工行业2025年投资策略《今朝更好看》)进行分析讨论,并分别列举投资判断和观点,具体如下:
① 军工主赛道:主要包含航空、导弹及智能弹药、军用船舶、军工电子、军工材料、测试及维修等七大细分领域,涵盖了航空、航天、船舶三大军事用途中武器装备的完整产业链,作为军工行业的“压舱石”,引导着行业的发展,是军工行业当前的主要构成及发展驱动力。
② 大军工赛道:主要包含以低空经济、民机、商业航天、卫星互联网、信创、民船、以及军贸等七个“大军工”产业细分领域。所谓“大军工”,是指当前军工行业的范畴已大为拓展,特别是军技民用下广义概念下扩充的军工新赛道。这些领域或已具有一定规模或仍在快速发展阶段,是支撑军工行业持续高景气发展的第二曲线。
③ 新域新质赛道:主要包含以无人装备、反无人、电子对抗、数据链路、军事仿真以及军事智能化等新战争形态下,以“智能化、体系化、信息化”为代表的军工细分领域,这些领域往往已经受到海外军事强国的重视或已经在战场上得到了实战验证,在国内往往处于早期萌芽发展阶段,但应用发展确定性相对较强。新域新质各细分领域在“十四五”末,乃至“十五五”时期都有望具有较大发展弹性,将有望成为军工板块在未来中长期持续高景气发展的新驱动力。
图9 军工主赛道投资全景图
图10 大军工赛道投资全景图(一)
图11 大军工赛道投资全景图(二)
图12 新域新质赛道投资全景图
不同赛道的发展特点梳理如下,以供投资参考。
图13 三大赛道各细分领域投资特点对比
七、建议关注的细分领域及个股
关于投资方向和行情判断:
1、军工行业依然处于景气大周期;
2、随着“十四五”进入攻坚阶段,“十五五”计划逐步明朗,行业将进入“V”字反转;
3、关注无人装备、卫星互联网、电子对抗等新质新域的投资机会;
4、关注民机、低空经济、军贸、信息安全、商业航天等军民结合领域的“大军工”投资机会;
5、关注军工行业并购潮下和市值管理要求下的投资机会。
具体建议关注的上市公司如下。
军机等航空装备产业链:
战斗机、运输机、直升机、无人机、发动机产业链相关标的,航发动力(发动机)、应流股份(叶片)、航天电子、航天彩虹(无人机)等。
低空经济:
莱斯信息(空管系统)、四川九洲(空管系统)、中信海直(低空运营)。
航天防务(导弹及智能弹药)产业链:
航天电器(连接器)、航天南湖(防空预警雷达)、天奥电子(时频器件)、北方导航(导航控制和弹药信息化)、中兵红箭(特种装备)、国科军工(导弹固体发动机动力与控制产品)、成都华微(模拟芯片)、国博电子(星载TR)、智明达(嵌入式系统)。
商业航天(卫星制造及卫星应用)产业链:
航天智装(星载IC)、中国卫通(高轨卫星互联网)、航天环宇(地面基础设施)、振芯科技、海格通信(北斗芯片及应用)、中科星图(卫星遥感应用)。
船舶(深海)产业链:
中国船舶、中国重工、中国海防(水声水下防务)。
军事智能化:
能科科技。
军工材料:
铂力特、超卓航科(增材制造);光威复材、中复神鹰(碳纤维复合材料);航材股份、钢研高纳、图南股份(高温合金);华秦科技、佳驰科技(隐身材料);菲利华(石英纤维)。
八、风险提示
① 央国企改革进度不及预期,院所改制、混改、资产证券化等是系统性工作,很难一蹴而就;
② 部分军品低成本发展趋势下,可能会带来相关企业毛利率的波动;
③ 军品研发投入大、周期长、风险高,型号进展可能不及预期;
④ 随着军改深入以及订单放量,以量换价后导致相关企业业绩波动;
⑤ 行业高度景气,但如若短时间内涨幅过大,可能在某段时间会出现业绩和估值不匹配;
⑥ 信创与新质、新域装备等中长期投资逻辑赛道,可能存在无法在较短时间内反应在营收层面的情况,同时高研发费用可能会导致利润无法短期释放,存在短期估值较高的风险;
⑦ 军贸受国际安全局势等因素影响较大,当前国际安全局势等因素较为稳定,如果国际政治格局发生不利变化,将可能对公司的经营业绩产生不利影响;
⑧ 原材料价格波动,导致成本升高;
⑨ 宏观经济波动可能对民品业务造成冲击;
⑩ 行业重大政策调整可能会对军工板块走势产生中短期影响。
中航证券研究所由五次获得新财富机械(军工)第一的明星分析师邹润芳领衔,董忠云博士担任首席经济学家,着力打造总量研究引领,以军工、硬科技为代表的战略新兴产业链投研体系,同时重点覆盖部分大消费领域。
研究所拥有资本市场大型军工行业研究团队,依托于中国航空工业集团强大的军工央企股东优势,以军工品质从事军工研究,以军工研究服务军工行业,力争前瞻、深度、系统、全面,覆盖军工行业各个领域,服务一二级资本市场,同军工行业的监管机构、产业方、资本方等皆形成良好互动和深度合作。
张超(证券执业证书号:S0640519070001),中航证券研究所副所长、军工行业首席分析师,毕业于清华大学精仪系,空军装备部门服役八年,2016-2018年新财富第一团队核心成员,2016-2018年水晶球第一团队核心成员;2022-2023年wind金牌分析师国防军工行业第一名。
zhangchao@avicsec.com
梁晨(证券执业证书号:S0640519080001),中航证券航空航天首席,从事军工行业研究;北京科技大学材料硕士;熟悉航空制造、材料加工等领域,熟悉军工企业科研及生产体系。
liangc@avicsec.com
严慧(证券执业证书号:S0640123080006),中航证券研究所军工行业研究助理,北京航空航天大学飞行器设计专业硕士,航天院所总体设计部产业背景,主要覆盖航天防务,卫星通信等领域。
yanhui@avicsec.com
证券研究报告名称:《军工行业周报:从中航沈飞和JOBY等股价创历史新高看军工行业》
对外发布时间:2025年7月20日

