第一章:数字营销生态
第1课:数字营销与数字营销生态构成
营销环节中两个重要的角色包括消费者和卖家,如下图:

营销策略是企业以顾客需要为出发点,根据经验获得顾客需求量以及购买力的信息、商业界的期望值,有计划地组织各项经营活动,通过相互协调一致的产品策略、价格策略、渠道策略和促销推广策略,为顾客提供满意的商品和服务而实现企业目标的过程。
营销策略是将对的产品用对的价格,在对的时间放在对的地点。4p策略:产品(Product)、价格(Price)、地点(Place)、推广(Promotion)如下图:

营销是在适当的时间、适当的地方以适当的价格、适当的信息沟通和推广手段,向适当的消费者提供市场的产品和服务;市场营销是以满足人类各种需要和欲望为目的,是创造和满足顾客需求的艺术。
数字营销是使用数字传播渠道来推广产品和服务的实践活动,从而以一种及时相关、定制化和节省成本的方式与消费者进行沟通。数字营销包含了很多互联网营销中心的技术和实践。
数字营销的范围要更加广泛,还包括了很多其他不需要互联网的沟通渠道,比如非网络渠道,诸如:电视、广播、短信等,或网络渠道,诸如:社区媒体、电子广告、横幅广告等。
国内常见的数字营销生态内用户行为如下图:

国内数字营销生态组成举例如下图:


美国常见的数字营销生态内用户行为如下图:

数字营销生态主要组成如下图:

第2课:数字营销渠道与数字广告
数字营销渠道概述(美国)
SEO:Search Engine Optimization 搜索引擎优化
PPC:Pay-Per-Click Paid Search 付费搜索广告
Website:www.xxx.com 直接访问网站(独立站)
Social Media Marketing:社交媒体营销
Mobile Marketing:移动营销
Content Marketing:内容营销
Retargeting:再营销
Email Marketing:电子邮件营销
国内电商(SEO)VS 国外电商(SEO)

搜索引擎优化的概念如图所示:


付费搜索广告(PPC):即通过付费的方式使推广信息在搜索结果中排名靠前,其主要原理是机器根据推广客户的出价与推广内容质量度等因素决定推广信息是否展现及绝对展现位置。付费搜索是一种被互联网公司广泛采用的推广模式,一般采用按点击进行付费(即CPC模式)而现在不只是搜索引擎,国内淘宝都可以看到PPC的影子。
PPC主要组成部分:关键字、文案、着陆页、产品信息(图片价格等)。千人前面。
搜索引擎(SEO)&(PPC)共同点和不同点如下图:

社交媒体(Social Media):社交媒体是人们用来创作、分享、交流意见、观点及经验的虚拟社区和网络平台。社群媒体和一般的社会大众媒体最显著的不同是,让用户享有更多的选择权利和编辑能力,自行集结成某种阅听社群。社交媒体并能够以多种不同的形式来呈现,包括文本、图像、音乐和视频。
国内常见社交媒体如下图:

国外常见社交媒体如下图:

数字广告就是在网络上做的广告。通过数字广告投放平台来利用网站上的广告横幅、文本链接、多媒体的方法,在互联网刊登或发布广告,通过网络传递到互联网用户的一种高科技广告运作方式。
数字广告是主要的数字营销方法之一,在数字营销方法体系中具有举足轻重的地位,事实上多种数字营销方法也都可以理解为数字广告的具体表现形式,并不仅仅限于放置在网页上的各种规格的横幅广告,如电子邮件广告、搜索引擎关键词广告、短视频广告都可以理解为数字广告的表现形式。
国外数字广告的识别方法如下图:

带Promoted by字样

带Sponsored字样

带Promoted字样

带Shop NOW字样


带Ad字样

第3课:消费者旅程(略)
第二章:谷歌广告解决方案(上)
第1课:广告策略制定与广告效果衡量
一般电商客户的营销目标有两种,对应投放广告时的人群如下图:

如何做到,进入谷歌广告做以下如图选择,红框为满足以上营销目标的选择。

转换成营销全漏斗(Full Funnel)如下图:

谷歌广告产品的四种基本类型如下图:

营销全漏斗对应谷歌广告产品如下图:

消费者购买旅程及关键节点捕捉消费者如下图:

广告基本指标如下图:

在账户里面怎么看,举例如下图:

根据不同阶段目标转化,参考的指标可能有:

转化通常是通过多次点击广告实现的,如下图:

随着用户线上旅程的拓展,我们应该对每个有助攻可能性的广告系列进行正确归因。举例如下图:

传统:最终点击归因(将功劳全数归功于最终的广告点击)
有效:非最终点击归因,模型主要有四种类型,如下图:

第2课:谷歌搜索广告(上)
基于谷歌搜索,这些年谷歌也往其他对大众或广告主有益的产品拓展。如下图:

涵盖海外用户生活的方方面面,如下图:

中国出海行业的四大前列如下图:

电商行业的四种商业模式如下图:

国内各平台瓜分搜索流量,海外搜索行为仍主要集中在搜索引擎。
搜索是线上消费者“拔草”之前的临门一脚。

在搜索广告中,影响广告排位结果的因素主要有三个,如下图:

谷歌搜索引擎根据“搜索词”实时运算给出最佳结果。
谷歌搜索广告排名的基本原理公式如下图:

决定质量得分的三个因素:相关性、预计点击率、着陆页体验。

智能出价让竞价过程更简洁、更高效,区别手动出价如下图:

智能出价的种类和各自的特点如下图:

第3课:谷歌搜索广告(下)
搜索广告制作流程如下图:

面对一个广告账户,你需要按照关键词的种类、目标进行结构化分类管理。
谷歌搜索广告系列架构如下图:

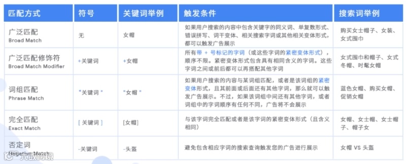
匹配方式控制哪些搜索词可以触发你的关键词和广告,关键词匹配类型摘要如下图:

举例如下:

按照广告组的主题选取关键字,例如Pixel chromebook

谷歌搜索广告的基本样式:加大型文字广告(Expanded Text Ad)

谷歌搜索广告的高级样式:自适应搜索广告(Responsive Search Ad)

使用自适应搜索广告优势:点击次数和转化次数提高多达10%,展示空间更大,额外转化和流量,减少重复测试花费。
最佳做法:维每个广告添加2个加大型文字广告和1个自适应搜索广告。
为什么要添加广告附加信息?更强视觉凸显;更好用户体验;更多有用信息;平均来讲,使用一个新的附加创意能帮助广告提高10%-15%的点击率。
广告附加信息的基本表现方式包含以下三种:




第4课:谷歌购物广告(Shopping Ads)
用户在谷歌搜索引擎上通过搜索词看到广告结果展示页的形式如下图:

购物广告包含的元素如下图:

谷歌购物广告的优势有:
接近实时展示您的产品,无需撰写创意,也不用选择关键字,只需上传产品的数据Feed即可。
可滑动的产品展示方式,鼓励用户与产品的互动,前两个购物展示位置通常带来三倍点击率。
通过展示出来的图片、价格信息,将意向明确的用户带到您的网站。
根据出价、关联度和历史表现数据决定排名。
了解谷歌购物广告的幕后原理如下图:

谷歌购物广告的投放步骤如下:
拥有符合政策规定的电子商务商店(按提示操作)。
设置谷歌商家中心(Google Merchant Center)账号将产品Data Feed上传至谷歌商家中心。
将谷歌商家中心与谷歌广告账号关联。
在谷歌广告中创建购物广告系列。
Data Feed:类似于电子表格的结构化数据资料,包含您的产品和服务信息,并提供谷歌用于投放购物广告的一切产品信息。包含如下内容:


购物漏斗如下图:

谷歌购物广告的未来:智能购物广告系列(Smart Shopping Campaigns)

智能购物广告系列的运作流程如下图:


第三章:谷歌广告解决方案(下)
第1课:谷歌展示广告
谷歌展示广告特点:
主动出击型广告。
在消费者浏览网页时,展示与商家的目标消费者切实相关的广告内容。
帮助商家与现有客户和未来客户建立联系。
谷歌展示广告的定位方式包含如下图:

展示广告的两大选项如下:
Targeting(定位):如果你想缩小广告组的覆盖面,使其仅面向特定受众群体展示,或者仅在您所选的特定内容中展示,则请在广告组或广告系列中使用“定位”设置。建议所有广告客户在展示广告系列中均使用“定位”设置。
Observation(观察):如果你不想进一步缩小广告系列或广告组的定位范围,但又希望监测某些定位条件对广告效果的影响,请使用“观察”设置。建议对所有搜索广告系列以及更高级广告客户的展示广告系列均使用“观察”设置。
人群定位概览如下图:

展示广告的图片常见尺寸如下:

自适应展示广告(Responsive Display Ads):自动随广告版位调整大小、外观和格式,以融入网站周围内容。只要上传图片、标题、徽标、视频、广告内容描述等即可生成素材组合。
更快的创意呈现:只上传图片、标题和叙述就能自动产出符合品牌形象的图片广告。
更高的广告注目度:根据调查,原生广告的广告注目度比一般横幅广告高出53%。
更广的覆盖面:之前的测试结果中显示,在具有竞争力的相同处加上,自适应广告比标准文字广告的覆盖面高出15%。
提高消费者关注度:多样广告素材根据用户搜索行为及网站横幅比例智能组合展示,减少审美疲劳。
平均提高转化率10%-30%:与普通展示广告相比,自适应展示广告转化率最高可增长50%。
自适应展示广告:机器根据你提供的广告素材,结合每个消费者不同的搜索行为,搜索时间,搜索设备等多种因素排列组合出最能吸引点击的广告展示结果。

近年,谷歌还推出了智能展示广告:


创建智能展示广告你只需要:

智能展示广告尽可能最大化提供:(这些素材必须是完全可以互相搭配对产品或者服务进行阐述的,例如,其中的任何一个标题都可以匹配任何一条描述而不显突兀)
5个文字标题
5条文字说明行
15张营销图片
5个商业徽标
关于智能展示广告你必须要知道的事儿:

第2课:谷歌视频广告
常见的营销目标包括以下:


谷歌是全球第一大搜索引擎,而Youtube是全球第二大搜索引擎。Youtube广告是一整套广告解决方案,如下图:

品牌认知为营销目标的视频广告包含如下:

其中,标头广告在YouTube首页的显眼位置展示自己的品牌或服务,需要预定,使用场景是新品上市或发布、品牌日活动。
配合“认知提升”的受众解决方案如下图:

竞价方式-CPM(每千次展示费用)

效果衡量工具:品牌提升调研

插播广告 True View
以观看或者互动为收费标准。
可选择增加CTA(Call-to-Action)行动口号,实现更多目的。

发现广告
适时出现观众爱看的内容周围,更像是原生内容的一部分。
观看者点击广告的缩略图时,会在YouTube观看页面或频道页上播放此视频。
发现广告可能会出现的位置如下图:

配合“钟意度和考虑度提升”的受众解决方案:

竞价方式:CPV(Cost-per-View)每次观看费用

行动广告:(TrueView for Action)
使用时机:寻找到对的消费者。
广告形式:以蓝色按钮导引消费者采取行动。
出价方式:为行动进行竞价。
让消费者容易行动的广告格式如下图:

配合“带来行动”的受众解决方案:优先定位有购买意向的受众。

采用智能出价策略是行动广告的主要优势:以转化目标思维出发。对的智能出价策略如下图:

第四章:谷歌应用广告解决方案(应用出海)
第1课:移动互联网与移动互联网广告
移动应用开发者通过融合多种盈利方式获得收入,盈利方式包括以下三种类别:

客户购买旅程:

在移动应用的世界中,有很多指标值得关注:

第2课:谷歌应用广告系列基础
应用广告系列 App Campaigns 简称AC
机器学习可以分析数以亿计的多维度信号组合,如下图:

应用广告对用户信号的分析,如下图:

相对于其他平台的复杂设置,简历谷歌应用广告三步轻松搞定:

选择正确优化目标以及投放策略,如下图:

了解不同应用广告策略背后的机器学习逻辑,如下图:

如何设定出价:

应用广告系列最佳做法:出价与预算策略

应用广告系列调整策略与注意事项:

应用广告系列的机制:先建立边界,然后识别模式。

设置广告转化效果追踪如下图:

Firebase(Google 的移动平台,可帮助您快速开发优质应用并发展业务,更清晰的进行用户行为分析)的17个模块,如下图:

谷歌应用广告系列方案成功小贴士:




素材优化小贴士之文字广告最佳做法:

素材优化小贴士之图片广告最佳做法:

素材优化小贴士之视频广告需要注意的六个小提示:


