刘雯琪 S0570520100003 研究员
易 峘 S0570520100005 研究员
摘要
10月29日,十九届五中全会闭幕。会议公报对中国2020年至2035年的中期发展,以及十四五(2021-2025)的发展画下蓝图,展现全面高质量远景,我们在此做简要解读。如此前报告所述,十四五规划建议将于近期公布,此后至明年两会期间,十四五规划中的各项内容将经详细探讨,两会后公布十四五规划总纲。我们将持续关注。
2035年——基本实现社会主义现代化远景目标
详细阐释2035年的远景目标:经济总量和城乡居民人均收入是发展重点。至2035年,中国人均国内生产总值要达到中等发达国家水平(按现行标准,约人均2万美元左右)。2019年,中国人均GDP为11,428美元,隐含未来十五年均实际增长3.6%左右。此外,2035年中国要进入创新型国家前列,碳排放达峰值后稳中有降,对科技创新和环保生产提出更高要求。
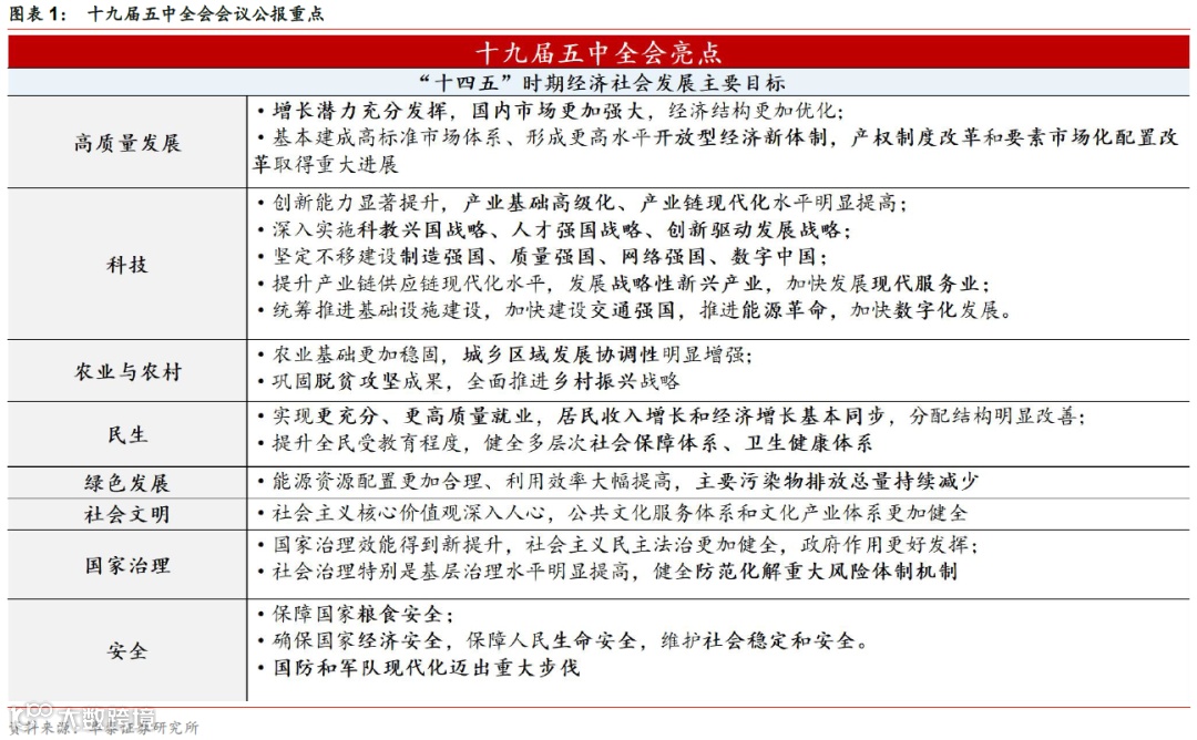
十四五规划——更公平、安全、绿色的高质量发展
十四五期间,中国将继续高质量增长的指导思想,强化一系列与高质量增长相符的目标。这其中包括扩大国内市场并优化经济结构,提高创新能力与增加产业链的完整性和现代化水平,以及城乡区域发展更加协调,等等。当前中国面临复杂的国际形势,国内发展进入新阶段,本质要求在全球经贸“交易成本”上升的环境下,削减对内交易成本,提高经济增长的效率。由此,建立更加完善的市场体制、加强城乡区域发展的协调性,以及更加合理地配置能源资源均是为这一根本目标而服务的。
具体地,我们认为十四五期间政策将在以下领域展开全面配合:
1)提升科技创新的地位。“科技自立自强”作为十四五期间国家发展的基本战略支撑,重要性不言而喻。中国目前在核心技术领域仍受制于海外发达国家。要化解这一瓶颈需要从资金、人才、体制等多方面加大投入。
2)推进产业升级、构建全产业链的自主格局。五大战略新兴产业有望继续加强发展力度,数字、网络、医疗及现代化农业等领域有望获得重点支持。企业增值税和所得税有进一步下调空间,物流、电信和创业等领域的交易成本有望进一步下行。
3)在“双循环”指导思想下,推进新型城镇化、优化收入分配以扩大内需。优化国土空间布局将培育更多区域性中心城市,在此基础上展开一系列软硬件基础设施的完善和升级,同时深化土地制度改革。此外,缩小城乡区域和收入差距可能将有赖于户籍制度、社保体制以及财税改革的推进。
4)大力推进能源革命,配合碳排放目标达成,提升生态环保水平。2019年中国火电占比仍然高达69%。十四五期间中国将推进一系列制度建设以大幅提高非石化能源占比,碳排放权交易机制建设或稳步推进。
5)进一步增加贸易和投资开放程度。中国在加强贸易对外开放的同时,有望加大资本项目双边开放力度,加速推进人民币国际化;增加国内投资“走出去”和国外投资“走进来”的便利度和自由度。
值得一提的是,高质量发展将更加注重“发展与安全”的平衡,对粮食安全、能源安全、国家安全均提出更高要求。农业基础设施建设及农业现代化技术培育将作为保障粮食安全的重要着力点。此外,防范和化解国防国家安全战略也将成为十四五发展期间的重要战略。
风险提示:国际地缘政治风险加剧
华泰证券宏观研究
欢迎关注华泰证券宏观研究,感谢您的支持!我们将与您一同剖析宏观经济、关注资本市场!

