如果您希望第一时间收到推送,别忘了加“星标”!
易 峘 S0570520100005 首席宏观经济学家2021.05.13
摘要
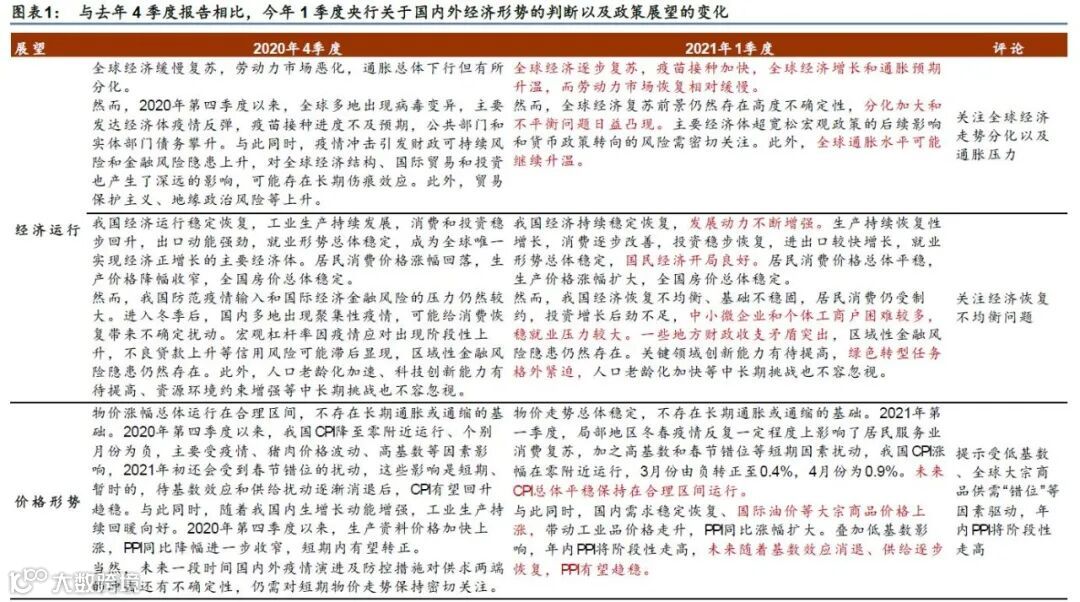
虽然央行货币政策的表述以“稳健”为主,但今年1季度总体金融条件仍趋紧。 在融资的“价”方面,1季度实体经济的融资成本季环比小幅上升。同时,在“量”方面,广义货币信贷“量”的指标增速季环比也明显下降,反映金融条件边际收紧。具体看,
1) 1季度加权平均贷款利率(WALR)季环比小幅上行7个基点,主要由票据融资利率与房贷利率上行驱动,而一般贷款利率季环比持平。报告显示,今年1季度WALR季环比小幅上行至5.1%。分项看,票据融资利率季环比走高42个基点至3.52%,房贷利率季环比微升3个基点至5.37%,而一般贷款利率环比持平于5.3%(图表2)。
2) 1季度广义货币信贷“量”的指标增速明显放缓。今年1季度末,M2、社融同比增速分别从去年底的10.1%、13.3%明显放缓至9.4%、12.3%
(图表3)。
3) 1季度流动性条件季节性回落。今年1季度,超储率季环比下降70个基点至1.5%,基本符合季节性规律(图表4)。
从实际操作层面而言,2021年1季度货币政策仍然在加速“正常化”的轨道上、总体收紧。这与央行对全球及中国复苏更为乐观的判断,以及对输入型/PPI通胀的“远观型”关注相一致。在全球经济方面,随着疫苗接种加快,央行认为全球经济增长和通胀预期明显改善,但提示全球经济复苏不平衡,劳动力市场恢复相对缓慢。考虑到全球经济重启叠加主要经济体财政刺激、疫情制约下供给恢复慢于需求、以及主要央行超宽松货币政策导致流动性极度宽松等因素驱动,央行认为全球通胀压力短期内可能继续升温。此外,央行重点关注主要经济体退出超宽松宏观政策带来的外溢风险,但认为美债收益率上行和美联储潜在的政策收紧对国内的影响有限且可控。在国内增长方面,央行认为经济开局良好、呈稳步恢复态势,但也提及国内经济恢复不均衡,尤其是居民服务业消费尚有恢复空间。在国内通胀方面,央行预计年内CPI涨幅相对温和,而PPI可能在低基数、全球大宗商品供需“错位”下暂时走高,但中期有望趋稳。
当谈及输入型、上游商品的通胀压力时,央行表示如果“无内需趋势相叠加”、则外需走热不会导致大面积输入型通胀的传导。也就是说,货币政策将保持总体稳健,引导内需增长保持在合理区间。同时,央行将继续加大汇率弹性来吸收一部分外需变化带来的物价波动。我们理解,对输入性通胀及外需形势的分析和4月政治局会议上利用“稳增长压力较小的窗口期”的提法相呼应,即虽然货币政策以本国为主,但在当前外需环境下暂时无须采用刺激性的货币和财政政策。虽然流动性条件较为宽松,且央行仍然认为外需有不确定性,但在货币执行报告中,央行也提出要“珍惜正常货币政策空间”,预防海外“超宽松货币政策的后续影响”。综合看,货币政策短期较为平稳,但由于结构性去杠杆和财政政策退出宽松较快,总体逆周期政策偏紧。但是,货币政策将保持足够的灵活性和空间应对可能的内外需波动。同时,央行提出将进一步增强人民币汇率弹性,发挥国际收支账户的“自动稳定器”作用。这和近期的汇率波动趋势、以及出口退税和进口税的调整相呼应,显示目前面对输入性通胀尚未采取总量政策相应对。
虽然货币政策的表述仍为“稳健”为主,但不应把较宽松的流动性环境等同于宽松的货币政策——在结构性“杠杆管理”及财政政策总体偏紧背景下,社融环比下降较快。往前看,外需变化是财政和结构性杠杆管理政策是否边际宽松的重要变量。目前分析货币政策,不应简单地将流动性条件等同于融资条件,鉴于地产、国企、地方政府等相关融资政策趋严、及财政融资减缓等金融条件收紧的政策并不推升市场资金成本、甚至由于需求的下降压低市场资金的“机会成本”。然而,作为内需的领先指标,社融环比增速仍比利率水平更为有效。同时,值得注意的是,今年1季度财政赤字单季同比减少1.6万亿元,赤字率年化收缩6-7个百分点,而货币政策总体延续“正常化趋势”,所以综合而言,周期性管理政策偏紧。我们认为,这和政治局会议上“稳增长压力较小的窗口期”的提法相呼应——即在海外财政刺激大幅攀升、外需强劲的背景下,内需政策无须过于宽松。同时,在外需强劲、输入型通胀上升、且上游价格上涨压力较大的背景下,稳健的内需增长方能防止总需求过热。所以,外需变化将是结构性政策和财政政策边际变化的重要考量。
风险提示:货币政策超预期收紧;结构性杠杆管理政策加码。
免责声明
华泰证券宏观研究
欢迎关注华泰证券宏观研究,感谢您的支持!我们将与您一同剖析宏观经济、关注资本市场!

