
经工信部电子产品安全标准工作组专家讨论和投票表决,001号决议已于2008年3月27日正式发布,其修改件于2009年2月18日正式发布,现再次公布如下:




工信部电子产品安全标准工作组(以下简称:安全标准工作组),组长和秘书处单位为中国电子技术标准化研究院(赛西,CESI)。安全标准工作组决议是标准起草组织对于标准疑难问题的解释,经安全标准工作组内部讨论、表决后对外发布,为国内的检测、认证实施工作提供参考,为工信部、认监委、国标委等政府管理部门提供技术支撑。
截至发文日(2018年2月1日),安全标准工作组共发布决议10项,与GB 4943.1-2011《信息技术设备 安全 第1部分:通用要求》和GB 8898-2011《音频、视频及类似电子设备 安全要求》及其上一版本相关,10项决议已在本公众号发布,详见文末链接,如果有新的决议也将在本公众号发布。
这10项决议分别涉及到以下内容:
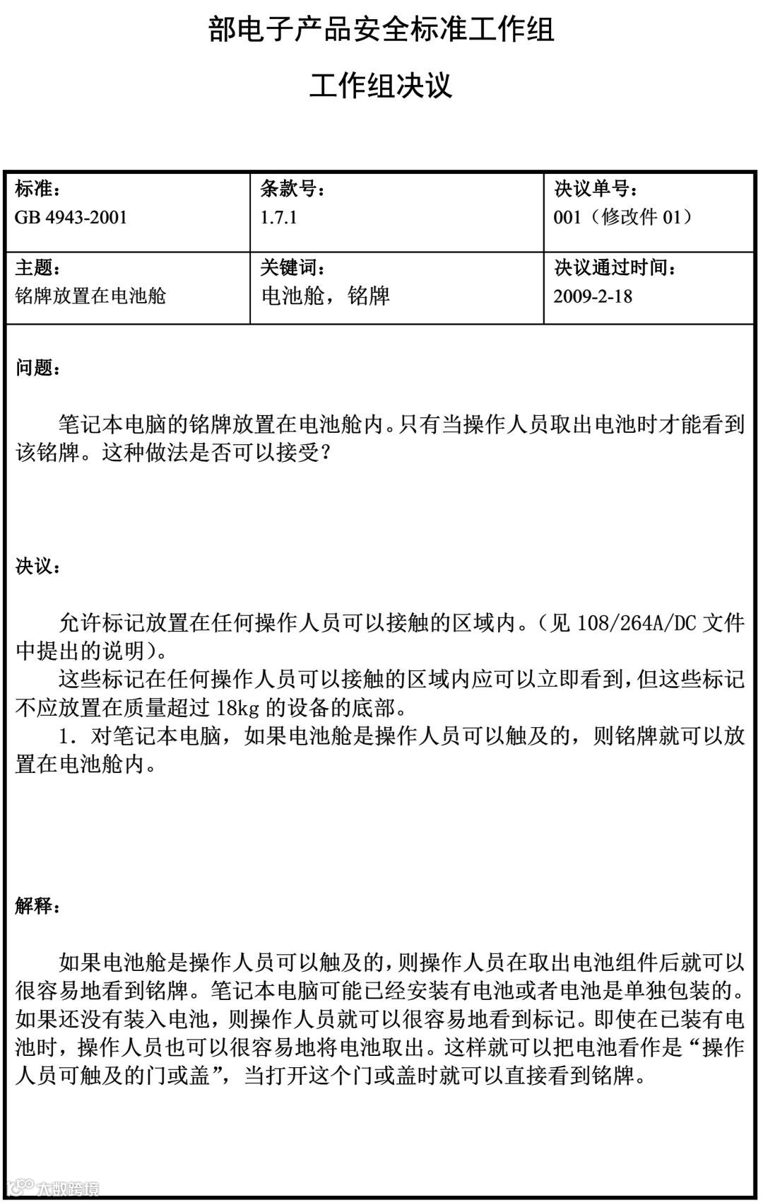
■第001号决议:GB 4943-2001第1.7.1条“铭牌放置在电池舱”
■第002号决议:GB 8898-2001第8.12条“导线截面积要求”
■第003号决议:GB 8898-2001第13.1.1条“电气间隙和爬电距离”
■第004号决议:GB 8898-2001第14.5.2.2条“分断能力符号”
■第005号决议:GB 4943.1-2011第2.10.3.3条“电气间隙”
■第006号决议:GB 4943.1-2011第1.5条“元器件基本要求”
■第007号决议:GB 4943.1-2011第1.7.8.1,1.7.8.3条“功能开关的标识”
■第008号决议:GB 8898-2011第9.1.1.1条“拔出插头试验、危险零部件的确定”
■第009号决议:GB 4943.1-2011第2.10.5.12条“绕组线”
■第010号决议:GB 8898-2011和GB 4943.1-2011,第15.2条和第2.6.3.5条“绿黄双色线”
相关单位若对GB 4943.1-2011、GB 8898-2011标准有建议或者意见,可联系工作组秘书处反馈或者提出决议问询单。

■GB 4943功能开关、元器件、铭牌决议(安全工作组第007、006、001号决议)
■决议丨电子产品安全标准008号(拔出插头试验、危险零部件的确定)
工信部电子产品安全标准工作组秘书处联系方式:
刘 云 柱
刘 笑


了解更多精彩内容

国标委工业二部
长按了解更多详情



