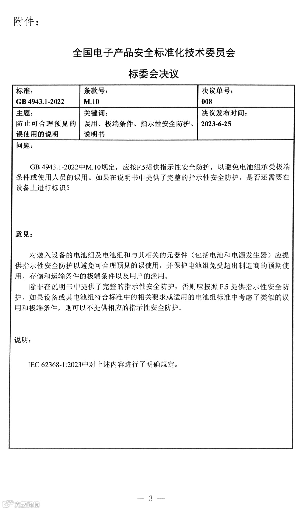
经SAC/TC588全国电子产品安全标准化技术委员会技术专家组讨论和投票表决,标委会第008号决议已于2023年6月25日正式发布,决议内容如下:



SAC/TC 588成立于2021年12月21日,主要负责音频、视频、信息技术和通信技术领域内电子产品整机安全、关键零部件安全及其测试方法等电子产品安全领域的标准化工作,与国际电工委员会音频、视频、信息技术和通信技术领域内电子设备的安全技术委员会(IEC/TC 108)工作领域相对应。
标委会决议是标准起草组织对于标准疑难问题的答复,经 SAC/TC 588技术专家委员会内部讨论、表决后对外发布,为国内的检测、认证实施工作提供参考,为工信部、认监委、国标委等政府管理部门提供技术支撑。
截至发文日(2023年6月25日),标委会共发布决议8项,与GB 4943.1-2022《音视频、信息技术和通信技术设备 第1部分:安全要求》相关,8项决议已在本公众号发布,如果有新的决议也将在本公众号发布。
全国电子产品安全标准化技术委员会秘书处:
刘 云 柱
缠 潇 潇
往/期/回/顾


了解更多精彩内容
(先单击二维码,再长按二维码)

