
九月份有让果粉兴奋的大事,就是苹果的新品发布,这一次出的iPhone7据说是可以无线充电的,那么这样的无线充电器电路设计是怎样的呢?无线充电器基本功能是通过线圈将H 电能H 以H 无线H 方式传输给电池。只需把电池和接收设备放在充电平台上即可对其进行充电。实验证明.虽然该系统还不能充电于无形之中.但已能做到将多个校电器放置于同一充电平台上同时充电,免去接线的烦恼。
第一、无线充电器原理与结构

无线充电系统主要采用电磁感应原理,通过线圈进行能量耦合实现能量的传递。如图1所示,系统工作时输入端将交流市电经全桥整流电路变换成直流电,或用24V直流电端直接为系统供电。经过H 电源管理H 模块后输出的直流电通过2M有源晶振逆变转换成高频交流电 供给初级绕组。通过2个H 电感H 线圈耦合能量,次级线圈输出的电流经接受转换电路变化成 直流电为电池充电。
第二、电源管理模块

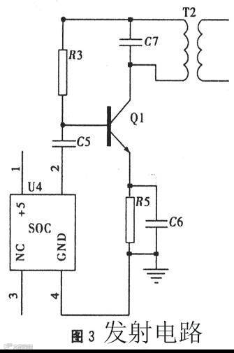
第三、发射电路模块

如图所示,主振电路采用2 MHz有源晶振作为振荡器。有源晶振输出的方波,经过二阶低通滤波器滤除高次谐波,得到稳定的正弦波输出,经三极管13003及其外围电路组成的丙类放大电路后输出至线圈与电容组成的并联谐振回路辐射出去.为接收部分提供能量。
第四、接收电路模块与充电电路

测得与电容组成的并联谐振回路的空芯耦合线圈的线径为O.5 mm,直径为7 cm,电感为47 uH,载波频率为2 MHz。根据并联谐振公式得匹配电容C约为140 pF。因而.发射部分采用2MHz有源晶振产生与谐振频率接近的能源载波频率。

