
很多去香港银行开户的客户诟病香港银行开户艰难,又要提供地址等各类证明文件,使得整个开户、批核时间冗长,有时甚至超过三个月。

重磅利好消息来啦!
从香港金融管理局获悉,金管局助理总裁(法规及打击清洗黑钱)戴敏娜向银行发出新的指引:香港金管局经咨询不同监管机构(包括证监会、保监局、海关)及持份者意见后,决定删除因应反洗黑及打击恐怖分子资金筹集活动规定下,在客户向各金融机构开户时,金融机构需要收集客户地址证明的要求,并于2018年上半年正式刊宪公布后实施。

根据香港现行规定,零售及企业客户开户时,需提供用作核实的住址证明,必须为最近3个月内,公用机构单据、政府或公营机构等发出的相关地址证明文件。地址证明文件不仅要求是最近三个月发出的,亦不接纳电子账单或自行打印的版本。业界原本仅预料金管局会放宽至接受电子月结单作开户之用,结果豁免提供住址证明文件,明显较预期宽松。
2018年上半年新措施实施后,一般客户开户,只需填报地址,而毋须再因反洗黑等规定而要提交住址证明以作核实,有望大大提升开户的时间。
在实际操作中,新的措施还没有普及,部分香港银行开户还是需要各种资料证明的,只有部分银行不需要住址证明。小编作为专注于海外资产配置的第一大互联网平台,在此也为您详细汇集了最新的香港各主要银行的开户资料和程序清单,让您做好准备,安心到港!免费协助办理香港账户开户事宜!

香港银行开户,您需要携带以下资料:
➤大陆居民身份证。
➤港澳通行证或护照。
➤住址证明。(部分银行需要,详询)
一些银行的要求更加严格,还需要提供内地的税务编号和入境时海关给的那张入境小纸条。
香港银行户口介绍
香港银行都可以为客户开设一个综合户口,即一个户口可以包含多个帐户类型,一般都会包括:

基本每个银行都会设立低中高三个综合理财户口,分别针对不同的客户群体。最高端的理财户口基本都需要100万以上平均日结余,银行专门设立贵宾区域,已提供更优质的服务,同时还可豁免部分包括转账汇款在内的服务费,以及可享受更低的投资服务费。不同级别的土豪可以选择适合自己的户口,不过也不要太过炫富了,小心被怀疑洗黑钱,哈~

香港的银行一般都有最低存款的限制(一般要求户口内至少有10000港币的存款),如果不足1万(银行会将账户里面过去3个月的每日资产总和包括港币、外币、黄金、股票、基金等,系统会自动折算非港币资产为港币计算,再除以天数计算),会收一定的月费。
建议到香港直接开立户口的同时,也开通网上银行服务,香港的银行一般都会提供一个保安编码器(花旗银行通过短信验证码),通过保安编码器你可以在任何有网络的地方安全的使用网上银行的各种服务。

下面给大家总结了香港的5大最常见银行,汇丰、渣打、中银、恒生、花旗的介绍,以及他们的开户条件、收费等各方面资料,谨供参考。
香港五大银卡简介及开户流程

香港上海汇丰银行有限公司(英语:The Hongkong and Shanghai Banking Corporation Limited,简称HSBC、汇丰)由苏格兰人修打兰(或译汤马士·修打兰,Thomas Sutherland)于1864年在香港发起,资本500万港圆。香港上海汇丰银行是汇丰控股有限公司的全资附属公司,属于汇丰集团的创立成员以及在亚太地区的旗舰银行,也是香港最大的注册银行,以及港币的三间发钞银行之一,总部位于中环皇后大道中1号香港汇丰总行大厦。 现时香港上海汇丰银行及各附属公司主要在亚太地区设立约700间分行及办事处。
开户流程:
带齐上述所说的资料(内及居民身份证,港澳通行证/护照、3个月内住址证明)于工作时间到香港汇丰银行的任何一个网点的柜台办理即可。开户时,银行服务人员可能会咨询客户开户的目的,甚至有的还会要求提供工资单等。
开户资金:10000港币
汇丰户口特点:
汇丰银行的综合理财户口分为明知理财,运筹理财,卓越理财,一个比一个要求的资金结余高,但是相对提供更好的服务。汇丰卓越理财客户享有专属的业务办理大厅,并有卡座,免费wifi,小食及咖啡等,而且享有专属的理财经理,在一些股票和基金投资,外汇兑换时享受更好的优惠。
汇丰不同类别的综合账户:
明智理财:平均每日最低结余5000港币,不足者收取60港币/月。
运筹理财:平均每日最低结余20万港币,不足者收取120港币/月。
卓越理财:平均每日最低结余100万港币,不足者收取380港币/月。
多久冻结:2年不使用该账户则会被冻结。
港币电汇汇入:
收费65港币。
多久冻结:2年不使用该账户则会被冻结
领卡时间:
约4个工作日后可自行去分行领卡,寄到内地约1个月。
基本业务收费
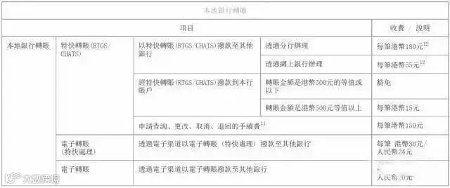
跨行转账收费:

港币电汇汇出:
除透过汇丰集团成员汇至中国内地每次收费85港币外,其他汇至其他地区或者透过非汇丰集团成员均收费115港币。
网点分布:
http://www.hsbc.com.hk/1/2/simplified/hk/branchnetwork

渣打集团(Standard Chartered;LSE:STAN,港交所:2888,OTCBB:SCBFF)是一家总部在伦敦的英国银行。也是港币的三间发钞银行之一。
渣打是一个具领导地位的国际银行集团,于全球增长最迅速的市场,拥有逾150年历史,大约90%的收入及溢利来自亚洲、非洲及中东地区,并为这些地区带动投资、贸易及创造财富的客人及企业服务。
渣打集团在伦敦证交所、香港证交所,以及印度的孟买及印度国家证券交易所挂牌上市。最大股东是由新加坡政府持有的澹马锡控股。
开户流程:
带齐上述所说的资料(内及居民身份证,港澳通行证/护照、2018无需住址证明)于工作时间到香港汇丰银行的任何一个网点的柜台办理即可。开户时,银行服务人员可能会咨询客户开户的目的,甚至有的还会要求提供工资单等。
开户资金:10000港币
渣打户口特点:
恒生银行有综合理财户口,更高级的优进理财,优越理财。恒生「优越理财」客户便可享有证券保管费七五折及本地股票存入费半价优惠;另更可获得2%基金认购费减免,惟不适用于认购费低于5%的基金。
依据存款金额,有不同的账户类别,提供不同的服务:
快易理财:均每日最低结余1万港币,不足者按季度收取120港币
升级理财:平均每日最低结余20万港币,不足者按季度收取360港币
优先理财:平均每日最低结余100万港币,不足者按季度收取900港币
多久冻结:10个月不使用会冻结
领卡时间:
可自行去分行领卡,约等待1个星期;如果需要寄到内地的地址,一般2-3个礼拜,较偏远的约1个月。
基本业务收费:
透过网上理财转账至其他本地银行不收费
自主自主柜员机提款费用:

港币电汇汇出费用:

港币电汇汇入费用:

网点分布:
https://www.sc.com/hk/zh/atms-and-branches.html

恒生银行有限公司(Hang Seng Bank Limited)于1933年3月3日,由林炳炎、何善衡、梁植伟、盛春霖及何添创立,是一间以香港及中国大陆业务为重点的银行。
恒生主要业务包括零售银行及财富管理、企业及商业银行、财资业务,以及私人银行服务。恒生同时亦提供全面人民币服务。在香港,恒生拥有约220个服务网点,网络庞大,几乎遍布全港每一角落,为客人提供更优良的服务。
恒生银行为滙丰集团主要成员之一,该集团是全球最大金融服务机构之一,持有恒生62.14%的股权。本行亦在美国为投资者提供第一级赞助形式之美国预託证券计划。
开户流程:
带齐上述所说的资料(内及居民身份证,港澳通行证/护照、3个月内住址证明)于工作时间到香港汇丰银行的任何一个网点的柜台办理即可。开户时,银行服务人员可能会咨询客户开户的目的,甚至有的还会要求提供工资单等。
开户资金:10000港币
恒生账户类别:
恒生银行户口也分为三种类别,优越理财,优进理财和普通综合户口,户口类别及收费情况如下:

多久冻结:2年不使用该账户则会被冻结
基本业务收费:
本地转账汇款:

电汇汇出费用

电汇汇入费用:

领卡时间:约2-3个礼拜(为了确认内地住址,通常会将卡或者密码纸寄到内地住址)
网点分布:
http://bank.hangseng.com/1/2/chi/contact-us/branch-addresses

中国银行(香港)有限公司(英语:Bank of China (Hong Kong) Limited, BOCHK),简称中银香港,是中银香港(控股)有限公司(港交所:2388)的最主要资产,也是香港第二大(以资产和存款数目计)的商业银行集团,在香港分行超过300间。
中银香港是港元的三间发钞银行之一,也是银通柜员机网络及缴费系统创办者之一,以及最大的会员银行。此外,它也是香港人民币交易的指定结算银行。中银香港与其母公司中国银行在法律上为两个独立个体,但在行政管理及保险证券等业务上关係密切不可分割。香港总部位处于中环香港中银大厦,为美国境外,第一座楼高超过一千呎的摩天大厦。
开户流程:
带齐上述所说的资料(内及居民身份证,港澳通行证/护照、2018无需住址证明)于工作时间到香港汇丰银行的任何一个网点的柜台办理即可。开户时,银行服务人员可能会咨询客户开户的目的,甚至有的还会要求提供工资单等。
开户资金:10000港币
中银账户类别:
依据存款金额,有不同的账户类别,提供不同的服务:
自在理财:均每日最低结余1万港币,不足者按季度收取60港币
智盈理财:平均每日最低结余20万港币,不足者按季度收取120港币
中银理财:平均每日最低结余100万港币,不足者按季度收取280港币
多久冻结:2年内无任何交易则会被冻结
基本业务收费:
本地银行转账收费:

电汇汇入收费:

电汇汇出收费:

领卡时间: 1个礼拜后寄出,可直接去分行领取,寄去内地约1个月(广东地区时间短一些,约2-3个礼拜)
网点分布:

花旗银行(英语:Citibank, N.A.)是花旗集团属下的一家零售银行,其主要前身是1812年6月16日成立的「纽约城市银行」(City Bank of New York),经过近两个世纪的发展、併购,已成为美国以资产计第三大银行,也是一间在全球近五十个国家及地区设有分支机构的国际大银行,总部位于纽约市公园大道399号。
开户流程:
带齐上述所说的资料(内及居民身份证,港澳通行证/护照、3个月内住址证明)于工作时间到香港汇丰银行的任何一个网点的柜台办理即可。开户时,银行服务人员可能会咨询客户开户的目的,甚至有的还会要求提供工资单等。
开户资金:10000港币
花旗账户类别:
依据存款金额,有不同的账户类别,提供不同的服务:
Citibanking:均每日最低结余1万港币,不足者按季度收取60港币
Citi Priority:平均每日最低结余50万港币,不足者按季度收取120港币
Citigold:平均每日最低结余100万港币,不足者按季度收取300港币

多久冻结:1年内无任何交易则会被冻结
基本业务收费:
电汇汇入收费:

电汇汇出及本地转账收费:

网点分布:
https://www.citibank.com.hk/global_docs/chinese/locations/citibank/

小贴士
银行的开户流程说完了,小编最后还要提醒几点:



需要了解更多香港保险知识,请关注孤独的港险家公众号
thank you
— The end—
扫描下面二维码丨渠道合作和业务咨询请添加客服沟通

点击“阅读原文”,可以免费索取计划书和各类咨询



