
香港保险的索赔比一般人想象的更容易,甚至有些连客户自己都认为可能会被拒赔的款项,都会及时赔到手中,并且赔的干脆利落,不会出现保险公司故意不赔,少赔的情况。
当然这一切要基于,投保时投保人遵从“最高诚信”原则的基础之上。

首先进入友邦官网http://www.aia.com.hk/zh-hk/index.html,页面鼠标放在“客户支援”上,会出现下拉选项,选择“索偿指引”(同页面也可以找到“AIA医索易”下载内地定点医院名录)

点击“如何索偿”

一、危疾理赔:保单持有人必须于受保人被诊断患上严重疾病的日期起计60日内通知香港友邦,并于6个月内向友邦提供所需资料进行索赔,否则将会影响此次索偿申请。
紧接上图,进入下图后点击“危疾”


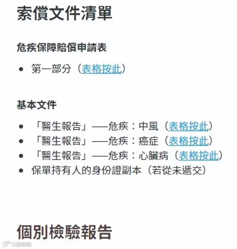
所需资料:
1、危疾保障赔偿申请表(传送门:http://www.aia.com.hk/content/dam/hk/pdf/form-library/claims/O3382060_OPCLMF12-1217_Critical-Illness-Claim-Form_barcode.pdf)
2、医生报告(例如癌症传送门http://www.aia.com.hk/content/dam/hk/pdf/form-library/claims/OPCLMF14.0513_cancer.pdf)
3、身份证复印件
4、医院检验报告(病理报告、验血报告、心电图等等)

二、医疗理赔:保单持有人必须于受保人受保事件发生当日起计20日内通知香港友邦,并于90日内向友邦提供所需资料进行索赔,否则将会影响此次索偿申请。


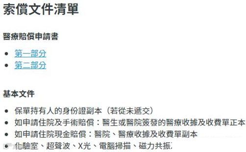
所需资料:
1、医疗赔偿申请书(包含第一部分和医生填写的第二部分)(传送门:http://www.aia.com.hk/content/dam/hk/pdf/form-library/claims/OPCLMF03-1217_O1002108_Medical-Claim%20Form-(2D)_barcode.pdf)
2、身份证复印件
3、收据及收费单正本(原件)
4、所有相关治疗报告:病理报告、X光、电脑扫描等等

三、身故理赔


所需资料:
1、死亡赔偿申请表(传送门:http://www.aia.com.hk/content/dam/hk/pdf/form-library/claims/OPCLMF04-2D-1217.pdf)
2、死亡赔偿申请表(医生报告)(传送门:http://www.aia.com.hk/content/dam/hk/pdf/form-library/claims/OPCLMF05.0513_DTH%20Part%20II.pdf)
3、受保人身份证原件(会退回的)
4、死亡证明原件(会退回的)
5、受益人身份证复印件
6、保单合同正本
7、有可能会要求提供火葬证明、取消户籍证明等

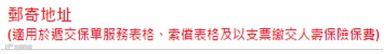
四、邮寄地址
以上申请表格填写好后,交给港险宝宝代办,或者快递至顾问或保险公司即可。
地址:
香港島:香港北角電氣道183號友邦廣場12樓友邦財駿中心
九龍:香港九龍觀塘巧明街100號友邦九龍大樓13號1313室
五、注意事项
1、时刻关注理赔进度,是否缺失文件,是否需要补充过往体检报告等。
2、重疾险现在都能赔偿好几次的,过了生存期后不幸身故,记得递交的是“危疾”索偿表格,不是“死亡”索偿表格!!
3、以上索偿时间的限制,基本没这么严格过,不过尽快处理,毕竟也可快速拿到理赔款。

首先登陆网站找到客户自助服务页面(https://www.prudential.com.hk/scws/pages/tc/customer-support/epolicy-services/epolicy-services-home/)→→→客户及自助服务→→→人寿理赔(同页面也可以搜寻定点医院)

一、危疾理赔:保单持有人必须于受保人被诊断患上严重疾病的日期起计180日内向英国保诚提供所需资料进行索赔,否则保诚将有权不会考虑此次索偿申请。
所需资料:
1、危疾理赔申请书:以上点击“人寿理赔”操作后进入以下页面,选择“危疾...之理赔”,进入后下载即可


或直接点击网址:https://www.prudential.com.hk/scws/pages/download/download-center/tc/9-Claims-Forms/CC/Crisis_Cover_Claim_Form.pdf
2、医生填写之医疗报告表格(第二部分):以上图片同页面(见下图)

例如癌症(见上图),或直接点击以下网址(癌症):https://www.prudential.com.hk/scws/pages/download/download-center/tc/9-Claims-Forms/CC/Cancer.pdf
3、所有化验报告及病理报告;
4、身份证复印件;
二、医疗理赔:保单持有人必须于受保人出院的日期起计90日内向英国保诚提供所需资料进行索赔,否则保诚将有权不会考虑此次索偿申请。
所需资料:
1、住院理赔申请书(包含第一部分和医生填写的第二部分):同上操作选择“住院理赔”,见下图:

或直接点击以下网址:https://www.prudential.com.hk/scws/pages/download/download-center/tc/9-Claims-Forms/Hospital/Hosp_Claim_Form.pdf
2、身份证复印件;
3、住院账单/收据正本(原件),入院及出院小结;
4、其他治疗相关报告:X光、化验、电脑扫描、病理检查报告等等;
三、身故理赔
所需资料:
1、人寿身故理赔申请书:同上操作,选择“人寿身故理赔”(包含3个部分,第一第二部分都是索偿人填写,第三部分医生填写),见下图:

或直接点击以下网址:https://www.prudential.com.hk/scws/pages/download/download-center/tc/9-Claims-Forms/Death/Dth_Claim_Form.pdf
2、死亡证明书;
3、保单合同;
4、受保人及索偿人的身份证复印件,及两者关系证明;
四、邮寄地址

香港告士打道郵政局郵政信箱28058號
以上申请表格填写好后,快递至经纪人代办,或者直接给到保险公司即可,当然也要时刻关注理赔进度,是否缺失文件,是否需要补充过往体检报告等。

科技改善生活!随着科技的进步,各项程序都会越来越简单,大家可以安心投保啦,但记住投保时一定要找专业靠谱的人,才能更好的为您的保单服务。想要理赔顺利,还要注意以下几点:
保险公司对于既往病史的要求非常严格,保险条款和投保单上也有明确的如实告知的要求。如果客户故意隐瞒病史,不如实告知,那么保险公司有权解除合同,或者在客户理赔时拒赔。
其实不要以为生过病就一定会被拒保,你只有如实告知了,保险公司才能根据你的真实情况做出准确的判断。而且,现在保险公司的设计也越来越人性化了,些些公司规定,现在加费的保单两年后可以根据新的身体状况重新要求核保,还有的医疗险,对5年前的疾病史不用除外。
所以,千万不要以为投保时没有如实告知正常承保就占了便宜,到时候理赔时被拒绝苦了的可是自己。
说起来别不信,大多数人对于自己买了什么保险,能管什么用,并不十分清楚。只懵懂的以为,我买了保险,出了事,保险公司就得赔,否则就是欺骗。可不管自己出的事和买的保险是不是一回事。
这样说起来,保险公司真的很冤。你买的明明是重疾险,合同条款里也明明白白写了重疾险的范围和种类,可是你做了个阑尾炎手术住了一周院就要求保险公司理赔。或者你明明买的是意外医疗,结果你感个冒都要去索赔,那可不是牛头不对马嘴吗。
如果觉得保险条款太过专业,有些地方搞不清楚,那么建议出险后第一时间咨询保险公司热线400-880-9552,或者联系港险宝宝,或者保险公司客服,事情就简单多了。
保险等待期是保险公司免责期,是指保险合同在生效的指定时期内,即使发生保险事故,受益人也不能获得保险赔偿。等待期是为了防止投保人明知道将发生保险事故,而马上投保以获得的行为,也就是所说的逆选择。
目前国内所有的健康险产品都设有疾病等待期,比方90天或180天,对于这个期间内出的保险事故,保险公司是不赔的。
所以,对于不是特别紧急急需就医的状况,建议过了等待期再就医就诊(当然,不鼓励大家为了获赔而延误病情或者恶意逆选择投保啊)。

如果等待期是对保险公司免责的期间保护,那么除外责任则是对保障项目的免责。可是现在大多数人只关心保险包含哪些内容,对于哪些是保险公司规定属于责任免除不赔的内容,却不甚明了。而这也正是理赔纠纷高发的原因之一,客户说我买了意外医疗险,可是为什么蹦极受伤不能赔。保险公司说,条款里明明写了蹦极这样的高风险运动是除外的,当然不能赔。双方都觉得冤。
所以,在购买保险之前,一定要搞清楚哪些是属于责任免除的。比方,意外险里面通常对攀岩武术潜水等高风险运动免责;医疗险一般都不含牙科、不孕不育和美容保健类项目/费用;对于因艾滋病引起的重疾责任通常也属于免责范围,等等。
对于就诊医院,特别要注意两点:
通常保险公司都会要求医院在二级或二级以上,有的还对床位具有一定的要求,且康复病房以及精神病医院、皮肤病医院、整形外科医院、美容医院等都不包含在内。
是否涵盖境外医院,如果包含,是否对出境日期有明确要求,国外就医标准如何折算。如果你买的保险里明确说了只包含中国大陆地区医院,那么你在香港发生的住院治疗费用,自然是不能获得理赔的。
近年来,有不少中高端医疗险的赔付比例与是否提前通知直接挂钩,如提前通知,理赔比例比不提前通知高出20%,为什么呢?因为保险公司越早介入,越有可能对客户病情进行了解,同时也能对恶意索赔进行风险控制和管理。
另外,提前通知也有助于客户尽早拿到理赔金。根据保险法的规定,保险公司需要在接到报案通知后的一定时间内(如5日)作出核定,同时需在核定后的一定时间内(如10日)作出支付理赔金的通知。
因此,一旦出现,立即通知保险公司,不仅是客户应尽的义务,也是对自己权利的保护。现在保险公司都开通400热线、官网、甚至微信报案等多种渠道,非常方便。
需要理赔时,小编再次提醒一定要尽早完备的将理赔所需要的相关资料准备好,包括一下这些材料:
保险合同;
相关人员(投保人/被保险人/受益人)的有效身份证件;
保险公司认可的医院出具的所有病历资料,医学诊断证明书等;
相关部门出具的证明(如死亡证明,伤残证明);
其它与确定保险事故的性质、原因等有关的证明和资料。
如果资料准备得不齐全,理赔过程可能会变得更长。
要了解更多香港保险知识,请关注孤独的港险家公众号
thank you
— The end—
扫描下面二维码丨渠道合作和业务咨询请添加客服沟通

点击“阅读原文”,可以免费索取计划书和各类咨询

