融资速报
近日,江苏三责新材料科技有限公司(以下简称“三责新材”)作为业内领先的碳化硅结构陶瓷公司,完成数亿元Pre-IPO轮股权融资。本轮融资由永鑫方舟联合光控集团领投,老股东恒信华业等继续追加投资,募集资金将用于公司产线建设。
关于三责新材
江苏三责新材料科技有限公司成立于2014年,是中国碳化硅结构陶瓷的龙头企业,其无压烧结挤出成型工艺打破国外20多年的技术垄断。公司产品性能优异,已广泛应用于精细化工、锂电池、显示玻璃、泛半导体等众多领域;公司将始终秉承“让结构陶瓷大有可为”的责任与使命,与上下游企业一起为国家工业发展做出贡献。

投资观点
永鑫方舟投资团队认为:碳化硅结构陶瓷作为先进陶瓷的细分领域,具有极高的准入门槛。(关于碳化硅结构陶瓷行业研究,详见下文)三责新材是国内极少数能够实现无压烧结挤出产品规模化的龙头企业,产品已应用于下游多个行业。本次融资主要用于三责新材扩大产能,丰富产品种类,增加应用领域。永鑫将发挥自身的产业优势,积极做好产业赋能,为三责新材的发展持续助力。
永鑫方舟未来也会持续关注“芯”、“车”、“碳”产业链,深入挖掘产业链上下游优质企业,持续助力中国实体经济。对于已投企业,永鑫将一如既往的从人力、供应链、订单等多方面助力企业发展“让创业不再艰难”。
碳化硅结构陶瓷行业研究
一、简介
先进陶瓷性能优异,近年来备受国家及产业关注。结构陶瓷作为先进陶瓷中的重要分支,在工业应用中扮演重要角色。碳化硅基构陶瓷的高稳定性和优异机械性能使其具备极大应用潜力。本附录主要针对碳化硅结构陶瓷细分赛道,旨在从行业现状出发,寻求潜在投资机会。
1. 产业链
碳化硅结构陶瓷产业链上游是碳化硅粉体原材料和碳化硅陶瓷生产装备,中游是碳化硅陶瓷制品,下游是碳化硅陶瓷的应用。目前上游材料已经完全可以国产化,而氧化铝、氮化硼等其他基体结构陶瓷的原材料普遍依赖进口。

图1 碳化硅结构陶瓷产业链图
数据来源:行业访谈
2. 结构陶瓷
先进陶瓷是采用高纯超细人工合成或精选的无机化合物为原料,具有优异的力学、声、光、热、电和生物等特性的陶瓷。
先进陶瓷可分为结构陶瓷和功能陶瓷。结构陶瓷由单一或复合氧化物或非氧化物组成,在严苛的环境或工程应用条件下作为工程结构材料使用,具有高稳定性与优异的机械性能。随着高精密度、高耐磨耗、高可靠度机械零组件或电子元件在工业中的重要性越发明显,结构陶瓷产品日益受到重视,市场增长快速。2021年我国先进陶瓷陶瓷市场结构中,结构陶瓷占比约21%。
结构陶瓷根据成分可分为氧化物陶瓷以及非氧化物陶瓷两种,包括氧化物、氮化物、碳化物和硼化物等。其中,2021年碳化硅结构陶瓷占比约27.64%。
|
|
图2 先进陶瓷市场结构及结构陶瓷市场结构
数据来源:华经产业研究院,新材赢家
3.碳化硅结构陶瓷
碳化硅属于共价键材料,共价键约占88%,化学稳定性高。C和Si均有四价化合键,同时Si元素还具有金属特性,碳化硅的网状结构使其具有高强度。
碳化硅陶瓷中的强共价键使其极难致密化,烧结温度高、工艺复杂、成本较高,极大的限制了其工业化应用。烧结工艺对于碳化硅的产业化应用极为重要。目前,碳化硅陶瓷的主要烧结方法主要有反应烧结法、重结晶法和无压烧结法。其中,反应烧结法存在无法解决的游离残硅问题,在玻璃成型和半导体等领域使用时会影响产品纯度。无压烧结法难度最高,产品性能最好,应用潜力最广。

表1 不同制备工艺碳化硅结构陶瓷的性能
二、行业现状
1.下游应用
作为结构材料使用时,碳化硅的主要优势是化学稳定性、导热系数高、热膨胀系数小、密度小、耐磨性能好、硬度大、机械强度高和耐化学腐蚀等。随着碳化硅材料的发展,目前碳化硅广泛应用于石油工业、化学工业、轻工业、机械工业和冶金工业等领域。

表2 碳化硅结构陶瓷下游应用场景的需求
以化工防腐蚀换热器应用场景为例,相比传统石墨、氟塑料、贵金属和搪玻璃等换热材料,碳化硅的换热效率和使用寿命等具有明显优势,特别是在复合强酸环境下,其超强的抗腐蚀能力更具应用前景。
2.国外发展趋势
随着近几十年的发展,先进结构陶瓷已成为重要且关键的工业材料,世界各国均加紧投入。目前,日本、美国和欧洲已拥有多家国际化、集团化的先进陶瓷企业,并在工艺技术和生产装备等方面保持领先。
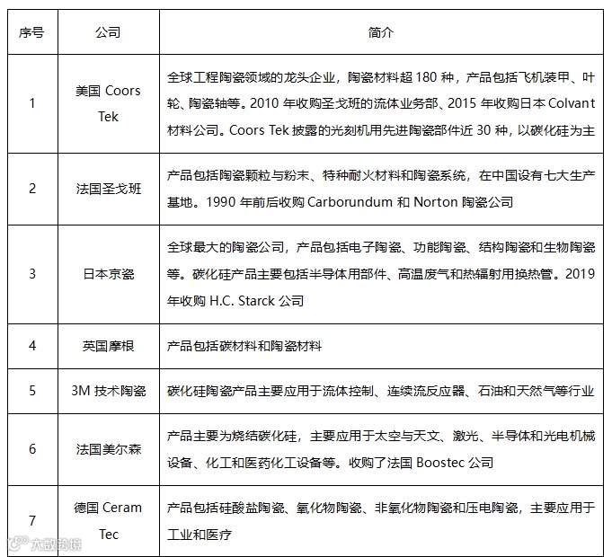
日本在先进陶瓷的产业化和应用方面占据领先地位,日资企业在全球先进陶瓷领域约占50%的市场份额,代表企业有京瓷、特殊陶业(NGK)、碍子(NTK)、东芝和旭硝子等。美国在航空航天和核能用高温结构陶瓷领先世界,代表企业有Coors Tek、3M和康宁等。欧洲在机械装备用先进陶瓷领域处于领先地位,尤其是发电设备中的结构陶瓷,如陶瓷活塞盖、排气管里衬、涡轮增压转子和燃气轮转子等,代表企业有法国圣戈班、法国美尔森和德国Ceram Tec等。

表3 碳化硅结构陶国外玩家
3.国内行业现状
伴随行业向好和产业链日益完善,近年来国内先进结构陶瓷小规模企业先后涌现,低端产品的供应商数量有所增加,但核心技术基本依赖引进,国产化率较低,中国尚无具有国际竞争力的先进结构陶瓷企业。2021年国产化率仅约20%,仍处于较低水平。在军工、核电等重要行业,先进结构陶瓷是关键“卡脖子”材料之一。

表4 碳化硅结构陶瓷行业国内玩家
4.市场空间
根据中金企信,2021年全球先进陶瓷市场规模为3818亿元,预计2026年将达4731亿元,2022-2026年CAGR为4.84%。其中,2021年全球结构陶瓷市场规模为1067亿元,预计2026年将达1285亿元,2022-2026年CAGR为3.75%;
2021年我国先进陶瓷市场规模为890亿元,预计2026年将达1221亿元,2022-2026年CAGR为7.27%。其中,2021年我国结构陶瓷市场规模为189亿元,预计2026年将达313亿元,2022-2026年CAGR为10.62%,增速显著高于国外;
根据2021年碳化硅材料占结构陶瓷比例约为27.64%,2021年我国碳化硅结构陶瓷市场规模为52.24亿元,预计2026年市场规模将达86.51亿元。
|
|
图3 全球及国内先进结构陶瓷市场规模
数据来源:中金企信国际咨询
永鑫方舟
永鑫资本自2015年成立以来,专注于投资芯片半导体、5G通讯、智能制造、新能源、新材料、医疗器械等领域具有高成长潜力的优质硬科技项目。截至目前,永鑫资本已发行11支私募基金,累计管理规模近20亿元,已投资科技型企业50余家,其中已上市企业包括中际旭创、昀冢科技、罗博特科、东微半导、纳芯微等,所投企业多数已成为国内外细分领域龙头及行业标准制定者。2021年永鑫资本被时代财智评选为“亚洲最具远见投资公司”。2022年永鑫方舟入选“金投奖·2022年度中国成长型VC投资机构TOP30”。
永鑫方舟立足于苏州本土和高端智能制造的主赛道,致力于建设有特色的赋能共创型基金,践行“让创业不再艰难”的深刻使命,为企业深度赋能,与企业共创成长,深度打造基金与企业共荣发展生态圈。
推荐阅读
►永鑫行研|半导体Niche Market行业研究之晶圆载具
►永鑫Portfolio|永鑫方舟领投合源锂创数千万元天使轮融资
►永鑫动态|永鑫资本参与投资企业15家入选苏州市“独角兽”培育企业
►【政策解读】初创型企业如何申报专精特新中小企业?





