作者:启明鑫
内部控制基础薄弱或不规范会影响财务报表真实性、规范运作、经营合规等,从而对IPO进程造成实质性影响。本文将以国内A股市场为例,分析IPO内部控制问题的现状、原因及影响,并提出相应的解决方案以期为相关人员提供有益的参考和建议,促进市场的健康稳定发展。
1、IPO财务报告内部控制关于会计基础工作规范的相关说明及案例
(1)记账凭证缺失附件
(2)会计差错更正频繁
2、IPO财务报告内部控制关于资金管理制度的相关说明及案例
(1)财务内部控制不规范情形
(2)不符合内控的现金交易
(3)不符合内控的第三方回款
3、IPO全面控制体系及业务层面控制体系的相关说明及案例
(1)全面内部控制体系建设
(2)业务层面的内部控制
首发办法关于IPO公司内部控制(简称内控)的发行条件包括“发行人会计基础工作规范”“发行人有严格的资金管理制度”“发行人的内部控制制度健全且被有效执行,能够合理保证财务报告的可靠性、生产经营的合法性、营业效率与效果”三项。其中内部控制制度健全被有效执行是总体框架要求,会计基础工作规范和资金管理制度属于框架内的重要内容。
虽然企业内部控制可以分为财务报告内部控制和非财务报告内部控制,但首发办法对IPO公司财务内部控制较为关注。因此,我们将针对财务内部控制相关内容进行逐一梳理。
一、IPO财务内部控制关于会计基础工作规范的相关说明及案例
IPO会计基础工作主要包括会计机构设置,会计核算和监督、内部会计管理等内容。实务中,IPO审核重点为会计机构的不相容职务设置、频繁的会计差错更正、资金管理的不合规、会计方法不符合会计准则规定、收入确认依旧不充分等,均属于与会计处理和资金管理相关的会计规范性问题。
1、记账凭证缺失附件
以下是IPO公司全面对照《会计基础工作规范》披露其执行情况的案例。
案例1、北京市九州风神科技股份有限公司,2022年3月29日创业板上会未通过。
根据深交所第二轮审核问询回复:
现场检查发现:
(1)发行人部分记账凭证缺乏附件。
(2)发行人财务电子账套数据未按经审计数进行审计调整和差错更正,内控制度未有效得到执行,相关中介机构未及时督导发行人进行审计调整。其中,涉及资产负债表科目19个,涉及利润表科目12个。会计师出具的审计报表数据和企业电子账套报表数据差异明细达467页。
(3)2020年,发行人对历史上因个人卡结算而导致的会计差错进行了更正,部分会计差错更正存在错误。
请发行人:
(1)说明会计基础工作规范性情况,是否符合《创业板首次公开发行股票注册管理办法(试行)》第十一条的发行条件,记账凭证缺乏附件的原因,审计调整及差错更正未入账的原因,相关内控缺陷发生的原因。
【回复】
公司按照《会计基础工作规范》(中华人民共和国财政部令第98号)的要求对比列示如下:


经过与《会计基础工作规范》全面对比核查,九州凤神发现存在两项会计基础工作缺陷;一项是部分超过规定权限的款项支出未履行审批程序,不符合“对审批手续不全的财务收支,应当退回,要求补充、更正”的规定;另一项是公司部分记账凭证后无原始凭证附件,不符合“除结账和更正错误的记账凭证可以不附原始凭证外,其他记账凭证必须附有原始凭证”的规定。
2、会计差错更正频繁
以下是IPO公司全面对照《会计基础工作规范》披露其执行情况的案例:
案例2、厦门致善生物科技股份有限公司,2023年3月31日创业板中止。
根据深交所首轮审核问询回复:
(1)报告期内原始报表与此次申报报表之间存在多项会计差错更正的情形。
(2)2020年、2021年1-6月发行人存在客户通过第三方回款情况,对应金额分别为862.62万元、766.10万元,主要原因系部分境外客户因外汇管制、付款流程繁杂等原因由同一集团下属公司代为支付;医院、事业单位的部分回款由当地财政部门支付;及个别紧急情况由关联自然人、关联法人或其他方代为支付。
请发行人:
说明会计差错更正原因、性质、重要性与累积影响程度,是否存在会计基础工作薄弱和内控缺失问题,发行人拟采取的整改措施,相关会计差错更正的原因及合规性。
【回复】
报告期内,公司的主要会计差错更正具体如下:


报告期内,公司会计差错更正的主要原因系根据财政部有关股份支付准则应用案例、新收入准则等会计政策或相关规定在报告期内的变更,以及因对经济事项的判断与会计准则相关规定不相符而导致的会计差错(将投放设备从存货改列为固定资产等),而非公司会计核算基础薄弱、内部控制缺陷所致。上述主要调整事项符合《企业会计准则第28号—会计政策、会计估计变更和会计差错更正》《创业板股票首次公开发行上市审核问答》(问题28)的相关规定。上述会计差错更正已于2021年11月8日经公司第三届董事会第十次会议审议通过。更正后财务报表更加准确反映公司财务状况和经营成果。申报会计师已对公司管理层编制的申报财务报表与原始财务报表的差异比较表进行了鉴证,并出具了《关于厦门致善生物科技股份有限公司申报财务报表与原始财务报表差异的鉴证报告》(天健审〔2021〕10250号)。综上所述,公司原始财务报表与申报财务报表的差异调整原因合理、充分,相关调整事项符合企业会计准则的相关规定,具有合理性。
报告期内,会计差错更正对公司财务数据的累计影响如下:

截至本报告出具日,上述情形均已纠正并消除。公司财务部门相关内控制度完善且执行有效,账目清晰、账实一致,不同岗位会计人员具备相应的专业胜任能力,会计资料保存完整且能够真实、完整地体现其经济行为。因此公司不存在会计基础工作薄弱和内控缺失的情形。
二、IPO财务报告内部控制关于资金管理制度的相关说明及案例
IPO公司资金管理包括的主要内容为:资金的账户管理,主要目标是确保使用自行开立的公司银行账户,既不使用个人账户或其他第三方账户进行资金收付,也不向第三方出借银行账户;资金的收支管理,主要目标是确保资金收支和销售、采购、发放薪酬、投融资等不同业务的业务流转完全匹配;资金的安全管理,主要目标是通过设计以不相容职务分离为重点的内部牵制制度,确保账实相符和资金安全;资金不被占用的管理,主要目标是确保资金不得被控股股东、实际控制人及其控制的其他企业以借款、代偿债务、代垫款项或者其他方式占用。
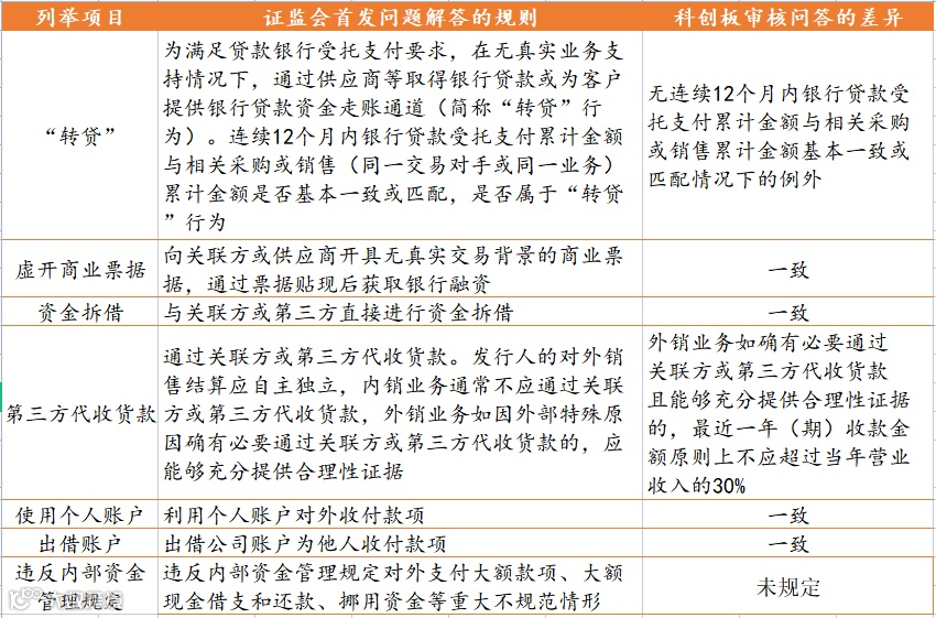
IPO公司资金管理中常见的规范性问题,在证监会首发问题问答上交所科创板审核问答、深交所创业板审核问答以及北交所规则指引中均有明确的列举,主要涉及“转贷”、虚开商业票据、资金拆借、第三方代收款、使用个人账户等财务内部控制不规范行为,以及不必要、不合理的第三方回款、现金交易等内部控制不规范行为。对于上述列举事项,中介机构均需要进行专项核查,并对是否存在财务内部控制不规范情形,是否影响IPO公司内部控制的健全和有效性发表明确意见。
资金管理不规范事项,大体上可以分为两类:一类是资金使用违反国家法律法规的行为,如“转贷”、虚开商业票据等;另一类是内部资金管理存在的不规范行为,如第三方代收款、第三方回款等,主要体现为资金收支与业务相关匹配的不规范。
1、财务内部控制不规范情形
证监会首发问题解答与科创板审核问答关于财务内部控制不规范的比较:

根据首发问题解答的规定,“转贷”情况下,若连续12个月内银行贷款受托支付累计金额与相关采购或销售累计金额基本一致或匹配,经论证后可以认定不属于“转贷”。科创板的“转贷”认定中并未规定该例外事项;第三方代收货款中,首发问题解答和科创板规定均将外销业务作为例外事项,但科创板规定了不应超过当年营业收入的30%的定量标准。外销业务的第三方代收货款,主要是某些外贸客户所在国家受国际制裁或国内外汇管制,外汇直接支付存在一定障碍,有些外汇款项只能通过第三方来中转支付。
对涉及“转贷”、虚开商业票据的供应商和客户,需要关注其与发行人的关系和交易,重点包括是否存在未披露的关联关系,交易资金的实际流向是否形成完整闭环,附着于虚构交易的相关财务处理是否影响财务报表的真实性等。
对于资金拆借,尤其是拆出资金的去向需要关注,以排除资金转出后由关联方或第三方代垫费用或形成体外循环的情况。如果存在利用个人账户收付款的情况,其个人账户内的资金来源和资金去向、个人账户是否视同公司账户“专款专用”、个人账户是否进行账外核算等问题都需要高度关注。
以下是IPO公司“转贷”行为的案例:
案例3、广东优巨先进新材料股份有限公司,2022年7月18日深交所已问询。
根据深交所首轮审核问询回复:
发行人存在关联方非经营性资金拆借、转贷等财务不规范情形。2019年、2020年,转贷金额分别为1,611万元、804万元,发行人存在向关联方拆入大额资金,也存在向实际控制人王贤文拆出零星小额资金的情形。
请发行人:
说明2019年、2020年发生大额转贷行为的原因,发行人财务内控规范是否健全有效。
1、2019年、2020年发生大额转贷行为的原因
2019年、2020年公司转贷具体情况如下:

特种工程塑料行业属于典型的技术密集型、资金密集型行业,企业的资金实力是企业开展研发投入、投资扩大产能等方面的重要影响因素。报告期内,公司持续进行研发投入,不断丰富产品种类,经营规模不断扩大,资金较为紧张。公司与晖翔涂料、巨杨新材料及中子星母婴的转贷行为获取资金后主要用于支付供应商采购款、归还银行贷款、归还关联方借款等日常经营行为。
2、发行人财务内控规范是否健全有效
针对转贷行为,公司已建立《资金管理制度》、《筹资管理制度》以及《借款管理制度》,对资金的收支与使用、审批流程、权限等进行了规范,防止今后发生转贷等不规范行为。发行人已按要求执行了上述内部控制制度。2022年9月22日,致同会计师针对发行人内部控制的有效性出具了“致同专字(2022)第441A015482”《内部控制鉴证报告》,并发表意见:优巨新材于2022年6月30日在所有重大方面有效地保持了按照《企业内部控制基本规范》建立的与财务报表相关的内部控制。综上,发行人已对报告期内的转贷情形进行了整改,自2020年6月至本回复签署日,发行人未再发生转贷行为,财务内控规范健全有效。
以下是IPO公司“使用个人账户”的案例:
案例4、合肥高科科技股份有限公司(430718),2022年12月22日北交所上市。
根据北交所首轮审核问询回复:
(1)报告期内,发行人存在使用胡卫东(实际控制人之兄弟)的个人卡收取发行人变卖生产废料收入,使用个人卡支付房租、员工薪金、报销费用、买卖理财以及通过个人卡向高管进行资金拆借等情形:2019年合计转入资金604.97万元、转出资金1,661.39万元;2020年合计转入资金620.44万元,转出资金1,746.20万元。(2)报告期内,发行人对2019年、2020年进行会计差错更正,调整金融资产终止确认、个人卡收取废料收入、收入和成本费用跨期等事项,影响归属于母公司所有者权益分别为-2.48%和-2.28%;影响归属于母公司所有者的净利润分别为4.48%和1.81%。
请发行人说明:
除上述事项外,发行人报告期内是否还存在其他使用个人卡的情况或其他未披露的财务内控不规范情形,并说明发行人是否建立健全了有效的财务内部控制制度及其执行有效性。
【回复】
1.公司及实际控制人、董监高、关键岗位人员等资金流水的核查情况
(1)资金流水核查范围、核查账户数量情况公司及其子公司、实际控制人、董监高、关键岗位人员等开立或控制的银行账户具体情况如下:

(2)取得资金流水的方法及完整性核查
1)法人或企业
我们走访了公司及其子公司、实际控制人控制的相关企业开户的银行,获取了公司及其子公司、实际控制人控制的相关企业的企业信用报告、已开立银行结算账户清单等资料,并获取账户交易流水。
我们通过将银行询证函回函中公司银行账户和上述已获取的已开立银行结算账户清单进行核对,复核相关银行账户的完整性。通过将银行对账单和日记账核对,比对银行账户期初期末余额的连续性,复核相关账户银行流水的完整性。
2)自然人
对于自然人,我们通过陪同核查对象赴银行实地现场获取被核查人名下各银行账户资金流水。核查银行范围包括中国工商银行、中国农业银行、中国银行、中国建设银行、交通银行、中国邮储银行、招商银行、浦发银行、中国民生银行、平安银行、中信银行、兴业银行、中国光大银行、华夏银行、浙商银行、徽商银行等16家银行,并视持卡人实际情况进行补充。
我们一方面通过取得“云闪付APP”、“支付宝APP”在各个银行添加银行卡过程中显示的在该银行开卡情况,验证银行账户是否完整;另一方面我们对上述自然人各自名下银行互转情况和相互之间的银行转账记录进行了交叉核对,复核流水获取的完整性。另外,我们取得了实际控制人、董监高、关键岗位人员等自然人提供的关于其提供的银行账户和银行流水完整性的承诺函。
通过上述核查,我们认为公司及其实际控制人、董监高、关键岗位人员提供的资金流水具有完整性。
(3)资金流水核查金额重要性标准
法人或企业:单笔交易金额5万元以上及异常资金往来;自然人:单笔交易金额2万元及以上及异常资金往来。
经核查,除上述使用个人卡进行结算的事项外,公司报告期内不存在其他使用个人卡的情况,也不存在其他应披露未披露的财务内控不规范情形。
2.公司已按照《企业内部控制基本规范》及相关规定建立了较为完善的财务内部控制度,包括资金管理、销售管理、采购管理、存货与仓储管理等在内的资金管控和财务内部控制制度;同时不断完善资金管理、销售与收款、采购与付款、成本费用管理、固定资产管理、财务报告等关键业务环节的内部控制流程,并严格按照规定执行且整改后已达到有效执行。
2、不符合内控的现金交易
证监会首发问题解答和北交所规则指引中关于现金交易的规定比较:

与现金交易相关的内部控制的有效性,直接影响销售或采购业务的真实性。现金交易缺乏客观的资金流动痕迹,真实性难以绝对证实,这也为逾越内部控制的业务造假提供了便利。
以下是IPO公司关于现金交易的案例:
案例5、浙江嘉益保温科技股份有限公司(301004),2021年6月25日创业板上市。
根据深交所首轮审核问询回复:
发行人报告期存在现金销售收款及现金支出情况。现金收入主要为个别废料销售收入,现金支出主要为生产经营过程中少量原材料、零星辅料采购与公司员工的部分费用报销。2017年大额现金支出主要为通过现金支付员工工资。
请发行人:
补充披露公司是否建立现金交易相关内控管理制度及执行有效性情况。
【回复】
“④公司是否建立现金交易相关内控管理制度及执行有效性情况
公司制定了《资金管理制度》、《资金支付审批流程管理规定》和《销售与收款内部控制》等内部管理制度,相关制度中对现金交易作出规定如下:
A.现金销售的内控制度

B.现金支出的内控制度


⑤现金管理制度与业务模式匹配性
《资金管理制度》规定:公司现金收支时需及时登记现金日记账,每天清点库存现金,做到日清月结,定期核对现金日记账与总账及监盘库存现金,以保证账账相符和账实相符。
《资金支付审批流程管理》规定:公司现金支出需经多层级审批,仅允许发生零星的且合理的小额现金支付,严格杜绝大额现金采购的行为。
公司目前现金收支主要个别废料销售、零星辅料采购及员工的费用报销,总体金额较小,公司严格按照《资金管理制度》、《资金支付审批流程管理规定》和《销售与收款内部控制》规定执行,并根据实际情况不断完善公司现金管理制度。
⑥报告期现金收支业务是否账款一致,相关收入确认及成本核算的原则与依据,是否符合《企业会计准则》的相关要求;
A.现金收支业务账款一致
现金销售的账面记录与出库单、过磅单、出门证和收款收据的内容、金额和时间一致,不存在矛盾之处;现金支出的账面记录与报销单、入库单、采购发票及付款单据等单据之间相互匹配;现金发放薪酬的账面记录与薪酬明细表一致;公司报告期现金收支业务账款一致。
B.收入确认原则与依据
现金交易相关收入确认核算的原则为权责发生制,在公司将废料已交付且收取现款后,公司依据核对一致的出库单、过磅单、出门证和收款收据确认入。
C.成本核算原则与依据
现金交易成本核算原则为权责发生制,针对零星采购支出,公司依据核对一致的报销单、入库单、采购发票及付款单据,在相关采购入库时确认采购成本;针对现金发放员工薪酬,公司根据员工工资表计提相应的成本和费用。”
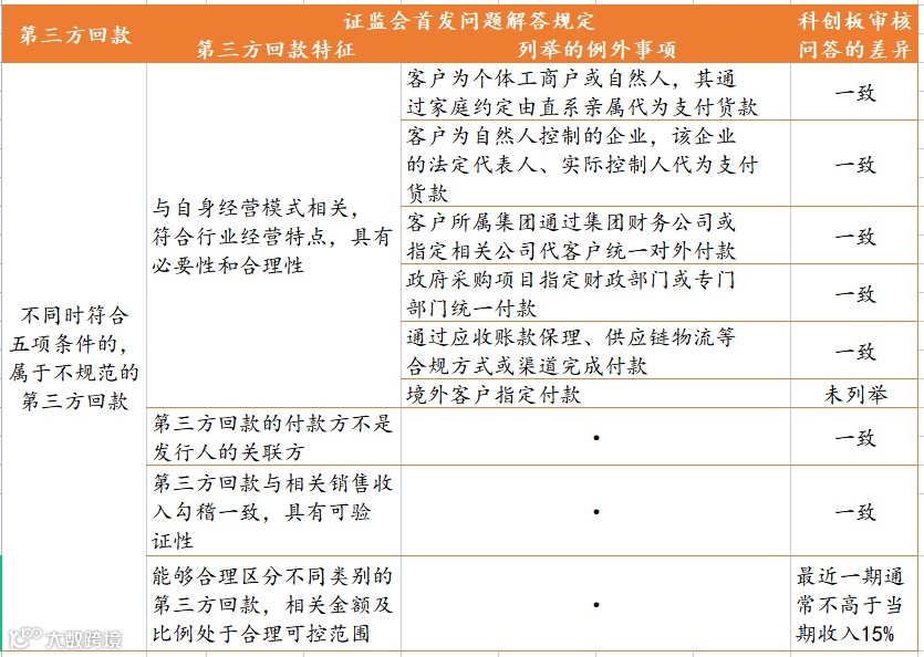
3、不符合内控的第三方回款
第三方回款,通常是指发行人收到的销售回款的支付方(如银行汇款的汇款方、银行承兑汇票或商业承兑汇票的出票方或背书转让方)与签订经济合同的往来客户(或实际交易对手)不一致的情况。
建立规范的第三方回款的相关内部控制制度,一是可以防止通过虚假回款来实现调节账龄、少计坏账的目的,二是可以防止产生体外循环的虚假销售业务。如果第三方回款不同时符合资金规范性的条件,其业务的真实性一般是难以验证的,这也就为逾越内部控制的业务造假提供了便利。
证监会首发问题解答和科创板审核问答关于第三方回款规定的比较:

外销业务的境外客户指定付款,与前述外销业务第三方代收款的背景基本一致。经核查无异常的境外客户指定付款,证监会首发问题解答中将其作为具有必要性、合理性的例外事项,但科创板审核问答未将此作为例外事项,且对于包括该事项在内的全部不规范的第三方回款,规定了最近一期通常不高于当期收入的15%的定量标准。
以下是IPO公司关于第三方回款的案例:
案例6、镇江三维输送装备股份有限公司(831834),2022年6月2日北交所上市。
根据上交所首轮审核问询显示:
报告期内,公司销售业务涉及的第三方回款金额,回款金额占营业收入的比例分别为10.98%、8.85%、3.61%。
请发行人:说明发行人及其实际控制人、董事、监事、高级管理人员或其他关联方与第三方回款的支付方是否存在关联关系或其他利益安排,第三方回款收入是否真实,是否存在资金体外循环,披露第三方回款及销售确认相关内部控制是否有效。
【回复】
发行人已在招股说明书“第八节管理层讨论与分析”之“二、资产负债等财务状况分析”之“(一)应收款项”之“5.应收款项总体分析”中对以上事项进行了如下补充披露:
“发行人及其实际控制人、董事、监事、高级管理人员或其他关联方与第三方回款的支付方不存在关联关系或其他利益安排。第三方回款收入真实发生,不存在资金体外循环。
针对第三方回款,发行人建立了如下内控制度:对于由负责人、股东等银行账户支付的,取得对方的营业执照和工商登记信息;对于由亲属或员工等银行账户支付的,取得客户和相关人员同时签章的证明文件,在确认付款方与客户的对应关系后,发行人确认相关收入。如客户变更付款方,发行人会要求客户提供由新的付款方与客户同时签章的证明文件。报告期内,发行人以上内控制度运行有效。”
从首发办法的要求可以看出,IPO公司的内部控制既包括财务报告内部控制,又包括非财务报告内部控制,既包括企业层面,又包括业务层面的内部控制。接下来,我们将对全面内部控制体系及业务层面的内部控制体系进行分析。
三、IPO全面控制体系及业务层面控制体系的相关说明及案例
企业内部控制制度可以分为企业层面的内部控制和业务层面的内部控制。企业层面的内部控制主要包括治理结构和组织架构、公司文化和人力资源政策、风险识别及应对等;业务层面的内部控制是企业针对主要业务循环,通过一系列重要的内部控制活动所建立的一整套业务内部控制机制。
1、全面内部控制体系建设
IPO企业建设全面内部控制体系不仅可以提高管理效率、保障财务报表真实性和信息披露透明度,同时也可以避免法律风险、提升企业形象和竞争力。因此,企业在IPO过程中应高度重视全面内部控制体系的建设,确保企业合规经营和市场稳定发展。
以下是一个披露了全面内部控制体系的案例:
案例7、深圳市唯特偶新材料股份有限公司(301319),2022年9月29日在创业板上市。
IPO审核过程中深交所对公司进行了现场检查,在对会计师执业质量提出的问题中,强调会计师对公司与财务报告不直接相关的内部控制规范情况的合理关注不足。公司存在的非财务报告内部控制缺陷主要包括:未对内部控制制度进行全面、系统的梳理汇编;未按照内部审计制度要求设置专门的内审部并配备专职人员,审计委员会、内审部未严格按制度要求每季度报告工作,内审部日常工作开展不到位;董事会办公室未配备内审专职人员。
在对现场检查问题进行反馈回复时,唯特偶已全面、系统地对现有内部控制制度进行了梳理汇编,并形成了内部控制手册。
唯特偶的全面内部控制体系:

2、业务层面的内部控制
业务层面的内部控制是企业针对主要业务循环,通过一系列重要的内部控制活动所建立的一整套业务内部控制制度。主要业务循环包括销售业务和研发业务。
1、销售业务
销售业务是IPO企业内部控制的重要组成部分,对企业财务报表的准确性和透明度、内部审计、风险管理、税务管理和客户关系管理等方面都会产生直接或间接的影响。因此,企业在IPO过程中需要建立完善的销售管理制度和风险管理机制,加强内部审计和税务管理,维护客户关系,以保证销售业务的规范性和可持续性,从而实现内部控制的合规性和稳定性。
以下是IPO公司关于销售业务内部控制的案例:
案例8、株洲中车时代电气股份有限公司(688187),2021年9月7日科创板上市。
根据上交所第二轮审核问询显示:
公司建立了一套完整、有效的销售内部控制体系,制定了《销售业务和应收账款管理办法》《销售回款奖惩管理办法》《销售合同评审与签订管理流程》《客户信用额度管理流程》等制度流程文件,以规范销售业务的开展,明确相关部门和岗位的职责、权限,确保不相容岗位相互分离、制约和监督。
中车电气具体销售流程涉及的内部控制措施:

2、研发业务
此外,研发投入也是IPO审核问询重点关注的对象。对企业财务报表的准确性和透明度、技术保护、知识产权管理、合规风险等方面都会产生直接或间接的影响。因此,企业在IPO过程中需要建立完善的研发管理体系以保证研发活动的规范化和高效性,包括设置专门的研发管理部门、加强内部审计和知识产权保护、优化研发预算和资金管理等,从而实现内部控制的合规性和稳定性。同时,企业还应该注重研发成果的转化和商业化运作,在法律风险、商业伦理等方面也要进行全面管理,以促进企业持续稳定发展并为IPO做好充分准备。
以下是IPO公司关于研发业务内部控制的案例:
案例9、华虹半导体有限公司,2022年11月17日科创板已问询。
根据上交所首审核问询显示:
(1)报告期各期的研发费用分别为42,827.11万元、73,930.73万元、51,642.14万元和28,389.92万元,占各年营业收入的比例分别为6.57%、10.97%、4.86%和7.46%,主要由职工薪酬、研究测试费用、折旧费用、摊销费用、维修维护费、燃料动力及水电费构成;(2)研发部门的主要职责包括为已量产的产品提供技术支持等;报告期各期末,研发人员人数分别为349人、808人、1,033人和1,029人,占公司员工总数的比例由6.79%提升至16.90%;职工薪酬占各期研发费用的比例由33.61%提升至58.74%;(3)2020年研发费用中的研究测试费金额相比于2019年翻倍增长,主要系当年12英寸生产线的研发和量产加大研发投片数量。
请发行人说明:
研发投片及生产投片划分的具体标准及相关内控,是否涉及研发投片对外销售的情况及相关会计处理,研发、生产共用设备的具体情况及相关内控机制。
【回复】
1、研发投片及生产投片划分的具体标准及相关内控
发行人制定了《晶圆下线申请管理流程》内控制度,将晶圆投入分为生产使用与研发使用。在开发成功的工艺平台上,已获取客户订单的投片属于生产投片;用于研发或验证新产品、新工艺、新IP和提升产品性能的投片属于研发投片。生产过程中,SAP系统按照投片已完成的工艺流程逐步归集生产投片或研发投片成本,生产完成后,发行人将归集的研发投片或生产投片实际的成本分别计入研发费用或存货科目。
2、研发投片对外销售的情况及相关会计处理
发行人存在少量研发投片销售的情况。报告期各期相关金额影响如下:

根据《企业会计准则解释第15号》的规定企业将固定资产达到预定可使用状态前或者研发过程中产出的产品或副产品对外销售的,对试运行销售相关的收入和成本分别进行会计处理,计入当期损益,不应将试运行销售相关收入抵消相关成本后的净额冲减固定资产成本或者研发支出。公司对生产的研发投片的销售相关的收入和成本分别进行会计处理,计入当期损益。
3、研发、生产共用设备的具体情况及相关内控机制
发行人结合实际建立了适合本公司业务特点和管理要求的研发活动相关的内部控制制度,规范研发项目立项、归集、核算、验收等行为,确保研发费用核算的准确性、完整性。
本文转载自梧桐树下V(ID:wutongshuxiabwt),版权归原作者所有,如有侵权,请告知删除。欢迎转发到朋友圈,转载请联系原作者。
永鑫方舟
永鑫方舟自2015年成立以来,专注于投资芯片半导体、5G通讯、智能制造、新能源、新材料、医疗器械等领域具有高成长潜力的优质硬科技项目。截至目前,永鑫方舟资本已发行12支私募基金,累计管理规模22亿元人民币,已投资科技型企业60余家,其中已上市企业包括中际旭创、昀冢科技、罗博特科、东微半导、纳芯微等,所投企业多数已成为国内外细分领域龙头及行业标准制定者。2021年永鑫方舟被时代财智评选为“亚洲最具远见投资公司”。2022年永鑫方舟入选“金投奖·2022年度中国成长型VC投资机构TOP30”。2023年永鑫方舟荣登投中榜“2022年度中国最具成长潜力创业投资机构TOP10”。
永鑫方舟立足于苏州本土和高端智能制造的主赛道,致力于建设有特色的赋能共创型基金,践行“让创业不再艰难”的深刻使命,为企业深度赋能,与企业共创成长,深度打造基金与企业共荣发展生态圈。
推荐阅读

