本文主要以IPO业务作为切入点,总结并分析全面注册制改革下,简析各板块发行条件及发行程序,以供参考。
一
各板块发行条件
(一)各板块定位对比
征求意见稿进一步明确了各板块之间的差异化定位与不同类型的服务对象企业,具体如下:
本次全面注册制改革中,中国证监会与各交易所虽未明确以清单形式列举准入行业,但仍根据注册制试点以来的市场实际情况与政策修订成果,进一步明确了各板块所支持和鼓励的各类型企业上市,有利于企业充分考虑自身主营业务与上市有关规定的匹配程度,并根据实际情况选择合适的上市路径。
(二)各板块发行条件
中国证监会希望通过本次全面注册制改革统一注册制度与规则,形成统一的发行注册管理办法,北交所注册制制度规则与上交所、深交所总体保持一致。各板块发行条件具体梳理如下:

对于非红筹且无表决权差异安排的一般境内企业,各板块的市值及财务指标要求如下:
经梳理,主板及科创板、创业板在本次全面注册制改革中,各板块对拟上市公司的主体资格、财务与内控状况、业务状况与人员合规情况等要求已较为统一,而北交所的相关规定也与其他板块的规定基本一致,证监会关于整合深交所、上交所试点注册制制度规则的目标已基本实现。其次,条理清晰,表述明确的上市标准要求也有助于证监会及交易所推进以审核问询为核心的上市前审查工作。同时,本次改革下的市值及财务指标优化,使各板块上市规则与前文所述的板块定位和企业定位互相匹配,优化企业的上市进程并减少其不必要的风险。
作为本次改革的重中之重,主板修订后的市值及财务指标形成了“盈利+市值+收入+现金流”的组合,取消了其他要求,推进落实注册制所体现的市场价值导向;主板的所有市值及财务指标均为盈利指标且要求相较于其他板块较高,也体现了“大盘蓝筹”的板块特色。
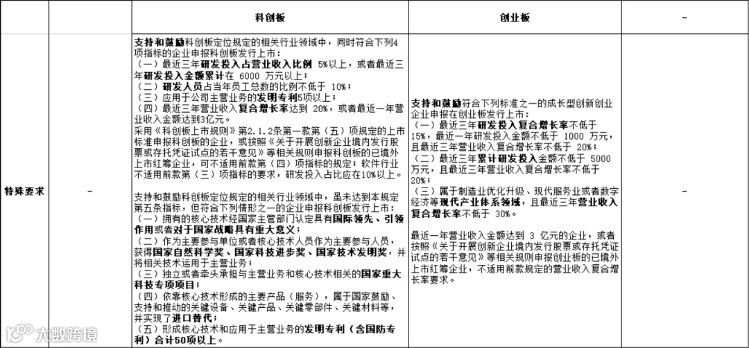
(三)各板块特殊要求
除上述发行指标及财务指标外,科创板与创业板还对研发投入、增长率等指标存在特殊要求,具体如下:
除主板仅存在有盈利指标外,其他各板块均存在有非盈利指标,其中相较于其他板块,科创板着重体现“科技前沿”与“国家重大需求”,对研发投入占比或绝对金额设立明确门槛,对拟上市企业的科研属性作出了限制,但五项除外情形也体现出本次改革充分考虑企业的实际情况,尤其是拟采用非盈利指标进行上市的科技类企业。此类型企业前期研发投入巨大,但短时间内难以将具体科研成果转化为营业收入,而若不能通过上市等途径补充资金,则研究又将难以完成。科创板拥有最多的上市非盈利指标及特殊要求的除外情形,这将帮助此类型企业顺利渡过较早期的研发时期,步入平稳成长阶段。与之相比,创业板更关注实际增长,因而有较多要求体现为企业收入的复合增长率,可以适用于科技硬实力相对普通,但充分体现创造和创意的企业,与科创板形成互补。
笔者认为,在本次全面注册制改革后,各板块间差异将进一步放大。主板主要服务于成熟期大型企业,起到稳固市场,兜底风险的“压舱石”作用;科创板突出“硬科技”特色,发挥资本市场改革“试验田”作用,培养一批科研先锋企业,服务于国家重大战略目标;创业板主要服务于成长型创新创业企业,助力符合“三创四新”条件的大中型企业进一步做大做强;北交所与全国股转系统共同打造服务创新型中小企业主阵地。
二
发行审核程序
经梳理,修订后的IPO发行审核程序如下:
本次注册制改革后,审核主体将由证监会转移至交易所,由交易所进行审核,而证监会将主要从国家政策,行业特性等角度对企业进行把关,并增设科技创新咨询委员会、行业咨询专家库等专家顾问机构,增加审核机构的专业性,保持审核尺度一致、稳定;同时,证监会也将主要负责监督制约,督导检查等工作,强化发行人、中介机构与审核机构的责任意识,促进提高IPO质量。
三
主板股票交易程序修订
作为落实全面注册制改革的重要一环,交易所根据往期注册制试点及科创板的相关制度,修订了股票交易制度,具体如下:

本次主板股票交易规则主要围绕三个角度进行。首先,在涨跌幅控制上,主板取消了已适用长达9年的“行业惯例”,取消了如“新股发行市盈率不超过23倍”、“新股上市首日涨幅限制为44%,跌幅限制为36%”的限制,参照科创板交易规则的规定进行了修订,首次公开发行后前五个交易日不设涨跌幅限制,使新股首发时的市场博弈更为激烈;同时,交易所修订了临时停牌制度来对此加以制衡,即使在收盘前该股票不会涨停/跌停,但每涨/跌至30%/60%,均会触发临时停牌10分钟;其次,在限制申报价格范围上,对于无涨跌幅限制的股票,成交价格也由买卖双方在当日产生的实时均价上下20%确定,且不得超过当日最高/最低成交价,而主板仍保持原有的日涨跌10%的限制,有利于保持股票交易价格稳定;最后,对于在短期内产生剧烈波动的股票,交易所将其标注为“严重异常波动”,并对其交易信息进行披露,上市公司也应及时核查并采取措施,切实维护股票市场总体走势稳定。
四
IPO过渡期安排
根据证监会公告,过渡期安排如下:
过渡期内已过会但未取得核准批文的企业,可以选择继续按原有规定推进上市程序,也可以申请停止原有程序,转向交易所申报,并按全面注册制改革后的新规履行审核、注册程序;过渡期内仍处于问询过程中的企业,可以按新规制作申请文件并向交易所申报,已向证监会提交的问询回复可以作为材料一并提交。在全面实行注册制新规尚未真正落地前,申报文件可以暂不更新,待新规落地后,在最近一次报送材料的环节中,由中介机构提交符合全面实行注册制规定的专项核查意见,并按新规更新申报文件。
五
结语
在本次全面注册制改革后,从市场角度而言,四大板块共同作用,进一步完善我国证券交易所市场已形成的多层次拓展,错位发展、功能互补的市场格局;从审核角度而言,注册制的全面实行并不意味着监管的缺位,而将以分工明确,权责相当,监督制衡的姿态贯穿从上市申报到上市完成后的全流程,健全制度保障;对于企业而言,上市路径将更加清晰,流程将更加公开、透明、合规,助力企业进一步利用资本市场发展壮大,展现市场经济活力。
永鑫方舟
永鑫资本自2015年成立以来,专注于投资芯片半导体、5G通讯、智能制造、新能源、新材料、医疗器械等领域具有高成长潜力的优质硬科技项目。截至目前,永鑫资本已发行11支私募基金,累计管理规模近20亿元,已投资科技型企业50余家,其中已上市企业包括中际旭创、昀冢科技、罗博特科、东微半导、纳芯微等,所投企业多数已成为国内外细分领域龙头及行业标准制定者。2021年永鑫资本被时代财智评选为“亚洲最具远见投资公司”。2022年永鑫方舟入选“金投奖·2022年度中国成长型VC投资机构TOP30”。
永鑫方舟立足于苏州本土和高端智能制造的主赛道,致力于建设有特色的赋能共创型基金,践行“让创业不再艰难”的深刻使命,为企业深度赋能,与企业共创成长,深度打造基金与企业共荣发展生态圈。
推荐阅读
► 斯瑞拓 | “专精特新”企业系列沙龙第一讲《股权设计与绩效激励》

