本文是永鑫方舟团队第19篇原创行研
前 言
永鑫资本在半导体行业布局广泛而深入,公司已投半导体相关企业超30多家,涵盖IC设计、半导体设备、半导体服务、半导体耗材、封测厂以及晶圆厂等。在中美博弈的大背景下,半导体行业的自主可控是我国的发展战略,该行业在未来十年都是主流发展赛道。2022年以来永鑫更加关注半导体Niche Market行业,这些行业市场规模相对不大,但具有技术壁垒高、国产率低的特点,其稳健发展对解决我国卡脖子难题具有重大意义。之前我们做了《永鑫Portfolio|半导体Niche Market行业研究之晶圆切割研磨工具》(点击链接查看原文),《永鑫Portfolio|半导体Niche Market行业研究之陶瓷劈刀》(点击链接查看原文)的行研。本期我们开始半导体Niche Market行业研究第三期--晶圆载具行业的研究。
1.行业介绍
1.1 什么是晶圆载具以及封装载具?
晶圆载具主要用于硅片生产、晶圆制造以及工厂之间晶圆的储存、传送、运输以及防护。晶圆载具种类丰富,后道封装用载具种类也不少。按照是否适配AMHS自动化物流搬运系统分类,目前12寸晶圆载具全部适配,8寸仅部分适配,8寸以下多为人工生产线,所以将晶圆载具划分为12寸和8寸及以下。封装载具是半导体封测所需的关键包装材料,在芯片的储存、传送、运输以及防护起到重要作用。下表列举了一些代表性的8寸及以下晶圆载具和封装载具。

表1 晶圆载具及封装载具示例
上下滑动查看内容
1.2 12寸晶圆载具介绍
在之前的永鑫行研《永鑫行研|AMHS自动物料搬运系统行业研究》(点击链接查看原文)中,我们已经介绍了AMHS系统的行业情况,晶圆载具是AMHS系统构建12寸晶圆厂自动化搬运方案的必备部件,《永鑫行研|半导体传输设备Sorter/EFEM行业研究》(点击链接查看原文)中我们介绍了半导体设备之间晶圆传送的设备。本文介绍晶圆载具列举具有代表性的绝大多数搬运晶圆包装耗材。
下文我们重点对价值度较高的12寸晶圆载具(FOUP、FOSB)的产品种类、市场规模、竞争状况等相关信息进行梳理。
1.3 12寸晶圆载具的分类
前开式晶圆传送盒FOUP(Front Opening Unified Pod),主要用于Fab厂中晶圆的保护、运送、储存,是一种专属于12寸晶圆厂内的自动化传送系统重要的传载容器。
前开晶圆运输盒 FOSB(Front Opening Shipping Box),主要用于硅片制造厂与Fab厂之间12寸晶圆的运输。

图1 FOSB、FOUP的应用领域

表2 晶圆载具示例
1.4 晶圆载具技术难点
(一)原材料配方
原材料是晶圆载具的核心。原材料约占载具成本的50%,根据使用场景,选择对应的材料特性,透明、防静电、耐温等。常见的原材料主要种类有PFA、PP、PEEK、PES、PC、PEI、COP等,目前国内载具生产商基本采购日本三菱、韩国乐天、德国巴斯夫、德国盈创等进口原材料。

(二)生产工艺
研发制造流程:

图3 晶圆载具研发制造流程图
关键设备:注塑机(进口约700万一台),清洗机(国产),检测设备(国产),高精度模具开发(有门槛)等。

图4 注塑展示图
(三)设计专利
产品壁垒:制造的难点体现在洁净度(充填氮气的方式等)、物理接口性能(门的开启接口、进气口、AMHS配套的抓取接口等)、专利规避。目前国际几家大厂在专利布局和SEMI国际半导体产业协会的行业标准制订上占据极大的优势,新兴的国内企业在专利规避的问题上面临巨大挑战。

图5 应特格专利示例图
2.产业链
图6 晶圆载具产业链图
上游:目前原材料几乎被外企垄断。国内原材料供应商像中石化,中石油下游的子公司仍处于材料探索阶段。预计PP类材料近两年可能部分国产化,但PFA材料还没看到国产替代趋势。
中游:日本信越、美国应特格仍然在8寸、12寸晶圆载具占据绝大多数的市场份额,国内头部企业(如义柏ePAK、荣耀电子等)在8寸以下晶圆载具获得了晶圆厂等客户认证,目前积极布局大尺寸晶圆载具,国产替代趋势指日可待。
下游:国内硅片厂、晶圆厂等客户,积极测试国产的晶圆载具,虽然目前没有一家真正完成大尺寸晶圆载具的批量销售,但这局面很快就会被打破。
3.市场情况
3.1市场规模
根据2022-2025年大陆地区已公布的晶圆厂投资扩产计划,2025年晶圆厂(12寸)的总目标产能约2464万片/年。产能缺口约1758万片/年。

图片7 2022-2025年晶圆厂投资扩产计划
资料来源:浙商证券
(一)FOUP(建厂单次采购)
按照新建120万片/年的晶圆厂,单次需要采购7-8万个FOUP,一个FOUP载具国产价格3000元计算。4年期间各大晶圆厂产能缺口(新建产能)约1758万片/年。可以预计,4年期间国内FOUP晶圆载具的市场需求约为8亿元/年(1758/120*7*3000/4/10000)。
Ps:Foup的需求量除了正片,还有控挡片、测试片等需要FOUP,硅片厂也需要FOUP,但相对较少。
(二)FOSB(耗材)
按照一个FOSB载具装载25片硅片,国产价格1200元,由硅片厂出货至晶圆厂,由晶圆厂出货至封装厂需要两次运输对应2个FOSB。2025年各大晶圆厂总目标产能约2464万片/年。可以预计,2025年国内FOSB晶圆载具的市场需求约为24亿元/年(2464/25*1200*2/10000)。
(三)8寸及以下产品(LED、SAW/BAW、Mems、化合物半导体,功率器件等)
根据行业访谈,其测算2027年国内8寸及以下产品晶圆载具的市场需求约为8亿/年(8寸3亿,6寸2.4亿,蓝宝石、砷化镓等化合物2.5亿)。
3.2市场发展
大硅片的扩产将极大利好FOUP和FOSB行业。从供应端来看,12寸半导体硅片扩产计划主要从2021年下半年开始陆续宣布,扩产产能基本预计于2023-2024年才能开出。根据SUMCO的数据,由于晶圆厂从2022开始陆续释放新增产能,半导体硅片需求增长领先于行业产能释放,行业供需缺口有望从2022年开始逐步扩大。报告预计2026年全球12寸硅片需求量将达到1100万片/月,CAGR为8.4%。

图片8 2006-2026年12寸硅片全球市场需求
资料来源:SUMCO
4.竞争格局
4.1行业主要企业介绍
(一)国外企业
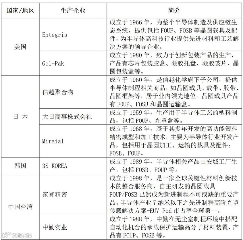
晶圆载具全球市场集中度高,美、日、韩以及中国台湾的几家企业占据全球晶圆载具市场占据主要市场份额。国内晶圆载具企业多以生产晶圆包装盒、晶舟等产品为主,技术难度较大的FOUP、FOSB才刚开始布局,少有生产,且市场占有率较低。

表3 国外晶圆载具企业
(二)国内企业
国内企业在晶圆载具方面也开始积极布局,目前有ePAK、荣耀电子、芯岛新材料等企业。布局产品包括一般转运、储存用晶圆盒,还有面向12英寸晶圆制造运输、储存用FOUP、FOSB等高端晶圆载具。

表4 国内晶圆载具企业
4.2市场份额对比
日本信越、美国应特格几乎垄断FOUP和FOSB市场,国产高端产品缺失,随着中国逐年晶圆产能的扩增,进口产品产能不足,国产替代尤为关键。

表5 全球市场份额对比
中国市场状态:
· 日本信越:全球业务中大陆地区营收占比低,不会优先保障供应。也因为中国要做国产替代,不会盲目扩载具产能。交货期达3个季度以上,部分晶圆厂被断供困扰。
· 美国应特格:全球业务中大陆地区营收占比低,不会优先保障供应。也因为中国要做国产替代,不会盲目扩载具产能。根据美国政府要求,曾断供大陆知名晶圆厂,也曾因提供可应用于14nm制程的晶圆载具于中国,被处罚款。日本· Miraial:老牌企业在与日本信越的竞争中错失机会,失去绝大部分市场份额,信越缺货时少量出货到大陆。
· 韩国3S:在韩国本土有少量份额。
· 台湾家登:少量供应大陆客户,却存在断供风险。
· 国内ePAK、荣耀电子等:有8寸及以下产品,但12寸FOUP、FOSB尚未得到客户验证。
5.永鑫观点
永鑫方舟投资团队认为:晶圆载具的整体市场规模每年约30亿左右,目前12寸产品国产化率为0,属于“卡脖子”的Niche Market,但是由于上游原材料、核心专利都掌握在国外龙头企业,预计国产替代周期会比较长。而难度相对较低的8寸及以下市场,总体市场只有约6-8亿元,这里除了专门做晶圆载具的团队,还有一些有晶圆厂资源的、之前比较善于做模具的厂商也看到这个市场,试图分一块蛋糕。
我们比较看好团队具备FOSB和FOUP产品研发和生产经验、且具有稳定的材料合作伙伴、并且积累大量头部客户的创业公司。企业更有希望成为实现12寸晶圆载具国产替代0的突破,解决“卡脖子”问题。
本文件所提供之任何信息仅供阅读者参考,既不构成未来本公司管理之基金进行投资决策之必然依据,亦不构成对阅读者或投资者的任何实质性投资建议或承诺。本公司并不保证本文件所载文字及数据的准确性及完整性,也不对因此导致的任何第三方投资后果承担法律责任。基金有风险,投资需谨慎。本文所载的意见仅为本文出具日的观点和判断,在不同时期,永鑫资本可能会发出与本文所载不一致的意见。如需转载、翻版、复制、刊登、发表或引用本文的全部或任何部分,请标注来源。
永鑫方舟
永鑫资本自2015年成立以来,专注于投资芯片半导体、5G通讯、智能制造、新能源、新材料、医疗器械等领域具有高成长潜力的优质硬科技项目。截至目前,永鑫资本已发行11支私募基金,累计管理规模近20亿元,已投资科技型企业50余家,其中已上市企业包括中际旭创、昀冢科技、罗博特科、东微半导、纳芯微等,所投企业多数已成为国内外细分领域龙头及行业标准制定者。2021年永鑫资本被时代财智评选为“亚洲最具远见投资公司”。
永鑫方舟立足于苏州本土和高端智能制造的主赛道,致力于建设有特色的赋能共创型基金,践行“让创业不再艰难”的深刻使命,为企业深度赋能,与企业共创成长,深度打造基金与企业共荣发展生态圈。
推荐阅读
► 永鑫portfolio | ADAS视觉解决方案行业研究
► 永鑫Portfolio|半导体Niche Market行业研究之晶圆切割研磨工具

