对于传统的制造业企业来说,其研发费用中的研发领料占比往往较高,因此关于研发领料的内部控制以及研发领料的具体投向也成为研发费用领料问题的关注重点。本文围绕研发领料的相关案例审核情况,对于研发领料相关的内部控制以及领料的投向问题做梳理学习。
一、研发领料相关的内部控制
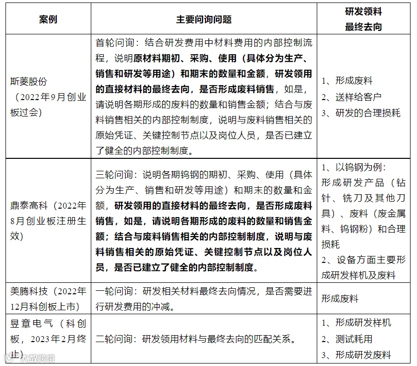
(一)主要问询问题

(二)问询回复
总体来看,研发领料的内部控制主要是关注,发行人如何通过内部控制确保研发领料与生产领料不存在混同的情形。反馈回复中建议详细介绍(1)研发领料和生产领料的详细流程;(2)相关内部控制关键控制节点的设置情况,通过对比研发领料和生产领料的领料人、审批人、涉及的原始单据及签字情况,说明能否有效区分研发领料和生产领料。以下以斯菱股份一轮反馈问询中相关问题回复作为参考。
“1、原材料领用相关的内部控制制度
为规范发行人存货管理和成本管理,发行人制定了《生产计划管理制度》《研发管理制度》《资产管理规定》《仓库管理制度》等内部控制制度,对相关原材料领用具体流程及各部门人员主要职责进行了规定。报告期内,发行人相关内部控制制度执行有效,其中与原材料领用相关的职位的人员设置、原始凭证或单据的类型、格式、签字人员情况具体如下:

2、原材料领用的具体流程
报告期内,发行人不同用途下原材料领用的具体流程情况如下:

因此,发行人针对在生产领用、研发领用和直接销售等不同用途下的原材料领用制定了差异化的原始凭证或单据、领用及审批流程,相关原始凭证或单据可明确区分,与原材料领用相关的内部控制关键控制节点的设置能够有效防止不同用途下原材料的混用或冒领、代领等情形。
综上,报告期内,发行人建立健全了与原材料领用相关的内部控制制度,并且有效运行,能够在生产领用、研发领用和直接销售等不同用途下,严格区分与原材料领用相关的原始凭证或单据,有效防止不同用途下原材料的混用或冒领、代领等情形。”
(三)主要核查手段
1、了解发行人与原材料领用相关的内部控制制度,访谈相关人员,了解研发活动的阶段流程、参与的人员角色、研发领料流程,判断是否与生产/销售活动严格区分;
2、对报告期内研发活动内部控制执行穿行测试和控制测试,评价控制的有效性;
3、获取公司研发分项目材料明细表,分析发行人研发材料支出构成的变动原因及合理性,抽查研发领料出库单,检查领料人员是否属于研发部门、所领用的材料与所属研发项目的相关性。
二、研发领料的投向
(一)主要问询问题

(二)问询回复
1、研发领料的去向通常包括但不限于:(1)研发合理损耗;(2)形成试制品消耗;(3)形成研发样品/样机;(4)形成废料。
2、对于研发过程中的合理损耗:公司研发新产品或新工艺的过程比较复杂,需要通过多次的实验对产品进行测试,对各项指标进行不断修改和调整,这个过程存在的不确定性较多。因此,在新产品或新工艺研发过程中,合格产品的产出率低于其他正常产品,耗用的原材料也比较多,这部分属于研发过程中的合理损耗,在账务上无需做其他会计处理。
3、对于试制品试用产生的损耗:公司的新产品有些需要通过客户验证,因此在新产品研发过程中公司需要向客户或潜在客户提供试制品以供其进行产品的测试,这部分消耗通常占比较小,属于研发过程中试用试制品产生的正常损耗。公司送给客户的试制品一般不收取对价,也不冲减研发费用,账务上不需要做处理,做好记录备查即可。
4、对于研发领料形成样机对外销售的:企业在研发过程中,会形成一些试制品,这些试制品可对外直接销售,销售时一般有两种处理方式:(1)一种是在试制品入库时冲减对应的研发费用,在试制品销售时确认收入并结转成本;(2)另一种是只确认收入不冲减研发费用。企业可以根据自身情况,具体选择。
5、对于研发形成废料的:
(1)应列表说明废料的重量和销售金额。受废料管理模式影响,若日常管理中未单独区分核算研发废料,参照本文后附案例斯菱股份的做法,可根据研发领料重量及其材料研发废料率(斯菱股份采用研发部门经验值)进行测算,研发废料销售金额也可根据研发废料重量与当期废料平均销售价格计算得出。
(2)针对销售废料的会计处理:A、对于可以区分研发和生产废料的,按照研发废料可变现净值冲减研发费用,或者等到实际销售时,再冲减研发费用;B、另有一些企业出于管理成本的考虑,日常经营中未区分核算生产与研发废料,研发废料销售收入较低,研发废料直接计入其他业务收入,不冲减研发费用;C、还有企业在研发领料时就已经扣除了理论损耗,实际销售废料时(无法区分废料来源于生产或研发),确认其他业务收入并将理论损耗结转至其他业务成本,实际损耗与理论损耗的差异不作调整。
(3)对于废料销售的内部控制,可以列表说明与废料销售相关的原始凭证(废料出售申请单、废料称重出库单、增值税发票和银行回单)、关键控制节点、岗位职责设置以及岗位人员,论述内控有效性。
6、此外,对于研发领料结构的变化:结合领用材料形态的变化(例如从直接领用半成品改为领用构成半成品的原材料)、研发项目类型、研发阶段等进行分析。
7、对于研发过程中存在大量领料的原因及合理性:对此,可以结合领用材料的类型(领用直接生产所需的原材料、领用成品以及半成品、领用周转材料和备品备件等低值易耗品)、研发项目类型(产品研发、技术研发或工艺研发)、研发项目的具体情况、领料用途(试制、验证等)进行说明。领料用于产品验证的,进一步结合需要验证的产品型号数、平均验证次数、每个产品平均试样数量等进行论述。
以下以斯菱股份相关反馈回复作为回复参考:
“1、研发领用的直接材料的最终去向,是否形成废料销售,如是,请说明各期形成的废料的数量和销售金额
报告期内,发行人研发领用的直接材料(原材料和半成品)明细如下:
单位:万元

报告期内,发行人研发领用的直接材料的最终去向主要包括形成废料、送样给客户和研发的合理损耗。
(1)研发形成废料
报告期内,发行人研发领用直接材料的主要去向是形成废料进行销售。研发部门研发时,基于工艺设计、产品设计的不确定性,需要不断地进行试制、测试和试验验证,在反复的修整过程中会形成大量废料,主要原因包括:A、研发过程中需要进行大量的破坏性检测,如测试产品硬度和金相组织,各工序磨削过程中的磨削烧伤测试等,经过破坏性试验的材料基本需进行报废处理;B、研发过程中需要进行大量的设计试验验证,如泥浆测试、可靠性测试、扭矩测试、刚性测试、强度测试等导致材料报废;C、试制过程中由于工艺设计不当、产品设计不当等原因,造成材料报废;D、产品组装后,成品游隙、跳动等技术指标不达标造成材料报废。
报告期内,发行人研发形成的废料的数量和销售金额如下:

注:受废料管理模式影响,发行人日常管理中未单独区分核算研发形成的废料,故上表中研发形成的废料重量系根据研发领用直接材料的重量及其对应的材料研发废料率(材料研发废料率为研发部门经验值)测算而得;各期研发废料销售金额系根据研发形成的废料重量与当期废料平均销售价格计算得出
(2)研发样品进行送样
发行人为新产品进行市场开发或满足客户测试等需求,会将部分研发试制的样品送给客户进行试用。
(3)研发过程合理损耗
发行人研发过程中存在不可避免地因加工或周转过程散落和磨损、磨削过程中的磨削消耗以及装运过程中散落、锻造过程氧化消耗等原因,不能完整收集废料而出现损耗的情形。
2、结合与废料销售相关的内部控制制度,说明与废料销售相关的原始凭证、关键控制节点以及岗位人员,是否已建立了健全的内部控制制度
(1)废料销售相关的内部控制制度
报告期内,发行人建立健全了废料销售相关的内部控制体系,制定并实施包括《不合格品控制程序》、《废旧物资处理管理办法》等内部控制制度,对废料销售相关岗位职责进行了明确,对废料的收集、管理、处置、结算和账务处理等全流程进行了规范管理,通过定期对关键控制节点的内控执行情况进行复核监督,确保废料销售相关内控制度的有效执行。
(2)与废料销售相关的原始凭证、关键控制节点、岗位职责设置以及岗位人员

报告期内,发行人制定了健全的废料销售内部控制制度,对废料销售相关的处置申请、价格调研、废料销售和款项结算等全流程进行了规范管理,关键控制节点以及岗位人员设置合理,经各部门层层审批,执行过程中相互监督配合,废料销售相关的内部控制得到了有效执行。综上,报告期内,发行人研发领用的直接材料的最终去向主要为形成废料销售,发行人已建立健全相关废料销售内控控制制度,与废料销售相关的关键控制节点以及岗位人员设置合理。”
(三)主要核查手段
1、获取发行人与研发活动相关的内部控制制度,访谈发行人管理层、研发人员和财务人员,了解与评价发行人与研发相关的内部控制制度的建设及执行情况,并测试相关内部控制的运行有效性;
2、获取发行人各期原材料和研发领用相关半成品进销存情况,取得和分析研发领用原材料和半成品的最终去向,并进一步了解废料管理、销售情况;
3、了解与评价发行人与废料销售相关的内部控制制度,检查与废料销售相关的原始凭证、关键控制节点以及岗位人员情况,并测试相关内部控制的运行有效性;
4、获取研发中心的技术开发日志或技术开发计划表等与研发活动相关的记录文件,抽查报告期内主要研发项目的领料原始单据,评价发行人研发活动原材料领料凭证的匹配性。
来源 | 质的飞跃
*本文系转载自质的飞跃,版权归原作者所有,如有侵权,请告知删除。欢迎转发到朋友圈,转载请联系原作者。
永鑫方舟
永鑫方舟自2015年成立以来,专注于投资芯片半导体、5G通讯、智能制造、新能源、新材料、医疗器械等领域具有高成长潜力的优质硬科技项目。截至目前,永鑫方舟资本已发行12支私募基金,累计管理规模22亿元人民币,已投资科技型企业60余家,其中已上市企业包括中际旭创、昀冢科技、罗博特科、东微半导、纳芯微等,所投企业多数已成为国内外细分领域龙头及行业标准制定者。2021年永鑫方舟被时代财智评选为“亚洲最具远见投资公司”。2022年永鑫方舟入选“金投奖·2022年度中国成长型VC投资机构TOP30”。2023年永鑫方舟荣登投中榜“2022年度中国最具成长潜力创业投资机构TOP10”。
永鑫方舟立足于苏州本土和高端智能制造的主赛道,致力于建设有特色的赋能共创型基金,践行“让创业不再艰难”的深刻使命,为企业深度赋能,与企业共创成长,深度打造基金与企业共荣发展生态圈。
推荐阅读

