Tech Web 12月刊 by ROHM
重点必看
针对“开关稳压器的评估”,我们已经说明了“输出电压”、“负载调节”、“负载响应的探讨、测量方法”以及“电感电流的测量”等4个项目。这里接着说明第5项“效率的测量”。
何谓开关稳压器的效率
测量效率之前须事先温习开关稳压器效率的定义或概念。
开关稳压器的效率一般以%(百分比)表示。虽然以小数点表示也可以,不过这里以%进行话题。效率的公式如下:

如所见,公式并不特别,纯粹为“可取得功率”对“已输入功率”的比。例如,“效率90%”意味已输入功率的90%可利用作为输出,10%变成损耗,主要转为热后消失。开关稳压器,也就是DC/DC转换器或AC/DC转换器正在进行功率转换,这样说的话想必比较容易了解。当然,进行电压转换的LDO稳压器等线性稳压器的效率也以相同计算公式及功率算出。
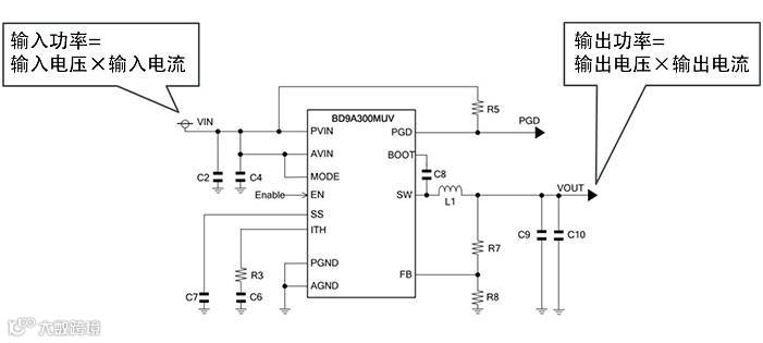
想必没有必要再提,不过为了慎重起见还是再强调一次,输入功率为输入电压×输入电流,而输出功率为输出电压×输出电流。因此,只要测量即知道效率。

测量及探讨
测量本身比较简单。原则上测量平均功率后再根据功率进行计算。开关稳压器的输出基本上有纹波,输出电压和输出电流因纹波而产生变动。输入也有存在纹波的案例,不管怎样,要测量的不是伴随纹波的峰值而是平均值。测量平均功率并非特别困难,不使用示波器而使用电压表或电流表的话,其测量值自然为平均值。
其他还需要输出负载。由于须测量稳定的平均电流,可以利用电子负载或电阻。
测量虽只使用电压表和电流表,不过输出负载须测量供电电路的最低值、标准值、最大值等数点以上,视情况还必须绘制成图表。除了使所预测的输入电压范围变动外,也使周围温度变化并加以测量。
测量的同时如果以示波器一面监视,可以知道有无因负载或连接计测器的影响而发生异常。引起振荡等情况时,以电压表或电流表测量的平均值不能说是可评估的资料。此外,特别在最大负载时必须注意IC或其他部件有无异常发热。高温下的测量须事先确认常温可获得充分效率,然后在具某程度精度的温度管理下进行测量定。如果超过Tj的最大额定,即使电路或工作没有问题也会发生异常,最糟情况有时还会导致破损,必须充分小心注意。
探讨已测量的效率首先最好参照技术规格刊载的效率图表。电路或部件由于大多依照技术规格的标准例,因此效率曲线基本上也极为接近。在比较意义上,有些方法使用与技术规格图表条件相同的条件进行测试。此外,与厂商提供的评估板做比较也是好方法。此时,如果外置部件等不同的话必须更换后测量。
以下为要点总结。
效率以平均功率来计算(不使用纹波的峰值)。
利用电压表/电流表可获得平均值。
将设想的输入范围、负载(输出)电流、周围温度和等变动因素编入后测量。
边以示波器监视边测量也有效果。
以最大负载测量时须注意异常的工作或发热。
评估须参照技术规格的效率图。

效率低于预测时
探讨结果如果为“虽无异常工作,但效率出乎意料地低”等结论时,须找出使效率低下的原因并进行调整。因此,包含经验在内如果事先知道损耗发生场所或部件的话,可有效且迅速地对应。
损耗虽然会在电路内功耗的所有部分产生,不过主要损耗因素为I2R损耗、开关损耗及自我消耗电流损耗、迁移损耗、其他损耗。
I2R损耗因内置功率晶体管的导通电阻和外置的电感的串联电阻而发生,因此,须确认功率晶体管的导通电阻和电感的串联电阻是否足够低。
开关损耗及自我消耗电流损耗是指IC内部的功率晶体管的栅极驱动电流和控制电路必需电流。内置功率晶体管型IC由于无法从栅极电荷选择功率MOSFET,故基本上选择消耗电流小的IC或不会增加消耗电流的部件常量。
迁移损耗是因上侧功率MOSFET在迁移中短时间饱和而发生。此外,停滞时间中的导通损耗也为众所周知的损耗。这些由于已被固定于IC内部,因此几乎任何情况都无法调整。可调整的其他损耗有电感的核心损耗、基板线路阻抗等,不过从全体损耗来看只占了极少比率。
像这样的要点尽管不胜枚举,然而依赖电源IC的比例还是相当高。特别是内置功率晶体管型,除了确认外置部件外几乎别无他法。当然,电源IC因进行高度控制处于优化状态,故基本上可以获得最佳特性。
反过来说,选择可以获得目标效率的IC就变得非常重要。
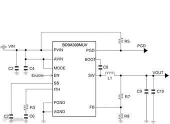
话虽如此,由于完全无计可施,故以BD9A300MUV为例。
<BD9A300MUV电路效率比预期低的原因例>
轻负载时(10mA以下)
PGD(电源正常)或EN(使能)上拉至输入电压。
反馈电阻使用小常量(100Ω以下)而产生无效电流。
重负载时(1A以上)
使用大DCR的电感。
使用大ESR的电容器。
因周围温度上升、IC或电感自身发热而产生DCR増加、输出晶体管的导通电阻増加、电感的电感值减少、特性劣化。

效率测量相关的说明到此为止,此外,“开关稳压器的评估”也就此结束。
关键要点:
开关稳压器的效率为输出功率对输入功率的比率(%)。
以平均功率来计算。
内置功率晶体管型IC由于所有损耗几乎视IC而定,故属于可以无视外置部件等损耗的程度。
欢迎联络增你强服务人员了解ROHM更多信息:
李辰祺 / Tel: 021-60908700 Ext.: 120 / sam_li@zenitron.com.cn

本文内容引用自ROHM官网

