
5月28日下午,由深圳市福田区企业发展服务中心主办,深圳市对外经济贸易统计学会承办,深圳证券信息有限公司、深圳市走出去战略合作联盟与政经事平台(Roadlink GLB)协办,点线世界专业服务交易中心支持的『深圳科技创新系列项目路演第三十七场』在深圳市福田区点线世界专业服务交易中心顺利举行。
▲ 图为路演活动现场
政经事平台(Roadlink GLB)代理总经理王建、北威州投资促进署广州办事处主任梁杰、普华永道会计师事务所审计部合伙人杨议谋、众禄基金投资银行部投资总监龚荆以及近30家金融机构代表参加本次路演活动。数百家金融机构代表通过线上直播参与活动,累计在线观看人数逾万人次。本次活动由政经事平台(Roadlink GLB)代表雷婷婷主持。
▲ 图为政经事平台(Roadlink GLB)代表雷婷婷主持活动
▲ 德国北威州投资促进署广州办事处主任梁杰作德国北威州投资环境介绍
首先由德国北威州投资促进署广州办事处主任梁杰从德国北威州的人才资源、区位优势和国际化视野以及营商环境这四个方面作介绍。
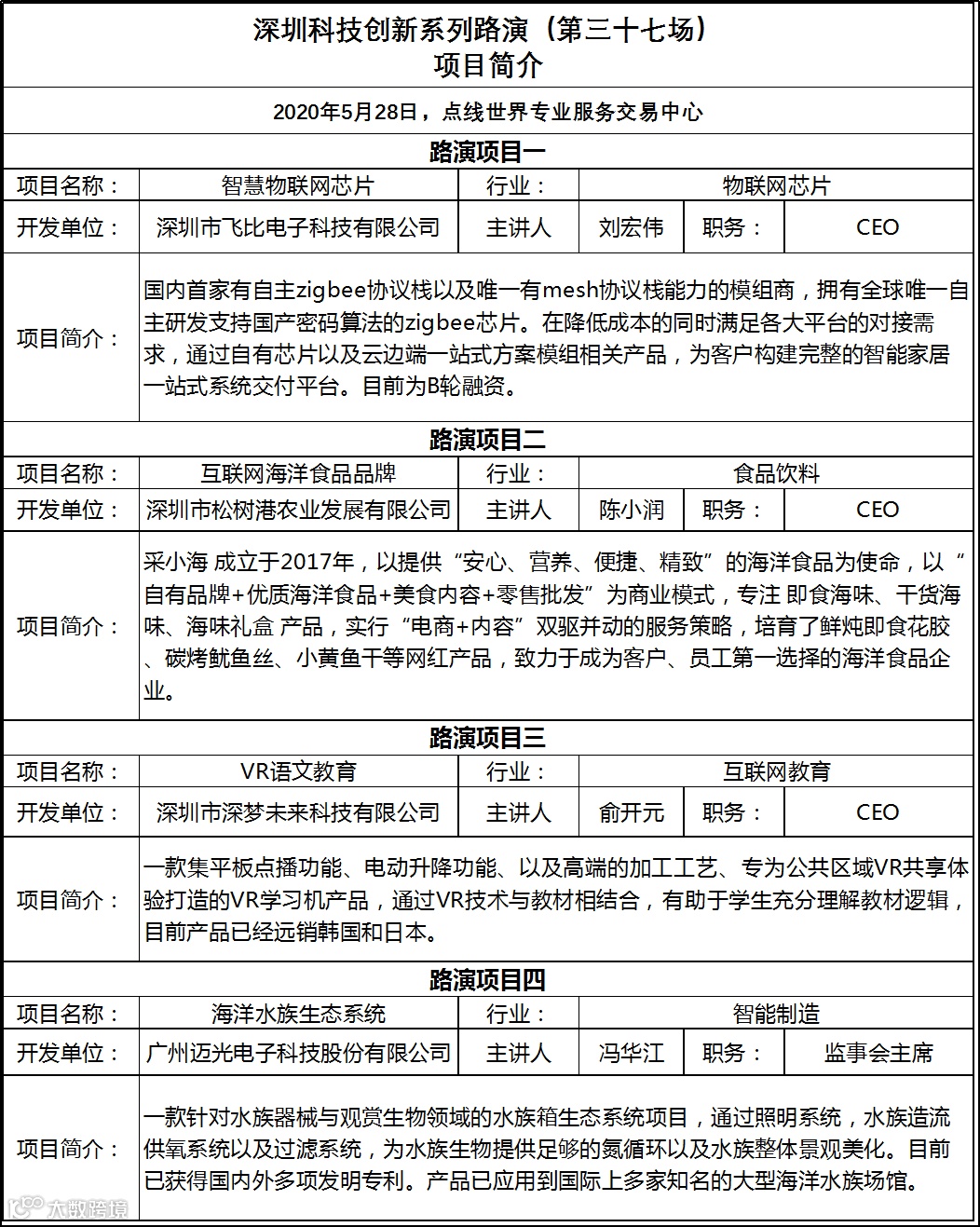
本期路演由深圳市飞比电子科技有限公司、深圳市松树港农业发展有限公司、深圳市深梦未来科技有限公司、广州迈光电子科技股份有限公司4家企业分别进行路演。
▲ 图为本次路演4个项目简介
▲ 图为深圳市飞比电子科技有限公司CEO刘宏伟作介绍
▲ 图为深圳市松树港农业发展有限公司CEO陈小润作介绍
▲ 图为深圳市深梦未来科技有限公司CEO俞开元作介绍
▲ 图为广州迈光电子科技股份有限公司监事会主席冯华江作介绍
圆桌点评交流环节,由政经事平台(Roadlink GLB)代理总经理王建主持,首先是众禄基金投资银行部投资总监龚荆对各个路演企业的商业模式和投资亮点进行全面点评;普华永道会计师事务所审计部合伙人杨议谋从企业发展过程中涉及的审计及相关财税问题做点评分析;德国北威州投资促进署广州办事处主任梁杰对企业境外投资环境及的德国北威州对相关产业的支持以于企业落地能提供的帮助等问题进行分析和建议。
▲ 图为众禄基金投资银行部投资总监龚荆作点评分享
▲ 图为普华永道会计师事务所审计部合伙人杨议谋作点评分享
▲ 图为北威州投资促进署广州办事处主任梁杰作点评分享
▲ 图为现场对接会环节
本期路演项目质量极高,在点线世界专业服务交易中心举行线下对接会的同时,深圳市对外经济贸易统计学会联同深交所举办同步线上路演录播,参会投资机构及企业代表给予高度好评。在对接环节中投资机构代表与路演项目企业代表进行了深入交流对接。路演平台有效为项目企业和投资机构实现了投融资对接,同时也是企业详细了解资金资助政策、与政府部门面对面沟通交流的窗口,为企业进行多渠道融资起到了积极的促进作用。
『深圳科技创新系列项目路演第三十八场』将于2020年6月23日举办,欢迎各投资机构及有需求的企业及创新团队随时关注报名并与我平台联系、推荐优秀项目。
政经事平台(Roadlink GLB)作为粤港澳大湾区领先的区域服务提供商和服务贸易的新型业态,以打造“全球互联生态圈”为核心目标,通过运营商业领域的社会组织,整合各国资源,着力解决企业政商信息不对称、融资难融资贵、专业服务选择难、国际业务开展乏力的经营痛点。致力于打造政策服务、项目孵化、海外拓展的落地平台,为企业经营发展提供包括海内外政策咨询、企业顾问、专家资源、国际商机、海外项目落地,以及投融资、海外市场开拓、国际会务等一站式服务。


