
9月29日下午,由深圳市福田区企业发展服务中心主办,深圳市对外经济贸易统计学会承办,深圳证券信息有限公司、深圳市走出去战略合作联盟与政经事平台(Roadlink GLB)协办的『深圳科技创新系列项目路演第四十一场』在深圳市福田区点线世界专业服务交易中心路演大厅顺利举行。
▲图为路演活动现场
政经事平台(Roadlink GLB)创始人孙天璐、瑞士西区经济发展署华南区代表徐婷、深圳前海股权交易中心企业服务一部总经理梁志飞、深圳中细软知识产权运营公司联合创始人周林以及近30家金融机构代表参加本次路演活动。数百家金融机构代表通过线上直播参与活动,累计在线观看人数逾1.62万人次。本次活动由政经事平台(Roadlink GLB)代表黄育彬主持。
▲瑞士西区经济发展署华南区代表徐婷作瑞士西区投资环境介绍
首先由瑞士西区经济发展署华南区代表徐婷从瑞士西区的经济体系、产业分布和多元化的投资亮点及所能提供的帮助这四个方面作介绍。
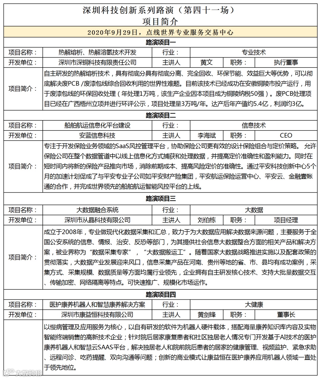
本期路演由深圳市深铜科技有限责任公司、安蓝信息科技、深圳市从晶科技有限公司、深圳市康益恒科技有限公司4家企业分别进行路演。
▲图为本次路演项目简介
▲图为深圳市深铜科技有限责任公司执行董事黄文作介绍
▲图为安蓝信息科技 CEO 李海斌作介绍
▲图为深圳市从晶科技有限公司项目经理刘伯栋线上作介绍
▲图为深圳市康益恒科技有限公司董事长黄剑锋作介绍
圆桌点评交流环节,由政经事平台(Roadlink GLB)创始人孙天璐主持,首先由深圳前海股权交易中心企业服务一部总经理梁志飞对路演企业从项目规划及业务发展分析等方面进行了点评分享;深圳中细软知识产权运营公司联合创始人周林对企业在发展过程中涉及的知识产权保护与合规化管理等问题对此次路演企业项目进行点评;瑞士西区经济发展署华南区代表徐婷对企业境外投资环境及企业在境外落地等问题进行分析和建议。
▲图为政经事平台(Roadlink GLB)创始人孙天璐主持圆桌点评
▲图为深圳前海股权交易中心企业服务一部总经理梁志飞作点评分享
▲图为深圳中细软知识产权运营公司联合创始人周林作点评分享
▲图为瑞士西区经济发展署华南区代表徐婷作点评分享
▲图为现场对接会环节
本期路演项目质量极高,线上线下参会的投资机构及企业代表给予高度好评。在对接环节中投资机构代表与路演项目企业代表进行了深入交流对接。路演平台有效为项目企业和投资机构实现了投融资对接,同时也是企业详细了解资金资助政策、与政府部门面对面沟通交流的窗口,为企业进行多渠道融资起到了积极的促进作用。
『深圳科技创新系列项目路演第四十二场』将于2020年10月27日举办,欢迎各投资机构及有需求的企业及创新团队随时关注报名并与我们联系、推荐优秀项目。
政经事平台(Roadlink GLB)
国际化 · 数字化 · 可视化 · 专业化
配置全球资源 服务全球市场
为政府、机构、企业和社会组织提供一站式服务
“一部手机走出去”数字化线上线下服务平台

