1.确定的单位名称、住所、组织机构和章程;
2.确定的互联网文化活动范围,电商类、教育类、医疗类、培训类、金融类、旅游类、美食类、体育类、聊天类经营内容依法不在《网络文化经营许可证》的管理范围,不需要申办《网络文化经营许可证》;
3.适应互联网文化活动需要的专业人员、设备、工作场所以及相应的经营管理技术措施;
4.确定的域名;
5.营业执照经营范围中应有“从事互联网文化活动”
准备材料
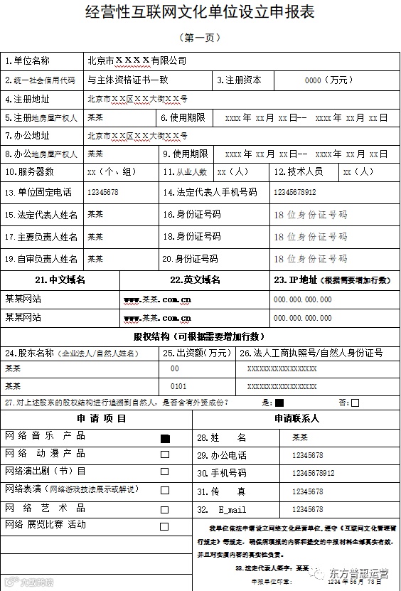
一经营性互联网文化单位设立申请表(网上办理,免于提交)
加盖公章、网络动漫产品是指通过互联网、移动通讯网、移动互联网各种信息网络传播的闪客动画(Flash动画)、在线漫画互联网文化产品。
二域名登记证书
三业务说明
①动漫内容介绍(通过互联网、移动通讯网、移动互联网各种信息网络传播的闪客动画(Flash动画)、在线漫画互联网文化产品);②动漫产品合法来源及授权情况;③盈利模式;④网站首页及动漫页面截图。
四经营管理制度
1、《用户权益保障管理制度》:涉及用户协议;交易纠纷处理方式、流程。
2、《技术安全保障管理制度》:涉及网站安全保障措施;用户信息安全及保密管理制度。3、《动漫内容自审制度:参照《文化部关于实施<网络文化经营单位内容自审管理办法>的通知》(文市发〔2013〕39号)制定,应具体到自审人员姓名、职责、联系方式。


互联网文化管理暂行规定
第一条 为了加强对互联网文化的管理,保障互联网文化单位的合法权益,促进我国互联网文化健康、有序地发展,根据《互联网信息服务管理办法》以及国家有关规定,制定本规定。
第二条 本规定所称互联网文化产品是指通过互联网生产、传播和流通的文化产品,主要包括:
(一)音像制品;
(二)游戏产品;
(三)演出剧(节)目;
(四)艺术品;
(五)动画等其他文化产品。
第三条 本规定所称互联网文化活动是指提供互联网文化产品及其服务的活动,主要包括:
(一)互联网文化产品的制作、复制、进口、批发、零售、出租、播放等活动;
(二)将文化产品登载在互联网上,或者通过互联网发送到计算机、固定电话机、移动电话机、收音机、电视机、游戏机等用户端,供上网用户浏览、阅读、欣赏、使用或者下载的在线传播行为;
(三)互联网文化产品的展览、比赛等活动。
互联网文化活动分为经营性和非经营性两类。经营性互联网文化活动是指以营利为目的,通过向上网用户 收费或者电子商务、广告、赞助等方式获取利益,提供互联网文化产品及其服务的活动。非经营性互联网 文化活动是指不以营利为目的向上网用户提供互联网文化产品及其服务的活动。
第四条 本规定所称互联网文化单位,是指经文化行政部门和电信管理机构批准,从事互联网文化活动的互联网信息服务提供者。
在中华人民共和国境内从事互联网文化活动,适用本规定。
第五条 从事互联网文化活动应当遵守宪法和有关法律、法规,坚持为人民服务、为社会主义服务的方向,弘扬民族优秀文化,传播有益于提高民族文化素质、推动经济发展、促进社会进步的思想道德、科学技术和文化知识,丰富人民的精神生活。
第六条 文化部负责制定互联网文化发展与管理的方针、政策和规划,监督管理全国互联网文化活动;依据有关法律、法规和规章,对经营性互联网文化单位实行许可制度,对非经营性互联网文化单位实行备案制度;对互联网文化内容实施监管,对违反国家有关法规的行为实施处罚。
省、自治区、直辖市人民政府文化行政部门负责本行政区域内互联网文化活动的日常管理工作,对本行政区域内申请从事经营性互联网文化活动的单位进行初审,对本行政区域内申请从事非经营性互联网文化活动的单位进行审核,对本行政区域内从事互联网文化活动违反国家有关法规的行为实施处罚。
第七条 申请设立互联网文化单位,应当符合《互联网信息服务管理办法》的有关规定,并具备以下条件:
(一)有单位的名称、住所、组织机构和章程;
(二)有确定的互联网文化活动范围;
(三)有适应互联网文化活动需要并取得相应从业资格的业务管理人员和专业技术人员;
(四)有适应互联网文化活动需要的资金、设备和工作场所以及相应的经营管理技术措施;
(五)法律、法规规定的其他条件。
审批设立互联网文化单位,除依照前款所列条件外,还应当符合互联网文化单位总量、结构和布局的规划。
第八条 申请设立经营性互联网文化单位,应当向所在地省、自治区、直辖市人民政府文化行政部门提出申请,由省、自治区、直辖市人民政府文化行政部门初审同意后,报文化部审批。
申请设立非经营性互联网文化单位,应当向所在地省、自治区、直辖市人民政府文化行政部门提出申请,由省、自治区、直辖市人民政府文化行政部门审核批准,并报文化部备案。
第九条 申请设立经营性互联网文化单位,应当提交下列文件:
(一)申请书;
(二)企业名称预先核准通知书或者营业执照和章程;
(三)资金来源、数额及其信用证明文件;
(四)法定代表人或者主要负责人及主要经营管理人员、专业技术人员的资格证明和身份证明文件;
(五)工作场所使用权证明文件;
(六)依法需要提交的其他文件。
对申请设立经营性互联网文化单位的,省、自治区、直辖市人民政府文化行政部门应当自受理申请之日起30日内提出初审意见;初审合格的,报文化部审批;不合格的,应当通知申请者并说明理由。文化部自收到初审意见之日起30日内做出批准或者不批准的决定,并书面通知申请者;批准的,发给《网络文化经营许可证》;不批准的,应当说明理由。
第十条 申请设立非经营性互联网文化单位,应当提交下列文件:
(一)申请书;
(二)章程;
(三)资金来源、数额及其信用证明文件;
(四)法定代表人或者主要负责人及主要业务管理人员、专业技术人员的资格证明和身份证明文件;
(五)工作场所使用权证明文件;
(六)依法需要提交的其他文件。
对申请设立非经营性互联网文化单位的,省、自治区、直辖市人民政府文化行政部门应当自受理申请之日起30日内做出批准或不批准的决定,并书面通知申请者;批准的,发给批准文件;不批准的,应当说明理由。
第十一条 申请设立互联网文化单位经批准后,应当持《网络文化经营许可证》或者批准文件,按照《互联网信息服务管理办法》的有关规定,到所在地电信管理机构或者国务院信息产业主管部门办理相关手续。
第十二条 互联网文化单位应当在其网站主页的显著位置标明文化行政部门颁发的《网络文化经营许可证》编号或者批准文件编号,标明国务院信息产业主管部门或者省、自治区、直辖市电信管理机构颁发的经营许可证编号或者备案编号。
第十三条 互联网文化单位改变名称、业务范围,合并或者分立,应当依据本规定第八条、第九条、第十条的规定办理变更手续,并持文化行政部门的《网络文化经营许可证》或者批准文件到当地电信管理机构办理相应的手续。
第十四条 互联网文化单位变更地址、法定代表人或者主要负责人,或者终止互联网文化活动的,应当在30日内到所在地省、自治区、直辖市人民政府文化行政部门办理变更或者注销手续,并到相关省、自治区、直辖市电信管理机构办理互联网信息服务业务经营许可证的变更或注销手续。经营性互联网文化单位办理变更或者注销手续须报文化部备案。
第十五条 经营性互联网文化单位自取得《网络文化经营许可证》并依法办理企业登记之日起满180日未开展互联网文化活动的,由文化部或者原审核的省、自治区、直辖市人民政府文化行政部门提请文化部注销《网络文化经营许可证》,同时通知相关省、自治区、直辖市电信管理机构。
非经营性互联网文化单位自取得批准文件之日起满180日未开展互联网文化活动的,由原审核的省、自治区、直辖市人民政府文化行政部门注销批准文件,同时通知相关省、自治区、直辖市电信管理机构。
第十六条 互联网文化单位进口互联网文化产品应当报文化部进行内容审查。
文化部应当自收到内容审查申请书之日起30日内作出批准或者不批准的决定,并通知申请人。批准的,发给批准文件;不批准的,应当说明理由。
第十七条 互联网文化单位不得提供载有以下内容的文化产品:
(一)反对宪法确定的基本原则的;
(二)危害国家统一、主权和领土完整的;
(三)泄露国家秘密、危害国家安全或者损害国家荣誉和利益的;
(四)煽动民族仇恨、民族歧视,破坏民族团结,或者侵害民族风俗、习惯的;
(五)宣扬邪教、迷信的;
(六)散布谣言,扰乱社会秩序,破坏社会稳定的;
(七)宣扬淫秽、赌博、暴力或者教唆犯罪的;
(八)侮辱或者诽谤他人,侵害他人合法权益的;
(九)危害社会公德或者民族优秀文化传统的;
(十)有法律、行政法规和国家规定禁止的其他内容的。
第十八条 互联网文化单位提供的文化产品,使公民、法人或者其他组织的合法利益受到侵害的,互联网文化单位应当依法承担民事责任。
第十九条 互联网文化单位应当实行审查制度,有专门的审查人员对互联网文化产品进行审查,保障互联网文化产品的合法性。其审查人员应当接受上岗前的培训,取得相应的从业资格。
第二十条 互联网文化单位发现所提供的互联网文化产品含有本规定第十七条所列内容之一的,应当立即停止提供,保存有关记录,向所在地省、自治区、直辖市人民政府文化行政部门报告并抄报文化部。
第二十一条 互联网文化单位应当记录备份所提供的文化产品内容及其时间、互联网地址或者域名,记录备份应当保存60日,并在国家有关部门依法查询时,予以提供。
第二十二条 未经批准,擅自从事经营性互联网文化活动的,由省级以上人民政府文化行政部门依据《无照经营查处取缔办法》第十七条的规定予以查处。
未经批准,擅自从事非经营性互联网文化活动的,由省级以上人民政府文化行政部门责令限期改正;拒不改正的,责令停止互联网文化活动,处1000元以下罚款。
第二十三条 从事经营性互联网文化活动,违反本规定第十二条、第十三条、第十四条、第十九条、第二十条的,由省级以上人民政府文化行政部门予以警告,责令限期改正,并处5000元以下罚款。
从事非经营性互联网文化活动,违反本规定第十二条、第十三条、第十四条、第十九条、第二十条的,由省级以上人民政府文化行政部门予以警告,责令限期改正,并处500元以下罚款。
第二十四条 经营性互联网文化单位,提供含有本规定第十七条禁止内容的互联网文化产品,或者提供未经文化部批准进口的互联网文化产品的,由省级以上人民政府文化行政部门责令停止提供,没有违法所得的,处10000元以下罚款;有违法所得的,没收违法所得,并处1倍以上3倍以下罚款,但最高不超过30000元;情节严重的,责令停业整顿直至吊销《网络文化经营许可证》。
非经营性互联网文化单位,提供含有本规定第十七条禁止内容的互联网文化产品,或者提供未经文化部批准进口的互联网文化产品的,由省级以上人民政府文化行政部门责令停止提供,处1000元以下罚款。情节严重的,责令停业整顿直至撤消批准文件。
第二十五条 违反本规定第二十一条的,由省、自治区、直辖市电信管理机构责令改正;情节严重的,由省、自治区、直辖市电信管理机构责令停业整顿或者责令暂时关闭网站。
第二十六条 本规定施行前按照国家有关规定已经从事互联网文化活动的单位,应当自本规定施行之日起60日内依据本规定第八条、第九条、第十条的规定补办审核手续。

业务介绍:
商务合作:16710818528(微信同号)


建筑资质链接
===========================

