
为了深化贯彻落实“便民办税春风行动”,简化纳税人出口退(免)税业务申报流程,出口退税综合服务平台(以下简称平台)对出口退(免)税申报业务进行升级完善,具体调整内容是怎么样的呢?快拿起本子,随小编往下学习:
1
平台调整内容
出口退税综合服务平台此次的出口退(免)税申报流程调整如下:
(一)取消预申报预审功能
根据国家税务总局《关于出口退(免)税申报有关问题的公告》(国家税务总局公告2018年第16号)的最新的工作要求,出口退税综合服务平台取消了预申报及预审核功能,纳税人可直接通过平台进行出口退(免)税申报。
(二)调整出口退(免)税申报
为方便纳税人更加灵活的进行出口退(免)税业务申报,出口退税综合服务平台升级完善了申报方式,可直接进行出口退(免)税业务申报,具体内容如下:
纳税人通过平台可直接将出口退(免)税申报数据传递至税务机关出口退税审核系统中,出口退税审核系统会将申报数据自动推送至受理环节进行审核。审核如存在不可挑过疑点,出口退税审核系统会自动将审核流程作废并提供查看疑点信息;如不存在不可挑过疑点申报数据会直接转入受理岗,待税局机关进行受理。
平台同时会将受理状态实时的反馈给纳税人,供纳税人查看状态、下载等操作。
(三)增加申报数据自检功能
平台增加出口退(免)税申报数据自检功能,可对免抵退、免退税、单证业务、周边业务等申报数据进行数据审核检查,减少存在不可挑过疑点数量,增加出口退(免)税申报成功次数。
2
调整后申报流程
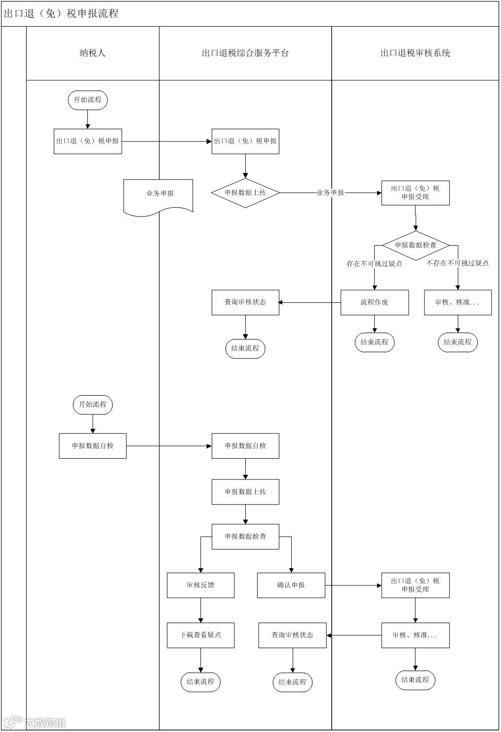
(一)申报流程
出口退(免)税申报流程具体如下:
(二)申报操作说明
1、出口退(免)税申报
(1)申报数据上传
纳税人可直接上传出口退(免)税申报数据,完成出口退(免)税申报。
(2)审核状态查询
纳税人可通过“数据申报”界面,查询审核状态、流程状态等操作。
2、申报数据自检
(1)自检数据上传
纳税人可通过“申报数据自检”界面,上传申报数据进行数据检查。
(2)审核结果下载
纳税人可通过“自检反馈信息下载”界面,下载申报数据检查结果,并提供平台在线查看、下载导入出口退税申报系统查看检查结果等功能。
(3)确认申报
纳税人可通过“申报数据自检”界面,自检结果不存在不可挑过疑点时,可提供“确认申报”申报至税务机关。
(来源:厦门国税微宣传,我们对文中观点保持中立,仅供参考、交流之目的。转载的稿件版权归原作者和机构所有。)


