2月23日,天津政务网发布了《关于切实做好2020年市政府重点工作的通知》,内容包括《政府工作报告》部署的148项分解工作任务,其中涵盖了“海河英才”行动计划升级、推动设立天津临港综合保税区、城市生态空间构建、地铁加快建设、增设幼儿园学位、老旧小区加装电梯等诸多利好。
重点工作摘要
关于涉及滨海新区相关方面的重点工作,小窗儿进行了大致梳理:
1、围绕北方国际航运核心区建设,大力提升国际枢纽港功能,加强港口集疏运体系建设,持续优化口岸服务环境,港口效率达到国际领先水平,港口综合费用具有明显的国际竞争力。
(年底前取得明显进展。)
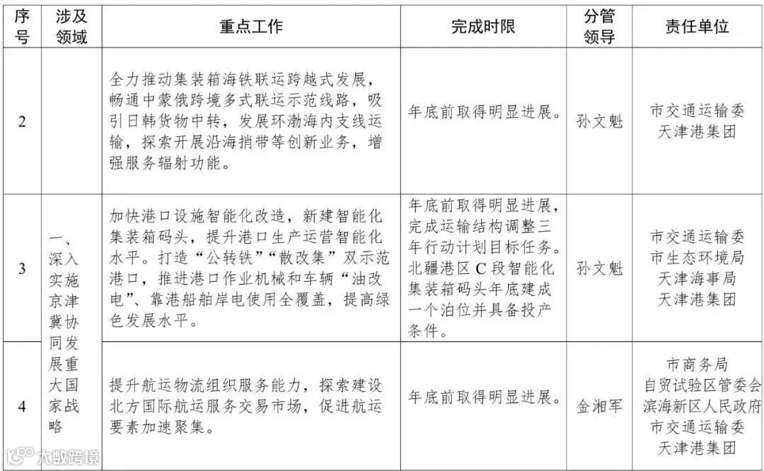
2、全力推动集装箱海铁联运跨越式发展,畅通中蒙俄跨境多式联运示范线路,吸引日韩货物中转,发展环渤海内支线运输,探索开展沿海捎带等创新业务,增强服务辐射功能。
(年底前取得明显进展。)
3、加快港口设施智能化改造,新建智能化集装箱码头,提升港口生产运营智能化水平。打造“公转铁”“散改集”双示范港口,推进港口作业机械和车辆“油改电”、靠港船舶岸电使用全覆盖,提高绿色发展水平。
(年底前取得明显进展,完成运输结构调整三年行动计划目标任 务。北疆港区C段智能化集装箱码头年底建成一个泊位并具备投产条件。)
4、提升航运物流组织服务能力,探索建设北方国际航运服务交易市场,促进航运要素加速聚集。
(年底前取得明显进展。)
7、加快中科院天津创新产业园建设,推进滨海新区企业总部集聚区发展。
(年底前取得明显进展。)
38、继续实施新一代人工智能等重大专项,加快建设滨海新区“细胞谷”、科大讯飞北方“声谷”和华为鲲鹏生态项目。扎实推进科技成果转移转化“五新工程”。
(年底前取得明显进展,其中科大讯飞北方“声谷”完成20家企业入驻;鯤鹏生态创新中心展厅项目9月底竣工,年底前实现实验室人员落地、政务云运营、认证中心和鲲鹏生态联盟创建。)
43、升级“海河英才”行动计划,优化放宽“企业提名单、政府接单办”人才引进政策条件。
(年底前取得明显进展。)
44、强化高端人才引育,推广“项目+团队”模式,鼓励领军人才打包人才团队、技术专利等资源“带土移植”。推进“创新人才队伍培育工程”和“海河工匠”建设工程,汇聚一批高水平企业家和技能人才,造就一支知识型、技能型、创新型劳动者大军。推进建设国家人力资源服务产业园。
(年底前取得明显进展。)
45、做强做优航空航天、装备制造、石油化工、汽车工业等优势产业,打造南港世界一流化工新材料基地。深入推进智能科技、生物医药、新能源新材料产业发展三年行动计划,推动车联网落地应用和产业集聚发展。
(年底前取得明显进展。)
59、发展临空、临港、高铁等枢纽经济。
(年底前取得明显进展。)
63、充分利用河、海岸线资源优势,在滨海新区海岸线南北两端,以海洋、湿地、河流为核心要素,结合国家海洋博物馆、航母主题公园、东疆湾沙滩公园、东疆国际邮轮母港等丰富的休闲旅游资源,高水平规划建设一批国际化休闲旅游项目,打造人与自然和谐共生的场景,让天津既有“滨海之名”,又有“亲海之实”。
(年底前取得明显进展。)
76、提升天津港作为国际枢纽港服务“一带一路”的能力和水平,提高国际集装箱班列通关效率。
(年底前取得明显进展。)
77、加快中埃·泰达苏伊士经贸合作区提档升级,推进天津中欧产业园、中意中小企业产业园建设。
(年底前取得明显进展。)
78、完成在非洲设立10家“鲁班工坊”任务。
(年底前完成。)
79、推动自贸试验区制度创新向人员、资本、技术、服务等全要素便利化拓展,加快100条创新举措落地实施,推进医疗教育、跨境租赁、国际保理、离岸业务等领域改革探索,用好自由贸易账户,服务企业国际化经营。
(年底前取得明显进展。)
80、加快跨境电子商务综合试验区建设,推进保税维修再制造业务扩面,建设特色进口商品集散地,推动设立天津临港综合保税区。
(年底前取得明显进展。)
90、加快建设地铁4、7、8、10、11号线、6号线二期及滨海B1、Z4线等8条地铁线。
(4号线南段完成土建施工,开展设备安装及装修;6号线二期完成土方开挖,进行主体结构、区间盾构施工;10号线进行主体结构和区间盾构施工;7、11号线进行围护结构、土方开挖和主体结构施工。推动4号线北段、8号线市区段土建工程开工建设。其他项目年底前取得明显进展。)
91、启动京滨高铁北辰站、宝坻高铁枢纽站站前区规划建设。
(年底前取得明显进展。)
92、推进滨海新区绕城高速贯通工程,改造完成一批市内道路。
(年底前取得明显进展,滨海新区绕城高速贯通工程年底前完成。)
97、优化国土空间开发保护格局,坚持留白、留绿、留璞,坚决守好生态红线。
(长期推进,年底前取得明显进展。)
98、落实好875平方公里湿地自然保护区“1+4”规划,建设南港工业区生态湿地公园、中新天津生态城东堤海滨廊道等生态工程,全力守护好“华北之肾”。
(年底前取得明显进展。)
99、加快双城间736平方公里绿色生态屏障建设,推进一级管控区生态环境治理工程,促进二、三级管控区生态环境质量提升和产业转型升级,继续实施大规模植树造林,为京津冀再造一叶“城市绿肺”。
(年底前取得明显进展。)
100、强化153公里海岸线保护,修复完成400公顷滨海湿地,升级保护大神堂牡蛎礁国家级海洋特别保护区。
(长期坚持,其中修复400公顷滨海湿地和升级保护大神堂牡蛎礁国家级海洋特别保护区年底前完成。)
103、打造中新天津生态城智慧城市样板,引领智慧城市、生态城市建设标准。
(年底前取得明显进展。)
136、大力支持社会力量兴办幼儿园,建成市、区、幼儿园三级安全监控系统,提升学前教育质量,完成2年新增10.8万个学位目标。
(年初建成三级安全监控系统,年底前完成2年新增10.8万个学位目标,其他工作年底前取得明显进展。)
137、统筹做好住房困难家庭和新市民住房保障工作,为2万户困难家庭发放租房补贴。推动公租房规范发展,积极探索发展共有产权住房。有序推进市区零散棚户区改造,做好农村困难群众危房改造工作。提升老旧小区消防安全水平,在条件成熟的小区积极开展加装电梯试点工作。
(年底前,发放市场租房补贴2万户,完成3800户农村困难群众危房改造任务,其他工作年底前取得明显进展。)
———— e n d ————
信息来源:天津政务网、天津广播、凤凰网房产天津站、滨海视窗


