由于香港公司注册时间短,税务少、税率低等优势,越来越多企业家选择在香港创立,维护香港公司年审及做账审计是必不可少的,根据香港《公司条例》第622条第429章节,所有在香港注册之有限公司每年的财务报表需委托给会计师事务所审核,以便公司各股东了解公司财政状况。
做账
将商业文件及账务资料一一对应,能准确反映该商业实体过去1年中的经营情况
审计
待账务文件与商业文件对应后,执业会计师将会对每一笔交易活动进行核对,确认其中没有错误关联或虚假交易,并对这些情况发表意见
报税
执业会计师确认交易情况,计算出该商业实体的盈利情况,便会将盈利情况及应缴税数额如实上报香港税务局
今天就来说说香港做账报税的几种方式。
第一种:零报税——适合没有经营的公司
第二种:做账报税——适合有经营的无限公司
第三种:做账审计报税——适合有经营的有限公司
零报税
若在一个财政年度内,公司无经营,则该年就可向政府申请豁免做帐、核数和缴纳税款,直接进行零报税即可,根据规定企业应每年申报一次。
一般新公司会在第18个月收到香港税务局发来的利得税表,零申报必须在收到税表后的一个月内持填报好的利得税表去税局报税。
香港公司需满足以下五个条件可进行“零报税”:
1. 没有购买任何香港的物业,以及容许或授权在香港使用动产收取租金,租赁费等款项;
2. 没有开立银行账户或账户没有任何银行月结单的记录;
3. 没有经营任何业务,如海关记录、香港进出口记录等;
4. 在香港没有雇员;
5. 没有容许或授权在香港使用专利,商标设计等资料;
香港公司一旦进行零报税后,即被认定此公司未运营或者运营不佳,可能会在往后的财政年度减少税单的寄出。
做账报税
从某种意义上来讲,只要以公司名义进行商业上的买卖或活动,就算是运营事务,具体可以由以下几个方面判断:
1.银行账户现已留下运营记载;
2.政府海关、物流公司现已留下进出口记载;
3.与香港客商发作购销联系;
4.在香港现已延聘雇员;
5.容许或授权在香港运用专利,商标设计等;
6.容许或授权在香港运用动产收取租金,租借费等;
7.托付在香港代销;
8.其它得自或产生于香港的盈利。
在发生业务的情况下,无限公司不用通过核数的过程,做完账直接根据会计报表向税局申报纳税即可;
有限公司则不同,有限公司做完账后,通过香港核数师核数后,出具核数报告,根据核数报告所列数据才可以向税局申报纳税。
无限公司税率为15%,有限公司税率为16.5%
离岸
离岸公司豁免
另外,香港公司业务利润并非来自香港,公司便可于申报香港利得税豁免,同时向香港税局申请“离岸收入”以豁免缴纳香港利得税。
离岸豁免——基本条件
供应商和客户均不是香港客商;
订单的签署过程均不在香港发生;
货物未在香港发生报关、收发货等;
未在香港有实体的办公室和聘请香港员工;
未在香港政府留有任何经营纪录等;
特别提醒,香港公司报税是非常有必要性,如果你的香港公司在规定时间内没有做账报税,不仅会得到政府的罚款,甚至公司董事也将会面临监禁的刑事处罚,那么你在政府以及银行等第三方机构那里的信用等级也会下降,甚至会被拉入黑名单,对公司以后的发展造成不可挽回的损失。
(详细条例)
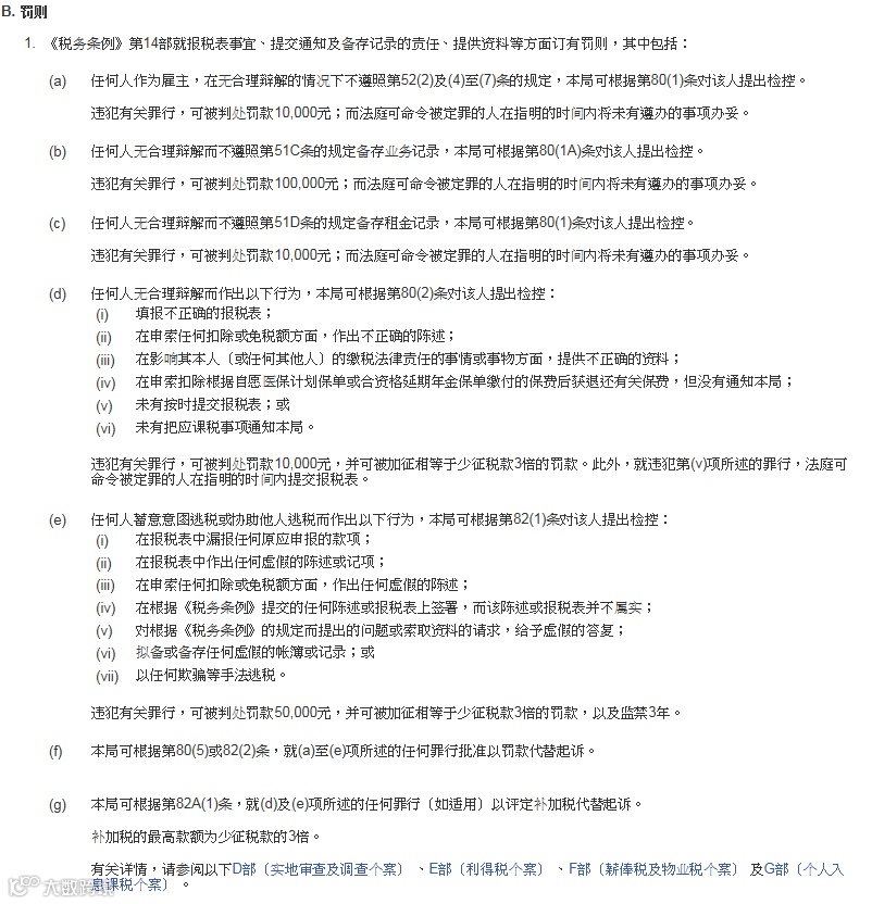
根据香港《税务条例》第14部就报税表事宜、提交通知及备存记录的责任、提供资料等方面罚则显示,任何人蓄意意图逃税或协助他人逃税行为,最高可判处罚款50,000元,可被加征相等于少征税款3倍的罚款,以及监禁3年。


