就在刚刚,加拿大卫生部长Patty Hajdu明确表示:“加拿大不会跟随美国和澳洲限制中国人(或去过中国的外国人)入境。我们认为禁止入境的做法现在没有支持的证据,也并不合理。”

另外,Patty Hajdu再次重申,加拿大境内大量感染并传播新冠状病毒的概率很小,没有证据表明无症状的人会传播这一病毒,公众不需要过度担心。

另外,今天加拿大总理特鲁多亲自出席多伦多Woodside Square的华人新春拜年活动。和在场的华人握手,拥抱,为华人打气,为武汉加油!
特鲁多表示:“在加拿大,没有任何地方可以容忍恐惧和歧视(华人)!这些都是错误的信息。加拿大是所有加拿大人的,不分你我”!
同时,今天的多伦多市中心出现了巨幅广告牌:加油中国!以爱之名,我们挺你!

反观美国和澳洲的做法,小编也不想说什么了。呵呵。。。


昨天,加拿大安省首席卫生官大卫·威廉姆斯(David Williams)在省政府召开紧急新闻发布会:确认加拿大出现了第4例“新型冠状病毒”病例!仍然是在安省(加拿大现在4例中3例在安省)。
病人的具体细节为:女性,20多岁,中国留学生,就读于安省伦敦市西安大略大学。1月22日从武汉返回安省,此日到达安省伦敦市后自行前往1月西安大略大学校医院就诊。
西安大略大学校方已经发出通知说明,患者为该校学生,但她从中国返回后并没有回到校园,在校学校不用恐慌,校园的风险非常低!
另外,安省第一例确诊病人,50岁男性患者今日已出院。官方声明中称:他已经好转,已经不需要住院治疗,自行在家隔离就可以了。
另外,和别的国家出现排华和歧视现象不同。加拿大安省首席卫生官员Bonnie Henry表示:不会隔离任何从武汉旅行或从武汉撤离的人。
她并表示,世卫的决定“并不出人意料”。昨天,中国的新冠肺炎疫情已构成国际公共卫生突发事件。

但WHO(世界卫生组织)强调,这一宣布并不建议实施旅行和贸易限制。和两者并不直接联系。
根据《国际卫生条例》,当传染病疫情满足相应条件时,总干事有权认定疫情构成突发事件。
自《国际卫生条例》2007年生效以来,世卫组织曾多次发布有关疫情为突发事件。认定某种疫情构成“国际关注的突发公共卫生事件”,旨在动员更多国际资源应对疫情。如无特别延长,此宣布会在三个月内自动解除。
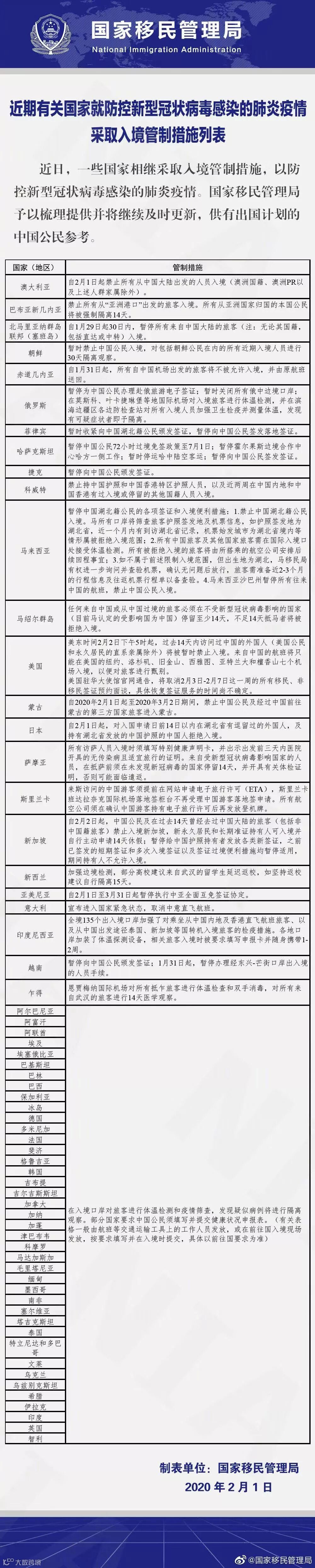
截止到北京时间2月1日,各国入境管制措施如下:


我们将持续和大家一起关注加拿大的情况,带来最真实的消息。
现在最有效的预防措施仍是戴口罩!
还有要勤洗手!

加拿大BC省雇主担保移民
1. 大学专科以上,学历可以认证
2. 年龄25-45岁之间
3. 全职工作经验2年以上
4. 语言CLB5分以上
5. 一人申请,全家移民,一步到位获批身份
更多海外移民咨询请加 Amy烨的微信