中国人民大学国际关系学院徐莹副教授在主题报告《国际非政府组织参与国际人道主义行动的基本路径和政社合作分析》启发了很多小伙伴,详细文稿来啦!
徐莹
中国人民大学国际关系学院外交学系副教授
中国人民大学欧洲问题研究中心/
欧盟研究中心研究员
在分享的开始,徐莹肯定了中国在此疫情期间的贡献,并提出,“中国非政府组织的跨国抗疫行动不仅实际覆盖了很多发展中国家,同时也扩展到了相当数量的发达国家。从这个角度来讲,我觉得我们的非政府组织借助这次疫情,实际上在实践上丰富并且改写了西方对国际非政府组织的界定。”
在国际非政府组织参与国际人道主义救助的基本路径的问题上。徐莹表示,这个路径其实很简单,就是两个环节:一个是获取资金,一个是实地运作。随后,她分享了几个欧盟与国际非政府组织对接和实地运作的案例。
报告主题:《国际非政府组织参与国际人道主义行动的基本路径和政社合作分析》
大家好,非常荣幸今天有这样的机会能够在这里跟大家介绍一下国际非政府组织人道主义行动的基本路径,我今天主要从三个方面来讲。
第一是国际非政府组织的概念。国际非政府组织的概念从西方的话语体系来讲主要是有两个,第一个是美国政治社会学家Sidney Tarrow的界定,从这个界定来看它的特点是国际非政府组织一般来说成员是来自两个以上的国家,而且具有国际性的目标,同时它为其他国家的公民提供服务。还有一个界定是来自于世界银行,这是相对宽泛一些的定义,即国际非政府组织一般来说总部是在发达国家,而且是在一个以上的发展中国家运作。从这两个西方的界定我们可以看出来,它主要的指向还是北方的非政府组织,也就是从发达国家而来,主要在发展中国家运作。
但是我们这次看疫情,随着疫情的发展,我们看到中国的非政府组织实际在跨国人道主义行动方面表现极为出色。从这个实践来看,中国非政府组织的跨国抗疫行动不仅实际覆盖了很多发展中国家,同时也扩展到了相当数量的发达国家。从这个角度来讲,我觉得我们的非政府组织借助这次疫情,实际上在实践上丰富并且改写了西方对国际非政府组织的界定。这是我第一个想谈的问题,我想在这里强调这是一个非常值得注意的中国贡献。
第二个部分是国际非政府组织参与国际人道主义救助的基本路径。这个路径其实很简单,就是两个环节:一个是获取资金,一个是实地运作。
获取资金这一块主要是和发达国家进行合作,还有就是政府间的国际组织。从实际运作的角度,国际非政府组织主要依赖的是这些非政府组织在受援国的分支机构、还有受援国本土的非政府组织。
具体来看,从获取资金的第一个途径是发达国家的政府,我们有两个例子,一个是澳大利亚国际开发署AusAID,还有美国国际开发署USAID。这两个机构都是分别在这两个国家专门负责与在他们国家注册的国际非政府组织进行对接,拨付资金供这些非政府组织进行全球的人道主义救助。
获取资金的第二个途径是政府间的国际组织,主要的是联合国和欧盟。以欧盟为例,欧盟与国际非政府组织对接的枢纽结构就是我们说的欧盟委员会人道主义救助与民事保护总司,以下简称ECHO。ECHO一般是直接向国际非政府组织拨付资金,当然ECHO也经常与联合国的附属机构合作,一起与国际非政府组织协调它们在实地的人道主义救援行动。
ECHO确实实力非常强,我们有数据显示,从1992年开始ECHO每年就向全球的人道主义救助行动拨付超过10亿欧元的资金。以国际计划组织的救助为例,在2015年到2016年这一年当中,我们这里有三个数字,ECHO资助国际计划组织在全球的48个国家进行85个项目运作,其中有19个项目是紧急的人道主义救助项目。
我们看下两张图表里面是叙利亚危机当中ECHO在2014年到2015年对国际非政府组织的资助,我们看到右下角的这个地方是它的资助的金额1.84亿欧元,左边是获得资助的非政府组织,我们比较熟悉的比如说救助儿童会、比如说英国乐施会等。
下图是ECHO在埃博拉疫情当中对这些非政府组织的资助,图片下部是非政府组织的名字。数字可能稍微看起来不太清晰,但是我们有一个总的金额,截止到2016年3月ECHO投入的抗疫资金大约有20亿欧元,而且全部转化为国际非政府组织在西非的实地的救援行动,其中包括疫情检测、培训当地护工、调集医疗团队等等。
下图是ECHO和联合国及其附属机构和国际非政府组织的协调合作,左侧是经常与ECHO合作的联合国附属机构,右下角是他资助的金额。在2012年到2014年这两年当中,它资助的金额接近3亿欧元。
我们再看一下ECHO和联合国附属机构以及国际NGO的合作机理是什么样的。举个例子,还是拿叙利亚的危机作为案例,联合国难民高专这个联合国附属机构当时是在约旦运作,它有一个驻约旦的办事处。在这个办事处当中他通过对难民的调查发现这些难民缺少清洁的饮用水,所以这个时候它就和ECHO合作,ECHO提供资金,由联合国难民高专协调去寻找有资质的国际非政府组织,它找到了两个组织:一个是技术合作与发展组织、一个是国际乐施会。通过这样的一个协调,由这两个国际非政府组织实地进行清洁用水、生活用水的供给,就是这样的一个合作机理。
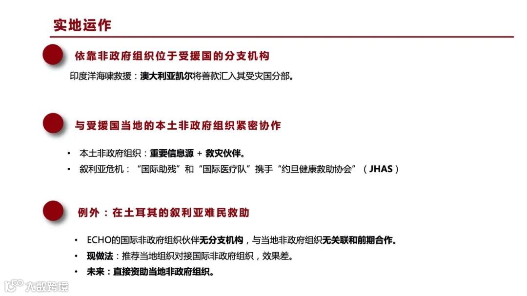
我们再看国际非政府组织实地运作的管道。首先它要依赖这个组织在受援国的分支机构,这是非常普遍的。因为我们知道,国际非政府组织的分支机构遍布全球特别是发展中国家,比如说澳大利亚凯尔,它当时在印度洋海啸救灾中就把善款拨付到澳大利亚凯尔比如说在印尼、斯里兰卡、泰国的分部,由这些分部来进行实地的项目运作,而凯尔澳大利亚的总部是进行整个项目的监测和审计。
还有一个运作的管道是和受援国当地的本土非政府组织紧密协作,我们知道这些非政府组织非常了解当地的情况,所以它们是重要的信息源。举个例子,还是在叙利亚危机的时候,约旦有一个非常有名的非政府组织,名字叫JHAS即约旦健康救援协会。这个组织不仅在约旦有名,他在整个中东地区都非常的有名气,他的运作成功率也非常高,所以说很多国际非政府组织就选择与JHAS合作。比如说国际医疗队在叙利亚危机的时候有一次是选择进入到利比亚来进行紧急的人道主义救助,这个时候JHAS就参加了这个团队,JHAS临时调动了一个十几人的护士团队,整个跟随国际医疗队进驻到利比亚的重灾区。
那么我要说一个例外在这个地方,还是在叙利亚难民救助的过程当中出现了一个例外,就是在土耳其。ECHO发现它的国际非政府组织的伙伴在当地没有分支机构,基本上没有找到分支机构。同时它与当地的非政府组织也没有前期的合作,所以面对这种情况ECHO就选择,寻找和推荐当地的一些非政府组织直接对接ECHO的国际非政府组织的伙伴,但是结果这个项目运作的效果非常差。所以最后ECHO就决定,未来如果还是出现类似这样的一种国际非政府组织没有分支机构、没有当地合作伙伴的情况下,那么它们会直接把资金交付给当地运作良好的、历史悠久的非政府组织来进行直接的运作,这是ECHO未来的一个决定。
第三部分,我要谈一下政社合作。还是以欧盟的ECHO为例,我们知道ECHO向全球的人道主义行动提供了大量的资金,但是对于国际非政府组织人道主义的伙伴来说,它实际上设定了非常严格的法律框架,还有非常非常细致的制度安排,同时还有一个能见度标准的要求。那么我从这三个方面再简单的说一下。
首先我们看一下它的法律框架,在1996年的时候欧盟委员会提出了1257/96号法规,这个法规实际是提供一个参考的标准,看一看国际非政府组织中哪一些组织是符合这个资质能够跟欧盟合作的。这里面我简单说,比如说它要看这个组织的财务情况怎么样、它的后勤保障能力怎么样、它的业内经验如何、它之前有没有人道主义行动、效果如何、它的快速反应能力和应变能力怎么样、它有没有意愿和能力与受援国当地的基层社区服务、协同合作、它在之前的人道主义行动当中是不是保持了中立性,所有这些都是ECHO选择它国际非政府组织合作伙伴的一个标准,实际上它已经用法律框架来做好了限定。
那么选取了这些有资质的国际非政府组织之后,你还不能直接进入下面的运作,必须要签署一个伙伴框架协议叫做FPA,这个框架协议欧盟是每4年要更新一次,实际上就是集中限定国际非政府组织到底要遵循哪些具体的原则、走哪些具体的程序才能真正的执行与欧盟的人道主义行动合作。这个FPA分成四个部分,我不具体说了。
最后一点是它的能见度标准要求,这个能见度标准要求我觉得很有意思,我们可以参考一下。欧盟要求所有跟它合作的国际非政府组织在项目运作的实施地、在救援物资上、在装备上必须要印出显著的欧盟形象标识,欧盟的logo,像右侧的这些。在你发布的新闻稿当中,所有的新闻无论是社交媒体的、网页上的、博客上的、还是电视的,所有你发布的新闻稿件或者接受的相关采访都必须要以书面或者是口头的形式来确认欧盟在其中的作用。
而且在你描述这个项目的时候,你一定要尽量的以确切的数字和例证来说明这个项目到底能惠及多少人。你在新闻稿当中最好能引述ECHO代表对于项目的介绍,而且还要列上ECHO代表的联系方式。在新闻稿的末尾还要附上以下信息,即这些介绍欧盟及其全球人道主义援助行动的基本信息。
所以我们从这里面可以看到一个什么情况呢?那就是欧盟希望它在人道主义行动资助过程当中所资助的国际非政府组织能够随时随地极大的凸显欧盟在这里面的关键作用。那么原因在哪儿呢?欧盟在2015年的时候曾经在欧盟范围内进行了一个民意调查,它发现大约有76%欧盟成员国的民众知道欧盟在进行人道主义救助的资助,90%的人特别支持欧盟的行动,85%的人认为即便有欧债危机、即便有难民危机,但是他们仍然支持欧盟的全球人道主义救助。所以基于这个考虑,欧盟觉得一定要凸显它在全球人道主义救助当中的关键作用,以此来进一步凝聚欧盟内部的向心力,能够促进欧盟一体化进程,这是欧盟的考虑。
(全文完)
个人简介
徐莹
1972年生,1989年入大连外国语学院英语系,先后获英美文学学士和硕士学位。2002年入中国人民大学国际关系学院国际关系专业学习,于2005年获法学博士学位。曾赴美国哥伦比亚大学政治学系访学一年,现为中国人民大学国际关系学院外交学系副教授,中国人民大学欧洲问题研究中心/欧盟研究中心研究员。主要从事国际非政府组织和中国外交等方面的科研教学工作。学术成果包括:专著《当代国际政治中的非政府组织》、《欧盟框架下的非政府组织》等。
4月30日,“Value Plus:新冠疫情国际人道行动——中国社会组织经验分享和政策研讨”线上交流会顺利举办。嘉宾们分享了来自中国社会组织参与国际抗疫一线的工作实践案例和经验收获,并共同探讨了新形势下中国社会组织“走出去”的挑战与机遇。(点击回看视频)
编辑/基金会菜菜子
关注我们,见证深圳建设国际化城市历程
合作请垂询 📧 sfiec@sfiec.org.cn

