搜索
首页
大数快讯
大数活动
服务超市
文章专题
出海平台
流量密码
出海蓝图
产业赛道
物流仓储
跨境支付
选品策略
实操手册
报告
跨企查
百科
导航
知识体系
工具箱
更多
找货源
跨境招聘
DeepSeek
首页
>
微短剧发展趋势!!小程序短剧将开展为期三个月的专项整治
>
0
0
微短剧发展趋势!!小程序短剧将开展为期三个月的专项整治
之桃影业
2022-11-16
1
导读:网络流传小程序短剧将开展为期三个月的专项整治,重拳出击,遏制乱象,尽快显著改观微短剧的行业风貌。
♪
娱乐桃子酱
从11 月 14 日开始,网络流传小程序短剧将开展为期三个月的专项整治,重拳出击,遏制乱象,尽快显著改观微短剧的行业风貌。
经历过近两三年疫情侵袭,社会实体经济难逃大萧条的严峻考验,在赚不到钱的大背景下,互联网经济生态圈伴随着功能各具差异的“互联网+”项目应运而生,并且大量走进人们日常生活,这也是继2003年我国非典疫情以来由网购风潮(
阿里
巴巴,
京东
等网购商城的崛起,正式开始了我国社会实体经济和虚拟经济的矛盾与共存时代)掀起后我国社会经历的第二次互联网+“经济大革命”(从电商流量红利时代,过渡到短视频直播红利时代)。
从当初的阿里巴巴和京东的崛起,让我国传统零售业实现巨大的产业转型和销路瓶颈突破,再到后来快手,抖音和哔哩哔哩等短视频平台的悉数崛起,消费者生活状态改变,故而传统电商行业也遇到了前所未有的时代挑战和瓶颈,直到后来拼多多横空出世,一个主打团购并且把商业版图瞄准了当时并不被看好的下沉市场用户,就这样一鸣惊人的在竞争激烈的互联网经济市场上出圈了。
很多人当时也许都说,拼多多根本不可能成功,因为传统电商的三要素,它一个都没有优势甚至并不沾边,而像抖音这样的平台也不可能成功,因为它们并不遵循媒体行业既定的展示和传播规律。可就是这样一些当时几乎没有一个人会看好的项目,在竞争激烈的“互联网+”项目中悉数站稳了脚跟。从0开始用户数呈指数上升直逼8亿,直接跃升成为中国电商行业领头羊的奇迹,也有了抖音顺应时代消费主力和消费心理的转变,依靠疯狂的社交营销快速出圈,占领新媒体平台半边天的经典案例。
聪明的投资者们和朋友们也许都已经发现,其实以上案例和行业转型和突破的成功,避不开的最关键因素:其实就是我国庞大的“下沉市场”用户。而今天这篇文章,是把以上的实例和思维引申到我们今天想讨论的近几年兴起的互联网影视项目上。
小程序短剧,顾名思义,简单解释就是基于小程序载体而存在的一种比较新形态的短视频展示模式,它有别于抖音和快手的“快餐展现”,也有别于微信视频号相对闭环的“私域展现”,更有别于哔哩哔哩以及小红书等的“纯粉丝经济”形态,它的平台受众和平台内容都集中瞄准了垂直领域——各类短篇番剧和下沉市场用户,且融合了各大短视频平台的几大功能(展现,推荐,评论,排行,分类,转发分享等),还新增加和陆续上线了以上几个平台都没有的草根投稿功能。
我们来打开其中一款追剧小程序看一下,可以很清晰的发现,这俨然就是互联网影视界的小阿里巴巴了,有其自带的热度排行和分类功能,用户可以根据自身喜好随心所欲选择自己想看的短剧,可以通过微信下拉框直接搜索小程序,并不需要再下载安装,不仅为广大下沉用户省下手机和内存,并且会员费用相比爱奇艺和腾讯等大平台便宜。它除了分类和热度排行,以及每日推荐功能,让用户掌握最新番剧的动态外,更开通了草根投稿通道,让更多热爱互联网影视的非科班草根作者和草根导演等,有机会自导自演登上荧屏的梦想。
就像上文提到的,小程序短剧并不走抖音和快手的快餐娱乐和“短兵相接”营销这种快节奏展示路线,也并不走微信视频号那样放到私域流量池闭环传播的路线,更不走小红书和哔哩哔哩的通过社交分享裂变传播的路线,那么它缘何近几年还能顺利出圈并爆火呢?
近几年的小程序短剧,无疑有点像是互联网影视界的拼多多了,而也正是当年养火了拼多多的下沉市场部分的消费者和用户,近几年通过各方的引流和助推也同样养火了小程序短剧。
其次,我们可以来分析一下我国下沉市场用户最大的特点,其实无疑是这几个:第一是他们社交圈子普遍窄,故而拥有电子产品的用户对其用作娱乐的
时间
都较长,这与小程序短剧剧本简练剧集适中但内容饱满的产品定位是相贴合的,第二是他们对产品和
服务
价格相对敏感,比较看中产品和服务的实用性,这跟小程序短剧的初衷低成本实用性也是贴合的,第三是他们的娱乐项目普遍较为缺乏,相较于中游和上游用户,简单而直接的娱乐需求比吃喝的需求更容易被满足,这也是和小程序短剧低成本实用性的定位贴合的。
也正是由于这些特点,让我国大量下沉市场用户成为小程序短剧的助推力。目前,小程序短剧的受众更多集中于下沉市场的年轻男性用户,通过猎奇和都市爱情等下沉青年男性用户较为关注的番剧类型,刺激消费需求和小程序的活跃度,并且以点带面,各个击破的市场战略布局,辐射下沉市场的其他类型用户,最终实现互联网影视的市场占有。
但是,值得注意的是,毕竟小程序短剧是微信小程序板块的分支,其载量相对app和腾讯爱奇艺等大平台来说是相当微小的。其开发和投资成本很低故而使其并没有像抖音那样的持续增长的能力,存活时间一般都不长,更适合短期性的营销,并不适合把营销战线拉的过长。不过呢,其短期的用户裂变能力和作品传播能力还是非常有潜力的,并不比抖音这类平台差,只是相对抖音这样的平台来说,平台流量比较闭环且相对集中,不太利于后期用户的二次和三次的传播和作品的营销了。简单来说,就是商家或者企业投入小而载量低,但是一旦爆火则能迅速出圈并且短期内占据市场有利的位置。
就拿最近爆火的游戏小程序“羊了个羊”来类比,“羊了个羊”热度高峰期其实不过一个月都不到,可是其用户裂变能力可以说非常恐怖,同样都是呈指数级增长的,不过其高峰期退去后,活跃度和传播能力也就远远比不上普通的端游和手游了(如吃鸡和王者荣耀等),因为其版本更新和装备上页面上的设计美化等都需要资本投入,小程序作为小成本的营销
工具
,其实并不适合把这一资本放大了去运营。同样的,小程序短剧也一样,剧集内容和新的番剧更新以及淘汰下架会是一个巨大的挑战,因为同质化的内容会使得大量用户流失掉,企业和商家亏损的风险也就大大增加了。
不过,小程序短剧已经在当下开启了网络内容的新赛道,它的先天优势投资小、周期短、见效快、低风险等,如此以小博大吸引更多玩家蜂拥而至。随着加入者越来越多,使得小程序短剧正在用亮眼的成绩成为行业的支撑性力量,同时已成为了各个平台和影视公司长相竞争进军的新方向。
但事情有利也有弊,因为市场的广泛需求,制作方更多的再是铺量,不注重内容本身,输出的价值观也有损健康,市场将对此进行监管,小桃子认为这件事是必然的,一个市场的发展也必定会有规则,虽然该事件还未被证实,但将会成为今后的趋势。
以下是网传内容全文
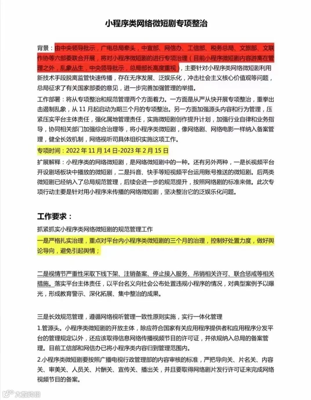
小程序类网络微短剧专项整治
背景:
由中央领导批示,广电总局牵头,中宣部、网信办、工信部、税务总局、文旅部、文联作协等六部委联合开展,将对小程序微短剧的进行专项治理(目前小程序微短剧内容游离在管理之外,乱象丛生,中央领导批示,总局部长高度重视)主要针对小程序类网络微短剧利用新技术手段脱离监管快速传播,存在无序发展、泛观乐化,冲击社会主义核心价值观等问题,总局征求了有关国家部委的意见,进一步完善加强管理的举报。
工作部署:
将从专项整治和规范管理两个方面着力,一方面是从严从快开展专项整治,重举出击遇制乱象,从11月起启动为期三个月的专项整出,另一方面加强源头内容和行为管理,压紧压实平台主体责任,强化属功管理责任,实施微短剧创作提升计划,加强行业自律和业务指导,协同相关部门加强综合治理等,将小程序类微短剧,像网络剧、网络电影一样纳入备案管理,健全长效机制,网络视听司具体组织实施这项工作。
专项时间:
2022年11月14日-2023年2月15日
扩展解释:
小程序类的网络微知剧,是网络微短剧中的一种,还有另外两种,一是长视频平台开设剧场板块中播放的微短剧,二是抖音,快手等短视频平台运用账号推送的微短机,后两类微短剧已经纳入了总局规范管理,后续会进一步的规范提升,按照网络剧的标准来做,此次专项行动主要是针对用小程序来传播的网络微短剧,坚决整治它的泛娱乐化问题。
工作要求:
抓紧抓实小程序类网络微短剧的规范管理工作
一是严格扎实治理,重点对平台内小程序类微短剧的三个月的治理,控制好处置力度,做好舆论导向,避免引起舆情;
二是视情节严重性采取下线下架,注销备案,停止接入服务,吊销相关许可,联合戒惩等相关措施,落实平台主体责任,以平台名义向社会公布处置违规小程序的情况,对典型案例予以曝光,形成教育警示、深化拓展、集中整治的成果。
三是长线规范管理,遵循网络视听管理一致性原则实施,实行一体化管理
1.管源头,小程序类微短剧的开放主体,除应符合国家有关应用程序提供者和应用程序分发平台的管理规定以外,还应该取得信息网络传播视频节目的许可证,并依规纳入总局的备案管理,目前工信部和网信办已将小程序类内容归到管理范围内。
2.小程序类微短剧要按照广播电视行政管理部的内容审核的标准,严把导向关,片名关,内容关、审美关、人员关、片酬关、宣传关、播出关,并且要取得网络剧片发行许可证来完成网络视频节目的备案。
3严控小程序微短剧增量,对劣质微短剧进行持续排查清理。
四是实施创作提升工程
1.重点网络微短剧实施广电总局统一备案公示管理规定,建立重点的网络微短剧跟踪指导机制,聚焦重大主题宣传和重要的时间节点,动态制定完善全国网络微短剧创作生产的重点的服务,推出一批思想精深,制作精良,艺术精湛的网络微短剧,树立一批标杆作品。
2.坚持以人民为中心的创作导向,对思想性,创作性、艺术性、文化性达到较高水准的网络微短题,在许可证的发放,资金的扶持,评奖评优,算法推荐等方面予以支持。
3.充分挖掘广播电视媒体和专业机构的网络短视频原创的潜能,发挥示范效应,壮大正
能量
供给的体系。
压紧压实企业主体责任
(对平台的要求)
1.开展微短剧业务的平台,为小程序类微短剧提供服务的平台,加强对小程序主体,程序内微短剧创作主体的资质审核,不得为违规小程序提供技术服务,发现问题的小程序和内容要立即实施断开链接下线的处置措施;
2.小程序类微短剧内容要纳入平台总编辑负责制的管理范畴,严格落实节目内容的管理、上线的管理,应急管控等要求,提升把关水平和处置能力。
3.持续开展平台播出的网络微短剧的抽查复审、备案登记,对有问题的节目、账号和小程序坚决清理,对重要线索要及时向管理部门
报告
。
END
图文:之桃影视 | 原创不易,转载注明出处
扫码关注
【声明】内容源于网络
0
0
之桃影业
之桃影视业务覆盖出品投资、IP开发及剧本承制,体系化打造直击全球市场的爆款海外短剧。
内容
277
粉丝
0
关注
在线咨询
之桃影业
之桃影视业务覆盖出品投资、IP开发及剧本承制,体系化打造直击全球市场的爆款海外短剧。
总阅读
48
粉丝
0
内容
277
在线咨询
关注