
昨天还一切正常,感觉疫情还没有那么猛。今天一觉醒来,直接在家封闭。一脸懵的我们就这样看着石家庄突然上了热搜。超市抢购一空,菜市场菜价翻倍。
2021年1月5日晚,河北宣布进入战时状态,新闻发布会结束后,石家庄全市所有社区、农村实行闭环管控,全员进行核酸检测。此外,石家庄教育局宣布全市中小学、幼儿园全部暂停线下教育教学工作。
河北石家庄在2021年1月6日凌晨,按下暂停键。
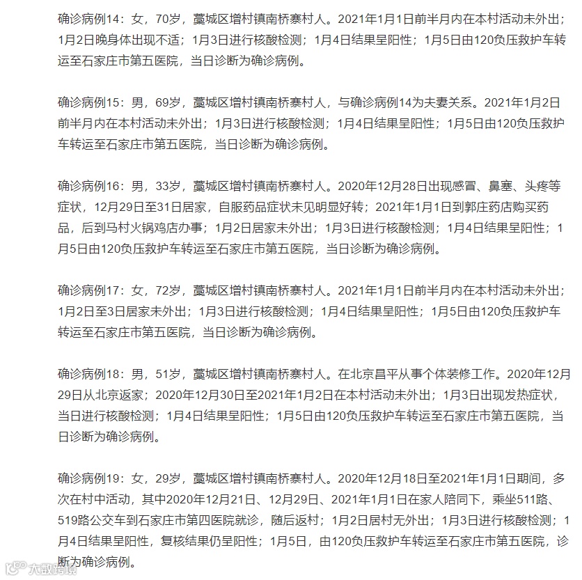
部分新闻整理:
















但是,我们不慌。
经历过去年的疫情,我们更加冷静,自觉防护隔离,政府也快速响应,防控措施做的很到位。大家的疯狂屯粮,也只是以防万一。没有人散播谣言、传播谣言、制造恐慌。
石家庄人做的还是很棒的!
希望大家继续积极做好自我防护隔离,积极配合医护人员、疾控人员做好工作,不信谣不传谣。
石家庄一定能挺过去的!加油,石家庄!


