CRISPR/Cas核酸酶切割靶DNA产生的DNA 双链断裂(DNA double-stranded break, DSB)可以通过易错的经典非同源末端连接(classical non-homologous end joining, c-NHEJ)进行修复。此外,在提供DNA修复模板的情况下,DSB还可以通过精确的基于同源序列的DNA修复(homology-based repair, HBR)进行修复。其中,DNA修复模板是决定精确基因编辑中HBR的具体修复机制和效率关键因素。
2021年5月4日,来自中山大学生命科学学院黄军就,梁普平和中山大学附属第三医院欧建平主任在Protein & Cell杂志上发表了题为Homology-based repair induced by CRISPR-Cas nucleases in mammalian embryo genome editing的综述(中山大学附属第三医院的张曦亚博士为本文第一作者)。在这篇文章中,作者深入地探讨了利用不同类型的DNA修复模板在哺乳动物胚胎中进行精确基因编辑的效率及优缺点,并总结了一份DNA修复模板的设计指南。

HBR修复模板可以分为单链DNA(single-stranded DNA, ssDNA)和双链DNA (double-stranded DNA, dsDNA) 两大类。其中ssDNA修复模板包括单链寡聚脱氧核糖核酸(single-stranded oligodeoxynucleotides, ssODN),长单链DNA(long single-stranded DNA, lssDNA) 和单链的腺相关病毒 (adeno-associated virus,AAV)DNA。dsDNA修复模板包括超螺旋质粒(supercoiled plasmid),线性质粒(linear plasmid)以及线性dsDNA等。
利用不同类型的DNA修复模板,可以在靶位点产生不同的精确基因编辑类型,如定点突变、插入大片段或者插入loxP序列以构建条件性基因敲除动物模型。不同DNA修复模板对于同源臂的(homology arm, HA)的要求不一,并且其产生的编辑类型、插入片段的上限以及编辑效率也不同,具体汇总见表1。

表1. HBR的修复模板特征及产生的编辑类型
根据DNA修复模板的不同,HBR的修复机制也不同。利用ssDNA作为修复模板时,CRISPR/Cas核酸酶产生的DSB将通过单链DNA介导的修复(single-stranded templated repair, SSTR) 机制进行修复。利用dsDNA作为模板时,根据同源臂长度的不同,CRISPR/Cas核酸酶产生的DSB可以通过同源重组(homologous recombination, HR),单链退火(single-stranded annealing, SSA)和微同源介导的末端连接 (microhomology-mediated end joining, MMEJ) 等三种不同机制进行修复,见图1。
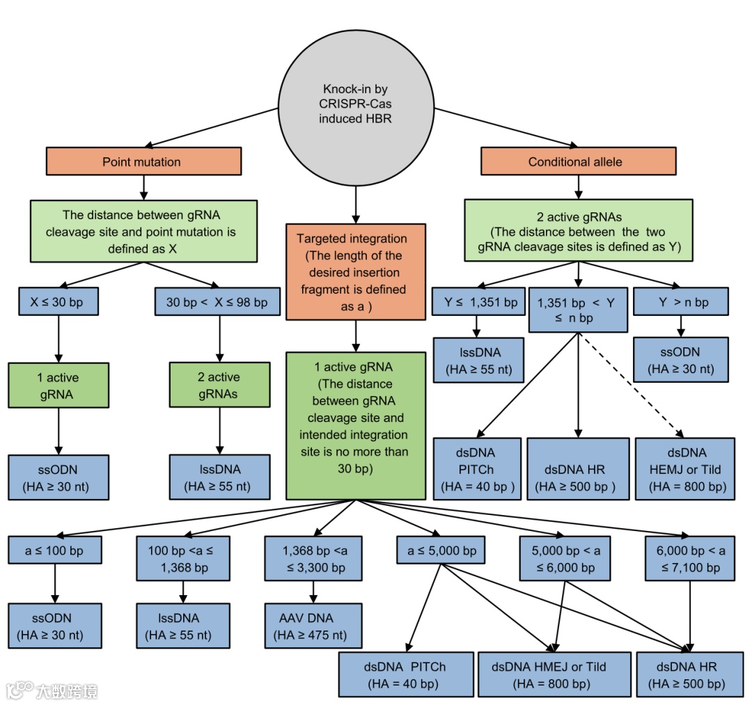
正确地选择基因编辑的策略是提高基因编辑效率的关键,不同的基因编辑策略对于gRNA设计和DNA修复模板类型的要求不同。结合已报道的研究数据,作者总结了如下图2所示的指南。
不同类型的DNA修复模板在编辑效率、可产生的编辑类型、gRNA设计方面的要求不一,为了提高哺乳动物胚胎基因编辑的效率,需要根据编辑类型选择合适的DNA修复模板。除DNA外,RNA也可以作为精确基因编辑的修复模板,如David Liu开发的Prime editor系统中的pegRNA。此外,通过改变gRNA和Cas9的形式(如用ctRNP替代gRNA和Cas9 mRNA的混合物)和注射时间也可以提高精确基因编辑的效率。随着对CRISPR相关转座酶(CRISPR-associated transposase,CAST)的深入研究和开发,有朝一日,CAST也可能在哺乳动物胚胎中实现高效的精确基因编辑。早期胚胎的基因编辑过程中,靶序列也会利用内源同源序列进行修复,因此如何避免或利用该机制也有待深入的研究。
https://link.springer.com/article/10.1007/s13238-021-00838-7
本文转载自公众号“BioArt”

Contat us: protein_cell@biols.ac.cn
Scan and Follow Us
