COVER STORY:New threats posed by the emerging circulating variants of SARS-CoV-2 highlight the need to find conserved neutralizing epitopes for therapeutic antibodies and efficient vaccine design. Liu et al. identified a receptor-binding domain (RBD)-binding antibody, XG014, which potently neutralizes β-coronavirus lineage B (β-CoV-B), including SARS-CoV-2, its circulating variants, SARS-CoV and bat SARSr-CoV WIV1. Their findings suggest the potential to develop XG014 as pan-β-CoV-B therapeutics and the importance of the XG014 conserved antigenic epitope for designing broadly protective vaccines against β-CoV-B and newly emerging SARS-CoV-2 variants of concern.
Recollection
Academician Qi-Yi Xing (Chi-Yi Hsing): pioneer organic chemist of synthetic insulin
Ming-Hua Qiu
Review
The mini player with diverse functions: extracellular vesicles in cell biology, disease, and therapeutics
Abhimanyu Thakur, Xiaoshan Ke, Ya-Wen Chen, Pedram Motallebnejad, Kui Zhang, Qizhou Lian, Huanhuan Joyce Chen
Research Article
An ultrapotent pan-β-coronavirus lineage B (β-CoV-B) neutralizing antibody locks the receptor-binding domain in closed conformation by targeting its conserved epitope
Zezhong Liu, Wei Xu, Zhenguo Chen, Wangjun Fu, Wuqiang Zhan, Yidan Gao, Jie Zhou, Yunjiao Zhou, Jianbo Wu, Qian Wang, Xiang Zhang, Aihua Hao, Wei Wu, Qianqian Zhang, Yaming Li, Kaiyue Fan, Ruihong Chen, Qiaochu Jiang, Christian T. Mayer, Till Schoofs, Youhua Xie, Shibo Jiang, Yumei Wen, Zhenghong Yuan, Kang Wang, Lu Lu, Lei Sun, Qiao Wang
Letters
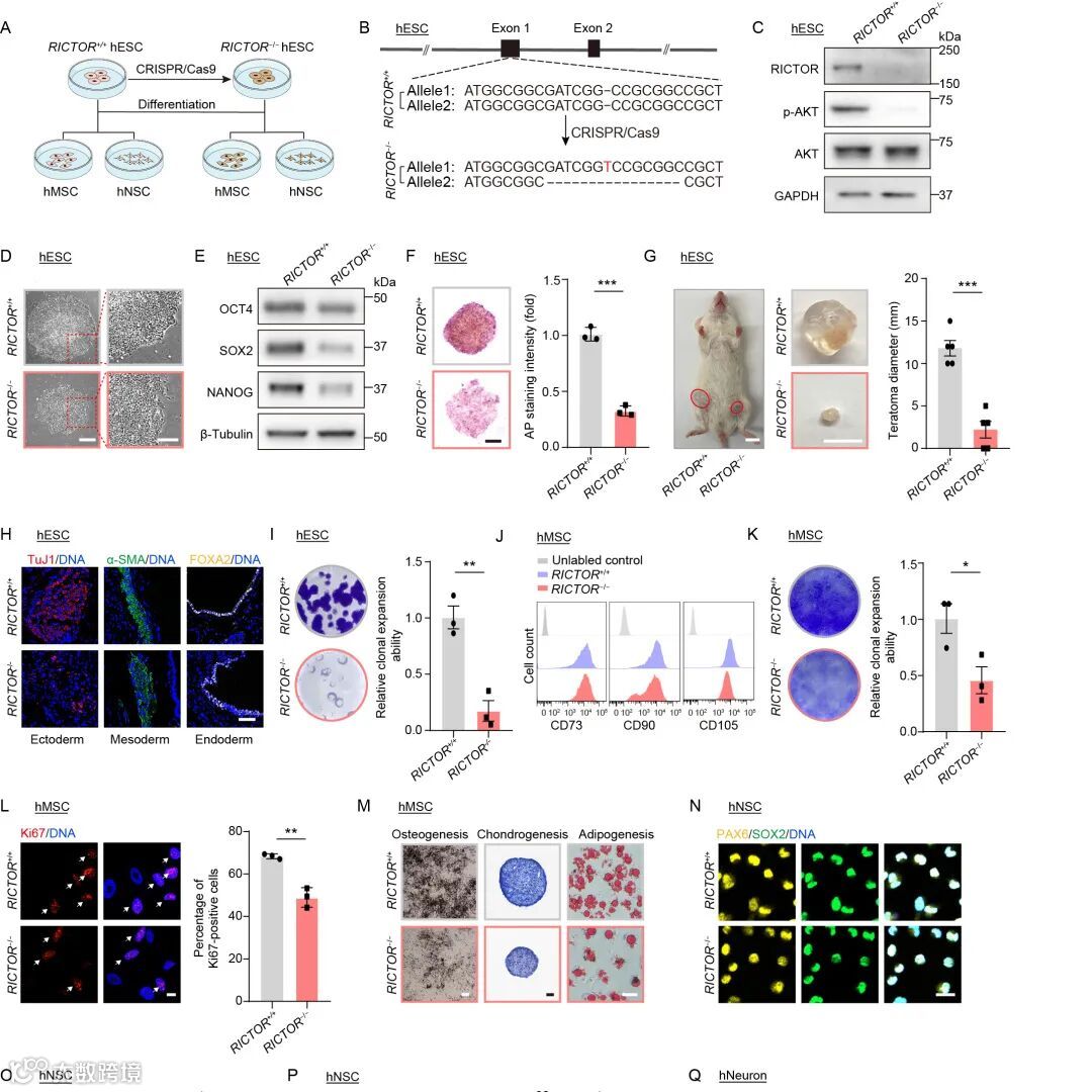
mTORC2/RICTOR exerts differential levels of metabolic control in human embryonic, mesenchymal and neural stem cells
Qun Chu, Feifei Liu, Yifang He, Xiaoyu Jiang, Yusheng Cai, Zeming Wu, Kaowen Yan, Lingling Geng, Yichen Zhang, Huyi Feng, Kaixin Zhou, Si Wang, Weiqi Zhang, Guang-Hui Liu, Shuai Ma, Jing Qu, Moshi Song
Modeling hepatoblastoma development with human fetal liver organoids reveals YAP1 activation is sufficient for tumorigenesis
Li Yang, Jin Chen, Jianqing Liang, Yufeng Zhang, Qingzhe Wang, Xiaojun Ren, Jinsong Wei, Qianchun Gong, Jiting Zhang, Ning Jiang, Xinhua Lin, Jin Li, Bing Zhao
Crystal structure of SARS-CoV-2 main protease in complex with protease inhibitor PF-07321332
Yao Zhao, Chao Fang, Qi Zhang, Ruxue Zhang, Xiangbo Zhao, Yinkai Duan, Haofeng Wang, Yan Zhu, Lu Feng, Jinyi Zhao, Maolin Shao, Xiuna Yang, Leike Zhang, Chao Peng, Kailin Yang, Dawei Ma, Zihe Rao, Haitao Yang
Contat us: protein_cell@biols.ac.cn
Scan and Follow Us

