
A tribute to Professor Yong Zhao
Zheng Tan, Jun Tang, Feng Wang, Xiaocui Li, Yanlian Chen, Songyang Zhou
Preview
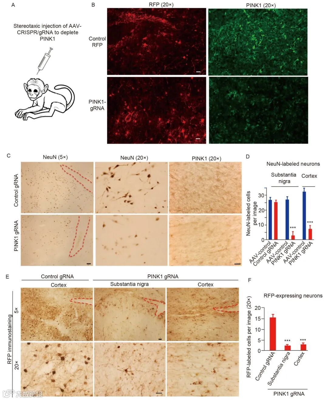
PINK1 mediates neuronal survival in monkey
Zhiyu Sun, Jiangyu Ye, Junying Yuan

The p21-activated kinases in neural cytoskeletal remodeling and related neurological disorders
Kaifan Zhang, Yan Wang, Tianda Fan, Cheng Zeng, Zhong Sheng Sun

Weili Yang, Xiangyu Guo, Zhuchi Tu, Xiusheng Chen, Rui Han, Yanting Liu, Sen Yan, Qi Wang, Zhifu Wang, Xianxian Zhao, Yunpeng Zhang, Xin Xiong, Huiming Yang, Peng Yin, Huida Wan, Xingxing Chen, Jifeng Guo, Xiao-Xin Yan, Lujian Liao, Shihua Li, Xiao-Jiang Li

Xiaocui Li, Xiaojuan Li, Chen Xie, Sihui Cai, Mengqiu Li, Heping Jin, Shu Wu, Jun Cui, Haiying Liu, Yong Zhao


LETTERS
Bin Li, Yongkun Zhan, Qianqian Liang, Chen Xu, Xinyan Zhou, Huanhuan Cai, Yufan Zheng, Yifan Guo, Lei Wang, Wenqing Qiu, Baiping Cui, Chao Lu, Ruizhe Qian, Ping Zhou, Haiyan Chen, Yun Liu, Sifeng Chen, Xiaobo Li, Ning Sun


Persisting lung pathogenesis and minimum residual virus in hamster after acute COVID-19
Lunzhi Yuan, Huachen Zhu, Ming Zhou, Jian Ma, Rirong Chen, Liuqin Yu, Wenjia Chen, Wenshan Hong, Jia Wang, Yao Chen, Kun Wu, Wangheng Hou, Yali Zhang, Shengxiang Ge, Yixin Chen, Quan Yuan, Qiyi Tang, Tong Cheng, Yi Guan, Ningshao Xia


Contat us: protein_cell@biols.ac.cn

