近日,中国科学院科研道德委员会发布了《关于规范学术论著署名问题负面行为清单的通知》,明确列出了七类学术论著署名负面行为。
其中包括“不得违反署名第一作者或通讯作者时的必要性原则而罗列过多的第一作者或通讯作者,也不得因为有多个第一作者或通讯作者而拒绝承担对整篇论文的责任。 ”

图片来源:中国科学院
这是中科院继2018年发布《关于在学术论文署名中常见问题或错误的诚信提醒》之后,再度为倡导在科研实践中的诚实守信行为,而向中科院全院发布的学术论文署名规范。
为落实“零容忍”要求,中科院科研人员出现清单所列行为时,将由相应第一责任单位按照科发函字〔2020〕71号文的相关规定开展调查,并根据具体事实和相关情节予以认定和处理,对严重违背科研诚信要求的行为终身追责。
单篇文章,“共一”越来越多
近些年来,论文尤其是SCI论文发表,平均每篇论文的署名作者人数都在呈现上升趋势,这是现行体制看中第一作者,以及国际合作、机构合作日益增多的必然结果。
从2021年上半我国内地高校CNS发文统计中可知,80%左右的文章通过国际(内)合作的形式完成,有些研究的共同通讯、共同一作数量更是达到5、6个之多。
常规来说,第一作者是对论文贡献度最大的人,是原始数据的收集者,也是论文的主要撰写人,在科研工作中,担任执行者的角色。
从高校的年终考评、职称晋升,到国家的科技奖励、学科评估,在判定成果的归属人或归属单位时,只有第一作者和第一单位才被承认。
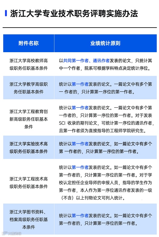
以浙江大学为例,根据学校印发的《浙江大学专业技术职务评聘实施办法》,其中,评聘对象为高校教师教授(研究员)、副教授(副研究员)职务以及医学院附属医院卫生技术高级职务的,业绩统计原则基本全部是以第一作者或通讯作者发表的论文为依据。

第一作者的重要性显而易见,那共同一作,到底能不能被认可呢?
顶刊的“共一”被认可
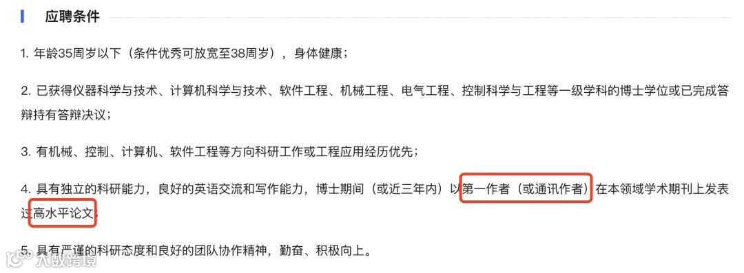
自去年起,不少高校的教研岗招聘要求中都出现了这样的字眼——提供高水平代表作,以此取代从前对论文影响因子、数量的描述。
电子科技大学机器人与无人系统研究团队博士后招聘要求
北京某知名大学的相关领导表示,现在各学科领域的高水平论文肯定还是发在国际顶刊上;那对于很多普通博士来说,独立一作显然不现实,而共同一作也能体现他在其中的贡献和学术潜力。所以,往往更看重期刊质量,在顶刊上发表的文章,共同一作含金量也很高。
而普通高校,同样也是优先看期刊,例如在CNS级别的刊物上是共同一作,肯定比国内普通刊物的独立一作更具有说服力。不仅是用人,各单位的绩效考核和职称评定同样认可共同第一作者。
掺杂人情的“共一”被限制
在评审规则中,不同单位对于共同一作的认可程度不同。有些按照SCI分级,只认可A5B4C3D2范围内的共同第一作者;有些则常常会设置权重系数来判定加分多少,例如N个共同作者、每个人算1/N篇。

广东省某医院正高职称评审要求
当然,还有少数单位,共同第一作者只认1个人,不能同时享受共一的加分。
浙江大学在晋升职称统计论文发表情况时,需将共同作者的情况分别列出,包括“唯一第一作者和通讯作者发表的论文”“第一序位的‘共同第一作者’论文”等。部分高级职务任职基本条件也明确指出“只计算第一序列的第一作者。”

这种限制本质上并不是否认共同一作的位置,而是以此来控制人情导致的“共一”泛滥的局面。在不少事业单位,“署名送人情”的例子很常见,把署名当成礼物,送领导、送配偶、送同门……即使对研究完全没有贡献的人,仍被列为作者。这样的不认可,倒是十分必要,守住了科研的基本底线。
值得注意的是,今年1月5日国自然基金委发布的《关于2022年度国家自然科学基金项目申请与结题等有关事项的通告》中提到“在填写论文等研究成果时,根据论文等发表时的真实情况规范列出所有作者署名,不再标注第一作者或通讯作者。”
不少科研人员认为,此举可能是为了引导科研人员减少论文挂名,更加关注作者的实际贡献。
2月15日,211家中国科协全国学会联名发布《中国科协全国学会学术出版道德公约》,明确提出:论文署名和排序应基于对科研成果的贡献确定,不在无实质学术贡献的论文中“挂名”。
总而言之,基于合作研究而产生的学术论文中的共同第一作者,理当视作第一作者的身份去接纳和认可;而那些背离科研诚信“注水”产生的共同一作,注定无处藏身。
来源:综合自中国科学院监督与审计局、浙江大学、青塔学术;
声明:本文转载仅仅是出于传播信息的需要,并不意味着代表本公众号观点或证实其内容的真实性;如其他媒体、网站或个人从本公众号转载使用,须保留本公众号注明的“来源”,并自负版权等法律责任。如本公众号内容不妥,或者有侵权之嫌,请先联系小编删除,万分感谢!
Wechat ID:HANSI_GUO
投稿联系:027-86758873
QQ:2194278918
投稿邮箱:2194278918@qq.com
合作联系:service@hanspub.org
点击“阅读原文”,免费下载论文