今年早些时候,一篇中科院博士论文的致谢部分,在网络刷屏感动无数网友。(【相关链接】:一篇博士论文《致谢》刷屏后,作者今日回应!)
近日《一个放牛娃的博士论文后记》火了,这篇论文后记来自肖清和的博士论文
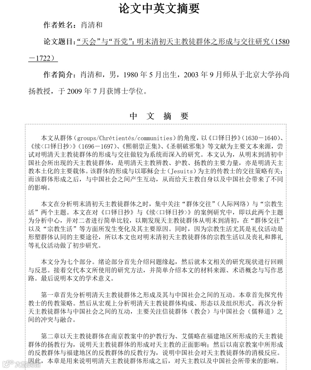
《“天会”与“吾党”:明末清初天主教徒群体之形成与交往研究(1580-1722) 》讲述了自己从一个放牛娃到考入北大的历程……

“母亲不止一次和我说过,她不能死,她要忍,她要坚持,因为她要让我上学,她要让她的两个孩子好好活着。”
这一论文后记,句句直抵人心,看哭了不少网友!
接下来,跟着小编一起来看看吧!
肖清和,2003年毕业于北京大学哲学系,获学士学位;2006年参加北京大学与香港中文大学联合博士培养计划,2009年分别获得北京大学与香港中文大学哲学博士学位,博士论文获香港中文大学宗教与中国社会研究中心“宗教与中国社会”研究博士论文奖(第四届)以及全国百篇优秀博士论文奖(2011年度)。


据上海大学文学院官网显示,肖清和现为上海大学历史系教授(正高),也是上海大学宗教与中国社会研究中心副主任。
主持或参与国家社科基金多项,著有《20世纪宗教观研究》(合著)、《<铎书>校注》(合校)等,在海内外学术刊物上发表学术论文、书评、译文三十余篇,论文曾被《光明日报》以及《中国社会科学文摘》转载,曾获上海市第十一届哲学社会科学优秀成果奖。

他的这篇博士论文后记的部分内容如下:
那一年秋天,同龄人都在新学校上学,过得让人兴奋、让我充满想象和向往的中学生活;可我,只能在家里放牛。牛是一种很灵性的动物,我和它逐渐成为好朋友;慢慢的,我可以把它放在山上,而不去管它。因为,这样我自己看书。
那个秋天,我背完了整整一本宋词。直到现在,我所能记住的宋词都是这时背诵的。每当黄昏来临之时,我就和牛儿一起回家。和我家共养这条牛的大爷,总是毫无留情的批评我放牛不认真,牛儿没吃饱。满怀委屈的我,也不做争辩,只是在想,我不适合放牛吧。
也就是我考上初中的那一年,父亲还养了一个猪。我也没有求他卖掉猪给我上学。因为我知道,即使这一次凑到了学费,还有下一次。
很幸运的是,通过母亲的努力,以及母亲改嫁后的叔叔——也就是那位他的朋友的支持,我终于重返学校了。母亲的丈夫——我的继父,对我上学还是非常尽心、非常努力,尽管他有时也忍不住会受到别人的挑唆,对我母亲大打出手。母亲不止一次和我说过,她不能死,她要忍,她要坚持,因为她要让我上学,她要让她的两个孩子好好活着。
在那段艰难困苦的日子里,我最担心的不是我的成绩,而是每个学期开始。因为,学费问题让我常常一筹莫展。常常是开学之初,我在马路边等母亲来。常常是望眼欲穿,常常是欲哭无泪。饿了,啃一口父亲给我做的干粮;渴了,就只得忍着。马路上尘土飞扬,我那时是多么恨汽车!我恨它们耀武扬威的在我面前驶过,而留下令人讨厌的漫天灰尘!
高中期间,老师、同学对我的帮助更多。新校长常常给我100块,班主任、英语老师等等常常让我去他们家吃饭。同学也常常帮助我。周末,同学们也不嫌弃我家的破旧,一起到我家玩。邻居还很好奇的问他们:“他家这么穷,你们来干什么?”
99年高考,我估了分数可能要比重点线多7、80分。校长就给我填了北京大学。他说如果考不上就免费让我复读。班主任则比较谨慎。因为我在提前录取志愿填了外交学院。我还记得班主任带我去了合肥,见了招生老师。结果老师说我太矮(我1米65)。班主任哀求道:“他还是小孩,还会长的。”最终还是不行。班主任担心我可能考不上北大,太可惜了。
不过,上天眷顾可怜人。我竟然被北大录取了。
来到北大后,先前的担心变得没必要了。我们县里有一家人开始无私资助我。同时,班主任也了解到我的情况,常常帮助我。因为学校里有各种资助,还有各种奖学金,我的经济状况开始好转。大一开始,根据成绩以及家庭状况,我就获得了奔驰奖学金,连续四年。(也是在大一寒假,我家才通了电,尽管我们村很早就通了电;以前,我一直在油灯下看书。)大四时,我一方面申请了贷款,另一方面又非常荣幸的获得了国家一等奖学金。
2003年,我获得免试上本系研究生的机会。非常感谢我的导师孙尚扬教授的帮助,2005年,我又由硕士研究生转为博士研究生。2006年,在孙师无私的帮助以及香港中文大学卢龙光教授的支持下,我获得北大与香港中文大学联合培养博士生的资格。从06年到08年期间,我在香港生活、学习。
直到今天,除去在香港的两年,我在北大整整生活了8年。期间,欢乐多于泪水,幸福多于痛苦。但是,一想到家里的情况,忍不住还很痛苦。尤其是想到自己还没有能力让母亲安享晚年,心中甚是愧疚。

图源:上海大学校报
在肖清和博客上有这样一段话:“用功深者,其收名也远;若皆与世沉浮,不自树立,虽不为当时所怪,亦必无后世之传也。”
“当今社会,节奏加快,诱惑很多,很多人贪图省力,急功近利。”肖清和说, “文科研究建立在大量文献基础上,是需要积累的。若想要做出一篇有深度、厚度、传承度、有生命力的著作,就必须得有‘板凳要坐十年冷’的精神。”
读完这篇后记的网友对此深受感触
“最简单的文字写出了最朴实的情感”
“很感人”
“所有的成功都来之不易
所以幸福才会令人着迷”
“励志”
来源:本文来源半岛晨报、上海大学,版权归原作者所有!
声明:本文转载仅仅是出于传播信息的需要,并不意味着代表本公众号观点或证实其内容的真实性;如其他媒体、网站或个人从本公众号转载使用,须保留本公众号注明的“来源”,并自负版权等法律责任。如本公众号内容不妥,或者有侵权之嫌,请先联系小编删除,万分感谢!
又爆了!刚过1天,这所985大学又现硕士学位论文100%抄袭!


Wechat ID:HANSI_GUO
投稿联系:027-86758873
QQ:2194278918
投稿邮箱:2194278918@qq.com
合作联系:service@hanspub.org
点击“阅读原文”,免费下载论文

