导读:
无人机发展是技工院校的机遇和挑战。本文通过对无人机应用专业发展情况,无人机专业人才培养的重点、难点进行分析,以职业能力为中心,在政策的规范下,通过市场为导向的方式完善人才培养方案。本文针对性地提出了“三环一轴”的无人机应用技能人才培养模式,基于无人机应用技能人才的职业技能特点和标准,明确人才培养的素质、知识和能力目标,优化人才培养的教学质量、专业设置和课程设置等方式,通过市场为导向的方式实施人才培养。本模式将推动无人机技能教育的创新和发展,提升毕业生高端就业率,为低空经济发展提供支撑。
01
基本信息:
技工院校无人机专业“三环一轴”人才培养模式构建
A Construction of the“Three Circles and One Axis” Talent Training Modes for the UAV Major in Technical Colleges
作者:
李依璟, 刘向勇, 张新娟:中山市技师学院电气应用系,广东 中山
关键词:
培养模式;无人机;技能人才
项目基金:
中山市技工教育和职业培训实际教学研究课题(KTZSJG202207)
原文链接:
https://doi.org/10.12677/ve.2024.136368
02
内容简介:
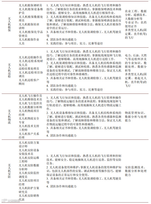
在汉斯出版社《职业教育发展》期刊上,有论文提出了“三环一轴”的无人机应用技能人才培养模式(如图1)。

人才培育模式需要以职业能力为核心,从国家政策、证书中提炼出来,是课程体系和人才培养体系的基石。通过对目前无人机应用相关职业及其政策法规进行分析,可发现其方向包括分为植保、安防、航拍、巡检、物流五个方向,不同方向拥有不同的人才定位和技能要求,如表1所示。


内环:用政策与证书规范人才培养模式的构建;中间环:以培养体系与课程体系塑造人才培养模式的内涵;外环:依岗位需求与行业发展驱动人才培养模式的调整。
结论
无人机专业“三环一轴”人才培养模式是基于产业群调研、相关院校调研基础上构建的,在具体人才培养实施过程中,同时完善了无人机一体化实训基地建设,实训基地体现工作过程的各项要素,并反映这些要素之间的相互联系,能让每一个学生亲自经历结构完整的工作过程。同时开发了丰富的数字化教学资源库,创新教学方法,改进教学效果,改革人才培养评价体系,全面提升无人机技能人才培养质量。“三环一轴”人才培养模式实施以来,竞赛成绩连年取得新突破,毕业生高端就业率不断提高,人才培养质量获得社会一致认可。
03
相关文章:
1.孙树礼. “体系构建、项目驱动、实践环境”三位一体,机械类专业应用型人才培养体系构建[J]. 教育进展, 2022, 12(9): 3556-3562. https://doi.org/10.12677/AE.2022.129543
2.黎春林. 地方院校土木工程专业创新创业人才培养模式探索[J]. 创新教育研究, 2018, 6(6): 471-475. https://doi.org/10.12677/CES.2018.66077
3.韦武斌. 高等职业技术学校建筑工程装饰技术专业人才培养模式的探索——基于德国斯图加特国际学院的研究[J]. 教育进展, 2023, 13(5): 2462-2467.
https://doi.org/10.12677/AE.2023.135389
4.陈梓豪, 明向兰, 马学麒, 张永栋, 杨振东, 李华. 新工科背景下汽车电子技术专业对“1 + X”证书制度人才培养模式的构建与实践——以广东交通职业技术学院为例[J]. 创新教育研究, 2024, 12(9): 618-627. https://doi.org/10.12677/ces.2024.129667
5.王雨溪, 邱赛兵, 张湘林. 财经类院校数学与应用数学专业人才培养模式探索[J]. 教育进展, 2024, 14(8): 17-23. https://doi.org/10.12677/ae.2024.1481366
所属期刊


-College and Job-
《职业教育发展》是一本开放获取、关注职业教育领域最新进展的国际中文期刊,主要刊登职业教育培训、职业技能训练以及相关信息的学术论文,职业教育前沿最新动态评述等。本刊支持思想创新、学术创新,倡导科学,繁荣学术,集学术性、思想性为一体,旨在给世界范围内的科学家、学者、科研人员提供一个传播、分享和讨论该领域内不同方向问题与发展的交流平台。
声明:本文转载仅仅是出于传播信息的需要,并不意味着代表本公众号观点或证实其内容的真实性;如其他媒体、网站或个人从本公众号转载使用,须保留本公众号注明的“来源”,并自负版权等法律责任。如本公众号内容不妥,或者有侵权之嫌,请先联系小编删除,万分感谢!
化学工程与技术|锆掺杂磁性沸石的制备及其催化降解甲基橙性能研究


投稿联系:027-86758873
QQ:2194278918
微信号:15802748706
投稿邮箱:2194278918@qq.com
合作联系:service@hanspub.org
点击“阅读原文”,免费下载论文

