
香港交易所今天(6月16日)发布《有关建议设立创新板的框架咨询文件》和《有关检讨创业板及修订〈创业板规则〉及〈主板规则〉的咨询文件》,就一系列拓宽香港资本市场上市渠道及完善香港上市机制的建议方案征求公众意见。以下为常问问题:
建议方案
香港交易所有何建议?
香港交易所正就两份独立而又相关的咨询文件征求市场意见。
在创新板框架咨询文件中,香港交易所建议设立一个独立于主板及创业板的创新板,拓宽香港资本市场的上市渠道,让更多类型的发行人来港上市。
在检讨创业板及修订创业板及主板规则的咨询文件中,香港交易所建议作出修订,确保创业板反映目前市场接受的标准,并回应近期市场对创业板申请人及上市发行人的关注。该文件亦建议修改部分主板上市要求,以保留主板作为大型公司市场的定位。
两份文件源自香港交易所全面检讨香港的上市架构,研究如何改善上市渠道,进一步提升整体市场质素。虽然对两份文件的回应需分开提交,不过香港交易所明白两份文件之间在多方面有关连,故最后决定未来发展方向时,会对两份文件的回应作通盘考虑。
2
如建议获采纳,
香港交易所各板块的定位会是怎样?
主板的定位将会是“优质板块”,最低市值要求将由2亿港元增至5亿港元,现行的财务及业务纪录要求不变。
创业板的服务对象将会是那些符合所需财务及业务纪录期要求、而又希望吸引散户和专业投资者的中小型发行人。
创新板则弥补香港现有上市架构中的不足,满足新经济公司及初创企业的需要,同时维持适当的监管及股东保障标准。
3
创新板文件有何主要建议方案?
香港交易所建议设立一个包含两个板块的创新板:1)创新初板:对象为未符合创业板或主板财务或营业纪录要求的初创公司,及/或采用非传统管治架构的公司;及2) 创新主板:对象为已符合主板现有财务及营业纪录要求的公司,但由于公司采用非传统管治架构,目前不能在港上市。两个板块均不限制内地公司作第二上市。
创新初板将只对专业投资者开放。由于在创新初板上市的企业仍在初创阶段、且对投资者资格有规定,因此首次上市要求也会“比较宽松”。创新主板将如主板一样,同时对散户及专业投资者开放,因此会采取和主板一样的监管方针。
为确保市场质素,针对不符合创新板持续上市要求的公司,创新板将设快速除牌机制。
4
创业板文件有何主要建议方案?
香港交易所建议删除“踏脚石”的概念(指创业板为主板踏脚石),并取消创业板转往主板的简化转板程序,要求创业板转板申请人委任保荐人及刊发达到“招股章程标准”的上市文件。此外,香港交易所建议所有创业板转板申请人亦须在创业板上市以后公布两个完整财政年度的财务报表后,方可申请创业板转板。
同时亦提高首次上市门槛,包括:
将最低市值门槛由1亿港元增至1.5亿港元,以及将最低公众持股市值要求由3,000万港元增至4,500万港元;
将最低现金流门槛由上市前两个财政年度合计2,000万港元提高至3,000万港元;及
强制公开发售,占比不少于总发行规模的10%;及
修订《创业板规则》的下列规定,使其与《主板规则》相关规定统一:(1)配售予核心关连人士、关连客户及现有股东以及其各自的紧密联系人;及(2)公开发售与配售之间的发售股份分配及回拨机制;
另外亦建议相应提高主板上市时最低市值门槛(由2亿港元增至5亿港元)及提高最低公众持股市值要求(由5,000万港元增至1.25亿港元)。
创业板控股股东的上市后禁售期由一年延长至两年;如适合,主板亦作同样修订。
为降低在取消简化转板程序后,对现有创业板上市公司及已提交创业板上市申请(及其后获批)的公司的影响,将会建议提供适当的过渡安排。
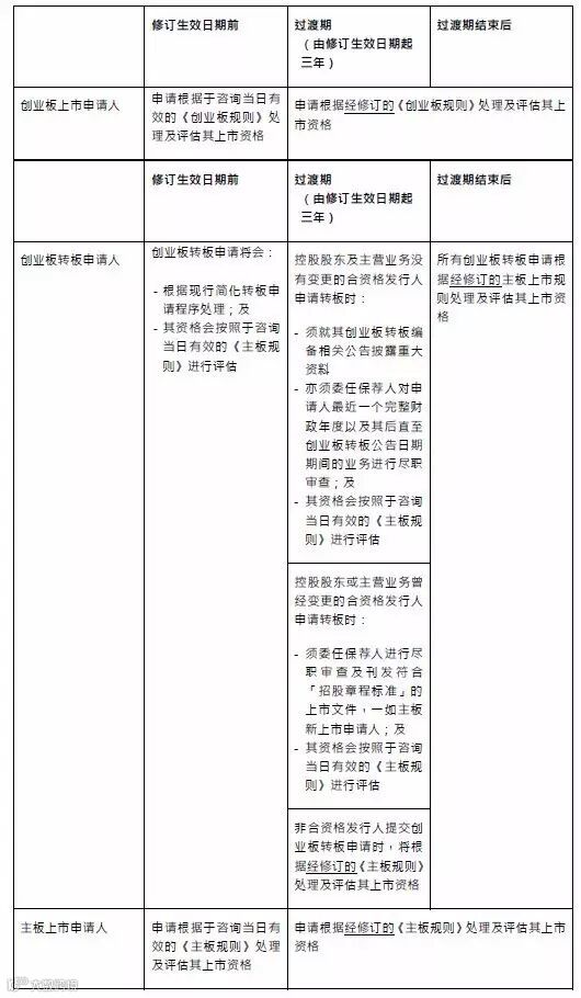
5
创业板检讨建议如被采用,
香港交易所设有什么过渡期安排?
以下为过渡安排撮要:

合资格发行人指已在创业板上市的所有发行人;以及在创业板检讨咨询文件发表当日已提交有效的上市申请及成功上市(只可更新一次上市申请)的所有创业板申请人。
理据
6
香港交易所为何提出增设创新板及检讨创业板?
为应对投资者及发行人不断变化的需求,确保香港保持领先地位,香港交易所必须定期检讨市场架构,并在有需要时作出修订。香港已成功发展其证券市场,成为首次公开招股的首选之地。不过,香港交易所从最近的检讨中发现,可进一步完善和补充现行机制,以回应市场上的关注和为更多类型的公司提供上市渠道,务求更好地满足投资者及发行人的需要,巩固香港作为全球金融中心的地位。
创业板的检讨建议旨在确保相关规则反映市场当前接受的标准,并回应市场近期对创业板申请人及上市发行人的监管关注。
7
建议设立创新板的背后有何考虑?
目前香港的上市公司中,许多来自金融及地产行业,占香港市场总市值44%。相比之下,过去十年来自新经济行业的上市仅占香港市场总市值3%,纳斯达克及纽约证券交易所的比例分别为59%及44%。此外,部分增长最快速的行业在香港上市的比率明显偏低(制药、生物技术与生命科学、医疗保健设备与服务,以及软件与服务,不包括行业内最大型的公司),在香港总市值的占比均只有1%。
高增长行业于香港市场占比偏低极可能会导致市场发展停滞不前、令投资者失去兴趣,拉低市场估值,削弱香港对潜在新发行人的吸引力。
现行的上市架构没有考虑到尚未有盈利、或采用非传统管治架构等新经济公司的需要,是吸引他们来香港上市的一大障碍,而去年在美国上市的公司则有68%尚未有盈利。美国目前容许不同投票权架构公司在当地上市,新加坡也正在研究。此外,目前已在海外上市的中国内地公司也不能在港作第二上市。
香港可从拟上市集资的国际及内地公司中获得庞大商机,并为投资者提供更加丰富的投资选择。过去十年,符合创新板上市条件、但香港未能争取其在港上市的公司的首次公开招股集资额合计490亿美元,是香港同期首次公开招股集资额的17%。
香港金融发展局于2014年曾建议香港交易所应考虑透过适当划分上市板块,以吸纳不同风险偏好的投资者及不同条件的发行人。香港交易所注意到,其他国际市场在划分上市板块时能够维持高水平的市场质素和适当的投资者保障。香港交易所认为,构建多层次的市场,并根据各板块的风险水平而设定相应的股东保障标准,是吸引更多类型公司在香港上市的最佳方案。
此外,划分板块亦可解决个别公司因纳入主要基准指数而令投资者被迫参与的问题;同时避免了香港交易所因将不同类型的发行人纳入主板市场,而需修订《主板规则》所衍生出的其他问题。
8
建议检讨创业板及修订上市规则背后有何考虑?
创业板于1999年11月推出时,旨在为新兴公司提供集资平台及在主板以外提供另一个市场选择。其设计特点为上市要求较主板宽松,监管理念以“买者自负”为主,上市文件内须加上明显的风险警告声明,采用更加以披露为重的监管机制。创业板的推出适逢1999和2000年的互联网热潮,当时市场对有良好增长前景的公司趋之若鹜。但随着科网泡沫爆破,市场普遍对创业板失去信心,创业板新上市数目及发行人上市后的集资活动也逐渐减少。
创业板于2008年7月经咨询市场后重新定位为主板“踏脚石”,但新定位的成效依然有限。香港交易所最近的调查发现,创业板自2008年实施简化转板程序后,每年成功申请转板的公司家数从未超过2008年下半年创下的最高纪录14家。
另外,在创业板上市超过一个财政年度(转板申请人须符合主板资格规定以外的另一项转板条件)的发行人当中,转板的占比也不断下降,成功申请转板的比率由2008年下半年的7.2%下跌至2016年的2.7%。同期也只有一家H股公司在创业板上市,与创业板也可吸引H股公司的预期大有落差。
此外,近年市场极其关注创业板发行人的质素及表现,包括股权过度集中、股份流通量甚低、上市后大幅波动、制造“壳股”公司及可能滥用创业板作为主板上市的途径等等。
香港交易所认为,创业板将会继续为市场上的中小企提供集资平台,但鉴于其“踏脚石”的定位成效有限,加上近期市场对创业板发行人的质素及表现表示关注,应当作出适当检讨,并取消创业板的简化转主板程序,提高上市门槛,以改善创业板的整体上市质素。
香港交易所亦建议修订《主板规则》,订明主板作为大型发行人上市平台的市场定位。
监管考虑
9
香港交易所在考虑与其建议有关的监管事宜时,有何指导原则?
香港交易所深信,香港必须满足发行人对资本市场不断变化的需要,同时也要维持适当严格的监管标准以保障投资者利益和维持市场质素。作为市场的营运者及前线监管机构,香港交易所有责任不断提升市场质素,在不断变化的环球经济与市场环境中促进经济发展。
10
建议中的创新板为何包括两部分?
市场上有许多不同类型的投资者及发行人,也有一些处于弱势、更需要保护的投资者;因此建议将创新板分成两个板块,以平衡不同投资者及发行人的需求。一般来说,经验越丰富的投资者,所需的监管保障就越少。
香港交易所预计,创新初板的发行人包括新经济公司及初创企业,存在更高风险,加上该板块将采取“比较宽松”的监管规定及首次上市要求,故香港交易所建议创新初板仅对专业投资者开放。
创新主板则会同时对散户及专业投资者开放,因此会采取比较严格的监管方针。新建议的架构亦符合香港金融发展局此前提出的将市场分类以满足不同风险偏好的投资者需要的建议。
11
交易所参与者要确保其投资创新初板上市证券的客户,包括经联属公司或中介人士进行买卖的客户,均符合《证券及期货条例》中“专业投资者”的标准。
12
香港交易所拟如何监管涉及不同投票权架构的创新板上市及申请人?
香港交易所建议两个方法:一是规定公司要明确披露其不同投票权架构,及与此有关的风险。此外,香港交易所亦可能要求相关公司披露不同投票权持有人的身份或其他有关事宜。另一个方法是在披露规定外,对采用不同投票权架构的公司实施强制保障要求,而有关要求可根据公司在创新主板还是在创新初板上市而有所差异。例如,不同投票权或含日落条款,将于一段时间后失效。
此外,香港交易所建议,如果采用非传统管治架构的公司(包括采纳不同投票权架构的公司)已于认可的美国交易所上市,并能向香港交易所证明其间公司合规纪录良好,也可在香港创新板上市。提出此建议是基于美国有严格的监管环境和私人执法机制。以此途径在创新板上市(不论是第一或第二上市)的公司可维持既有的不同投票权架构,并可获豁免遵守一般采用不同投票权架构公司需执行的保障措施。若有关公司的管治标准与香港的标准相去甚远,香港交易所保留以不合适为由不批准该公司上市的权利。
香港交易所欢迎市场就不同监管方法给予意见。
13
香港交易所将如何界定新经济公司?
建议成立创新板旨在吸引创意产业的高增长公司,即所谓新经济公司。此类公司横跨不同行业,包括生物技术、医疗保健技术、网络与直接营销零售业、因特网软件与服务、资讯技术服务、软件、电脑与周边设备。
香港交易所计划就“新经济”的定义制定指引,用于创新板上市。鉴于科技行业不断演变以及新经济与传统经济相互关联,我们没有提出一个固定的定义,上市委员会将采用“原则性”审批的方法,并保留审批创新板上市申请的最终决定权。而申请上市公司的增长动力和业务成功是否依赖创新、科技、知识产权及创新的营商模式,将是审批的主要准则。
创新板文件亦载有一条关于创新板应否局限于个别行业的问题。香港交易所在分析各界人士对创新板框架咨询文件的回应意见后,会进一步考虑新经济公司的定义。
14
如果香港交易所采纳创新板及创业板检讨的建议方案,
将如何处理首次公开招股的申请?
上市委员会授权上市部审批只限专业投资者的创新初板上市申请(类似现行创业板申请审批安排)。
创新主板的上市申请,将在上市部审查后呈交上市委员会批准,这项建议安排与主板的惯例一致。上市委员会将对撤销上市地位及纪律事宜作出决定,并负责创新板两个板块的上诉聆讯。
上市委员会于2008年修订规则,授予上市部审批创业板上市申请的权力,有关权力将交回上市委员会,创业板上市申请将由上市委员会审批。
15
香港交易所是否预期实施建议方案前,会有大量创业板或主板上市申请,或创业板转主板的申请涌现?
香港交易所明白,检讨创业板咨询文件建议如获采纳,将提高创业板及主板的上市门槛,咨询期间创业板或主板上市申请(包括转板申请)可能一时会有所增加。
16
公司会否获准在创新板各层之间进行转板,或于创新板、主板与创业板之间转板?
创新板与主板或创业板之间,或创新初板转往创新主板一概不设快速转板机制。创新初板上市公司如有意在这些平台上市,必须具备足够条件能吸引散户,亦必须符合相关板块的所有上市准则及其他上市要求(例如刊发“招股章程标准”上市文件),另外亦可能会规定有关公司透过公开发售筹集额外资金。
17
香港证监会在增设创新板及检讨创业板中扮演什么角色?
如建议获采纳,香港证监会又将扮演甚么角色?
香港交易所已经与香港证监会讨论过有关建议。香港证监会将像监管主板及创业板一样继续主导创新板的市场监管,而对于涉及公司或市场行为失当的个案,香港证监会亦继续拥有调查及执法的法定权力。
上市部与香港证监会企业融资部一直就检讨创业板紧密合作,并于2015年10月成立了联合工作小组。香港证监会支持就创业板进行检讨咨询。
流程 ╱下一步
18
下一步如何?
香港交易所鼓励市场各界踊跃发表意见及提供建议,咨询期将于2017年8月18日结束。香港交易所将在仔细考虑分析所有回应意见后,决定未来方向。
若设立创新板的建议均获市场支持,香港交易所计划于2018年落实详细创新板上市规则。香港交易所亦计划于2017年底前发表检讨创业板的咨询总结。


