
中国移动2016至2017年电信工程专业监理服务集采项目江苏已公布中标结果,中邮通、公诚、广东达安、安徽博达、深圳都信等多家企业中标。
一、江苏中标情况

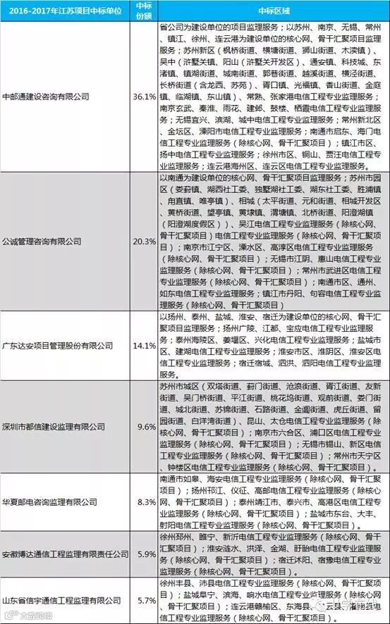
中邮通连续两年中标份额第一,成为江苏项目的大赢家;2016-2017年项目在原5家监理公司的基础上新增了2个标包,新进场的监理公司分别为深圳都信(9.6%)和山东信宇(5.7%)。
二、湖北中标情况

北京诚公夺得天津第一份额(52%)之外,湖北是其第二个第一份额省(46.21%)!
二、21省汇总信息
截止目前,已汇总江苏、湖北、山西、山东、海南、福建、北京、河北、浙江、安徽、湖南、辽宁、内蒙、新疆、宁夏、重庆、广东、上海、天津、贵州、陕西21省区市的数据。公诚管理、广东达安、信友和中邮通四家单位名列前四,继续领跑榜单!
新增的江苏和湖北两省,安徽博达是唯一同时中标的单位,份额为江苏5.9%和安徽16.49%。
三、项目概况及招标范围
本次招标内容为中国移动2016至2017年电信工程专业监理服务。本次招标范围,包括省内电信工程专业监理服务和除一干传输设备安装工程以及一干线路工程外的总部主管项目监理服务,不含铁塔、土建工程监理服务。
四、监理服务工程类型
监理服务的阶段、监理专业以及涵盖的工程类型
(1)本次招标的监理服务为施工阶段监理服务。
(2)监理服务专业为电信工程专业。
(3)工程的立项范围包括各类通信工程的新建、改建、扩建、拆除/搬迁、拆除/报废,不包含土建工程和各类装饰装修工程。
五、监理服务内容
受建设单位委托,在监理职责范围内实施工程建设施工阶段(含施工准备阶段、施工阶段、验收阶段、竣工结算阶段)的全专业、一体化监理。监理服务的主要内容包括:
(1)总监理工程师协助建设单位审核施工单位编写的开工报告;
(2)审查施工单位的资质,审查项目经理和特种作业人员的资格情况;
(3)总监理工程师协助建设单位审查批准施工单位提出的施工组织设计、安全技术措施、施工技术方案和施工进度计划,并监督检查实施情况;
(4)专业监理工程师审查施工单位提供的材料和设备清单及其所列的规格和质量证明资料;
(5)检查施工单位严格执行工程施工合同和规范标准;
(6)检查工程使用的材料、构件和设备的质量;
(7)检查施工单位在工程项目上的安全生产规章制度和安全监管机构的建立、健全及专职安全生产管理人员配备情况。审查项目经理和专职安全生产管理人员是否具备工信部或通信管理局颁发的《安全生产考核合格证书》,是否与投标文件相一致;审核施工单位应急救援预案和安全防护措施费用使用计划;
(8)监督施工单位按照施工组织设计中的安全技术措施和专项施工组织方案组织施工,及时制止违规施工作业;检查施工过程中的危险性较大工程作业情况;检查施工现场各种安全标志和安全防护措施是否符合强制性标准要求,并检查安全生产费用的使用情况;督促施工单位进行安全自查工作,并对施工单位资产情况进行抽查,参加建设单位组织的安全生产专项检查。
(9)实施旁站监理,检查工程进度和施工质量,验收分部分项工程,签署工程付款凭证,做好隐蔽工程的签证;
(10)总监理工程师组织编写监理月报、监理工作总结,组织整理监理文件资料。参与或配合工程质量安全事故的调查和处理。总监理工程师审查开复工报审表,签发开工令、工程暂停令和复工令。
(11)审查工程结算;
(12)协助建设单位组织设计单位和施工单位进行竣工初步验收,并提出竣工验收报告。
(13)审查施工单位提交的交工文件,督促施工单位整理合同文件和工程档案资料。
(14)做好监理签证、审核工作记录、监理通知、监理周/月报、监理工作总结等交付物的整理和保管。审核并移交工程资料。本工程相关的各类图纸、设计文件、施工/监理合同、施工规范、管理规范、验收资料等各类文档资料要妥善保存并做到信息保密,不得泄露建设单位和被监理单位的商业秘密和技术秘密。
(15)建设单位交办的其他与委托项目活动有关的工作。
相关主题:
第一批:陕西开标,公诚、达安等中标
第二批:广东上海天津贵州开标,广东预算金额高达6.1亿
第三批:重庆新疆宁夏项目开标,信友 达安 诚公等中标
第四批:京冀浙皖湘辽蒙开标,公诚排名第一,名副其实的第一监!
第五批:山西山东海南福建开标,1.5亿的山西项目折扣率仅为2折!


