在电子商务蓬勃发展的当下,网购已成为大众消费的重要途径,但假冒伪劣商品问题也随之而来,严重侵害消费者权益,扰乱市场秩序。为保障消费者权益,抖音电商在过去一年采取了多项有力举措打击假货。
抖音电商重拳出击
抖音电商在商品管控方面持续强化品牌知识产权保护。2024年以来,平台累计删除涉假商品链接180万条,清退涉假店铺超16万家,通过技术手段前置识别超96%的涉假链接。针对图书等特殊商品,抖音联合相关机构开展专项整治行动,捣毁非法图书窝点数十处,并规定个体店铺售卖图书需获得两家及以上出版社授权。
在侵权行为治理上,抖音电商加大处罚力度。2024年全年,平台累计处罚侵权商家超57万家、达人超4.9万次,处置商品链接超230万条,新增超3.5万份知识产权备案,为超2.5万权利人提供维权保障。同时,优化恶意投诉治理机制,识别出超8000份恶意投诉,前置识别率超90%,通过提升恶意投诉前置识别与拦截能力,使商家经营干扰减少35%。
抖音电商还持续升级假货处罚规则,积极配合相关部门开展线上线下刑事打击行动。2024年以来,协助侦破刑事案件80余起,抓获犯罪嫌疑人393名,涉案金额高达5.94亿元,覆盖多个民生消费领域。
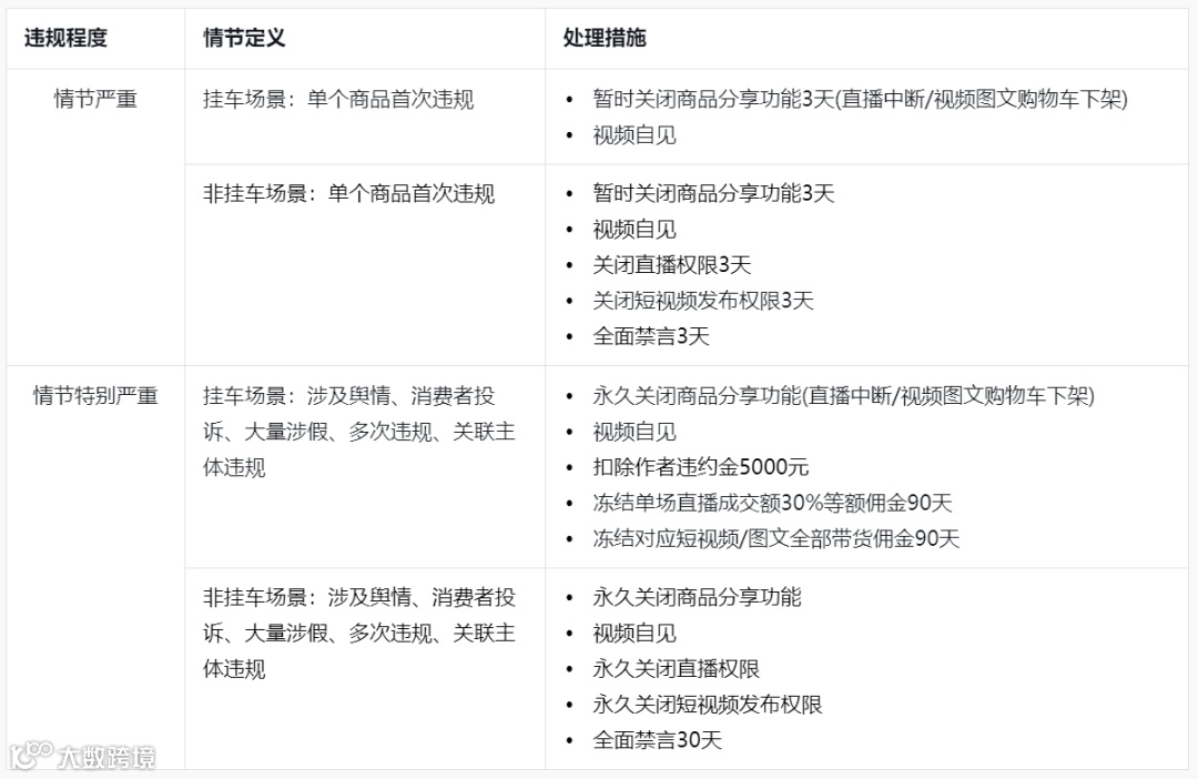
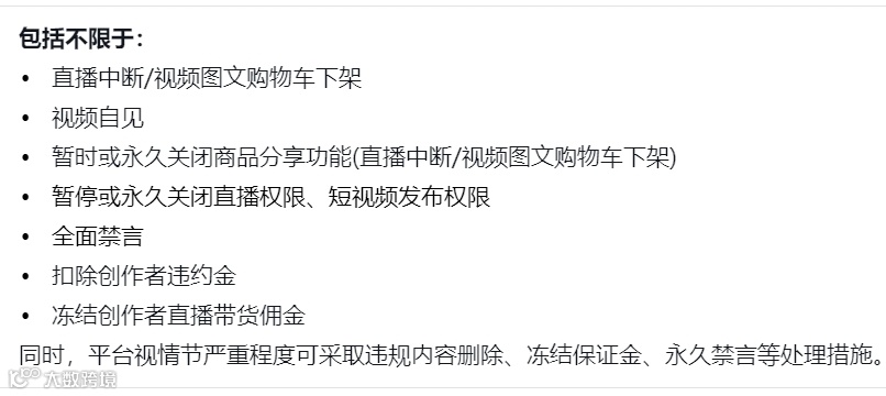
此外,抖音电商于2024年11月修订了《创作者【分享假冒/盗版商品】实施细则》,扩大监管范围,细化违规行为认定。若创作者分享假冒盗版商品,将面临中断直播、删除内容、下架产品、冻结保证金等处罚,情节严重的将被永久关闭相关权限。
从这些举措不难看出,抖音电商对假货始终秉持零容忍的态度,通过不断完善制度、强化监管、加大打击力度,致力于为消费者打造一个安全、放心的购物环境,推动电商行业健康、有序发展。
抖音强化监督
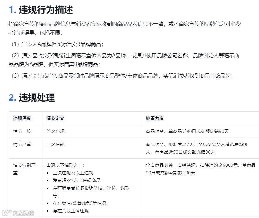
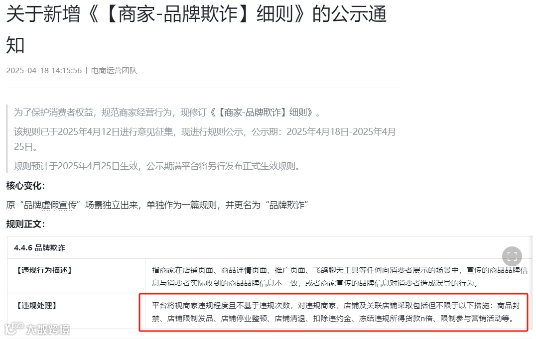
抖音电商不仅升级处罚措施,还将消费者纳入品牌欺诈监管体系。近期修订的五则公告中,将“品牌虚假宣传”升级为“品牌欺诈”,明确违规行为范畴。
新规规定,商家在任何展示信息的场景中,若宣传品牌信息与实际不符,均属品牌欺诈行为。平台将依据违规严重程度采取处罚措施,包括封禁商品、冻结成交额、限制发布新商品等,情节严重的将清退店铺并扣除违约金。
抖音还加大了商品抽检力度,优化抽检鉴定流程,新增品牌资质摘牌、关闭类目经营权限等处罚措施。同时,鼓励消费者参与监管,对疑似违规商品进行举报。若商品检测或鉴别结果不合格,违规者将面临一系列严厉处罚。
多平台共筑诚信防线
电商领域售假行为是各平台共同面临的挑战。
阿里巴巴始终不遗余力地保护品牌知识产权,其知识产权保护平台已吸引超过75万权利人入驻,保护了大量知识产权。阿里巴巴打假联盟成员超过230名,覆盖品牌超1200个。
淘宝不断创新打假手段,新增“体验抽检”形式,对违规商家采取明确处罚措施。
今年3月,淘宝进一步深化打假行动,上调保证金额度,重点整治灰色产业带商家。
京东在打击假货方面同样态度坚决。刘强东要求入驻商家签署“假一赔百万”合同,严格限制卖家资质,并与工商部门合作打击售假行为。京东建立了完善的知识产权保护系统,启动“雷霆2025”专项行动,提升质保金标准,引入独立验厂机制,从源头把控商品质量。
易师兄有话说
-End-
往期推荐

