大数跨境
0
0

再见,仅退款,一切都到头了

再见,仅退款,一切都到头了 易店无忧
2025-04-25
1
导读:人人喊打的“仅退款”,终成历史。
图片


在电商行业,“仅退款”曾被视为创新之举,旨在简化流程、维护消费者权益。然而,随着市场扩张,恶意退款、羊毛党等问题滋生,使其深陷争议漩涡。如今,淘宝、京东等平台相继宣布取消“仅退款”,旨在重塑行业生态,推动电商从流量竞争向信任竞争转型,迈向更健康、可持续的发展新阶段。


“电商平台全面取消仅退款”



中国电商迎来重大变革,淘宝、京东、拼多多、抖音、快手等电商平台相继被曝将全面取消 “仅退款”,消费者收到货后的 “退款不退货” 申请,将由商家自主处理。


平台与管理部门已就相关细节进行多轮商讨和修改,待审核完成即向社会公开。


消息一出,便冲上热搜第一,引发全网广泛讨论。有人拍手称快,认为这是社会的一大进步,是必然之举;也有人提出疑虑,担心商品质量问题、消费者权益保护以及运费险等问题。


图片
图源:微博


作为电商领头羊,淘宝、京东、拼多多已发布征集意见稿,征集取消 “仅退款” 的意见。


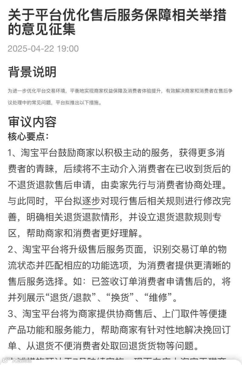
淘宝将推出一系列措施,预计 7 月实施。其平台将不再主动介入消费者已收货后的不退货退款申请,转由卖家先行协商处理,并明确退货退款情形,设立规则专区;升级售后服务页面,为消费者提供更清晰的售后选择;为商家提供协商售后、上门取件等功能。


图片
图源:淘宝规则中心


京东修订了相关售后服务管理规则,预计 4 月 30 日生效,明确退货、退款场景下的处置规则。


图片
图源:京东规则中心


拼多多发布公告,将进一步支持商家与消费者自主协商解决售后问题,非必要不主动介入不退货全额退款申请,并修订售后服务规则公开征求意见。


图片
图源:拼多多


抖音、快手也纷纷跟进,快手电商 2024 年全面升级售后服务管理规则,避免 “仅退款” 一刀切,给予商家更多自主判定权;抖音电商发布意见征集,将 “仅退款” 变为 “退款”。


“仅退款”4年历史,争议不断



2021 年,拼多多率先推出 “仅退款” 服务,当时仅局限于生鲜水果、白牌小商品等退货成本高且回收价值低的品类,为商家提供了便利,也在一定程度上保护了消费者权益。


但随着各大平台引入并向全品类推广,“仅退款” 开始变味。


恶意仅退款现象层出不穷,商家与消费者的矛盾日益激烈。如商家为 12 双袜子驱车千里讨说法,“衣服散发有毒气体毒倒同事”“仅退款 211 元祝孩子上 211 学校” 等奇葩退款理由频现。


据中国裁判文书官网,2021 年 7 月至去年年底,因 “仅退款” 引发的民事纠纷高达 324 条。


同时,“羊毛党”“白嫖党” 等黑色产业链愈发猖獗,破坏营商环境。他们售卖白嫖教程,勒索商家交 “保护费”。如 2023 年 2 月,上海市普陀区人民检察院公布的案件,当事人徐某某一年骗取佣金和红包获利 25 万余元,还 “开班授徒”,其 “徒弟” 卢某某骗取平台 31 万余元。


鉴于此,多方力量采取行动优化 “仅退款” 服务,打击不良行为。监管部门去年 9 月实施《网络反不正当竞争暂行规定》,今年 1 月督促平台整改 “仅退款” 问题。


图片

图源:市说新语公众号


电商平台也积极响应,2024 年 7 月淘宝优化 “仅退款” 政策,给予优质卖家更多自主处置权;拼多多宣布商家对已发货订单的仅退款申请有 36 小时自主处理权;快手电商停止 “退款不退货” 服务。


如今,各大电商平台还将全面取消“仅退款",这一历经4年之久的规则终于落下帷幕了。


师兄有话说


各大平台取消 “仅退款”,电商行业或将进入更健康发展阶段。

对商家而言,拥有 “退款不退货” 申请自主处理权,可避免恶意退款伤害,保障自身利益,但需谨慎处理售后问题,防止引发用户不满。对消费者来说,取消 “仅退款” 有望收获更优质商品和服务,但需适应新规则,谨慎选择商品。

未来电商行业竞争将聚焦售后响应速度、纠纷处理效率等维度,促使平台建立更精准的用户画像和商家评级体系,实现从 “流量分发” 向 “信用中介” 转型。


-End-


往期推荐

图片

机商家注意!淘宝天猫“先用后付”开启收费模式

图片

退货率约为40%,国内电商平台退货榜TOP1,抖音电商慌了!

图片

受够了!TikTok要退出美国市场?!

图片

淘宝生意参谋全面免费,或将惠及上千万商家!

图片

愤怒,又被白嫖!男子网购300多次只退款不退货


安心买卖网店,就上易店无忧

淘店/猫店/京东/拼多多/抖店.....
扫描右侧微信,即可选店。
图片

【声明】内容源于网络
0
0
易店无忧
易店无忧,一个专业的网店转让平台,提供网店转让、出售、代入驻等服务,传递网络观点的互联资讯,分享电商干货。离成功,你只差一个关注。
内容 462
粉丝 0
易店无忧 易店无忧,一个专业的网店转让平台,提供网店转让、出售、代入驻等服务,传递网络观点的互联资讯,分享电商干货。离成功,你只差一个关注。
总阅读42
粉丝0
内容462