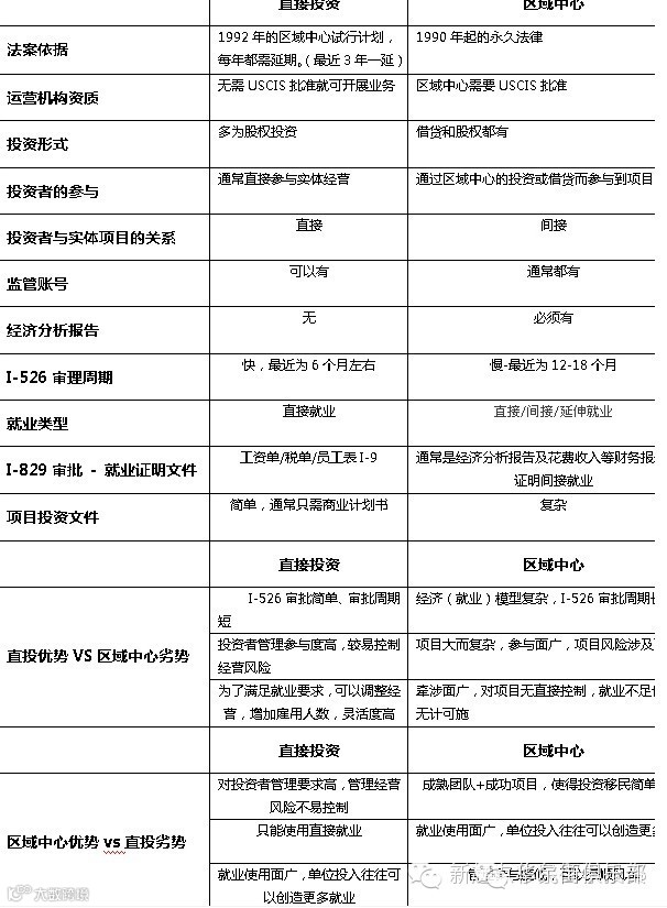
长期以来,很多移民者对于EB5投资项目存在疑惑;一直搞不明白直投和区域中心项目有何区别?导致对EB5项目认识有误区;往往认为EB5项目就是一个用钱砸出来的美国移民项目。
新起点资深移民顾问收集过去EB5项目和一些资料为大家总结成下列一张图表。相信您在看完这张表后,你会彻底明白直投和区域中心项目的区别在哪里?

尽管美国EB5项目就是50万美金的问题,其实则不然。在美国EB5投资项目中,选择项目是关键。项目没选对,投资真的只有用钱砸出来了,若是能够换来美国绿卡,那倒也是好事,然而很多EB5项目都是半路夭折;想拿到身份谈何容易。
转自新起点移民留学投资
本文由「华尔街俱乐部」推荐,敬请关注公众号: wallstreetclub


