报告摘要
4月出口数据依然受基数拖累
3月出口同比降低6.6%,一季度出口数据的低迷很大程度上源于去年1-4月因虚假贸易产生的过高的基数,剔除了基数效应/虚假贸易之后的出口同比没有出现明显下滑,基数效应的拖累将在5月份消失。预计4月出口同比降3-5%,剔除香港东盟之后同比增长7%。
科技类产业出口低迷,集成电路、自动设备出口价格显著下降主要出口商品中初级产品表现好于科技类产品,集成电路、自动设备出口价格显著下降是拖累这两部分出口增速的主要因素,暗示去年同期存在虚报价格的因素。
海外需求复苏进程依然缓慢
除了基数效应之外,海外需求的复苏依然缓慢,剔除了香港欧盟之后的出口数据与韩国、台湾同期相比大体符合。整体出口依然存在波动。二季度美国经济可能明显反弹,这将为二季度外需提供一定支撑。
贸易融资承压、工业低迷拖累3月进口增速
进口主要商品中,大宗商品量价齐跌,塑料、飞机、汽车和汽车底盘增速下滑,反映3月进口增速受贸易融资承压、大宗商品价格下跌及工业低迷三方面因素拖累,预计4月进口同比降低5%左右。
李克强总理博鳌论坛讲话解读
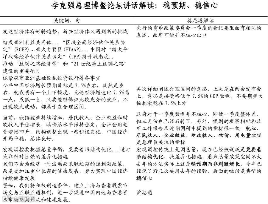
李克强总理博鳌论坛的讲话表明政府并不担心目前的出口形势,同时重申了将着眼结构优化,更加注重就业、用电量等指标,后期政策偏重于稳预期和稳信心,后期的可能有节能环保和减税等相关措施出台。

概述:虚假贸易受打击,进出口本来面目渐显
3月份出口同比降6.6%,弱于1-2月平均值,从主要出口对象看,对美、日、欧、东盟出口同比均出现不同程度的反弹,仅对香港出口同比继续大幅下滑。
一季度出口数据的低迷很大程度上源于去年1-4月因虚假贸易产生的过高的基数。剔除了虚假贸易或者基数效应之后的出口数据反映真实贸易并没有出现明显的下滑。主要出口商品中农产品、纺织品、服装等初级产品表现好于集成电路和自动设备等科技类产品,集成电路、自动设备出口价格显著下降是拖累这两部分出口增速的主要因素,暗示去年同期存在虚报价格的因素。
除了基数效应之外,海外需求的复苏依然缓慢,剔除了香港欧盟之后的出口数据与韩国、台湾同期相比大体符合。整体出口依然存在波动。对美日欧出口的反弹很大程度上取决于基数效应,剔除基数效应之后对美日欧的出口数据较1-2月下滑。二季度美国经济应该明显反弹,这将对二季度海外需求形成一定支撑。
与出口相比,进口的情况更加令人担心。3月进口同比降低11.3%,较1-2月明显降低。从进口主要商品看,9类主要进口商品对3月份同比贡献均较1-2月份有所降低。月出口同比增速的大幅下滑源于3方面因素,(1)人民币汇率浮动区间扩大导致贸易融资承压,(2)国际大宗商品价格下跌,(3)国内工业活动低迷。而这些因素在短期内难有明显改善,预计4月份进口同比降低5%左右。
根据李克强总理博鳌论坛讲话,政府可能并不是特别担心出口,认为“发达经济体有好转趋势”,并推动“区域全面经济伙伴关系协定”;对于略微低于7.5%的增速可以接受,城镇就业、企业效益、财政收入、物价和用电量数据是总理最关注的指标。总理指出“宏观调控要把握总量平衡,更要着眼结构优化”,总量上应该不会有明显刺激,但是结构优化应该是指会有定向定量措施,目前已经具体谈及的包括铁路、棚户区改造和小微企业减税,总理已经谈及但是近期还未见明显部署的包括节能环保等。




4月出口数据依然受基数拖累
3月出口同比降低6.6%,从贸易方式看,一般贸易同比增长12.7%,较1-2月明显反弹;加工贸易同比降低9.3%,持续低迷;海关特殊监管区域物流货物同比增速进一步下滑至-63.3%。从主要出口对象看,对美、日、欧、东盟出口同比均出现不同程度的反弹,仅对香港出口同比继续大幅下滑。
一季度出口数据的低迷很大程度上源于去年1-4月因虚假贸易产生的过高的基数。忽略3年的数据,2012-2014年的年化增速依然为正。去年1-4月中3月的基数相对较低,但考虑到人民币浮动区间扩大,虚假贸易受到严重打击,因此3月数据看上去比1-2月更差。剔除对香港和东盟之后的出口同比:1-2月增长2.1%,3月增长6.2%。因此,我们认为剔除了虚假贸易或者基数效应之后的出口数据反映真实贸易并没有出现明显的下滑。
展望4月份,人民币浮动区间扩大以及基数效应依然存在,出口可能依然同比负增长3%-5%,而剔除香港东盟之后的出口可能同比增长 7%左右。5月之后出口将基本摆脱基数效应的拖累。

科技类产业出口低迷,集成电路、自动设备出口价格显著下
相比1-2月份,3月份出口同比值下降了 5个百分点,类主要出口商品占出口总额的40%左右(见图表6),这11类主要出口商品对3月份同比的贡献值降低了1.7个百分点。其中农产品、纺织品、服装等贡献为正,贵金属、钢材、集成电路和自动设备贡献为负。这反映目前出口依然依靠劳动密集型产业带动,集成电路和自动设备等具有科技含量的产业表现低迷。
集成电路出口数量同比降低22.6%,金额同比降低69.5%;自动设备出口数量同比降低0.4%,金额同比降低10.2%。因此价格的大幅降低是这两部分出口额下降的主要因素。尤其是集成电路出口金额在2013年初的增速显著高于出口数量,这可能表示当期存在虚报价格的因素。

海外需求复苏进程依然缓慢
但5月之后的出口数据能否明显走强取决于海外需求复苏程度。除了基数因素之外,海外需求不旺也在一定程度上拖累了出口数据。剔除了香港欧盟之后的出口数据与韩国、台湾同期相比大体符合。整体出口依然存在波动。
3月中国对美、日、欧出口同比分别增长1.2%、11.8%和8.8%,但剔除基数效应之后,对美、日、欧出口的两年年化增速分别为-2.7%, 0.0%和-3.3%,较1-2月明显下滑。同时,全球贸易量指数两年年化增速处于低位,摩根大通全球制造业PMI指数小幅下降,全球制造业需求并没有出现明显回暖。美国制造业PMI有所反弹,随着天气和库存因素对美国经济的拖累逐渐减弱,二季度美国经济应该明显反弹,这将对二季度海外需求形成一定支撑。

贸易融资承压、工业低迷拖累3月进口增速
3月进口同比降低11.3%,较1-2月明显降低。从贸易方式看,海关特殊监管区域物流货物增速下滑最为明显,一般贸易和加工贸易增速也有不同程度的下降。但3月波罗的海干散货指数(BDI)和波罗的海海岬型船运价指数(BCI)指数同比增速均明显反弹。
从进口主要商品看,9类主要进口商品(见图15)对3月份同比贡献均较1-2月份有所降低。一方面,铁矿石、原油、铜材等大宗商品下滑明显,其中量价因素对出口增速的下滑分别贡献了2和1.2个百分点。另一方面,塑料、飞机、汽车和汽车底盘对出口增速的下滑分别贡献了0.6、0.5和0.4个百分点。这表示3月出口同比增速的大幅下滑源于3 方面因素,(1)人民币汇率浮动区间扩大导致贸易融资承压,(2)国际大宗商品价格下跌,(3)国内工业活动低迷。而这些因素在短期内难有明显改善,预计4月份进口同比降低5%左右。

转自莫尼塔宏观研究 作者 苏畅、陈殷、郭画
本文由「华尔街俱乐部」推荐,敬请关注公众号: wallstreetclub


