2014年9月19日,随之在纽交所登陆,阿里巴巴(以下简称“阿里”)终于完成其举世瞩目的上市历程,从香港转战美国,围绕其合伙人制度的争议也终于尘埃落定。

根据其于5月7日向美国证券交易委员会(以下简称“美国证监会”)提交的IPO招股说明书(以下简称“招股书”)及其他公开披露的信息,阿里维持15年之久并在2010年正式确立的阿里合伙人制度揭开了神秘的面纱。选择此文,供大家学习。
一、阿里合伙人制度的法律内容
阿里的合伙人制度又称为湖畔合伙人制度(英文翻译为“Lakeside Partners”),该名称源自15年前马云等创始人创建阿里的地点——湖畔花园。阿里的创始人自1999年起便以合伙人原则管理运营阿里,并于2010年正式确立合伙人制度,取名湖畔合伙人。
仔细阅读阿里合伙人制度的内容,我们不难发现其主旨是通过制度安排,以掌握公司控制权为手段保证核心创始人和管理层的权益并传承他们所代表的企业文化。然而,与其他在美上市的公司做法不同,阿里没有采取双重股权制度实现管理层控制上市公司,而是通过设立一层特殊权力机构以对抗其他股东的权利并稳定创始人和管理层现有的控制权,这层机构就是阿里合伙人。因此,阿里合伙人虽然使用了合伙人这一名称,却与《合伙企业法》等法律规范定义的合伙人存在本质上的区别。
根据2014年5月阿里向美国证监会递交的招股书,当时阿里合伙人共计28名;而后阿里于2014年6月更新了招股书,阿里合伙人减至27名,其中22人来自管理团队,4人来自阿里小微金融服务集团(其中两人兼任阿里和阿里小微金融服务集团的管理职务),1人来自菜鸟网络科技有限公司;2014年9月,阿里合伙人再次调整,新增3名合伙人,总人数增至30人。阿里合伙人制度并未固定人数,名额将随着成员变动而改变且无上限,除马云和蔡崇信为永久合伙人外,其余合伙人的地位与其任职有关,一旦离职则退出合伙人关系。根据阿里的招股书、公司章程及其他公开资料,阿里合伙人制度的主要规定如下:
1、合伙人的资格要求:(1)合伙人必须在阿里服务满5年;(2)合伙人必须持有公司股份,且有限售要求;(3)由在任合伙人向合伙人委员会提名推荐,并由合伙人委员会审核同意其参加选举;(4)在一人一票的基础上,超过75%的合伙人投票同意其加入,合伙人的选举和罢免无需经过股东大会审议或通过。此外,成为合伙人还要符合两个弹性标准:对公司发展有积极贡献;及,高度认同公司文化,愿意为公司使命、愿景和价值观竭尽全力。
2、合伙人的提名权和任命权:(1)合伙人拥有提名董事的权利;(2)合伙人提名的董事占董事会人数一半以上,因任何原因董事会成员中由合伙人提名或任命的董事不足半数时,合伙人有权任命额外的董事以确保其半数以上董事控制权;(3)如果股东不同意选举合伙人提名的董事的,合伙人可以任命新的临时董事,直至下一年度股东大会;(4)如果董事因任何原因离职,合伙人有权任命临时董事以填补空缺,直至下一年度股东大会。阿里合伙人的提名权和任命权可视作阿里创始人及管理层与大股东协商的结果,通过这一机制的设定,阿里合伙人拥有了超越其他股东的董事提名权和任免权,控制了董事人选,进而决定了公司的经营运作。
3、合伙人的奖金分配权:阿里每年会向包括公司合伙人在内的公司管理层发放奖金,阿里在招股书中强调,该奖金属于税前列支事项。这意味着合伙人的奖金分配权将区别于股东分红权,股东分红是从税后利润中予以分配,而合伙人的奖金分配将作为管理费用处理。
4、合伙人委员会的构成和职权:合伙人委员会共5名委员,负责:(1)审核新合伙人的提名并安排其选举事宜;(2)推荐并提名董事人选;(3)将薪酬委员会分配给合伙人的年度现金红利分配给非执行职务的合伙人。委员会委员实施差额选举,任期3年,可连选连任。合伙人委员会是阿里合伙人架构中最核心的部门,把握着合伙人的审核及选举事宜。
为确保阿里合伙人制度的长期性和稳定性,阿里还制定(做出)了以下规则和安排:
1、从规则上增加合伙人制度变更的难度
阿里合伙人制度变更需通过董事批注和股东表决两重批准:从董事层面看,任何对于阿里合伙协议中关于合伙人关系的宗旨及阿里合伙人董事提名权的修订必须经过多数董事的批注,且该等董事应为纽交所公司管理规则303A中规定的独立董事,对于合伙协议中有关提名董事程序的修改则须取得独立董事的一致同意;从股东层面看,根据上市后修订的公司章程,修改阿里合伙人的提名权和公司章程中的相关条款,必须获得出席股东大会的股东所持表决票数95%以上同意方可通过。
2、与大股东协议巩固合伙人控制权
阿里合伙人与软银、雅虎达成了一整套表决权拘束协议以进一步巩固合伙人对公司的控制权。根据阿里的招股书,上市公司董事会共9名成员,阿里合伙人有权提名简单多数(即5人),如软银持有阿里15%及以上的股份,软银有权提名1名董事,其余的3名董事由董事会提名委员会提名,前述提名董事将在股东大会上由简单多数选举产生。根据前述表决权拘束协议,阿里合伙人、软银和雅虎将在股东大会上以投票互相支持的方式,确保阿里合伙人不仅能够控制董事会,而且能够基本控制股东大会的投票结果。
协议约定:(1)软银承诺在股东大会上投票支持阿里合伙人提名的董事当选,未经马云及蔡祟信同意,软银不会投票反对阿里合伙人的董事提名;(2)软银将其持有的不低于阿里30%的普通股投票权置于投票信托管理之下,并受马云和蔡祟信支配。鉴于软银有一名董事的提名权,因此马云和蔡崇信将在股东大会上用其所拥有和支配的投票权支持软银提名的董事当选;及,(3)雅虎将动用其投票权支持阿里合伙人和软银提名的董事当选。
二、阿里合伙人制度的意义及法律分析
1、阿里选择合伙人制度的长远意义——企业发展和文化
采取合伙人的治理架构。马云认为这一制度保证了高盛和麦肯锡稳定快速的发展和独立自主的文化。马云等创始人的理念是仿效高盛和麦肯锡的模式,将管理层分为三个梯度以推进公司运作:新进人员负责具体执行,中层负责战略管理,创始人主要关注人才选拔和企业发展方向。根据该梯度设计及对应职责,必须存在一种机制以确保创始人和管理层被赋予相应的公司控制力,这就是阿里合伙人制度的灵感和动因。
为解释这一目的,马云于2013年9月10日发出了一封致全体员工的公开信,信中称合伙人制度的目的在于通过公司运营实现使命传承,以使阿里从一个有组织的商业公司变成一个有生态思想的社会企业;控制这家公司的人,必须是坚守和传承阿里使命文化的合伙人。
合伙人选任制度设计本身也反映了阿里有意识地贯彻着以合伙人治理为核心的统一且发展的企业文化。如,合伙人每年选举制度既填补了因现任合伙人转股或离职等原因可能造成的职务空缺,又为推动公司及时应变、业务拓展和长期发展提供了人事更新的基础和渠道;又如,合伙人人数不设上限,使得合伙人机构的扩张能力与公司发展同步,打通重要员工的上升通道,激发管理层工作热情;再如,候选人经过在任合伙人推荐、合伙人委员会审核及75%的合伙人投票赞成后方可就任新合伙人的选任程序协调了部分合伙人与整个合伙人团队可能产生的矛盾冲突,在任合伙人的推荐可以使人才发现不局限于某几位合伙人的视野范围,确保未来发展的新鲜血液来自公司的各方各面,合伙人委员会的审核不仅反映了对合伙人资格的要求,而且通过对弹性标准的判断也体现了核心合伙人对候选人的认知及价值倾向,确保新任合伙人与核心合伙人利益的一致性,而绝对多数通过制度可以避免因新合伙人的加入所引起的合伙人内部矛盾纠纷,稳定并巩固了合伙人之间的信任及协作;还如,合伙人选举时一人一票的投票制度,反映了合伙人之间的平等性,选举权不与股份等因素挂钩使得阿里合伙人制度更具人合性的特征。此外,对于合伙人任职期间的持股和限制转股数额的要求可以实现合伙人利益与公司利益的绑定,以减少合伙人的道德风险和代理成本。
2、阿里选择合伙人制度的直接意义——保证控制权
阿里合伙人制度最直接和最现实的作用是强化并巩固创始人及管理层对公司的控制。阿里创始人的持股数量已随着阿里的持续融资及上市被逐步稀释,根据招股书显示,目前软银为阿里的最大股东,持有7.97亿股,持股比例为34.4%,其中4.66亿股为软银直接持有,1500万股由软银下属的SBBM Corporation持有,3.16亿股由软银下属的SB China Holdings Pte Ltd.持有。第二大股东为雅虎,持股5.24亿股,占比22.6%。在上述两大股东之后才是董事局主席马云,持股数量为2.06亿股,占比8.9%;董事局执行副主席蔡崇信持股8350万股,占比3.6%;阿里CEO 陆兆禧、COO张勇等高管持股比例均未超过1%。从股份分布比例上看,阿里创始人及管理层所持股份合计不超过13.5%,远不及雅虎所持有的股份数额,更不能与软银相提并论,仅凭借持股难以对公司继续实施控制,因此通过公司架构设计以获取超过其股份比例的控制权则至关重要。
根据公司法理论及公司治理的研究结果,对于股份有限公司,其资合性特点使其区别于以人合性为主要特征的有限责任公司和合伙企业,如果说人合性的经营实体追求股东的权利和意志,那么在资合性实体中,董事会则具有十分显著的地位,董事会作为公司具体经营运作的决策中心和管控者,决定着公司的发展路径和总体规划,而以CEO、总经理等为首的高级管理层则对董事会负责,向董事会报告工作。因此,董事会作为公司治理的重要部门,直接控制着公司本身,股东则依赖于行使投票权、知情权等权利或采取“用脚投票”的方式改变或影响董事会,借以实现间接控制公司的效果。在以董事会为中心的公司治理模式下,控制董事会即意味着控制了公司。
控制董事会最主要的方式是取得董事的提名权和任命权,安排自己的代言人进入董事会以管控公司。从实然的角度看,阿里合伙人制度确立了如下两层措施:首先,制度规定阿里合伙人享有董事会半数以上董事的提名权,且在被否决的情况下可以重新提名己方董事,从而确保了其能够控制多数新任董事候选人,构成了限制其他股东权利的第一道屏障;其次,一旦创始人和管理层与其他股东(特别是大股东)的矛盾加剧,其他股东可能反复动用其投票权在股东大会上否决合伙人提名的董事,因此制度赋予合伙人任命临时董事的权力,即无论股东是否同意,合伙人提名的董事都将进入董事会以保证其超过半数的控制权。
通过这一制度设计,股东的否决权实际已被架空,股东大会董事选举的意义实质上仅是安排股东代表作为少数董事参与董事会运作,合伙人成功地通过控制董事会的方式取得了公司控制权;然而从应然的角度看,不少人质疑这样的制度安排违背了同股同权和资本多数决的原则,因为按照一般公司法理论,狭义的公司治理目标即是实现股东财富最大化,董事的提名权理论上属于每个股东(为了避免股东人数众多及分散性影响所导致的董事提名频繁及混乱问题,不少国家的公司法对提名董事的股东的单一或合计持股比例作出了限制),而董事的选任无论是直线投票制还是累积投票制,其实质都是股东资本多数决的结果。显而易见,阿里合伙人制度所保障的仅是小股东——阿里创始人及管理层的权益,违背了上述原则。
既然阿里合伙人制度颠覆了一般公司法理论,因此该制度如要得以长期稳定地执行,必须通过某种方式将该制度固定下来,对此,阿里采取的措施是将创始人及管理层与大股东间达成的关于董事提名和任命的方案写入公司章程,且协议中提名权的修改和公司章程中相关条款的修订应分别经多数董事的批注和股东大会绝对多数票通过(95%以上),通过公司章程的形式直接对阿里合伙人赋权。
这一措施的另一好处是,无论今后其他股东及其持股比例如何变动,只要阿里合伙人持有最低比例的公司股份,则合伙人的权利将不会旁落。其实,阿里香港上市的矛盾焦点就在于香港联交所和香港证券及期货事务监察委员会(以下简称“香港证监会”)对于阿里合伙人制度中关于董事提名权和任命权的规定以及相关措施的接受程度,下文将对此进行专门评述。
当然,阿里管理层也可以通过其他方式实现创始人和管理层对董事会的控制(如双重股权制度等),但之所以采取阿里合伙人这一具有创新性的制度,还有其他方面的考量,本文第三点第二小点将对此做进一步分析。
三、阿里赴美上市的制度分析
1、阿里、香港联交所和美国纽交所的博弈
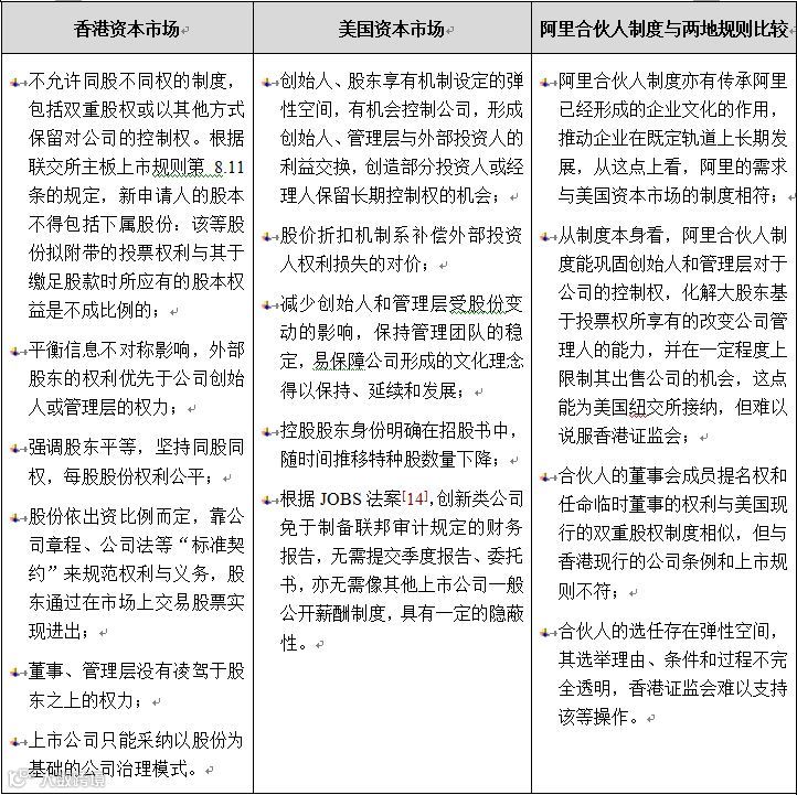
众所周知,香港证监会拒绝接受阿里合伙人制度的“强硬态度”是迫使阿里放弃回归港股计划的重要原因,然而阿里与香港联交所的博弈却并非如此简单。从阿里的初衷来看,由于其B2B业务曾在香港上市,熟悉香港的交易规则,同时美国证券市场对于公司上市后的监管及信息披露要求相对严格,且少数股东的集体诉讼频繁,所以阿里会优选香港上市。
从阿里和香港联交所、香港证监会的沟通过程来看,联交所亦有过接受阿里合伙人制度的意向,然而由于触犯同股同权原则,阿里能否在香港顺利上市的关键取决于其监管者——香港证监会的态度,因此即使阿里和联交所达成协议,也难以说服香港证监会。事实上,香港证监会以及香港联交所的股东香港交易及结算有限公司曾就阿里合伙人在上市后继续提名多数董事及任命临时董事的提案陷入过争议,讨论的结果是上述结构将为其持股合伙人提供控制董事会的权力,违反了联交所主板上市规则第8.11条的要求,使得合伙人股份所附带的投票权利与其于缴足股款时所应有的股本权益不成比例,从而违背了香港法律遵循的公司股东“一股一票”的同股同权制度,并可能削弱法律的严肃性及香港资本市场的形象。
在此情形下,香港联交所与阿里于2013年9月终止了上市谈判。尽管在此前后,香港联交所的不少人士建议改变现行规则,但上述建议未能在阿里赴美上市前取得实质性进展。显而易见的是,香港证券市场的监管态度和政策也无法在短时间内迅速完成调整,但受制于阿里所面临的市场情况及协议安排,阿里无法继续在谈判无果的情况下继续等待。
与此形成鲜明对照的是,阿里希望保留合伙人制度的要求在2013年10月得到美国纽交所的书面确认,合伙人制度本身不会成为其赴美上市的法律障碍。
2、香港、美国资本市场的法律规定及与阿里合伙人制度的比较分析
如上所述,阿里选择在美国上市的原因系其合伙人制度不被香港证监会认可。然而在倡导公司治理透明、股东意思自治的美国,由于历史原因和公司治理理念的不同,认可了双重或多重股权制度,也为阿里的合伙人制度打开了资本市场的大门。我们对香港和美国两地关于双重股权及/或阿里合伙人制度的特殊规定简要分析如下:

从上述分析不难发现,阿里的合伙人制度属于美国证监会和纽交所的接受范围,与双重股权制度亦存在相似之处,但阿里不采用双重股权制而创新阿里合伙人制度,我们理解有如下几方面的原因和考量:
(1)弹性指标的灵活优势。双重或多重股权制度相对明确地限定了享有特种股票权益的主体范围,股票所附投票权等权益的比例等,而“合伙人”制度则存在弹性,成为合伙人量化指标只有工作5年以上并持有公司股份两个要求,而其他所谓的“具备优秀的领导能力,高度认同公司文化,并且对公司发展有积极性贡献,愿意为公司文化和使命传承竭尽全力”的规定更多的是一个相对模糊和笼统的提法,为选举和任命新合伙人预留了灵活把握的空间。
(2)反稀释效果更强。尽管双重股权制度赋予特种股票持有人更多的投票权,但这种投票权数量依然与其所持的特种股股份数量挂钩,只是在比例上大于普通股的配比。相反,阿里合伙人制度则斩断了这种联系,只要合伙人持有公司股份,则其投票权不受任何股份数额的影响,消除了股份稀释的威胁,便于创始人和管理层更长期稳定地控制公司。
(3)获得额外的奖金激励。双重股权制度赋予特种股持有人更多的投票权,但该等股东并不因此就享有超越其所持股份的红利分配权,换言之,即特种股股东并不能获得比按同比例持股的普通股股东更多的分红收益,除非章程或协议中作出相反的规定。但根据阿里合伙人制度,阿里每年会向包括合伙人在内的公司管理层发放奖金,并作为税前列支事项处理(在管理费用科目中计提)。
(4)避免法学界对于双重股权制度的诟病。这里分为两个层面,从双重股权制度本身来看,代表同一资本额度的股份被人为地分割成了两种或者多种类型,并被赋予了不同的权利,造成资本和权利的分离,这与公众公司资合性的特征矛盾,造成股东地位的不平等;从双重股权的现实状况来看,双重股权结构在资本市场的解读已倾向于为保护创始人或管理层,抑或是管理层与私募投资者的利益,通过在公开发行股份并上市前的计划安排或妥协,以牺牲公开市场投资者股东权益为代价,形成的股份权益分级安排。公开市场投资者往往处于不利的地位,由于股东权益特别是投票权的限制,其能选择的反对方式通常只是用脚投票。这也被很多国家或地区的证券市场视为对股东的差别歧视,是不平等的表现,因而不予采纳。故在形式上,阿里巴巴通过合伙人制度的设计可以避免被直接归入双重股权的境地,便于通过合伙人制度进行权利分配及实现企业文化的推广和传承。
3、加速阿里赴美上市的其他推手
如本文注释11中所述,回购雅虎所持有的阿里股份的时间压力或许也是阿里决定加速赴美上市的原因之一。雅虎的持股变化及阿里的股份回购安排有如下几个重要时点:(1)2005年时阿里股权的分布状况为雅虎39%,软银29.3%,马云等管理层合计31.7%;(2)2011年,银湖、俄罗斯DST Global、云锋基金、淡马锡等基金向阿里联合投资20亿美元;(3)阿里和雅虎在2012年5月达成协议,阿里以63亿美元现金和不超过8亿美元的新增优先股,回购雅虎持有的阿里一半股份,约20%。同年,阿里从香港退市,并完成相关的股份回购,回购资金来源于以中投、博裕资本、中信资本、国开金融所组成的投资团提供的资本;(4)2012年5月的协议同时约定,如果阿里在2015年12月前进行首次公开募股,阿里有权在IPO时回购雅虎持有的剩余股份的一半,即10%左右。双方同时约定维持董事会2∶1∶1(阿里、雅虎、软银)的比例;(5)2013 年10 月,雅虎与阿里更新了回购股份的协议安排,将原先雅虎承诺在IPO时优先出售给阿里的最高股份限额由原定的2.615亿股减少到2.08亿股,即在阿里上市后,雅虎将维持约13%的股份;(6)根据雅虎于7月份披露的2014年度第二季度财务报告,雅虎和阿里已签署回购协议的第三次补充协议,协议约定在IPO结束后,阿里从雅虎优先受让的股票数量从之前的2.08亿股减少到1.4亿股。
从阿里管理层和雅虎的回购交易安排中,我们可以发现双方对本次IPO都给予非常的重视和期待:从雅虎的角度看,阿里上市后雅虎所持有的阿里股份已大幅升值,未来可以在美国二级市场上以更高的价格套现,这对于雅虎的资产收益、流动性增加和财务报表的改善具有重大意义;从阿里的角度看,尽快完成IPO不仅能大幅扩充资本实力以应对国内互联网企业的并购扩张浪潮,强化公司的领先地位并提升影响力,同时IPO亦能确保协议所约定的股份回购顺利实现,并藉此为创始人和管理层取得更多的控制权,以巩固阿里合伙人制度。作为一个双赢的结局,阿里赴美上市也就有了更多的助力和推手。
四、阿里合伙人制度对于国内企业的借鉴意义
按照中国资本市场目前的法律法规,除因股权分置改革形成的流通股与非流通股差异外,对于一般的上市公司股票实行同股同权制度(优先股及限售期内的股份除外)。因此,境内上市公司采用阿里合伙人的治理模式存在障碍。但是,对于未上市企业而言,则应当分两种情况讨论。
对于有限责任公司:(1)从董事的提名权和选举程序看,《公司法》未对有限责任公司的董事提名权作出规定,因此通常由公司章程直接规范,实践中这一提名往往是股东间协商的结果。根据《公司法》第37条第1款第(二)项,股东选举和更换非由职工代表担任的董事,同时《公司法》第42条规定,股东会会议由股东按照出资比例行使表决权;但是,公司章程另有规定的除外。据此,我们可以发现尽管《公司法》将选举和更换非职工代表担任的董事的权利按照出资比例分配给了股东,但其但书规定设定了例外情形,即股东可以约定不按照出资比例行使选举和更换董事的权利,并将其写入公司章程。因此,在以增资或股权转让方式引入投资人时,创始人可以通过如下方式借鉴阿里合伙人制度:(a)设定一个类似合伙人的组织,该组织享有绝大多数董事的提名权,但不享有选举和更换董事的权利;(b)创始人与投资人约定由创始人享有绝大多数或全部(如投资人同意该等安排)董事的选择更换权,即固定两方在董事会中的董事席位比例;(c)将上述机制和约定写入公司章程,并获得股东会通过。
(2)从收益分配看,根据《公司法》第34条规定,股东按照实缴的出资比例分取红利,公司新增资本时,股东有权优先按照实缴的出资比例认缴出资;但是,全体股东约定不按照出资比例分取红利或者不按照出资比例优先认缴出资的除外。因此,创始人和投资人可以通过协议约定的方式安排公司收益的分配,也可以通过向创始人及指定的管理层发放奖金的方式使其获得额外的收益。
对于股份有限公司:(1)从董事的提名权和选举程序看,《公司法》虽然未对董事提名权作出直接规定,但根据《公司法》第102条第2款,单独或者合计持有公司百分之三以上股份的股东,可以在股东大会召开十日前提出临时提案并书面提交董事会。因此,不排除其他股东以临时提案的方式向股东大会提名董事候选人。《公司法》第99条规定,股份有限公司股东选举和更换非由职工代表担任的董事;《公司法》第103条规定,股东出席股东大会会议,所持每一股份有一表决权。但是,公司持有的本公司股份没有表决权。股东大会作出决议,必须经出席会议的股东所持表决权过半数通过。但是,股东大会作出修改公司章程、增加或者减少注册资本的决议,以及公司合并、分立、解散或者变更公司形式的决议,必须经出席会议的股东所持表决权的三分之二以上通过。由此可见,在股份有限公司形态下,法律并未留给创始人和投资人太多的意思自治的空间,除通过协议进行约定外,在股份已被充分稀释的情况下,创始人难以利用阿里合伙人制度控制过半数的董事提名权以及董事的选举和更换。
(2)从收益分配看,《公司法》第166条第4款规定,公司弥补亏损和提取公积金后所余税后利润,股份有限公司按照股东持有的股份比例分配,但股份有限公司章程规定不按持股比例分配的除外。因此,股份有限公司亦可以通过创始人和投资人协议约定的方式实现公司收益的分配,或向创始人及指定的管理层发放奖金。但是,协议约定的不按持股比例分配利润的制度应当写入公司章程。
通过上述分析可见,未上市的中国企业亦可以借鉴阿里合伙人制度的部分内容以实现创始人之间,以及创始人与新股东之间的权利安排。事实上在公司融资行为中,创始人和投资人通常都会在Term Sheet和融资协议中明确董事会席位和利润分配问题,财务投资人一般不会过多介入公司运营,而阿里合伙人制度似乎又为创始人股东的公司控制权增加了一层保障。当然,这一切还有待中国法律实践的检验。
附30名合伙人及职务名单


转自weixinyidu 作者 王冠雄
本文由「华尔街俱乐部」推荐,敬请关注公众号: wallstreetclub


