文/刘新海
一.Credit Karma的互联网征信服务
Credit Karma公司2008年成立于旧金山,截至2014年7月,拥有110名员工,目前有约3300万用户。2008年金融危机爆发,在北美,信用评分在申请贷款时扮演着重要的角色,人们需要经常申请信用评分的查询,Credit Karma的创始人肯.林认为,当时的信用分数查询步骤过于复杂,而且收费不菲,在他看来,这样的基础性服务应该是免费的,Credit Karma的商业理念是:基础性的信用服务应该免费,个人消费者应该有权免费获得他们的数据。个人征信数据本质上是消费者自身的数据,对消费者生活每一个方面的评估均基于这些数据,因此帮助消费者理解他们的金融健康状况也有实际的需求。信用评分是为借贷者和统计人员设计的,消费者并不是目标受众,而Credit Karma提供免费信用评分的目的是帮助每一个人了解他的信用状况。
Credit Karma基于互联网,向美国消费者提供信用和金融管理服务,主要向个人消费者提供免费的信用评分和信用报告。同时也可以让消费者监控他们的信用报告和信用评分,同时根据这些消费者的信用特征给这些消费者提供工具和建议,以便提高消费者的信用状况。公司通过为金融公司做广告,根据用户的信用特征和被批准使用这些产品的可能性,将定制化的产品广告推送至这些用户。2014年3月13日,Credit Karma宣布获得了8500万美元的新一轮融资,由谷歌风投领投,占总融资额中的半数以上,交易后估值已近10亿美元。此次Google对Credit Karma的投资引起了国内专业人士的关注,并有相关的报道。Credit Karma近几年用户的扩张速度,从2013年7月份的1100万用户增加到目前的3300万用户,发展速度非常快,说明Credit Karma的征信服务有强烈的社会需求。
Credit Karma对传统的个人征信服务模式进行了颠覆性的变革:向个人消费者提供免费的信用报告和信用评分。2015年1月以前,这些信用报告和信用评分来自于美国第三大征信机构TransUnion,自2015年1月,美国第二大征信机构Equifax也提供报告和评分。消费者只需要登录Credit Karma的网站就可以享受这种免费的信用信息服务(在其他信用机构网站,即使享受免费的测试服务也需要自己的信用卡信息)。一旦消费者成为Credit Karma的会员,就可以根据自己的需要跟踪自己的信用状况。Credit Karma还提供免费的在线工具和信息来帮助消费者理解个人的信用评分,并根据他的信用情况,给出一些信用管理建议来提高消费者的信用(例如减少消费者的信用利用率和提高在线支付额度)。
如上所述,Credit Karma通过和传统的征信机构TransUnion合作,并获得互联网巨头Google的投资,通过传统的征信业务和互联网巨头的资本与技术创新的融合,提供免费的金融服务,本质上它是金融和互联网两个行业的融合。
二.主要产品和服务
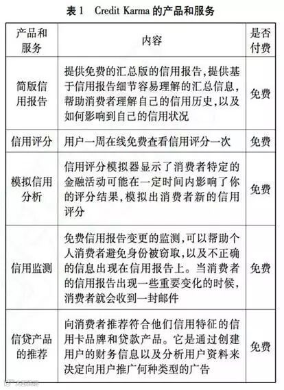
Credit Karma提供了一系列征信产品,表1列出了Credit Karma提供的五大类产品。前四种都是基本的征信产品,包括简版信用报告、信用评分、模拟信用分析和信用监测,这些都是直接从征信机构批发购买的产品和服务,第五种是Credit Karma的特色服务——信贷产品的推荐。

Credit Karma创业初期并未向消费者提供推荐金融产品的服务,仅提供基础的征信产品,创始人发现,虽然用户对征信信息服务的需求是刚性的,但公司的服务似乎过于单薄。用户在查看完自己的信用记录之后,如果还想了解具体情况,仍需要登录到自己的银行账户查看。对此种需求,Credit Karma还推出了一个叫作Insight的平台。这个平台允许用户绑定自己的银行卡、信用卡账户,同时允许用户在平台上查看自己的房屋贷款、汽车贷款、助学贷款等各种财务状况。公司创始人希望用户能通过Insight平台了解自身的整个财务状况,同时也能具体了解财务是如何与自己的信用分数挂钩的。图1也展示了Credit Karma的产品和服务模式,Credit Karma根据获得的个人消费者的信用信息(从传统征信机构获得)和个人金融信息(消费者自己提交至网站),通过数据挖掘和算法分析,推荐相应的金融产品。

在移动互联网环境下,Credit Karma推出了移动APP,提供基于互联网平台的免费信用评分和信用的监测服务。Credit Karma目前也在与银行方面接洽,未来想合作打造信用卡服务推荐及管理的搜索平台。随着新服务的开发,Credit Karma有望成为金融界的全方位信息平台。
三.Credit Karma的商业模式分析
(一)Credit Karma的商业模式
Credit Karma的商业模式可以简单概括为注重各方共赢,使个人消费者、做产品广告的金融机构和Credit Karma都获得相应的利益。
Credit Karma的主要开支来自于从征信机构TransUnion购买基础的征信产品和服务,自身开发的征信产品和服务的成本以及公司和互联网站的运营。
Credit Karma从TransUnion购买的基础征信产品和服务是一种协议的批发价,其价格远远低于TransUnion本身的销售价格。
Credit Karma并不是公益性的慈善机构而是盈利机构,它并不靠卖消费者的信息为生(为了从该网站上得到信用报告和其他免费的征信服务,消费者需要提交可以共享的信息),它的主要收入来源是消费性金融机构的广告和信贷产品的推荐,例如可以向用户推荐符合他们信用分数的信用卡品牌、推广金融公司在该网站上有针对性的广告。
目前,Credit Karma已经有超过3300万个会员,它对个人消费者的数据进行数据挖掘,并利用算法使消费者看到符合自身需要的广告。对于做广告的金融信贷机构,这意味着通过这样的匹配,将更多优质客户推送至这些机构。与这些金融机构的协议约定,Credit Karma根据挖掘客户的效果收取提成,而且该项服务信息会在Credit Karma网站披露给消费者,并且得到消费者的需求。根据公司自己的说法,在2014年Credit Karma已经有了数亿美元的收入。
从Credit Karma的消费者信用报告中可以看出消费者目前偿付了多少贷款和信用卡负债,能够建议某些特定的信用卡、汽车贷款和保险、私人贷款和其他银行产品能够为消费者省钱,在具备消费者的信用评分和信用历史的情况下,哪些信用产品能够被批准。创始人肯·林于2014年11月曾表示,如果消费者利用这种机会(利用Credit Karma的信用服务),Credit Karma可以挣到钱,消费者可以省到钱,银行可以得到新的用户,在整个价值链中唯一的受损失的只是那些要价太高、太贪婪的银行。
(二)和传统征信商业模式的比较
传统征信机构的数据来源渠道多而且复杂,主要包括各种授信机构、保险业、零售商、公用事业公司、雇主、法院、电信等。主要的产品和服务包括信用报告、信用评分、信用监测、防欺诈、风险决策、市场营销和个人身份防盗用等;主要的盈利模式是出售信用产品和服务给授信机构和个人消费者。服务的对象以机构为主。表2列出了以Experian为例的传统个人征信机构和Credit Karma的比较。和Experian相比,Credit Karma还不能称之为个人征信机构,目前还未受到美国个人征信机构监管部门的监管,只能称之为征信产业链上的一个创新环节。

(三)金融与互联网的融合
Google旗下的投资公司GoogleCapital是Credit Karma的重要投资人,Google对Credit Karma的投资表明Credit Karma的运营理念得到了谷歌的认同,同时,也将获益于谷歌在互联网领域丰富的经验和技术。Credit Karma布望吸收谷歌在市场营销和拓展在线服务上的知识经验,以在用户增长的同时满足更多用户的需求。细究起来,Google和Credit Karma在商业理念上有一些相似:都是向用户提供免费的基础信息服务;公司的收入靠商业广告和产品推荐。所不同的是:Credit Karma提供金融信息服务,而Google提供一般信息服务。
我国在利用互联网数据做征信方面先行了一步,例如,阿里巴巴和腾讯直接成立征信子公司,而且要用互联网上的大数据来做征信。国外的征信机构在是否将互联网上的大数据作为新的征信数据源的问题上,主要以研发为主,谨慎推进。国外互联网公司Google作为世界头号互联网巨人,虽然拥有海量的互联网大数据,而且控股了互联网征信机构Credit Karma,但是并没有提出要用互联网的大数据做征信,目前Google和Credit Karma还处于数据和信息隔离的状态,而且Credit Karma的创始人肯·林表示,目前不会与谷歌共享任何信息,一个可能的原因是互联网的大数据碎而杂,与个人消费者的信用相关性不是很强而且也不是很稳定。
但是大数据时代已经到来,信息的共享和交换是大势所趋,一切数据皆信用,未来Google和Credit Karma的进一步融合,让人有无限联想,互联网和金融的融合,将会改变金融乃至互联网本身。
四.对方兴未艾的中国个人征信业的启示
中国目前还没有成规模的市场化个人征信机构,不能够像美国一样获得足够的征信数据源,所以Credit Karma的商业模式不能完全模仿,但是一些商业理念和服务模式的创新却是值得学习的。
(一)不仅要关注数据的采集,还要关注数据的服务
征信是一个专业性很强的行业,主要的难点在于两端:输入端的征信数据采集和输出端的征信服务。数据是征信机构的核心资产,不能采集足够多的数据,征信机构就不能提供对外服务,但是我们重视征信数据采集的同时不能忽视征信服务模式的创新和研究,这决定着征信的价值和作用是否能够充分地发挥。
(二)不仅要关注信用评估,还要关注基本的征信产品和服务
信用评估只是征信产品和服务的一种,信用报告和信用监测是更基础的征信服务,其重要性不亚于信用评估。就信用报告而言,所提供的个人消费者的信用信息更加全面、客观和真实。而用来进行信用评估的内容往往就是根据信用报告的基本数据进行挖掘、分析得到的。
(三)不仅为机构服务,还要为个人消费者服务
除了央行征信中心免费给个人消费者提供每年两次的信用报告查询,国内大部分个人征信机构都把业务的重点定位于和信贷机构的合作,而对个人消费者本身的需求重视不够,缺乏相应的产品和服务。作为个人征信的信息主体,同样需要征信服务,每一个消费者只有了解自己的信用状况才能管理好自己的信用,进而才能管理好自己的财富。(完)
文章来源:《征信》2016年第1期(本文仅代表作者观点)
转自金融读书会 作者 刘新海
本文由「华尔街俱乐部」推荐,敬请关注公众号: wallstreetclub
声明:本文仅代表作者个人观点,不构成投资意见,并不代表本平台立场。文中的论述和观点,敬请读者注意判断。
版权声明:「华尔街俱乐部」除发布原创市场投研报告以外,亦致力于优秀财经文章的交流分享。部分文章推送时未能及时与原作者取得联系。若涉及版权问题,敬请原作者添加WSCHELP微信联系删除。

华尔街俱乐部凝聚华尔街投行的高端资源,为中国民营企业“走出去”提供全方位的顾问服务,包括企业赴美上市、战略投资、并购、私募路演和投资者关系等。在投资理念和技术方面提供华尔街投行专家实战培训,为您进入华尔街铺设成功之路。

