
关注公众号并回复 : 新基建 获取《逐力金融新基建:2020全球金融市场基础设施发展报告》全文PDF。
2020年以来,中国内地关于新型基础设施建设(简称:“新基建”)的讨论如火如荼。特别地,《2020年国务院政府工作报告》提出,重点支持“两新一重”,即新型基础设施,新型城镇化,交通、水利等重大工程建设。大数据、云计算、人工智能、区块链等前沿技术推动了数字经济、数字社会的发展,带来了海量的新需求,也正在不断助推各行各业中原有的基础设施转型升级。
如果将目光聚焦在金融行业,本质上金融业已是实体经济各行各业发展的基础之一,为了顺应数字经济与数字社会的发展需求,金融行业也迫切面临数字化的转型升级,从而亦从根本上要求金融业的基础设施也能适应新型金融业态、模式或服务的需要。在这个时代背景下,“金融新基建”应命而生。不久前,在3月5日的中央全面深化改革委员会第十次会议上,就审议通过了人民银行、发展改革委等六部门联合印发的《统筹监管金融基础设施工作方案》,该方案亦被誉为是正式吹响了“金融新基建”的号角。
金融基础设施,狭义地看,其等同于金融市场基础设施,侧重于金融市场交易的硬件设施;广义而言,金融基础设施则涉及金融稳定运行的各个方面,包括金融市场硬件设施以及金融法律法规、会计制度、信息披露原则、社会信用环境等制度安排。作为国家金融体系的重要组成,金融基础设施在连接金融机构、保障市场运行、服务实体经济、防范金融风险等方面发挥着至关重要的作用,其建设和发展水平直接关系到能否更好发挥金融功能、推动经济高质量发展。金融新基建的“新”,一方面是体现在如何有效利用新型的前沿技术优化传统的金融市场硬件设施,另一方面是体现在如何革新现有的制度、原则和法规以适应新型金融服务的需求等。
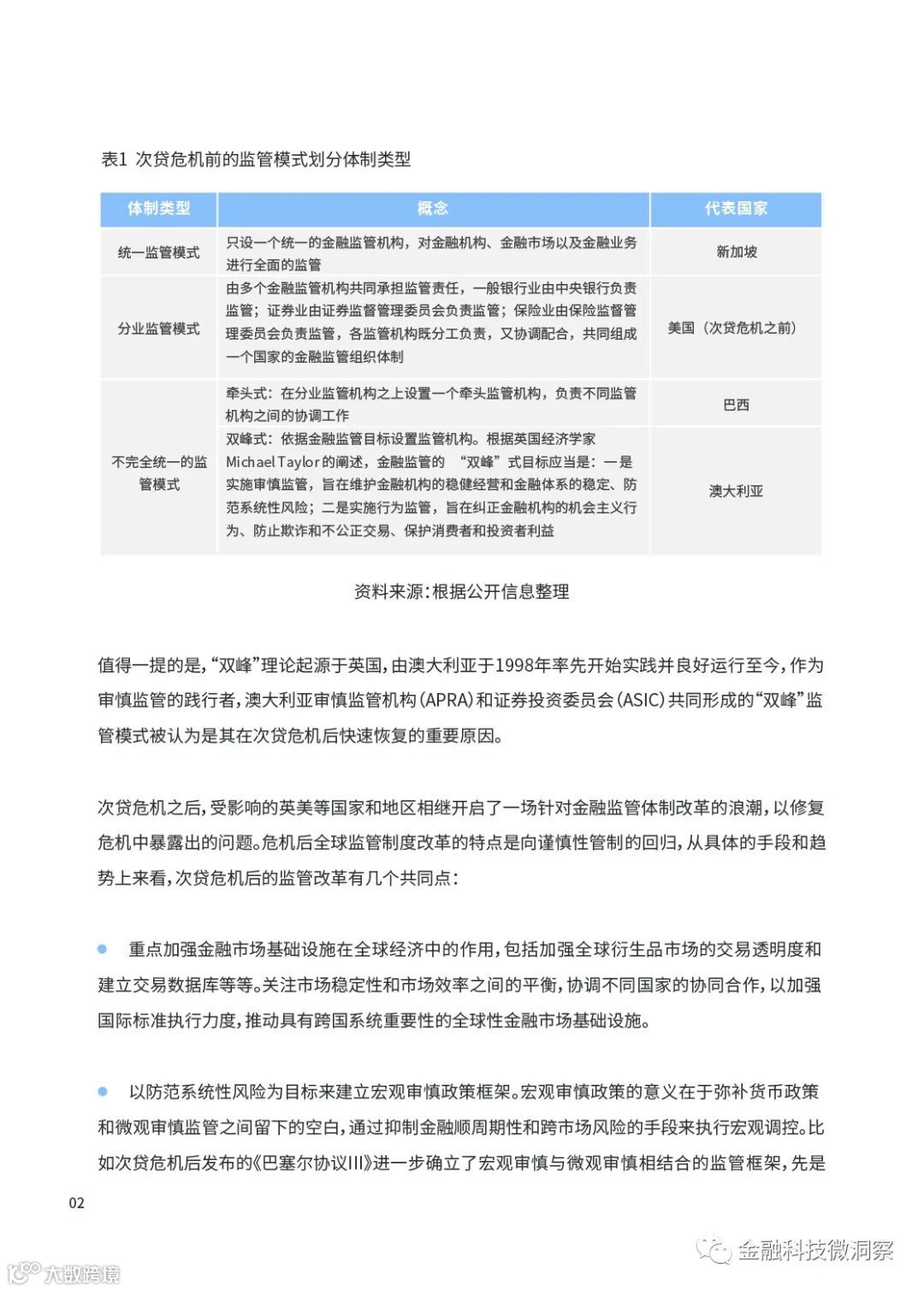
自2008年次贷危机后,加强金融市场基础设施的统筹监管就成为了国际金融监管改革的重要内容之一。国际清算银行(BIS)、支付与结算委员会(CPSS)和国际证监会组织(IOSCO)于2012年发布的《金融市场基础设施原则》(PFMI)中,亦将金融市场基础设施划分为五大主要领域:支付系统(Payment System)、中央证券存管(Central Securities Depository)、中央对手方(Central Counterparty)、证券结算系统(Securities Settlement System)、交易数据库(Trade Repository)。类似地,上述的六部门方案侧重于金融市场交易的硬件设施,其中包括金融资产登记托管系统、清算结算系统(含开展集中清算业务的中央对手方)、交易设施、交易报告库、重要支付系统、基础征信系统等六类设施及其运营机构。从价值上看,PFMI制定了包括中国在内的成员国认定的各类金融市场基础设施,首先有助于识别和消除原有的国际标准之间的差异,全面加强了风险管理要求;其次,它对金融市场基础设施的运行和管理提出了更详细的指导意见,强调提高金融市场基础设施风险管理的最低要求;最后,PFMI还对金融市场基础设施的监管部门明确了实施责任,并通过对达标的金融市场基础设施参与机构给予净资本要求优惠等手段来强化其市场约束力。因此,PFMI为构建安全高效的全球金融市场提供了一套国际通行标准,有助于这个多边系统保持活力,进而更好地实现金融稳定。
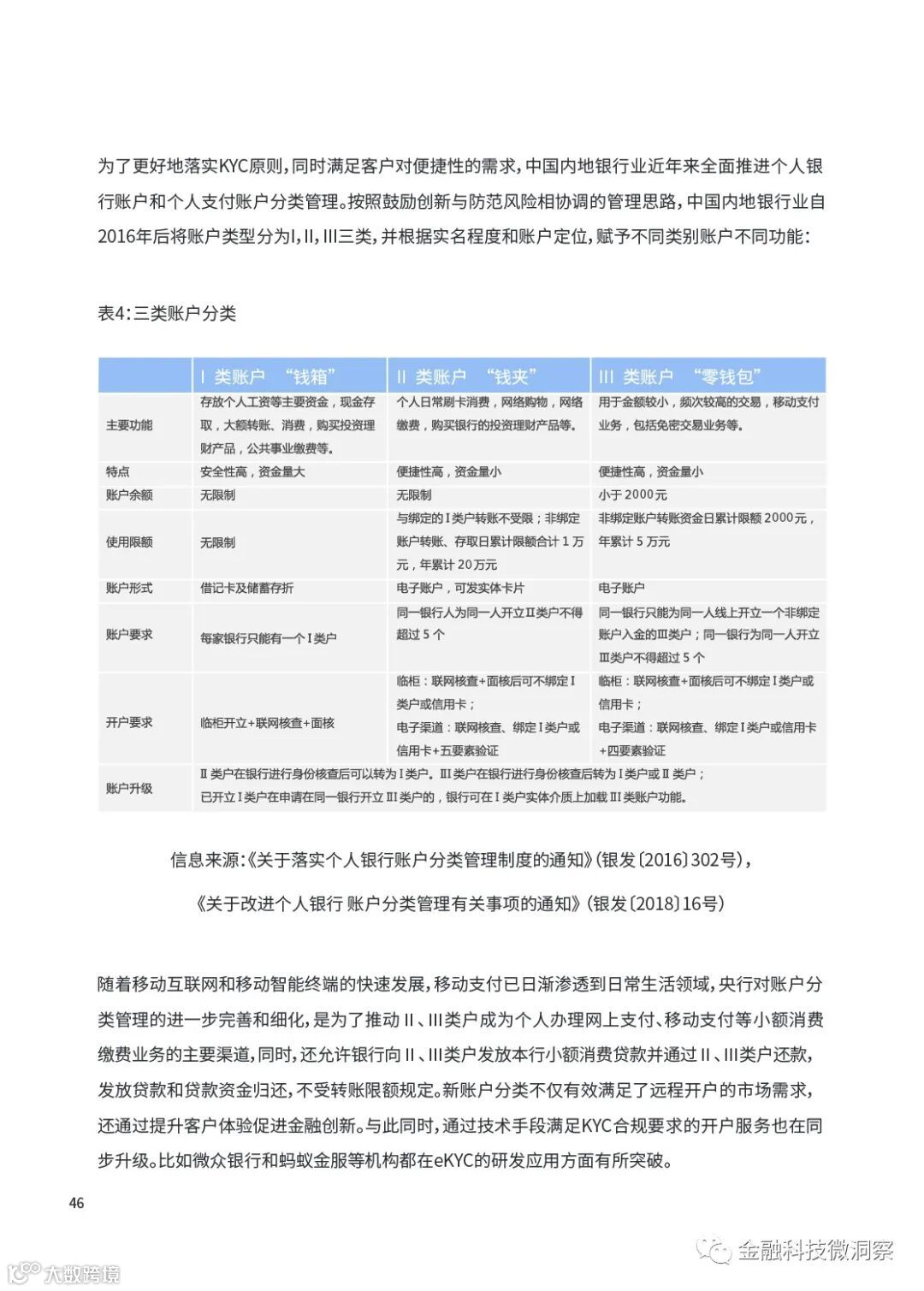
在金融基础设施中,支付清算系统是金融活动的基础,征信系统是现代金融体系稳定运行的支撑,账户体系是资金活动的起点和终点,而开立账户体系所依赖的客户识别(KYC)原则和系统是金融机构履行反洗钱反恐怖融资义务的重要部分。这些基础设施通过彼此之间的协调适配,支撑了金融市场的健康稳定运行。纵览全球,伴随着移动互联网的普及和数字经济的发展,当前已有不少国家或地区的政府和商业组织纷纷加入了金融新基建的逐力,因此我们有针对性地挑选几个代表市场,聚焦金融市场基础设施,通过梳理其在支付清算系统、征信系统、账户体系、客户身份识别系统等方面的历史演进、发展现状与发展差异,洞察未来金融新基建在金融科技赋能下的潜力与契机。同时,金融监管体系和模式是整个金融行业健康发展的根基,对促进金融市场基础设施发展起到了重要的推进作用,因此本报告在开篇花费了相当篇幅对各个市场的监管模式进行了阐述,以帮助读者理解监管模式与金融市场基础设施之间的关系。
谨以此报告,希望能为有远见的金融从业者与监管者践行业务创新或监管创新提供新的思路参考,实现金融创新与金融稳定的协同发展,共筑金融新基建。
关注公众号并回复 : 新基建 获取《逐力金融新基建:2020全球金融市场基础设施发展报告》全文PDF。
--- END ---
【入群交流】欢迎加入金融科技微洞察核心用户群,本群主要为银行机构及金融科技公司相关专业人士提供交流平台。添加群主为微信好友(微信号:wdchelper),添加时备注个人姓名(实名认证)、公司、职务等信息,经群主审核后,即可被邀请进群。
本文由「华尔街俱乐部」推荐,敬请关注公众号: wallstreetclub
声明:本文仅代表作者个人观点,不构成投资意见,并不代表本平台立场。文中的论述和观点,敬请读者注意判断。
版权声明:「华尔街俱乐部」除发布原创市场投研报告外,亦致力于优秀财经文章的交流分享。部分文章、图片和资料来自网络,版权归原创。推送时未能及时与原作者取得联系。若涉及版权问题,敬请原作者添加WSCHELP微信联系删除。谢谢授权使用!
关于我们
华尔街俱乐部凝聚华尔街投行的高端资源,为中国民营企业“走出去”提供全方位的顾问服务,包括企业赴美上市、战略投资、并购、私募路演和投资者关系等。在投资理念和技术方面提供华尔街投行专家实战培训,为您进入华尔街铺设成功之路。联系我们:ecompo@mail.com
