
本文作者
陈府申
合伙人
金融资本部
chenfushen@cn.kwm.com
陈府申律师的主要执业领域为结构性融资、资产证券化、资产管理、金融科技和私募基金等。陈律师参与编著《图解资产证券化:法律实务操作要点与难点》(法律出版社,2017年)等。在资产证券化领域,作为国内在资产证券化和结构性融资领域领先的法律团队成员之一,陈律师主导和参与的很多项目是行业内的“首单”项目或具有重大创新意义。
虞磊珉
合伙人
金融资本部
yuleimin@cn.kwm.com
虞磊珉律师的主要执业领域为一般银行业务、跨境融资、金融科技、数据及隐私保护、金融监管与合规事务。虞律师尤其擅长互联网金融信息产业相关的法律事务,为众多金融基础设施机构、银行和非银行金融企业提供监管与合规咨询法律服务。作为国内最早从事金融科技领域法律事务的金杜团队成员之一,虞律师熟悉并擅长金融科技业务领域的各类法律事务和创新模式,为众多业内领先的互联网企业提供广泛的法律服务。虞律师也向融资项目与跨境并购项目客户提供法律服务,涉及项目融资、跨境资金汇兑等。
王晓雪
顾问
金融资本部
近年来, 围绕核心企业信用传递开展的供应链金融业务在区块链技术支持下持续发展。区块链技术作为“信任”的底层技术支撑隐于“幕后”,供应链金融业务的“台前”逻辑仍然遵循现行的法律框架,我们用下图予以概括展示。
本文从法律视角出发, 围绕资产的标准化、信用的流通化、资金的便捷化与技术的实效化一探区块链+供应链金融平台业务下小微信贷领域的“信用炼金术”。
一
背景
政策引导与技术赋能
(一)
资产端:“金融与技术为实体经济赋能”下的政策鼓励
供应链金融是基于真实的贸易背景开展的融资活动, 对外可表现为应收账款质押或转让融资、预付款融资、仓储融资等, 实质仍是将核心企业的信用向供应链各层级供应商灌溉, 帮助各供应商加速应收账款周转、持续获得资金。近年来, 我国已陆续出台多项政策鼓励开展围绕核心企业信用的应收账款融资:
(二)
资金端:“胡萝卜与大棒”下的压力与动力
在当前小微企业融资困难的背景下, 中国人民银行与中国银行保险监督管理委员会也陆续出台多项政策引导信贷资金向小微企业投放, 具体包括:
从上述政策中不难发现, 在资产端, 围绕核心企业信用开展的应收账款融资受到政策青睐。而在资金端, “胡萝卜加大棒”政策下, 金融机构面临着向小微企业进行信贷投放的压力。同时, 在资金端政策下, 小微企业信贷又多了一重“政策价值”, 对于金融机构而言, 大量的小微企业信贷投放又可使其享受到TMLF、MPA等政策红利。在政策的鼓励与压力下, 以核心企业信用为支撑开展的供应链金融平台成为金融机构配置小微企业资产的重要工具。
(三)
信用流转的痛点与区块链技术赋能
硬币的两面——信用流转与信息真实
根据我们的观察, 传统供应链金融业务模式项下, 主要存在两大业务痛点, 即核心企业信用的1+N流转以及贸易背景真实性的核查。这两个痛点实质是一个硬币的两面, 即1+N流转的实质原因是贸易背景真实性核查的困难。
所谓核心企业信用的1+N流转是指, 传统供应链金融模式仅能为N个核心企业的一级供应商提供融资, 而不能向有更迫切融资需求的二级或二级以上的供应商提供融资便利(即1+N+N的信用流转), 更不能满足不同供应链上供应商之间的信用交互需求与融资需求(即N+N+N的信用交互与流转)。
1+N模式
传统供应链金融项下贸易背景核查的困难主要来自于供应链上物流信息、合同信息与资金信息的可信赖性存疑与分离性。可信赖性存疑在于二级及二级以上供应商与核心企业关联性减弱, 核心企业ERP系统内并不包含对二级及二级以上供应商的贸易信息, 资金方又较难信赖二级及二级以上供应商提供的信息。分离性在于资金方对于所有贸易信息是多次多方地核验, 而不是一次性核查, 造成了核查程序的繁琐与核查链条的拉长。
2
区块链技术的赋能——构建可信社区
我们认为, 实现1+N+N流转的关键在于构建信息与身份均可信赖的社区, 而实现N+N+N的关键则在于构建信息与身份均可信赖的社区同时引入持牌金融机构的信用(N+F模式)。在区块链+供应链金融下, 借助区块链技术与物联网技术将供应链上各层的物流信息、合同信息与资金信息均记录在分布式账本上, 且要求核心平台企业与各级供应商多方多次地确认, 确保供应链信息的真实性与不可篡改, 一定程度上增强二级及二级以上企业的信用, 引导信贷资金投放的同时便利资金方对贸易背景真实性的核查。
1+N+N模式
二
常见业务模式
目前区块链+供应链金融的一般业务流程如下:
聚焦到金融层面(即资金方视角)来看, 就目前的市场情况而言, 按照供应链金融平台的主导参与方的属性不同可分为以核心企业/金融科技公司为主导及以商业银行为主导的供应链金融平台, 二者均通过将传统贸易关系抽象化为应收账款电子化凭证的开具、流转、融资、清付等环节, 实现核心企业的信用下沉与传递, 主要区别在于是否将商业银行信用引入。
(一)
核心企业/金融科技公司主导的供应链金融平台
核心企业向一级供应商采购商品或服务, 确认付款金额后, 一级供应商取得平台开具的应收账款凭证。以此类推, 各级供应商均可取得相应的应收账款凭证;
平台引入外部资金方,并通过区块链等技术将核心企业采购信息可信化、真实化;
供应商有融资需求时, 可将持有的应收账款及凭证全部或部分转让或质押予外部资金方融入资金;
供应商有支付需求时,可将持有的应收账款及凭证全部或部分转让予其上游供应商用于支付结算贸易款。
(二)
商业银行主导的供应链金融平台
核心企业向一级供应商采购商品或服务, 确认付款金额后, 一级供应商取得平台开具的应收账款凭证。以此类推, 各级供应商均可取得供应链条上相应交易的应收账款凭证;
平台引入外部资金方, 并通过区块链等技术将核心企业采购信息可信化、真实化;
供应商有融资需求时, 可将持有的应收账款及凭证全部或部分转让或质押予外部资金方融入资金;
供应商有支付需求时, 可将持有的应收账款及凭证全部或部分转让予其上游供应商用于清偿贸易服务款;
商业银行对核心企业授信, 在授信额度内对供应商转让或质押的应收账款提供垫付。
三
法律关注点
除了技术层面的赋能外, 区块链+供应链金融平台在法律层面还应实现: 可证、可转、可拆、可抵与可付。从一般的交易结构出发, 交易流程中各参与方的法律关系及资金流转如下图所示:
上述交易主要围绕债权凭证的开具、流转、清付等环节开展。对于债权凭证在交易过程中所需具备的特征, 我们认为应至少满足“可证、可转、可拆、可抵、可付”的特点。以下我们将围绕“可证、可转、可拆、可抵、可付”五个特征进行法律关注点的提示与论述。
(一)
可证
所谓可证是指平台成员身份及行为真实可证以及流转的应收账款真实可信。勾稽到法律视角, 我们认为可证层面的主要关注点为:
身份与行为可证
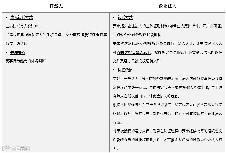
(1)实名认证的目的及其方式
在互联网领域, 确认用户身份主要是通过实名认证方式实现。一般而言, 在平台正式开展相关业务前, 需要对拟注册登录的用户进行实名认证, 确认其具有完全民事行为能力并已获得有效完整的授权, 以保证其在平台进行签署电子合同等操作时具有主体唯一性和适格性。需经认证的用户包含了自然人及企业法人, 请见下表中我们对于二者认证方式的异同比较。
(2)电子合同的有效性分析
根据《合同法》的规定, 当事人订立合同, 有书面形式、口头形式和其他形式。法律、行政法规规定采用书面形式的应当采用书面形式。当事人约定采用书面形式的, 应当采用书面形式。同时, 《合同法》也规定, 书面形式是指合同书、信件和数据电文(包括电报、电传、传真、电子数据交换和电子邮件)等可以有形地表现所载内容的形式。
《电子签名法》第四条规定, “能够有形地表现所载内容, 并可以随时调取查用的数据电文, 视为符合法律、法规要求的书面形式”。《电子签名法》第三条第一、二款的规定, “民事活动中的合同或者其他文件、单证等文书, 当事人可以约定使用或者不使用电子签名、数据电文。当事人约定使用电子签名、数据电文的文书, 不得仅因为其采用电子签名、数据电文的形式而否定其法律效力”。
据此, 有效签署的电子合同属于《合同法》规定的书面形式合同, 其效力得到我国法律的承认。
(3)电子合同签署的两种方式
实践中, 电子合同的签署方式包括数据交换(如各类APP注册时通过点击确认签署的《注册协议》)以及依赖《电子签名法》所规定的可靠电子签名签署两种方式。无论采用何种方式签署的电子签名, 均建立在实名认证的前提下。
根据《电子签名法》的规定, 可靠电子签名应满足如下要求: ①电子签名制作数据用于电子签名时, 属于电子签名人专有; ②签署时电子签名制作数据仅由电子签名人控制; ③签署后对电子签名的任何改动能够被发现; ④签署后对数据电文内容和形式的任何改动能够被发现。
结合《电子签名法》及《GB 25064-2010-T信息安全技术公钥基础设施电子签名格式规范》的规定, 一份完整有效的电子合同文件主要包括电子合同文件条款和电子签名两部分, 其中可靠电子签名包括数字证书、可信时间戳和其他信息。
电子合同签署前, 签署方需要通过三方数字证书机构(“CA”)制作电子签名并申请CA证书, 签署合同时进行CA证书认证, 签署后的电子合同加盖可信时间戳。
由于供应链金融平台多面向于企业客户且单笔金额一般较大,传统的数据交换形式签署存在证据效力偏弱以及举证困难,一般都采用电子签名方式签署电子合同。
2
资产可证
(1)应收账款转让登记的法律效力及实践作用
转让登记的成因
目前多数平台为供应商开具应收账款债权凭证前通常要求核心企业上传其与一级供应商之间以及一级供应商与下游N级供应商之间签署的基础贸易合同的电子版至平台由平台进行形式审核。
为了防止一级及N级供应商于平台进行线上应收账款债权的流转及融资后, 同时在线下依据纸质版合同进行了应收账款的重复转让融资, 该情况项下可能会出现依据同一份基础贸易合同项下进行了重复性融资的问题。
该种情况项下会出现多个债权人基于同一应收账款债权向同一债务人请求债权的窘境。实践中为了防止同笔应收账款重复性融资的情形发生, 一般会要求转让人或受让人或受委托的第三方于中国人民征信中心动产融资统一登记公示系统(“中登网”)将应收账款转让进行逐笔登记且登记结果可查询。
转让登记的效力认定
在法律层面, 《物权法》、《合同法》及其他相关法律均未将应收账款转让登记作为应收账款转让的生效要件, 也未规定在中登网的应收账款转让登记具有对抗效力。而中国人民银行颁布的《应收账款质押登记办法》仅规定了权利人在登记公示系统办理以融资为目的的应收账款转让登记, 参照本办法的规定, 亦未明确应收账款转让登记的生效效力或对抗效力。
2015年5月29日, 天津市高级人民法院公布了《关于审理保理合同纠纷案件若干问题的审判委员会纪要(一)》(津高法〔2014〕251号)第九条规定,《关于做好应收账款质押及转让业务登记查询工作的通知》中所列主体办理应收账款质押、转让业务时,应当对应收账款的权属状况在中国人民银行征信中心动产融资统一登记平台予以登记公示,未经登记的,不能对抗善意保理商。
应收账款重复转让及确权
根据《合同法》第八十条的规定, 债权人转让权利的,应当通知债务人。未经通知,该转让对债务人不发生效力。故同一笔应收账款债权在重复转让的情况下我们需要首先根据债权人是否向债务人发出通知判断该转让是否对债务人发生效力。
如果债权人在应收账款的多重转让中, 对历次转让都履行了通知债务人的义务, 则应按履行通知义务的时间先后确定受让人的优先权。实际上, 在第一个通知到达后, 债权转让已合法有效成立, 其效力亦及于债务人, 债权人便脱离了原债权债务关系, 向其他受让人转让应收账款时已是客观履行不能, 其后的受让人皆未成功受让该等应收账款债权。
综上, 应收账款的转让并不以中登网的登记为生效要件及对抗要件, 仅有部分地区的审判委员会纪要并不能作为应收账款转让登记具有对抗效力的有效法律支撑。债权转让时如果债权人未通知债务人, 则该转让对于债务人并不发生效力。
但在实践中, 链外从事应收账款保理业务的资金方在开展保理业务前, 也会先在中登网检索应收账款的权属情况。从实际吓阻线下进行的重复受让方的受让行为的立场出发, 我们仍然建议在线上完成应收账款转让后需立即于中登网上进行逐笔登记。
(2)解决路径——实时联网登记与代理登记
实践中, 部分供应链金融平台已实现了与中登网的实时联网, 同时利用智能合约技术自动化实现每次转让的前手登记注销与后手转让登记, 确保中登网权属登记信息与链上权属信息的一致。
对于无法实现实时联网登记的平台, 可以考虑采取担保代理机制。具体为每笔应收账款在上链之时即登记转让于指定担保代理人名下, 但各方均约定实际的权属状况以平台记载信息为准。该机制下免去了逐笔登记的繁琐, 又实现了吓阻链外资金方开展重复融资的效果。
(二)
可转
可转是指应收账款可在平台上流转, 根据流转的用途不同可分为保理融资流转与债务抵偿流转, 根据受让方的个数又可分为整体转让与拆分流转。
应收账款债权凭证转让系平台用户之间在平台外发起的债权转让之指令并附随应收账款债权凭证的信息变更登记的行为, 其实质会被认定为债权转让之安排, 根据《合同法》第七十九条的规定, 债权人可以将合同的权利全部或者部分转让给第三人, 但有下列情形之一的除外: (一)根据合同性质不得转让; (二)按照当事人约定不得转让; (三)依照法律规定不得转让。
与平台上应收账款债权凭证所勾稽的是供应链上下游之间形成的贸易应收款, 在不落入《合同法》第七十九条所约束的三个情形的情况下, 我们理解, 平台用户有权将其所持有的应收账款债权凭证全部或部分进行转让, 同时为了确保债权仅限于在平台流转, 可考虑在核心企业与一级供应商的贸易合同中设定限制向平台外成员转让的条款, 防范重复融资风险。
(三)
可拆
拆分转让的可行性与风险
可拆是指应收账款债权人在进行应收账款流转时可根据自身需求, 将应收账款部分流转给资金方或用于清偿特定债务。
尽管基于《合同法》第七十九条的规定, 债权可部分对外转让, 但这并不意味着债权可以无限制拆分转让。
从外观的角度观察, 对核心企业的应收账款债权拆分转让与核心企业对外发行债券具有高度的一致性, 都代表着核心企业向债权所有人或债券持有人承担金钱给付义务。
对于债券发行而言, 《证券法》规定向200人以上发行债券而未取得相应审批或许可的, 即视为非法发行证券。基于上述对债权拆分与债券发行的比较观察, 我们认为如债权凭证拆分向200人以上转让, 有可能被监管认定为公开发行证券而需履行相应的行政审批程序, 平台本身亦有可能因为开展该等业务而被视为从事非法金融活动。
为避免上述风险, 我们一般建议一份贸易合同项下的对核心企业的应收账款债权在任一时点的持有人数均不得超过200人。
2
抵偿之债的可拆分性探讨
在前手债权人以一份贸易合同下应收账款(即原始债权)的部分用于清偿其对后手债权人另一份贸易合同项下债务(被抵偿债权)的情况下, 后手债权人用于抵偿的部分应收账款再进行拆分转让, 在人数计算上是否应与原始债权的拆分转让人数合并计算存在可商榷之处。
我们理解, 抵偿行为的实质是变更被抵偿债权的给付对价, 以应收账款转让给付替代现金给付。从民法理论来看, 根据抵偿后是否生成新的债权债务关系, 又可分为代物清偿与债的更新。在债的更新情况下, 后手债权人的应收账款标的应包括对前手债权人的追索权与对抵偿之债项下对底层债务人的请求权, 可视为一个新的债权, 可再行拆分转让, 而无需与原始债权合并计算。当然, 这也仅是我们从民法理论出发对债的新与旧的讨论, 实际能否被金融监管部门认可仍有待观察。
(四)
可抵
对于“可抵”的要求, 我们认为应主要关注以下两个方面:
应收账款债权凭证的抵偿安排
在区块链+供应链金融平台中, 实现核心企业信用下沉的关键在于债权的拆分转让与以债权转让方式清偿债务的安排。
债权拆分转让的意义在于实现持有债权与应付债务金额上的匹配。而以债权转让方式清偿债务的意义则在于将核心企业的信用基于上游供应商间的贸易关系沿供应链不断流转, 实现核心企业的信用灌溉。
以债权转让方式清偿债务实质是合同双方对清偿方式的合意变更, 即由现金给付变更为债权转让给付。从民法理论上讲, 根据清偿效果的不同, 又可分为代物清偿与债的变更。
实践中, 广泛存在的“三角债”问题往往会通过上述方式化解。而司法裁判中也对该等方式予以认可。以王梅与刘艳华房屋租赁合同纠纷案((2016)吉01民终2607号)、扬州市希林光源器材制造有限公司等诉周志羊债权转让纠纷再审案((2017)冀11民终1295号)为例, 当事人以销售货款充抵欠租以及当事人以工程款债权转让予债权人用于偿还借款的安排皆被司法机关所认可。
2
应收账款凭证与支付结算工具的界限与认定
如果债权转让方式清偿债务模式下, 应收账款凭证本身作为交付物与传统支付结算工具(如票据、法定货币等)的界限在何处?如果普遍接受对核心企业的债权作为清偿方式, 是否存在创设支付结算工具甚至挑战法定货币或者法定支付结算工具的风险?
我们认为问题的关键在于如何理解债权转让方式清偿债务的合意性与支付结算工具的无合意性。
我们在上面提到, 债权转让方式清偿债务的本质是合同双方对清偿方式的合意变更, 即由现金给付变更为债权转让给付。这样的行为在双方明确意思表示下达成, 而非单纯的一方交付另一方无条件接受。因此, 对于平台而言, 要做到尽可能地实现被清偿之债的双方就清偿方式变更达成合意, 特别是双方就变更清偿方式达成书面协议的环节, 以将债权转让清偿债务特定化为单次交易上双方合意的产物, 而非类似于票据或法定货币等依赖于法律规定而非合意接受的支付结算工具。
(五)
可付
对于应收账款债权凭证“可付”的要求, 我们认为主要关注的是在应付账款到期清付阶段平台提供资金分拨而产生的“资金二清”风险及其解决路径以及核心企业采用票据作为支付结算手段进行清付的法律问题。
资金二清风险及化解路径
(1)资金二清的风险
无论是核心企业委托平台直接向最终持有应收账款债权凭证的各级供应商直接清付还是核心企业委托平台按照应收账款债权凭证流转路径逐级清付至各级供应商的清付方式, 均存在平台先向核心企业收取资金, 再向各级供应商进行付款的行为。
核心企业委托平台进行清付并事先付款至平台的行为可能致使平台被认定为无证经营支付结算业务, 或将面临监管的行政处罚甚至刑事处罚。
(2)化解路径
为了避免平台陷入非法从事支付业务的风险, 一般平台均会引入第三方支付机构或与银行合作接入银企直联系统, 同时利用智能合约技术, 将资金清算与持有人信息勾稽, 通过银行或第三方支付机构提供的代付服务实现资金的及时、准确清付以保证资金流转的安全性。
2
票据结算方式衔接
实践中, 有不少核心企业仍采用票据支付应收账款, 也存在不少供应链话语权较强的供应商从交易安全角度要求核心企业采用票据结算的情形。尽管区块链+供应链金融平台下基于应收账款转让的融资对传统票据(商票或银票)结算(贴现或承兑)在某种程度上发挥了替代性作用, 但实现与票据结算方式衔接, 也并非不可能。
我们理解除了流转方式要式性以外,应收账款抵偿与票据支付的主要区别在于拆分性与无因性。票据的无因性是区块链+供应链金融平台与票据支付结算衔接的主要考虑, 特别是银行承兑汇票的引入, 是实现供应链金融平台的N+F形态以及不同核心企业间的信用交互的重要桥梁。票据的不可拆分性则是实现衔接的一大难题。传统银行票据业务中多采用票据池方式实现票据的大拆小, 供应链金融平台可通过票据背书质押、担保代理安排以及安排银行或者支付机构提供委托结算的方式实现。
具体而言, 在核心企业向一级供应商开具票据后, 一级供应商即将票据质押予指定的担保代理人。该担保代理人代表二级供应商享有对票据的质押权利, 票据项下资金结算应优先用于清偿对二级供应商之债务。对于二级供应商而言 ,其对一级供应商的应收账款(票据质押担保)可在供应链金融平台向二级以上供应商流转。在票据到期后, 担保代理人依据《票据法》行使票据背书质押权利, 提示承兑人付款。同时, 为避免资金二清风险, 建议通过银企直连委托付款方式, 由开票人在担保代理人的指示下向指定的收款人(也即届时最终持有应收账款的债权人)账户付款。
(六)
其他
在对于应收账款凭证 “可证、可转、可拆、可抵、可付”的要求之外, 我们认为应同时关注平台本身的资质要求, 警惕因未取得业务开展的资质或许可陷入被监管关注或处罚的风险。根据我们对供应链平台惯常业务操作模式的理解, 平台一般应进行区块链信息服务备案并取得增值电信信息服务业务许可。
区块链信息服务备案
国家互联网信息办公室于2019年1月10日颁布《区块链信息服务管理规定》。根据该规定的要求, 通过区块链提供信息服务的, 平台应于提供区块链信息服务后的十个工作日内通过国家互联网信息办公室区块链信息服务备案管理系统填报服务提供者的名称、服务类别、服务形式、应用领域、服务器地址等信息, 履行备案手续。
对于区块链+供应链金融平台而言, 物流信息、合同信息与资金流信息均系通过区块链形式向链上各成员提供, 平台运营者构成该规定项下的区块链信息服务提供者, 应履行相应备案手续。
2
增值电信业务许可
平台向核心企业及各级供应商提供信息服务, 并为各参与方的交易提供了技术支持, 通过提供前述服务向用户收取手续费获得盈利, 实质从事了增值电信业务, 需向监管机构申领取得B25类业务许可证(ICP证); 如果平台被认定为提供在线数据处理与交易处理业务的, 则需申领取得B21类业务许可证(EDI证)。
四
展望未来
(一)
基于区块链+供应链金融的PRE-ABS/ABS蓬勃增长
区块链+供应链金融模式下, 资产的标准化程度大幅提高, 资产的生成速度也有显著提升, 单个资金方受限于净资本管理与杠杆率的控制其资金能力将很难完成供应链平台资产端的资金需求。除了不断引入新的资金方满足资产端需求外, 通过资产证券化方式退出也将会成为资金方的重要选择。
目前市场上已有多个基于区块链+供应链金融平台流转的应收账款的资产证券化项目发行。在资产端快速增长的情况下, 资管产品通过Pre-ABS方式接入平台也会更为普遍, ABS基础资产的生成、流转与退出也会呈现同步化趋势。
从资产证券化的实操角度来看, 基础资产的定性与基础资产的尽调是需要着重考虑的议题。就基础资产的定性而言, 根据目前两大证券交易所发布的企业应收账款资产支持证券挂牌条件确认指南, 目前仅接受基于贸易合同或服务合同的应收账款, 而不包括因持有票据或其他有价证券而产生的付款请求权。就供应链金融平台而言, 落实资产定性主要依赖于: (1)各方上传基础贸易/服务合同(进化的形态是核心企业采购管理线上化, 基础合同即在供应链金融平台的电子签署模块签约, 确保资产端初始生成的真实性); (2)平台审核(除基础合同性质审阅外, 还包括与真实贸易背景相关的资料审核, 如运输单、仓储单等等, 通过Open API、IOT及区块链技术, 可实现多重信息的融汇与可信, 达到真实贸易背景一步审核的效果)。
另外需要考虑的是, 基础资产本身的确定性与有效性。就确定性而言, 主要通过向核心企业发送确权通知的方式实现。应收账款每次流转后, 系统均自动向核心企业发送站内信, 核心企业放弃基础合同项下的抗辩权并确认明确的付款时间与付款对象。就基础资产的有效性而言, 需要追溯审核基础资料的历史权属情况及每次权属变动的合法有效性。在应收账款转让融资的安排下, 只需要通过调取前手债权人与后手债权人(一般为商业保理公司)之间的保理协议、保理价款支付凭证及核心企业确权回执。对于抵偿其他债务的应收账款, 则需要审核被抵偿债务的贸易/服务合同、约定抵偿安排的债务重组协议、核心企业确权回执, 重点审核抵偿安排项下对价的公允性。
(二)
融资阶段前置
随着供应链上物流信息、合同信息与资金信息的不断融汇与完善, 资金方对供应商的信用状况、经营状况有了更为深入的了解, 我们预计传统的基于应收账款的交易后融资模式会不断前置到基于订单的交易前融资模式, 由资金方保理业务或应收账款质押贷款业务调整为信用贷款业务。与之相应的是, 供应链金融平台向助贷平台迈进, 通过信用发现与技术赋能为小微企业提供进一步快捷且便利的融资渠道。
* 感谢骆阳、苏畅、李俊、王祎、王松对本文的贡献
骆阳
律师
金融资本部
苏畅
律师
金融资本部
李俊
律师助理
金融资本部
感谢关注金杜研究院
转自金杜研究院 作者 陈府申 虞磊珉等
本文由「华尔街俱乐部」推荐,敬请关注公众号: wallstreetclub
声明:本文仅代表作者个人观点,不构成投资意见,并不代表本平台立场。文中的论述和观点,敬请读者注意判断。
版权声明:「华尔街俱乐部」除发布原创市场投研报告外,亦致力于优秀财经文章的交流分享。部分文章、图片和资料来自网络,版权归原创。推送时未能及时与原作者取得联系。若涉及版权问题,敬请原作者添加WSCHELP微信联系删除。谢谢授权使用!

华尔街俱乐部凝聚华尔街投行的高端资源,为中国民营企业“走出去”提供全方位的顾问服务,包括企业赴美上市、战略投资、并购、私募路演和投资者关系等。在投资理念和技术方面提供华尔街投行专家实战培训,为您进入华尔街铺设成功之路。


