


一、一些基本问题的说明
(一)我国经济发展的基本过程简述
具体分析之前,我们先看一下改革开放以来我国经济发展的基本过程。
1、四十余年的时间里,我国经济总量已经从1978年的3678.70亿元增至2020年的101.60万亿元(年均名义经济增速高达14.32%),工业增加值从1978年的1621.40亿元增加至2019年的31.31万亿元(年均名义经济增速高达13.40%)。
2、城镇化率从1978年的17.90%相继提升至1994年的30.02%、2008年的46.54%和2018年的59.15%,七次普查人口数据(详情参见七普人口数据揭示出哪些重要信息?)显示2020年我国的城镇人口达到90199万人,城镇化率已达到63.89%,居住在乡村的人口则由1995年的8.60亿人降至5.10亿人。同时与2010年相比,城镇人口增加23642万人,乡村人口减少16436万人,城镇人口比重上升14.21个百分点。
显然四十余年的历史进程中,3.50亿乡村人口离开乡村参与了中国的城市化与工业化进程,并伴随着土地金融制度的崛起。但是与发达经济体相比,这一过程并未结束,我国的城镇化率仍有不少差距,未来仍有较大提升空间。
同时根据发改委披露的数据,目前我国共有2.20亿已成为城镇常住人口但尚未落户城市的农业转移人口,其中65%分布在地级以上城市,基本上是大城市。
3、2008年与2017年我国农用地面积分别为6.57万公顷与6.40万公顷(呈逐步下降态势、且2008年以来下降趋势最为明显),我国2003年、2008年与2017年建设用地面积分别为3106.47公顷、3305.78公顷与3957.41公顷(呈逐步上升态势、且2008年以来上升趋势最为明显)。
以上数据表明我国在四十余年的时间里所实现的增长确为奇迹,本质上来看可以将其归为改革开放四十年以来的经济权利不断放开及经济活力不断释放的过程,即要素权利放开、土地资本化进程加快、人口红利逐步延伸,可以说正是要素管制的不断放开才造就了中国独特的“土地财政+房地产金融”发展模式,当然其蕴含的风险也在逐步上升,并开始成为政策部门的主要考量。
(二)土地制度变革的重要性:资本积累
1、考虑到目前我国城镇人口已经超过9亿,同时未来十年内城镇化率超过70%甚至75%应该是非常有想象空间的。这意味着中国的城市化进程与工业化进程的推进、城市群地域的扩容均需要通过土地资本化(即土地制度约束的放开)来支撑。因此我们可以说,中国的土地制度变革与工业化进程、城市群建设、农村剩余劳动力转移、经济发展之间的关系是互为犄角的。
2、和劳动、资本、技术等一样,土地本身是生产要素,土地制度变革的本质正是在于将土地的资本属性与制度约束进一步释放。学过经济学的人可能知道,古典经济学将土地视为“财富之母”,而工业革命正是通过圈地运动开启了轰轰烈烈的工业化进程而完成了原始资本积累。不过由于新古典增长理论认为土地边际报酬递减会制约经济的发展而在较长时期内忽视了土地的重要性,并将更多的注意力集中在物质资本、技术进步、人力等因素上。
3、但是随着经济的发展,特别是农业经济向工业经济转变的过程中,土地的农用属性逐渐削弱,其资本属性和工业属性逐步上升,未来在工业化完成后以及经济进入稳态的发展通道中时,土地的资本属性会再次下降,经济的增长需要再次依赖技术进步来突破瓶颈。因此土地的资本属性本身是一个“倒U型”曲线,当然这是后话。
(三)中国土地制度的现有特征
中国的土地制度具有自身特征。
1、土地所有制、用途、权利的分离
即农村土地属于集体所有,城市土地属于国家所有,且二者并不同权(即农村土地入市受到明显约束),而城市土地的具体使用则由市县级政府代表国务院决定(入市情况较好)。其中农用地转为非农用地实行严格管制,任何单位和个人只能使用国有(城市)土地,即使用国有(城市)土地必须受制于地方政府。
2、土地管制的多重性
具体来看国家通过土地总体规划以及年度计划对土地用途进行约束,地方政府则通过城市规划对土地的边界扩展进行约束,而土地用途和功能则从属于前面的所有制属性。
3、土地所有权与使用权的分离
土地所有权与使用权可以分离,且使用权的资本化进程、方式很大程度上由地方政府决定,这就决定了土地资本化与地产金融深化的过程与地方政府是撇不开关系的,也即所谓的土地财政。
很显然中国土地制度的变革实现上是为了突破上述第一个特征的约束,即不断推动土地用途由农业扩展至工业和城市领域,其最终结果是使地方政府代替农民集体成为土地的所有者,以实现土地在所有制和用途上的一元性。在土地资本化的过程中,亦可以通过土地与房产的抵押造就房地产金融,并反过来进一步加快土地的资本化进程,而地方政府既可以土地解决自身财政困境,亦可以通过低成本的土地实现招商引资以推动工业化,并进而实现城市化或城市群化,最终达到实现经济增长和推动就业的目的。在这一过程中,土地财政与房地产金融制度会不断自我强化,并使得地方政府和经济发展对其愈加依赖。
二、中国土地金融与经济发展之间的关联变迁史
如前所述,经济发展一般会被定性为工业化和城市化进程,而中国的发展模式则可以理解为是土地资本化属性不断加强、土地用途不断从农业用途向工业和城市用途转化、土地财政与房地产金融制度不断加深的过程。整体上看,这一资本积累过程大致分为两种,具体为工农产品剪刀差(即通过挤压农业市场的剪刀差方式来支撑城市发展)、人口红利(即通过推动大量农村剩余劳动力从农村和低效率的农业部门向城市和高效率工业服务部门转移)。
(一)改革开放之前:工农产品剪刀差支撑城市化和工业化
1949年3月召开的中共中央七届二中全会提出“我国将从农业国向工业国转变”的国家工业化战略,但是工业化需要有一定的资本积累方可支撑并向前推进。当时的做法主要是通过工农剪刀差的形式完成了工业化的资本积累,即充分发挥农业集体化制度和国家统购统销制度,从农村低价收购农产品,来支撑国家建设。这一时期,土地制度的作用并没有发挥,而在1978年以前国家征地制度基本上也一直处于停滞状态。例如1958年1月6日国务院发布的《国家建设征用土地办法(修正)》,特别强调要节约用地并提高审批权限,以控制“多征少用、早征迟用甚至征而不用等浪费土地的现象”。
根据统计,1951-1978年期间,农民向国家缴纳了978亿元的农业税,并以工农业产品剪刀差的形式向国家提供了5100亿元的建设资金,要知道这一时期国家对农业的投资仅为1763亿元,因此在1951-1978年期间农民通过工农产品剪刀差的形式为国家工业化提供了将近4500亿元的原始资本积累,要知道1952年与1978年我国的经济总量才分别为679.10亿元和3678.70亿元。
(二)1978-1994年:土地两权分立,中国土地制度改革的大幕正式拉开
1978年后,改革开放的大幕正式拉开,不过和之前将近三十年的工业化进程相比,当时的工业化进程有了一些新的思路,即通过释放人口红利和加快土地资本化进程,来推动基于乡镇企业的乡村工业化和园区工业化进程,当然这两个新思路均是当时环境下的无奈选择,却又无疑符合且引领着方向。
这一时期地方政府既放开了农民手脚,允许农民利用集合土地办工业,并推出各项政策(如贷款责任担保等)支持乡镇企业发展;同时亦充分借鉴乡镇企业的经验,通过园区低价供地来招商引资并推动基础设施建设(国家也通过财政承包责任制来提高地方政府的积极性等)。
1、释放农村劳动力和缓解基层财政压力,允许农村集体用地办乡镇企业
20世纪80年代包产到户制度使得大量农村剩余劳动力得以解放,但受制于城市体制的封锁和国有企业体制的低效,这些劳动力只能聚集于乡村,为此国家开始尝试向农民放开集体土地由农业转向工业用途的权利(即农业用地由仅为城市提供低价粮食到可以开办小钢铁、小煤矿、小机械、小水泥和小化肥等五小工业),并逐步形成所谓的乡镇企业群体(造就了苏南和浙北独特的经济发展模式)。
这一过程实际上是农村集体用地用途的放开,即允许农村集体土地进入市场。据统计,在1981-1994年期间,乡镇企业职工数从不到3000万人增加至11329.97万人,而1992年时乡镇企业创造的产值已占到全部工业增加值的1/3,不仅有效吸纳了大量农村剩余劳动力,还解决了基层财政所面临的困境。
2、扩大地方政府权限,允许国有(城市)土地办园区工业
另外一个工业化的思路是放开地方政府的权限,即允许在城市土地上划出一片区域,并实行特殊的政策来吸引外资、引进国外先进技术。于是掌握着城市土地控制权的各层级地方政府开始大量批设各类园区和工业区。这一时期的土地制度变革有其自身的政策环境支撑。
(1)1979年7月国务院发布的《中外合资经营企业法》意味着城市土地所有权与使用权开始有所分离(即中方企业可以以场地使用权作为股权出资或象征性地收取场地使用费的形式设立中外合资企业等);
(2)1982年12月的《宪法》则规定“城土地使用权可以依法转让”;
(3)1988年12月修订的《土地管理法》明确国有土地和集体所有土地的使用权可以依法转让(标志着土地所有权与使用权的正式分离);
(4)1990年5月19日国务院发布的《城镇国有土地使用权出让和转让暂行条例》和《外商投资开发经营成片土地暂行管理办法》明确规定土地使用权可以采用协议、招标和拍卖三种方式。
因此可以说20世纪80年代正是中国土地制度开始真正变革的起点,而国有和集体土地的使用权可以转让以及如何转让机制的形成正是始于此。具体来看,1987年4月国务院提出使用权可以有偿转让;同年9月,深圳出让一块5千多平方米、使用期限为50年的土地使用权;同年11月国务院确定在深圳、上海、天津、广州、厦门、福州进行土地使用制度改革试点;同年11月26日,深圳公开拍卖一块国有土地的使用权。
(三)1994-2002年:土地制度改革支撑工业化和城市化的进程开启
1、大背景:分税制改革、《预算法》和《担保法》影响深远
这期间有三份政策文件影响深远,它们不仅限制了地方政府的融资渠道和财政收入的来源,也改变了地方政府推动工业化和城市化的具体模式。
具体来看,1993年11月十四届三中全会通过的《中共中央关于建立社会主义市场经济体制若干问题的决定》明确推出分税制改革(将城镇土地使用税、耕地占用税、土地增值税、房产税、城市房地产税等全部划归地方政府)。1994年3月的《预算法》规定,地方政府及其所属部门不得以任何方式举借债务、不得为任何单位和个人的债务以任何方式提供担保以及地方政府不能发行地方政府债券。而1995年6月30日 发布的《担保法》规定国家机关不得为保证人。以上政策一方面限制了地方政府的财源,另一方面也加速了土地财政的进程。
2、土地有偿使用制度和房地产金融制度开启,土地财政制度若隐若现
以上三份政策文件限制了地方政府的融资渠道和财政收入来源,导致地方政府将重点由农村和乡镇企业,转向城市化和工业化进程,地方政府“吃饭靠财政、建设靠土地”的格局正式形成。1995年以后,工业园区数量大量增加(最高峰时甚至高达6866家),而致力于解决农村劳动力和基层财政压力的乡镇企业则逐渐冷却,园区和工业区成为主导模式。特别是,1998年8月修改后的《土地管理法》提出了两点具有深远意义的变革:
(1)将农村集体土地转换为非农用途限制在乡镇企业,且由地方政府把控。
(2)实行国有土地有偿使用制度,即市县级政府以协议、招标、拍卖方式将一定年限内的国有土地使用权出让给土地使用者,并由土地使用者向市县级政府支持土地使用权出让金。
以上变革后,国有土地的有偿使用比重逐步提升、划拨用地的比重相应下降,而地方政府也刻意压低工业用地价格,并通过低价供地来进一步加大招商引资和基础设施建设力度,以此获得大量土地出让收入的同时,还有效推动了城市化进程,并同步增加了城市化过程中的税收。同时1998年7月3日国务院发布的《关于进一步深化城镇住房制度改革加快住房建设的通知》(国发(1998)23号)明确要求从1998年下半年开始,全国停止住房实物分配,逐步实行住房分配货币化,并全面推行住房公积金制度。在这些政策文件配合下,园区工业化和城市化以及房地产金融制度的建立为地方政府带来了非常可观的财政收入。
(四)2003-2016年:“土地财政+房地产金融”格局逐步形成并愈发深化
1、背景:园区狂热急刹车,人口流动明显加速
这一时期的特征是农民工在乡村和城市之间、一般就业人员在城市与城市之间穿梭,流动性明显加速,而中国的城市化率也在逐步提升、城市覆盖面积不断扩大。与此同时,在开发区、工业园区各种狂热之后,2003年7月30日国务院发布《关于清理整顿各类开发区、加强建设用地管理的通知》(国办发〔2003〕70号)开始对其进行整顿,开发区和工业园区数量最终由近6900家降至1568家。不过好在此时土地“招拍挂”制度和房地产金融制度正式形成。
2、通过放开土地政策约束,搭建地方政府完整的资金链
一直以来,政策层面均在不断提升土地资本化的程度,放开地方政府通过土地搞建设的政策约束,并以此推动城市化进程,以吸纳农村转型到城市的劳动力。

这背后的逻辑在于一个完整的“上游+中游+下游”资金循环链搭建。
(1)上游为通过政府出让土地收入并以大量土地储备(始于1996年)和各类政府融资平台(始于1998年)为基础从银行体系大量金融支持。
(2)中游则以此为基础提供大量基础设施建设和房地产一级市场配套设施。
(3)下游则是通过住房金融制度来刺激房地产二级市场和住房消费信贷的发展来消化或者说接盘基础设施建设所带来的产能。
最终下游可以反过来进一步提升地方政府通过上游拓展财政收入的动力,如此循环便是“土地财政+房地产金融”的完美结合。
3、2008年“四万亿”计划后,土地与基建债务融资滚动前行
2008年“四万亿”刺激计划后,政策层面开始以加大货币财政宽松和土地投放力度来予以支撑。地方政府开始将大量土地注入各类融资平台进行项目融资。特别是2009年3月央行与银监会联合发布的《关于进一步加强信贷结构调整促进国民经济平稳较快发展的指导意见》进一步提高了地方政府举债的积极性。而在2008-2016年这一时期,地方政府工业化和城市化的资金来源更多依赖于土地质押融资,土地不仅成为推动基础设施建设的重要载体,更成为了后者的主要融资工具。同时由于土地融资导致实体经济的空心化也使得资金的提供方(即银行等金融机构)与地方政府融资的捆绑关系更为紧密,而地方政府对土地出让收入的依赖性也越来越强,后者甚至成为维持地方政府债务正常运转的主要保障。
虽然这一时期土地供应大幅增加,但城乡之间的二元性以及大城市病现象却更为突出,为此中国土地制度再次进入新一轮变革进程,即通过扩大农村集体土地用途转换来扩大建设用地供应,并以此为基础推动城市群而非单个城市的发展。
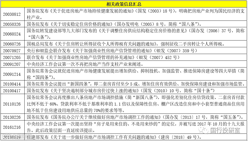
(五)2005年以来,房市几经调控、问题症结均未解决
和土地制度变革相配套,房地产金融制度的推进同样不可忽略。1981年开始,深圳和广州开始试点商品房开发;1984年广东与重庆两地开始征收土地使用费;1984年《国民经济行业分类标准和代码》首次将房地产列为独立的行业;1988年2月25日国务院发布《关于在全国城镇分期分批推行住房制度改革的实施方案》;1989年北京首次公开出售了商品房;1998年下半年正式取消福利分房制度,房地产金融体制正式形成。
在这一时期,房价接连攀升,并造成以海南房地产泡沫为代表的事件,风险隐患急剧上升,而这也是当时全国房地产景象的真实写照。不过从2005年开始,国务院便开始将稳定房价作为政策制定的主要出发点,相继发布了一系列文件,但问题并没有从根本上得到解决。

(一)2013年以来逐步完成顶层设计,致力于变革“土地金融”固有模式
虽然近年来地产调控政策很频繁,但是“土地财政+房地产金融”的债务模式已经非常牢固,而解决这一困境需要更深层次的机制设计与战略运作,实际上2013年以来国家高层便一直在尝试通过顶层设计来改变上述固有模式。具体看,
1、现在市场上多认为2020年4月9日发布的《关于构建更加完善的要素市场化配置体制机制的意见》和国家发改委发布的《2020年新型城镇化建设和城乡融合发展重点任务》(发改规划〔2020〕532号)具有深远意义,但实际上这两份文件并非突然而至,其所提及的政策导向最早可追溯至2013年的十八届三中全会及其随后发布的一系列政策文件,亦可以将其理解为变革“土地财政+房地产金融”发展模式的顶层设计,而在当前新的国内外形势下,步伐明显有所加快。
(1)2013年11月的十八届三中全会《决定》便已强调“建立城乡统一的建设用地市场,即允许农村集体经营性建设用地出让、租赁、入股,实行与国有土地同等入市、同权同价”。
(2)2013年的十八届三中全会奠定了新一轮土地制度变革的政策依据,而2014年7月与2016年9月国务院相继发布的《关于进一步推进户籍制度改革意见》和《推动一亿非户籍人口在城市落户方案》则作为配套政策给予支撑落实。
(3)2015年11月10日,中央财经领导小组会议则提出“城市中国”需要系统布局,并将城中村改造、户籍制度改革,农民工市民化等问题作为下一阶段的重要工作。同年12月20日,中央城市工作会议时隔37年再次召开。
(4)2017年1月30日,国务院印发《全国国土规划纲要(2016-2030年)》。
2、2013年以来政策层面的另一重点是进行房地产长效机制建设(详情参见如何理解频频出台的地产新政?),此事项在政治局会议、中央经济工作会议等高层会议中频繁出现。考虑到十四五规划(全面剖析《十四五规划和2035年远景目标纲要》)、2020年底的中央经济工作会议(详情参见中央经济工作会议释放哪些重大信号?)和2021年政府工作报告(详情参见全面剖析2021年政府工作报告十大重点)均未再提及“房地产长效机制”表述,这表明房地产长效机制应已基本确立,现在只是实施阶段。
房地产长效机制具体是指综合运用金融、土地、财税、投资、立法等五种手段(包括2020年下半年以来相继推出的三道红线、房地产贷款集中度以及土地集中供给制度等),规范房地产市场发展。其中,三道红线、房地产贷款集中度制度以及经营用途贷款政策可被视为金融手段,住房和土地联动机制则可被视为土地制度,而契税、房地产税则可被视为财税手段等。显然,房地产金融调控基本上显然已经成为房地产长效机制的主体。
3、2018年2月28日和2018年7月20日分别发布的《关于深化党和国家机构改革的决定》和《国税地税征管体制改革方案》明确“将省级和省级以下国税地税机构合并,并要求合理确定非税收入征管职责划转至税务部门的范围,对依法保留、适宜划转的非税收入项目成熟一批划转一批”。而与之相对应,2021年6月4日四部门联合发布的19号文(参见土地出让收入划转税务部门征收,如何正确理解?)便是具体实践。
4、2019年4月,《关于统筹推进自然资源资产产权制度改革的指导意见》和修订后的《城乡规划法》发布。同年7月,国务院办公厅印发《关于完善建设用地使用权转让、出租、抵押二级市场的指导意见》(国办发〔2019〕34号),土地二级市场进入规范发展新阶段。同年8月,《土地管理法》修正案经审议通过(2020年正式实施),明确以缩小土地征收范围、允许集体经营性建设用地入市为标志,以“扩权赋能”为基本取向的农村土地制度改革取得重大突破。
5、2020年3月12日,国务院发布《关于授权和委托用地审批权的决定》,明确规定(1)将国务院可以授权的永久基本农田以外的农用地转为建设用地审批事项以及试点将永久基本农田转为建设用地和国务院批准土地征收审批事项委托部分省、自治区、直辖市人民政府批准;(2)首批试点省份为北京、天津、上海、江苏、浙江、安徽、广东、重庆,试点期限1年。
(二)顶层设计转向具体实践:2020年以来相关政策密集推出并施行
变革“土地金融”的顶层设计之外,相关政策亦密集发布并逐步施行,其中与土地金融相伴而生的房地产金融是重中之重。
1、2015-2018年:首提“购租并举”、“房地不炒”和“三稳”
2015-2018年期间,房地产的政策导向与顶层设计思路逐步明确。
(1)2015年底的中央经济工作会议在提出房地产去库存的同时,首次提出“以满足新市民住房需求为主要出发点,以建立购租并举的住房制度为主要方向,把公租房扩大到非户籍人口”。
(2)2016年3月的《政府工作报》明确提出“因城施策”的理念,随后“因地制宜、因城施策、分类调控”便成为主要思路,各地纷纷根据自己的实际情况而出台纷繁各异的政策。
(3)2016年底的中央经济工作会议则首次提出“房住不炒”的政治定位,正式确立了房地产领域的政策基调。
(4)2017年提出地方政府主体责任机制,2018年则正式提出“三稳”理念。
2、2019年以来:“去金融化去泡沫化”的地产金融约束机制逐步确立
(1)2019年6月13日银保监会主席在陆家嘴论坛上提示房地产金融业务风险,算是正式拉开了房地产金融严监管大棒的序幕,随后房地产政策监管信息便主要体现在房地产信托融资、房企境外发债等方面。例如,
2019年7月9日发改委发布的《关于对房地产企业发行外债申请备案登记有关要求的通知》(发改办外资〔2019〕778号)明确“房地产企业发行外债只能用于置换未来一年内到期的中长期境外债务”。
(2)经历疫情期间的政策反复后,2020年7月的房地产工作座谈会成为近期一系列地产新政策出台的重要风向标,亦使得2019年的地产金融严监管新政逻辑在2020年下半年得以延续。正如2021年6月1日银保监会所披露的,2020年以来地方银保监局配合各地政府统计出台了130多项房地产调控措施,其目的便在于推动房地产去金融化去泡沫化,化解这个最大灰犀牛的潜在风险。
(3)诸如2020年8月的交易商协会和北金所新政、2020年8月的央行“345”规则、2020年12月的“解决大城市住房问题”、2020年12月的“房地产贷款集中度制度”、“土地集中供应制度”以及2021年3月的“经营贷款管控制度”等也是在这一背景下密集出台,旨在从开发贷、按揭贷、经营贷以及地产企业自身债务情况等方面开展房地产金融调控(详情参见如何理解频频出台的地产新政?)。

(4)对地产企业与金融机构实施名单制管理。通过三道红线和房地产贷款集中度制度,监管部门和地方政府还可以对金融机构与地产企业实施名单制管理,对于不符合政策导向的金融机构以及不符合要求的地产企业采取异常措施,从而对地产金融形成高压态势。
例如,2021年6月1日银保监会表示将对中小金融机构实施名单制管理(详情参见银保监会重磅发声)。又比如,2021年6月7日成都市出台的《关于房地产开发企业参与我市商品房建设用地竞买的主体资格审查办法(试行)》明确“对参与成都市行政区域内商品房建设用地竞买的房地产开发企业,都将由市级相关部门对其主体资格实施动态审查,其中同踩‘三道红线’的开发企业和发生严重失信情形的开发企业将被纳入竞买资格限制名单”。
3、房产税试点范围可能会逐步扩大
2021年5月11日,财政部、全国人大常委会预算工委、住建部以及税务总局负责同志在京主持召开房地产税改革试点工作座谈会,听取部分城市人民政府负责同志及部分专家学者对房地产税改革试点工作的意见,这可能意味着除上海和重庆外,房产税试点范围有望扩大,一些热点城市可能会被纳入其中。
实际上早在2011年1月28,上海和重庆两地便开始试点房产税(2013年5月24日曾表态试点范围要进行扩容)。其中上海只对新购住房征税,不涉及存量住房,税率分为0.40%和0.60%两档;而重庆只对独栋别墅、高档住房和多套房征税,税率有0.5%、1%、1.2%三档。
(三)变革土地财政机制,致力于解决地方隐性债务
地方隐性债务的承载主体是城投平台,而在其中起到关键作用的则是所谓土地财政机制(数据上体现为地方财政对土地出让金的依赖)。因此,除强化地产金融约束机制外,变革土地财政机制亦是致力于解决地方隐性债务的必要路径。

1、严格限制土地出让金的使用范围,压降土地出让金用于偿债的比例
(1)传统来看,土地出让收入使用范围包括征地和拆迁补偿支出、土地开发支出、支农支出、城市建设支出以及其他支出。可以看出,其中的土地开发支出、城市建设支出部分便成为地方隐性债务的主要来源,为此通过严格限制土地出让收入的使用范围能够在一定程度上起到作用,除通过将土地出让使用限制在专项债还本付息、注资中小金融机构等方面外,还包括提高支农比例等。
例如,2020年9月23日发布的《关于调整完善土地出让收入使用范围优先支持乡村振兴的意见》明确“确保土地出让收入用于支持乡村振兴的力度不断增强,为实施乡村振兴战略建立稳定可靠的资金来源……从‘十四五’第一年开始,各省(自治区、直辖市)分年度稳步提高土地出让收入用于农业农村比例;到‘十四五’期末,以省(自治区、直辖市)为单位核算,土地出让收益用于农业农村比例达到50%以上”。

(2)不过上述文件所提出的政策导向并不新颖,实际上2006年12月31日财政部、国土资源部和央行联合发布的《国有土地使用权出让收支管理办法》(财综(2006)68号)便已提出“土地出让收入的使用要重点向新农村建设倾斜,逐步提高用于农业土地开发和农村基础设施建设的比重”,。这种情况下,考虑到支农的比例逐步提升、征求和拆迁补偿支出比例保持基本稳定,那么土地开发支出和城市建设支出的比例势必会有所下降,从而在一定程度上限制了土地出让金用于偿还政府债务的空间。
2、降低地方政府的自由裁量权,精细化、精确化管理土地出让收入
2021年6月4日,财政部、国土资源部、国税总局和央行联合发布的19号文便是为了通过将土地出让收入的征收部门由自然资源部(原国土资源部)划转至税务部门,来规范土地出让收入的收缴(如拖欠、漏缴、先征后返等),降低地方政府的自由裁量权,以精细化、精确化管理土地出让收入。

毕竟相较于税务部门征收体系更为规范和完善、也更透明,可以在一定程度上防止和规避地方政府滥用土地出让金这类非税收入,压低地方政府对土地出让收入的自由支配权,以提高土地出让收入的使用效率和强化使用的政策导向。
3、推动城投平台转型,化解隐性债务
2020年底的中央经济工作会议明确提出本轮隐性债务化解的大方向(详情参见中央经济工作会议释放哪些重大信号?),2021年以来化解地方隐性债务以及强化土地金融约束机制便成为各相关部门的主要政策导向(详情参见2021年财政方向确定),其中比较重要的一点便是推动城投平台转型,使其由政府融资职能逐渐转型为自负盈亏的普通地方国企。这里的要点便是剥离城投平台与地方政府之间的关系,弱化或消除市场对城投平台的刚兑预期。
四、新一轮土地金融制度变革的可能影响
大致体现在以下几个方面:
(一)人地挂钩的制度变革更加明确(即户籍制度改革与农村集体土地制度改革同步进行),在推动城镇或城市常住人口落户的同时,同步推进农村集体土地用途向建设用途转换。
(二)城市和城市群的边界会逐步向外延伸,中心城市的带动作用会显著加强,城市圈或都市圈的重要性会进一步突出,而政策资源、人口、资金、技术等也会向其倾斜。与此同时土地开发的力度也会进一步向城市群或城市郊区等扩展,以增强中心城市的辐射力,带动周边地区的发展,并为中心城市进行产业转移、疏解人口压力提供条件。
(三)地方政府对建设用地的自主掌控力度会增强,但对土地出让收入的掌控力度则会有所削弱,这样一种矛盾使得地方政府更有动力集中于城中村建设、旧城改造、旧村改造、新城与新区建设等更新类项目,以提升各环节的税收来源,毕竟城市更新项目涉及到的应税环节还是比较多,在土地供给有限、土地出让收入支撑力度不够的情况下,地方政府是有动力这么做的。
(四)土地出让金的一定比例需要投入到乡村振兴建设中,同时土地出让收入亦是地方财源的强力支撑,因此尽管土地出让收入受限于可开发土地减少而增长有可能放缓,但为保持乡村建设资金来源的稳定性和保证地方财力的可持续性,我们认为稳步增长的态势应有基本保障,土地出让收入不会因征收部门的变革而大幅缩减,只会更加规范。
(五)新一轮土地金融制度变革的过程中,地方政府对土地出让收入的自由支配权明显被削弱,这意味着地方政府调动资源以支撑辖内城投企业的能力会受到一定程度上的影响,而城投企业与开发企业的资金链可能会有一定程度紧张,当然这种紧张更大程度是因金融政策层面所致。
(六)现在的地方政府与市场均是矛盾的,市场普遍担心土地出让收入对支撑地方政府债务的力度在不断减弱,地方政府在纠结如何才能为支撑债务存续下去而进行开源节流并不断释放出刚兑信号。我们认为,除房产税试点范围扩容、消费税征收范围扩容以及征收资源税来扩大地方财力外,充分调动并利用辖区内金融机构来化解或支撑地区债务亦是比较明确的路径。我们理解政策层面不断强调地方金融机构本地化的背景之一,恰恰是希望地方金融机构将更多的资金投向本地,以缓解地方政府债务与地方经济所面临压力。
(七)土地金融或土地财政带来的政策变动很受容易让市场对地方政府债务的可持续性产生质疑及忧虑,特别是城投风险。如果城投风险要化解,那么总要有人承担这一风险,所谓谁家的孩子谁抱,要么是地方政府,要么是投资者,对此各类投资者的监管部门对此可能心里也有杆秤,相信不会有监管部门愿意自己监管的金融机构承担这一风险,这里面存在很大的博弈空间。
(八)根据前财政部长楼继伟的提示,我国城投平台主要分为两类,即SPV架构的融资平台(主要承担融资职能)和地方城投公司(负责集体土地的征收、城镇国有土地置换用途后的土地一级开发),政策导向来看前面一类城投平台是使其转换成自负盈亏普通地方国企,第二类地方城投公司则在中长期内因土地的二元性这一特征还会继续存在。其中第二类城投公司仍将继续从事着土地一级开发(开发商不允许参与土地的一级开发)和进行相应的基础设施建设,这些均需要债务资金的支撑。
因此,从这个角度来看,城投平台转型将是一段漫长的道路,化解隐性债务更大程度上仍将以置换或剥离为主,这就意味着土地金融或土地财政的问题短中期内还无法众根本上给予解决,市场暂不必忧虑。
【完】
转自涛动宏观 作者 任庄主
本文由「华尔街俱乐部」推荐,敬请关注公众号: wallstreetclub
声明:本文仅代表作者个人观点,不构成投资意见,并不代表本平台立场。文中的论述和观点,敬请读者注意判断。
版权声明:「华尔街俱乐部」除发布原创市场投研报告外,亦致力于优秀财经文章的交流分享。部分文章、图片和资料来自网络,版权归原创。推送时未能及时与原作者取得联系。若涉及版权问题,敬请原作者添加WSCHELP微信联系删除。谢谢授权使用!
关于我们
华尔街俱乐部凝聚华尔街投行的高端资源,为中国民营企业“走出去”提供全方位的顾问服务,包括企业赴美上市、战略投资、并购、私募路演和投资者关系等。在投资理念和技术方面提供华尔街投行专家实战培训,为您进入华尔街铺设成功之路。联系我们:ecompo@mail.com


