
从增量时代到存量时代,公募REITs撬动万亿蓝海,将为构建“双循环”、房地产软着陆、破解土地财政、化解金融风险提供解决方案。
什么是REITs?REITs全称不动产投资信托基金,将不动产进行证券化,以租金和资产增值为收益,让普通投资者也可参与不动产标准化产品投资。REITs风险收益介于股债之间,具有抗通胀、分散风险、流动性高等特点。REITs最早起源于60年代的美国,发展至今全球REITs规模超2万亿美元,美国占比65%,占据主导地位,日本、新加坡发展迅速,成为亚洲REITs主要市场。
我国公募基础设施REITs正当其时,意义重大。经历2005年以来的早期理论探索、2014年以来的“类REITs”实践,我国终于在2020年迎来公募REITs时代。从国家战略来看,公募REITs打通产业资本与金融良性循环,为构建“双循环”、支持新基建提供有效支持;从资产端来看,公募REITs有助于盘活市场存量,房地产软着陆方案,降低地方债务负担,防范系统性金融风险;从资金端看,将为投资者配置投资组合提供更多选择。
2021年首批9只基础设施REITs正式上市,质优价稳,但仍存在市场和制度瓶颈。1)产品结构上,全部采取“公募基金+ABS”契约型架构,可操作性强,但结构略显复杂,多层管理人权责有待进一步明确,避免委托代理问题;2)底层资产上,首批涉及产业园区、仓储物流、生态环保、高速公路四大板块,分布于三大都市群,平均派息率约为6%,质量优质,但底层资产准入门槛较高,未来存在优质资产供给意愿不足问题。3)市场表现上,一级市场发行顺利,合计募资314亿,战略配售占比均高于60%,二级市场整体平稳,但各类投资者准入标准仍待优化,流动性有待提高。4)制度设计上,资产划转涉及多项审批,需相关部门高度协同,尚未出台针对REITs的系统性税收制度。
借鉴美国、新加坡等成熟市场经验,我们发现REITs大发展取决于推出的时机和条件是否成熟、制度设计是否合理以及自身管理水平是否完备三大要素。
首先,从推出时机看,经济下行、不动产增量开发市场饱和、资本市场发展,往往是推出REITs的良机。1)基本面上,美国是在经济衰退期、新加坡则是在亚洲金融危机之后推出REITs,以期发挥“稳增长、促改革”作用。2)在资产端,房地产大开发时代后期,高利润难以为继,REITs作为存量市场资产管理工具,吸引力逐步显现,例如美国、新加坡推出REITs时城镇化率已经高达70%,新加坡推行组屋满足住房刚需,炒房受到严格限制,房企只能选择REITs作为退出渠道。3)在资金端,资本市场趋于成熟,美国鼓励养老金入市、新加坡鼓励外资入市,为REITs引入活水。
其次,从制度层面看,税收优惠、有限杠杆、强制分红对REITs发展起到重要推动作用。1)税收优惠政策是REITs黄金期的催化剂。美国1986年《税收改革法案》,使权益型REITs脱颖而出,开启年化20%高速增长期,新加坡2001年明确税收透明规则后,才激发投资者积极性。2)允许REITs加杠杆具有必要性,但过度杠杆将引发危机。美国早期以抵押型REITs为主,但沦为银行避开利率管制投向不动产的通道,造成杠杆高企、过度开发等问题,在70年代大量REITs被迫清算。此后美国吸取教训,REITs总体的债务比率不超过40%,新加坡REITs的杠杆比例要求不超过45%。3)为防止利用REITs炒作房地产,各经济体均对底层资产、资金使用予以规制,例如强制分红、禁止投向开发中的项目等,取得较好效果。
最后,从REITs自身管理方式看,从被动管理向主动管理转型,是房企高质量发展的必由之路。美国REITs允许直接经营不动产,大量房企摇身变成上市REITs,开创性地建立了伞形架构UPREIT;新加坡REITs多为外部管理,采用契约型架构实现信托持有人与发起人的制衡,各大房企作为物业管理人展现强大管理能力,物业质量不断提升。
展望我国REITs市场,整体市场规模预计将达到6-7万亿元,基础设施REITs可支撑起1-3万亿市场。发展空间较大的有:1)交通基础设施,体量最大,存量丰富,但跨地域幅度大,需加强多省市联动;2)仓储物流设施,此类项目多为市场化企业持有,免于国有资产审批流程,操作可行性强;3)新能源、清洁能源因“双碳”发展潜力大;4)新基建代表硬科技发展方向,与REITs所代表的长期资金、权益型资本相吻合;5)保障性租赁住房REITs政策支持力度大。6)商业地产虽然尚未涵盖,但不会缺席,中国商业地产存量约4.5万亿美元,破冰还需时日。
我们建议,一是顶层设计上,加强政府部门协同,出台一揽子政策,打通目前制度瓶颈。二是产品定位上,明确REITs在大类资产类别和属性,明确参与机构责任权利边界。三是底层资产上,扩大底层资产种类,适时推动商业地产REITs。四是投资者层面,鼓励增量资金入市,增强市场流动性。五是政策层面,完善配套税收政策。
1.1.1 REITs的概念:专注于不动产投资的基金
1.1.2 REITs的分类:权益型REITs为主流
1.1.3 REITs风险收益特征:抗通胀、分散风险、流动性强
1.2 全球REITs发展图景:起源于美国,亚洲发展迅速
2.3.1 产品端:各类参与者角色有待厘清,产品属性有待明确
2.3.2 投资端:市场流动性不足,各类投资者参与门槛有待统一,扩募需求尚未被完全满足
2.3.3 资产端:优质资产门槛较高,供给意愿较弱,底层资产仍待扩容
2.3.4 政策端:顶层设计仍待协调,尚未出台针对REITs的系统性税收制度
3 国际经验:成熟市场的REITs需要政策端、资产端、资金端三方发力
3.1.1 发展历程:最早探索REITs,60年跌宕起伏
3.1.3 美国REITs良性发展的经验:政策不断优化
3.2 新加坡经验:打造国际化、多元化REITs市场
3.2.1 发展历程:历次危机倒逼REITs政策优化
3.2.2 市场现状:亚洲第二、世界第五大REITs市场
3.2.3 新加坡REITs发展经验:全球化、多元化
3.3 国际经验总结:成熟REITs市场必备三大条件
3.3.1 从推出时机看,经济下行、不动产增量开发市场饱和、资本市场发展,往往是推出REITs的良机
3.3.2 从制度层面看,税收优惠、有限杠杆、强制分红对REITs发展起到重要推动作用
3.3.3 从REITs自身管理方式看,从被动管理向主动管理转型、从债权属性向权益属性转变是大势所趋
1.1.1 REITs的概念:专注于不动产投资的基金
不动产是居民资产配置中的不可缺少的资产品种,但由于总价高,流动性差,将很多投资者拒之门外。为解决这一问题,REITs应运而生。REITs全称不动产投资信托基金(Real Estate Investment Trusts),通过发行股票或者发行受益凭证的方式募集资金,将不动产证券化,享受租金收入和资产增值收益。
剖析REITs的产品结构,包括投资者、REITs产品、底层资产和管理人四大主体。投资者是REITs的持有人,包括个人和机构投资者;REITs的底层资产投向基础设施、写字楼、酒店、零售、物流等不动产标的;REITs管理人包括基金管理人和资产管理人,前者负责基金产品的运营,后者负责不动产的运营。REITs产品经过集中运作,主要收益来源于租金收入和资产增值,并将大部分收益以分红的形式反馈给投资人,可以说是打开了普通投资者参与不动产投资的捷径。

1.1.2 REITs的分类:权益型REITs为主流
根据组织形式,REITs可分为公司型和契约型。公司型REITs根据公司法设立,作为独立的法人主体,直接持有资产或项目公司股权,同时也承担资产管理运营职责具备独立法人地位,投资者通过购买公司的股份参与REITs投资,以美国为代表。契约型REITs根据信托法设立,本身并非独立法人,由基金管理公司发起设立,持有资产或项目公司股权,同时聘请外部专业管理机构进行管理,投资者通过购买收益凭证投资于不动产,只拥有受益权,不享有管理权,以新加坡为代表。
根据收益属性,REITs分为权益型、抵押型与混合型。权益型REITs投资于房地产并拥有所有权,可以分享不动产升值收益和租金收益,股性更强;抵押型REITs主要投资于不动产抵押贷款或抵押支持证券,收益主要来自贷款利息,债性更强。混合型REITs既持有不动产,又持有债权,兼具权益型与抵押型REITs的特点。放眼全球,权益型REITs拥有更加突出的收益、更低的风险和更好的流动性,成为市场主流。
根据底层资产,REITs可分为基础设施、商业不动产等多种类别。基础设施通常包括仓储、物流、数据中心等;商业地产通常包括公寓、写字楼、零售、酒店等。美国投资的底层资产类型最为丰富,多达12种,其中零售REITs数量最多,基础设施型REITs规模最大;日本和新加坡REITs涉及7种底层资产。
1.1.3 REITs风险收益特征:抗通胀、分散风险、流动性强
收益方面,REITs介于股债之间,抗通胀效果好。过去二十年,REITs在全球主要市场的年化投资回报率超过8%,表现出较强的抗通胀能力。其中,中国香港地区的综合收益率相对较高,达到10.8%;美国的年化综合收益率为9.35%,与标普500收益率相近。REITs年均分红收益率高于十年期国债收益率,收益率稳定,以美国为例,过去10年,美国权益型REITs年均分红收益率为3.71%,较同期十年期国债平均收益率高1.56%。

风险方面,与其他大类资产相关性低,分散效果好。大部分REITs投资于不动产所有权,与传统股债风险收益有显著差异,具有较好风险分散效果。2012年至2021年5月期间,全球REITs收益率和股市、债市的相关性较低,其中美国REITs收益率与美国股市、债市的相关系数均值分别为0.69、0.59,与亚洲股市的相关性更低至0.5,有效分散投资组合风险,提升组合风险调整后回报。
流动性方面,REITs 投资门槛较低,流动性强,透明度高。公募REITs产品可以在交易所进行公开交易,投资者准入门槛低,流动性强;上市REITs 产品信息披露制度完善,且将绝大部分收益分配给投资者,运营透明度较高。

1.2 全球REITs发展图景:起源于美国,亚洲发展迅速
REITs起源于60年代美国,90年代风靡全球。上世纪60年代,美国率先推出《房地产信托投资方案》,标志REITs诞生,乘上美国经济发展快车,REITs迎来快速发展,但早期的REITs只是不动产融资的渠道之一,尚未发挥主动管理能力。70年代,美国经济进入滞涨和衰退,REITs由于高杠杆遭受重创,进入低谷。90年代,在庞大的存量盘活需求和完善的税收安排催化下,REITs产品被更多经济体采用,比利时、法国、希腊等国也陆续立法进入REITs市场;英国于2006年颁布《FinanceAct2006》法案;日本2001年引入,是亚洲最先推出REITs的国家,新加坡紧随其后。至此REITs已经成为风靡全球的金融产品。
发展至今全球REITs规模超2万亿美元,美国占比六成,亚洲市场发展迅速。根据EPRA,截至2021年二季度,全球79个国家或地区商业不动产总市值超32.2亿美元,其中公开上市不动产总额超4.1万亿。目前40个国家已推出REITs,总市值达2.28万亿美元,美国REITs市值和数量在全球高居榜首,共有198支,总市值近1.5万亿美元,占全球REITs市场的65.8%,远超世界其他国家和地区。亚洲市场的REITs起步相对较晚,但是发展迅速,日本、新加坡、中国香港REITs市值分别位列全球第二、第五和第八,共有107支REITs,总市值占比12.9%,其中新加坡REITs市值748亿美元,占GDP的比重高达22%。



探索期(2005-2014)。早在2005年,商务部就关注到REITs产品。次贷危机前后REITs首次提上日程,11部委拟推动北京、上海、天津开展抵押式REITs试点。但由于市场环境不成熟、条件尚不具备,早期仅停留在探索阶段。
类REITs实践期(2014-2019)。2014年国内首支“类REITs”发行。11部委推动北京、上海、天津开展抵押式“类REITs”试点,标志着我国REITs从理论走向实践。截至2020年,类REITs产品累计发行93单,发行总规模达1752亿元,存量规模1377.8亿元。类REITs以商业不动产为投资标的,以私募方式发行,覆盖商业不动产。但与公募REITs相比,类REITs还只是“半成品”。一方面,类REITs权益属性较弱,债权属性较高的优先级和夹层级占比分别为63%、20%,平均收益率约为5.5%,另一方面,类REITs以私募发行,投资门槛高,市场流动性不足,难以起到价格发现的作用。

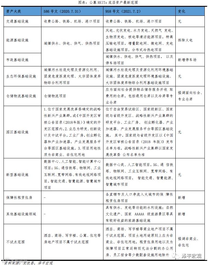
公募REITs时代(2020年至今)。2020年4月30日,证监会、发改委联合公布《关于推进基础设施领域不动产投资信托基金(REITs)试点相关工作的通知》(586号文),拉开公募REITs序幕。2021年6月21日,9只基础设施REITs产品正式上市交易,标志着我国公募REITs时代的开启。2021年7月2日,《关于进一步做好基础设施领域不动产投资信托基金(REITs)试点工作的通知》(“958号文”),REITs试点明显扩围,底层资产强调公共服务性与可持续性,在“双碳”、“房住不炒”背景下限制火电、商业、住宅类资产,其中最大的亮点是保障性租赁住房纳入公募REITs中。
中国在经济增速换挡、“房住不炒”、构建“双循环”的背景下推出公募REITs,具有重要意义。一是从国家战略角度,公募REITs打通产业资本与金融良性循环,为政府支持新基建、发展新经济提供有效支持,发挥服务实体经济的作用,助力经济增长新动能。二是从资产端角度,城镇化水平超过60%,基础设施市场处于已进入存量时代,公募REITs有助于盘活市场存量,提供重资产项目退出渠道,降低地方债务负担,防范系统性金融风险。三是从资金端角度,基础设施REITs提供了一种中等收益、中等风险的资产选择,有助于实现资产多元化配置、分散投资风险、提高直接融资比重,为投资者配置投资组合提供更多选择。
从首批上市的9只基础设施公募REITs来看,全部采取“公募基金+ABS”契约型架构,可操作性高;底层资产质量优质,平均派息率约为6%,涉及产业园区、仓储物流、生态环保、高速公路建设四大板块,三大都市群;市场表现上,一级市场发行顺利,合计募资314亿,战略配售占比均高于60%,网下分配比例较少。二级市场整体平稳,围绕发行价震荡,流动性有待提高。
1)产品架构:全部采取“公募基金+ABS”契约型架构。我国基础设施公募REITs采取“公募基金+ABS”交易结构,该结构可以规避《基金法》所规定的公募基金不能直接投资于非上市公司股权的限制,在不修改现有法律框架的基础上,利用我国相对成熟的资产证券化发展经验,实现了基础设施不动产证券化。
2)底层资产:分为产权与特许经营权两大类,涉及四大板块、三大都市圈,整体质量优质。从行业分布看,首批9只公募REITs分为产权与特许经营两大类,区别在于产权类项目最终进行市场化处置,而特许经营权项目后期需移交政府部门。具体来看,产权类共5只,其中产业园区3只,仓储物流2只,平均派息率约3.73%;特许经营类共4只,其中收费公路2只,生态环保2只,平均派息率约7.94%。特许经营权项目派息率整体高于产权类产品,一是因为特许经营权产品收益以收取费用为主,如通行费、垃圾处理费,现金流相对稳定;二是特许经营权类底层资产最终由政府收回,随着资产摊销,本金也逐渐分配。从地区看,区域集中在长三角、粤港澳、京津冀三大都市圈。首批9只REITs中,有1只属京津冀地区、3只属长三角地区、3只属粤港澳地区,还有2只跨地域分布。据最新规定,公募REITs试点地区已扩至全国,未来产品将涉及更多地区。
3)从一级发行情况看:顺利发行,战略配售比整体较高。首批9只产品合计募资314亿,战略配售占比均高于60%,其中特许经营权类的原始权益人平均配售50%以上,产权类的原始权益人战略配售平均为24%。配售情况整体符合产品特性,由于特许经营类产品原始持有人存在对资产控制权的需求,其持有部分流动性相对较弱,或对该类产品流动性造成一定影响。
4)从二级市场表现看:围绕发行价震荡,后续表现分化。不同REITs的价格涨跌与成交活跃度出现分化,截至8月17日,已上市的九只REITs产品有6只贴水率为正,最高涨幅7.62%;3只贴水率为负,市场成交额逐渐稳定在每日0.6亿元左右,区间换手率在0.6%附近。整体来看市场运行平稳,价格趋于窄幅震荡,交易量相对较少与市场内产品数量少、战略配售比高有关,随着新产品上市,市场活跃度有望逐渐提高,市场定价功能将逐渐完善。

产品设计方面,封闭式运作需额外保障流动性,多层管理人或抬高代理成本,REITs产品风险计量需进一步界定。从配套措施来看,我国没有为类REITs产品出台专门的税收优惠,在底层资产划转、收益分红过程中存在多重征税,许多类REITs产品为避税设计了更复杂的产品结构,加大了合规风险和产品的监管难度。
2.3.1 产品端:各类参与者角色有待厘清,产品属性有待明确
各类参与者角色有待厘清。公募REITs以“公募基金+ABS”架构出发,涉及基金与资产证券化两种业务,本身结构较复杂,从REITs持有人到底层资产之间,存在公募基金管理人、ABS管理人、外部管理机构等多重角色,多层委托代理架构或涉及信息不对称与利益冲突问题,需要实行有效治理机制,确保各方参与者权利义务对等、利益一致。
产品属性有待明确。REITs的风险收益介于股债之间,按照现行监管政策,保险行业将资产按风险收益比分为流动性资产、固收类资产、不动产类资产、其他金融资产、权益类资产五类;公募基金将资产分为货币基金、债券基金、混合基金、股票基金四类,REITs既有固收类特征,又具有权益类属性,如按照固收类产品投资或会低估组合风险,按照权益类产品计算指标又会降低资金方的配置意愿,应该为其设定单独的风险指标以满足投资约束。
2.3.2 投资端:市场流动性不足,各类投资者参与门槛有待统一,扩募需求尚未被完全满足
封闭式运作,市场流动性不足。以首批REITs发行为例,本次募集期短,配售比较低,反应出市场乐观预期未被满足,扩募需求较大。基础设施REITs为公募产品,采用封闭式运作,虽有利于资产稳定发展,但对市场流动性有一定影响,大部分上市REITs日均换手率不足1%,适时引入做市商、扩大个人投资者比例等方式提供流动性支持。
各类投资者准入标准有待明确。目前REITs投资方式,分为pre-REITs、战略投资者、网下配售、公开市场交易等,各类机构投资者属性不同,适合参与的阶段亦应有所区分。例如,信托、银行等机构资金体量大、流动性要求高,适合作为网下配售、公开市场交易;保险资金、养老金擅长长期投资,且具有另类资产投资经验,适合以发起设立私募股权基金等方式参与pre-REITs业务;普通公募基金尚未就能否投资公募REITs产品出台相关办法。
2.3.3 资产端:优质资产门槛较高,供给意愿较弱,底层资产仍待扩容
一是现行办法对底层资产要求较高。REITs优先支持的行业产品普遍具有投资回收期长、持有期收益有限的问题,且基建资产未来升值的空间相对较小,在申报条件上,现阶段申报条件要求基金总额不小于5亿,运营时间至少约3年,未来3年净现金流收益率不低于4%,整体来看要求较高,符合市场投资需求的资产数量有限。
二是优质资产供给意愿不足。相比于传统的银行抵押贷款,REITs将基础设施的产权和收益权转让、出表,原始权益人盘活资产的同时对管理权和控制权掌控力度削弱,容易导致逆向选择问题,将风险大的“差资产”出表,而尽可能保留“好资产”,有利于后续抵押贷款操作。
三是底层资产仍待扩容。根据《关于进一步做好基础设施领域不动产投资信托基金(REITs)试点工作的通知》(“958号文”),REITs试点明显扩围,在地域上推广至全国,在行业导向上强调“双碳”、“房住不炒”、限制火电、商业、住宅类资产,其中最大的亮点是保障性租赁住房纳入公募REITs中,使得长租公寓打通了募投管退的闭环。但与国外以商业地产为主流的REITs产品对比,我国公募REITs还有较大扩容空间。

2.3.4 政策端:顶层设计仍待协调,尚未出台针对REITs的系统性税收制度
基础设施REITs以地方政府、国企占主导,在中国特色市场经济体制下,相比海外存在更多制度协调问题。一是土地属性,基础设施往往具有公共物品属性,土地使用权获取方式各异,例如划转、出让、招拍挂、租赁等方式,对于能否转让存在不同限制。二是国有资产划转问题。国企在推进公募REITs过程中必然涉及国有资产交易,将其资产盘活往往涉及国土、国资委、税务等多个部门,程序复杂,对当地部门的工作协同能力有很高要求。
目前我国仅明确不会在分红层面对收入所得进行二次征税,针对REITs的设立、运营阶段进一步的税收政策仍有优化空间。从税种来看,我国征税种类较多,设立阶段资产重组,涉及土地增值税、增值税及附加,所得税、契税、印花税等。持有运营阶段,在产品层面涉及增值税,项目公司层面涉及增值税、房产税、所得税等。从税额来看,我国所得税为25%,远高于中国香港的17.5%与新加坡的17%,也高于美国所得税的均值20%;从优惠条款来看,成熟REITs市场多数会免除交易过程中的税费,因为资产不涉及实质交易,只是换了持有方式,达到税收中性,有的甚至出台所得税优惠政策;而我国仅明确“分红免所得税”的中性政策。我国发行的首批产品中,采用“股权+债权”方式已解决了部分环节的征税,但仅是权宜之计,短期看降低了法规调节成本,但仍然存在税收合规风险。


3 国际经验:成熟市场的REITs需要政策端、资产端、资金端三方发力
3.1.1 发展历程:最早探索REITs,60年跌宕起伏
起步期(1960-1979)。为应对经济下行压力,出台REITs,但早期杠杆较高,埋下危机伏笔。一方面,1956-1958年美国经济衰退,不动产投资低迷,亟待拓宽房地产融资渠道;另一方面,1960年美国城镇化率已经达到70%,而新建住宅套数较上年减少17%,但商业地产需求旺盛,其增速从1954年3%增至1956年11%,这两项因素催生了REITs的兴起。1960年美国颁布了《国内税收法》和《房地产投资信托基金法案》,但最初REITs税收优惠不显著,发展缓慢。1967年美国允许设立抵押型REITs,此时禁止REITs主动收购和经营不动产,因此成为银行避开利率管制投向不动产的通道,造成杠杆高企、过度开发等问题。随着恶性通胀、经济衰退、违约潮等,大量REITs被迫清算,REITs市值从1972年18.1亿美元缩水至1974年7.1亿美元。1976年《REIT简化修正案》等监管补漏洞,REITs的杠杆率从1973年的70%下降到1985年的50%,但市场一直未能恢复。


成长期(1980-2007),完善税收和养老金政策,REITs迎来大发展。1981年美国经历石油危机陷入衰退,美国通过《经济复兴税收法案》,减税刺激房地产市场,1986年通过《税收改革法案》,增强REITs税收优惠吸引力,同时允许REITs管理人主动经营不动产,权益型REITs成为市场主流。1993年通过《综合预算调节法》,养老金能够更方便地投资于REITs。这一时期,REITs市值迅速膨胀,从1980年23亿美元增至4380亿美元,年化增速约20%。
成熟期(2008-至今),规则完善。次贷危机使REITs市值大幅下跌, 2008年美国发布《REITs投资和多样化法案》,允许REITs进行多元化投资,包括基建设施,林场,仓库,医疗保健等,进一步分散REITs的风险。2015年《PATHACT》消除了外国资金投资美国REITs的障碍,美国奠定了全球第一大REITs市场地位。从2008年到2020年市场规模扩大了六倍,年化增速达到11.3%。

美国是全球最大REITs市场,权益型为主流,基建类市值占比高。由于美国采用公司型REITs,不要求必须上市。根据美国国家REITs协会Nareit披露,整体REITs市场规模约3.5万亿美元。而根据公开数据,截至2020年,美国上市REITs市值超过1.2万亿美元,共计223只。从收益属性看,权益型REITs市值 1.18万亿美元,占比94.8%,抵押型REITs市场份额仅5.2%。从底层资产看,基础设施类市值最大,零售行业产品最多。截至2021年4月,基础设施类REITs市值达到16.72%,其次是公寓和零售,而酒店类和林业类产品市值占比最低。从数量来看,零售行业REITs产品数量最多,公寓产品数量次之。基站、基础设施、数据中心和工业物流设施等新兴底层资产发展迅速。


收益率情况来看,美国REITs分红率稳定,长期收益率高于标普500指数。从收益率来看,1972年到2021年的50年间,美国权益型REITs复合年化收益率为11.76%,略高于同期标普500指数的11.02%。在过去的20年中有13年REITs均跑赢了标普500指数,但在过去10年间,权益型REITs复合年化收益缩小为10.9%,低于同期标普500指数的14.56%。受新冠疫情影响,2020年全年更是大幅跑输标普500指数。从分红来看,2011年至2020年间,美国权益型REITs平均分红比例为3.71%,高于同期的标普500指数与十年期国债平均收益率。


细分来看,权益型REITs收益率高于抵押型REITs,数据中心、基础设施的平均收益率最高。以2020年开始前3至40年维度里,权益型REITs的年化收益率均优于抵押型REITs的年化收益率,长期看权益型REITs收益率要比抵押型REITs高5%-7%。分行业来看,以新兴的数据中心为底层资产的REITs产品平均综合收益率最高,达到了17.91%,其次是基础设施达到了17.8%,而酒店、多元资产的平均收益率较低,均未超过10%,而且近十年的收益率更是进一步下降到了4.5%左右。

从投资者来看,美国REITs受机构投资者青睐。由于既具备相对稳定的分红,又能一定程度上享受到不动产的增值收益,同时进行资产的风险分散投资,美国REITs可以满足各种投资者的不同需求,包括个人投资者,养老金,保险公司以及各种机构,构成了REITs的投资者群体,其中以共同基金和ETF持有REITs的占比最大达到了51%,其次是直接持有和机构持有,分别占了28%和21%。其中估计由1.45亿美国人通过退休金和其他类型的投资基金持有REITs资产。

3.1.3 美国REITs良性发展的经验:政策不断优化
美国REITs市场规模不断扩张,在盘活资产,促进行业发展,提升资产运营水平和拓宽居民投资途径均发挥了重要的作用,有赖于其长期稳定的投资回报与美国相应的税收分红法案等制度根基。
政策方面,一是税收优惠。美国REITs用于股息分红的部分可以免除公司所得税及资本利得税,同时个人分得的股息征收个人所得税,允许抵减20%的比例。因此在购置处置资产、持有运营物业阶段均可以享受到税收的优惠政策,大大激励了广大投资者对REITs的投资热情,也促进了REITs整体市值的不断发展。二是强制分红。美国REITs规定,每年REITs至少要把当年应税收入的90%进行股东分红,这就导致了REITs产品相比于权益资产还存在一定的债券固收属性,将其分红按照派息率计算约为3%-6%。三是有限杠杆。美国对REITs产品没有规定其杠杆和债务情况,但多数REITs实际运行过程中杠杆不高。在美国REITs设立初期出现过因杠杆过高导致的各种问题,随着自身的不断完善发展,美国REITs总体的债务比率为37.8%。其中零售行业和酒店行业的债务比率最高,分别为52.5%和53.3%,工业、仓储及数据中心的债务比率较小,分别为22.4%、24%和26%。在底层资产方面,零售行业的区域商场是债务比率最高的底层资产,债务比率高达76.1%。

投资者方面,美国REITs投资者广泛,流动性充裕。七八十年代养老金、公募基金等机构投资者大发展,对不动产等另类资产配置需求增加,根据Preqin的统计,超过50%的养老金参与了REITs投资。《2004年美国就业机会创造法案》取消所有国外投资者在投资美国公开交易的REITs产品时的差别对待,强有力地鼓励和吸引了大量外资涌入美国资本市场。投资者可以像买卖股票一样在主要证券交易所购买上市REITs的股票、购买REIT共同基金或交易所买卖基金(ETF)的股票份额以及投资于公告非上市REITs和私人REITs,同时Reits对持股数量没有限制,既可以只购买一股,也可以拥有数股。
底层资产方面,一是允许多种类、跨地域的底层资产。美国REITs允许开展房地产以外的业务,要求至少75%的持有资产价值属于为房地产、抵押贷款、其他Reits证券、现金或政府证券;同时,不断扩展海外资金的REITs投资规模,对冲地域风险,多数美国REITs的投资遍布美国各州,甚至海外资产。二是强调主动管理。美国允许REITs直接经营不动产而不必交由第三方管理,1992年美国REITs开创性的建立了伞形架构——UPREIT,房地产公司和私人业主将自己的物业以股份兑换而不是出售的方式纳入REITs中,从而递延不动产交易所环节所产生的相关税收费用,并保持了房企对物业控制权。之后大量房企变身为公司制的上市REITs,发展进入主动管理快车道,由房企内部团队继承对物业的管理,积极主动地参与一级市场运作,包括管理运营好现有的资产,同时也要对合适优质资产进行并购重组,通过内外双向驱动实现REITs规模的不断增长。
3.2 新加坡经验:打造国际化、多元化REITs市场
3.1.1 发展历程:历次危机倒逼REITs政策优化
起步期(1999-2002年):经济危机倒逼出台REITs。受1985年经济危机影响,房地产难以得到银行贷款融资,呼吁政府允许房地产投资信托。1997年亚洲金融危机,新加坡GDP增速从8%下降至1.5%,房地产也出现较大下滑。1999年,新加坡金融管理局发布《房地产基金指引》,允许REITs以信托或公募基金的形式上市。但并未明确税收政策,鉴于持有运营和分红阶段可能造成双重征税的问题,房地产企业参与意愿不高。2001年,新加坡税务机关制定了税收透明规则,即REITs只要达到90%的分红比例要求,在持有运营阶段可免征所得税。同年,新加坡立法机构通过《证券与期货法》,对REITs上市作出具体规定。2002年首只REIT正式上市。


快速发展期(2003-2007),政策优化。第一支REITs发行后,新加坡逐步优化税收政策的同时放宽监管,允许中央公积金投资REITs,2003年金管局将REITs所允许的杠杆率从25%提高至35%;2005年《房地产基金指引》修订,允许REITs在持有资产时拥有部分股权,而非全部股权,赋予其运作更强的主动性与灵活性。税收方面,新税务部门采取免除国内外个人REITs投资者分红的税收,给予境外机构投资者优惠税率等,进一步降低了税务成本。2003年至2007年,新加坡REITs市值累计增长260亿新元,年均复合增长率高达65%。
成熟期(2008年至今):次贷危机导致REITs短期调整,迅速恢复。新加坡政府重视以REITs为抓手打造亚洲金融中心,鼓励REITs收购海外不动产项目,使得很多尚未开放REITs的国家的房地产企业纷纷到新加坡上市。新交所中大多数的REITs拥有海外资产,资产遍布亚太地区、南亚地区、美洲和欧洲地区。截至2021年6月30日,新加坡REITs市值达748亿美元,较2008年增长超8倍。

3.2.1 市场现状:亚洲第二、世界第五大REITs市场
目前,新加坡是亚洲第二大,全球第五大REITs市场。截至2021年6月,新加坡交易所共有42只REITs,总市值超过1000亿新元,约占新加坡市场总市值的12%,无论在数量还是募集金额上,均构成新加坡IPO市场的重要部分。受新冠疫情影响,新加坡REITs总市值同比有所下降,10年年化复合增长率约为11%,较2019年的15%有显著回落。

底层资产多元化、全球化是新加坡REITs的最大特征。从底层资产行业分布看,新加坡REITs在底层资产的分布上十分丰富,囊括了数据中心、仓储物流等新型基础设施。此外,为巩固行业地位,新加坡REITs市场兼并不断,目前已有12支包含多种物业类型的综合类REITs,市值占比最大,达25%,其次是工业类和零售类REITs均占比20%。从地域分布看,新加坡REITs的持仓呈全球化的特点,有助于扩大市场空间,对冲地域风险。80%的新加坡REITs持有海外资产,分布在亚洲以及世界各地。其中,共有10只新加坡REITs在中国大陆持有82处底层资产,集中于零售与工业物流物业,分别占比37%与46%。
收益率上看,新加坡REITs收益率跑赢股市和债市,但受疫情影响,不同板块收益率表现出现分化。截至2021年6月,S-REITs十年期年化收益率达5.5%,高于海峡时报指数(新加坡股市指数)的3%、十年期国债的1.2%与定期存款利率的0.2%。细分来看,受疫情影响,传统酒店行业盈利能力趋弱,酒店类REITs的分红收益率显著下降,从2019年的8%跌至2021年的3.4%;传统零售业受到电子商务的挤压,多元类、零售业类REITs收益率持续下降;工业类REITs较为稳定,办公楼类则呈先降后升的趋势,反映了当前的全球REITs乃至不动产市场上泛工业类板块的领跑表现。


投资者结构上,新加坡REITs单位持有人以机构投资者为主,且地域分布十分多元。以吉宝数据中心REIT为例,截至2021年2月,信托发起人持有21.1%的单位,机构投资者持有52.6%的单位,而个人投资者则持有26.3%的单位。除新加坡本土外的亚洲投资者持有了22.8%的信托单位,为所有地域中最多,其次是北美、新加坡。


3.2.2 新加坡REITs发展经验:全球化、多元化
底层资产:对底层资产质量要求较高,严格限制开发类投资。REITs只允许在新加坡主版上市;对于上市交易的REITs,其要求不少于3亿新元的总资产。除直接、间接持有房地产及其相关资产外,还允许持有非房地产企业的股票、债券、政府债券与现金及其等价物。但是,除不允许投资空地外,新加坡对于REITs参与房地产开发有较为严格的限制,除非计划开发完成后持有该房地产,否则不允许投资开发中的房地产。
投资者参与:鼓励分散持有,吸引境外资金。对于以新元结算的REITs,监管机构要求至少25%的信托单位由不低于500位公众投资者持有;以外币结算的REITs也必须符合“持有人分散”的要求。针对境外机构投资者仅对分红征收10%的持有税,而非适用于新加坡当地机构投资者的17%企业所得税。
新加坡REITs在资金使用、强制分红、有限杠杆等方面进行规制。新加坡REITs注入的资产至少75%投资于可以产生经常性收入的不动产,且拥有合法、可转让的所有权;不少于90%的收入来自不动产的经常性收入,或特殊目的主体(SPV)和其它获准进行的投资得到的利息、股息;REITs至少需要将90%以上的收入以分红的形式发放,方可满足税收透明规则,以免除REITs自身的企业所得税。新加坡REITs的杠杆比例一般不超过45%,只有在获得国际主要评级机构A级以上信用评级且向公众披露的前提下,杠杆比例可达到60%。
税收优惠是REITs在新加坡落地的催化剂,目前新加坡REITs税收优惠力度仍是发行REITs各国中较大者。税收透明规则免除了REIT主体的企业所得税后,新加坡同时免除了设立REITs时的印花税,以及房屋出售利得的税收;征税由交易、划转转向持有,这也是新加坡房地产走向存量时代的一大标志。针对投资者层面的税收,新加坡免除了个人REITs投资者的所得税和机构投资者资本利得税,仅对境外机构投资者的分红征收10%的持有税,对境内机构投资者征收17%的企业所得税。
新加坡REITs通过设置受托人与管理人,实现信托单位持有人与发起人的制衡,发挥主动管理优势。在实践中,新加坡REITs以契约型信托计划的形式存在,并采取外部管理模式,由发起人设立、并独立于受托人的资产管理公司负责REIT的投资组合的管理,由物业管理人负责底层资产的运营,持有人可提名、弹劾资产管理公司的董事,行使对信托管理的监督。这种机制制衡了管理人因其为发起人关联方角色的利益冲突,又充分发挥了管理人项目管理的经验优势,既保护了投资者利益又发挥了发起人的积极性。

3.3 国际经验总结:成熟REITs市场必备三大要件
REITs作为一种嫁接产业和金融的工具,能否发挥盘活存量的积极作用取决于推出的时机和条件是否成熟、制度设计是否合理以及自身管理水平是否完备三大要素。
3.3.1 从推出时机来看,经济下行、不动产增量开发市场饱和、资本市场发展,往往是推出REITs的良机
宏观层面,经济下行、经济增长动能放缓背景下,REITs更宜发挥“稳增长、促改革”作用。回顾成熟市场推出REITs的背景,1960年的美国正值经济衰退期,2000年的日本泡沫破灭后需要寻找新增长点,新加坡则是在亚洲金融危机之后、经济增长动力放缓时推出REITs,发挥“稳增长、促发展”的作用。
供给端,房地产大开发时代后期,高利润难以为继,REITs作为存量市场资产管理工具,吸引力逐步显现。美国在1960年城镇化率已经达到70%,住宅市场需求趋于饱和;新加坡作为城市国家,城镇化率一直维持70%以上高位,且在住宅领域,大部分居住需求可以被政府提供的组屋满足,房地产开发和交易的利润受到严格限制。因此,从房地产增量时代走向存量时代,REITs充当了各国房地产企业的退出渠道,作为存量市场资产配置工具吸引力方才显现。
需求端,资本市场趋于成熟,投资者对拓展新的投资品种诉求强烈。资本市场的不断壮大和居民财富管理需求支撑了REITs的需求端,七八十年代美国养老金、公募基金等机构投资者的大发展,对长久期的另类配置的需求增加;新加坡金融业自1990年以来保持稳步增长态势,在呼吁金融产品创新的大趋势下,带动了REITs在新加坡的发展。
3.3.2 从制度层面看,税收优惠、有限杠杆、强制分红对REITs发展起到重要推动作用
1)税收中性或优惠:各国出台税收政策,确保不因REITs这一结构本身而为投资者或者社会增加额外税收负担,并出于鼓励发展的角度可以给予一定优惠,美国、日本、新加坡和中国香港均免征分红部分个人所得税,除此之外,中国香港个人和投资者免税,新加坡对机构投资者分红不免税,资本利得免税。国际经验证明,税收优惠成为REITs市场吸引投资者的主要因素之一。
2)有限杠杆:相比于一般公募基金,允许REITs杠杆操作具有必要性,但有一定限制,在美国和日本等市场虽然对杠杆率没有做明确限制,但实际运行中REITs杠杆率均低于房地产开发类企业。新加坡、中国香港则对杠杆率则分别规定了不高于35%、45%的明确限制。
3)强制分红:为了防止利用REITs炒作房地产,各经济体均对底层资产、资金使用予以规制,例如强制分红、禁止投向开发中的项目等。日本、新加坡和中国香港均规定90%的收益向投资者分配,美国则要求分配比例不低于95%。
3.3.3 从REITs自身管理方式看,从被动管理向主动管理转型、从债权属性向权益属性转变是大势所趋
早期REITs的管理模式与现代REITs完全不同,早期REITs被设计为被动收取租金或利息的投资工具,债权特征显著,缺乏主动管理能力,资产端以银行抵押贷款为主。行业进入寒冬期,为债务违约埋下危机。1990年至今,权益型、内部管理REITs逐渐成为主流,REITs管理人负责投资项目和投资时机选择、物业估价、开发方案制定等,其投资管理、资产管理和资本管理能力决定了产品的回报率。在公司形式下,以美国的UPREIT为典型;契约形式下,新加坡各大房企REITs展现了其强大的管理能力,物业价值不断提升。回到国内,无论类REITs还是公募REITs都是以契约形式体现的,债性大于股性,主动性、精细化管理能力不足。从长远角度,若想大力发展REITs,需要注重培育优秀的不动产资产管理公司、提升资产运营能力,同时需要在法规制定上平衡主动管理和被动投资限制。


公募REITs发展空间巨大。高盛估算中国内地REITs潜在规模在0.2-1.1万亿美元[1];北大光华管理学院测算中国标准化公募 REITS潜在规模在4-12万亿元[2]。我们选取两种角度对中国REITs潜在市场规模进行测算。
按市值法估算,整体公募REITs可撑起6-7万亿市场空间。根据REITs市值占GDP比重来看,截至2021年上半年,美国上市REITs市值约占GDP的7.13%,日本REITs市值约占GDP的7.75%。对于国内市场同样庞大的中国而言,按6%-7%比例,长期来看中国公募REITs市场或可近6-7万亿人民币。
按存量基建估算,基础设施REITs可达1-3万亿规模。发改委预测,我国存量基础设施资产大概380万亿人民币,其中大约30%-40%属于有经营性收入的基础设施资产。如果按中间值35%计算,经营性收入的存量资产大概为120万亿人民币。如果其中的1%可以转化为REITs,市场规模可达1.2万亿人民币,如可发展至3%,可能有3.6万亿人民币的规模。

根据目前政策纳入底层资产的范围来看,大致可以分为交通、能源、市政(城镇水电气暖供应、停车场)、生态环保(污水、废料、废弃物处理)、仓储物流、产业园区、新基建(数据中心、互联网、智慧城市类项目)、保障性租赁住房、其他(供水发电、旅游景区)等。
交通基础设施体量最大,存量丰富,跨地域幅度大,需加强多省市联动。我国交通类基础设施存量丰富,包括收费公路、铁路、机场港口等项目,截至2020年底,全国高速公路里程16.1万公里,公路总里程约519.81万千米,铁路营业里程14.6万公里,高铁营业里程3.8万公里,可作为REITs底层资产的标的众多,但由于涉及不同省市区管辖等问题,交通REITs项目仍需各地政府协同配合。
能源基础设施空间广阔,新能源、清洁能源发展潜力大。能源类项目包括风电、光伏发电等清洁能源项目与充电基础设施等项目。2019年,我国火力发电仍居主导地位,占比约69%,而新能源、清洁能源仅占31%,基于“双碳”背景,新能源供电项目与配套新能源的充电项目需求较大,且符合REITs政策支持,市场前景广阔。
市政和环保基础设施中,停车场等需求缺口大,但规模分散、体量较小。包括城镇水电气暖供应,停车场、城镇污水、废料处理等。该类项目是城市生活的基础,作为城市刚需,具有抗经济波动性特征。2020年我国机动车保有总辆达3.8亿辆,驾驶人4.65亿,均为世界第一,而我国车位规模/汽车拥有量小于0.9,该值理想状态约在1.2左右,按此比例推算,我国停车位缺口仍有8500万个。但此类项目单体规模较小,分布较为分散,还需发挥整合作用才能达到上市标准。
仓储物流设施市场化程度高,操作性强。包括面向社会提供物品储存服务的仓库、冷库等。受益于线上消费习惯,仓储物流需求日渐增加,2020年全国社会物流总额超300万亿,2015-2020年复合增长率约6.6%,而根据中国仓储与配送协会最新数据,截至2019年,我国营业性仓库面积10.8亿平方米,2015-2019年复合增速仅约3%,市场空间较大;同时根据最新公开数据,我国仓储物流总库存约10亿平方米,总量居世界第二,而人均仓储面积不到1平方米/人,约为美国、日本的四分之一,仓储物流行业存量、增量均有较大空间发展REITs产品,且随着消费品需求多样化,对冷库等需求逐渐增加。而且此类项目多为市场化企业持有,相比于为国企、地方政府持有的基建项目,免于国有资产审批流程,操作可行性强。
产业园区同质性较强,关注地方政策利好:包括研发平台、工业厂房等园区设施。产园REITs以当地经济的比较优势为导向,行业整体向专业化服务、差异化经营、产城融合、支持创新等方向发展。总量来看,截至2021年4月末,我国共有634家国家级产业园区,2094家省级产业园区,产业园区肩负国家科技创新的使命,结合地方产业政策利好,有望拓展较大空间。
新基建发展空间广,更多市场化企业参与,REITs有望助力基建直接融资。包括数据中心、5G、智慧城市等项目。我国在传统基建项目的发展中主要以债务驱动,“新基建”项目更偏重于信息化和创新领域,科技化程度较高,即高新技术企业等非国营企业的参与会明显多于传统基建项目,公募REITs有望为新基建建设贡献市场化力量。
保障性租赁住房REITs政策支持力度大。截至2020年底,我国住房租赁市场整体市值约为2.52万亿元,全国流动人口3.8亿人,市场规模大,涉及人口多,保障性租赁住房REITs可从新建、改建、收购三种方式出发,为租房融资提供市场化渠道,在行业上,募投管退已有形成闭环的支撑,未来有望步入良性循环。北京已经发行全国首单公共租赁住房类REITs产品,公募产品渐行渐近。
商业地产扩容空间仍大。虽然目前中国公募REITs尚未涵盖商业地产,但从全球REITs市场看,商业地产REITs是REITs市场的最重要部分,中国商业地产REITs也有很大发展前景。根据EPRA,2020年我国商业不动产存量市值约4.493万亿美元,约合30万亿人民币。商业不动产交易活跃,2020年中国内地不动产大宗交易录得2047亿元交易额,存量市场特征明显。但目前商业地产REITs推出阻力障碍仍在。1)从政策角度,我国“房住不炒”虽针对住宅,但对商业地产亦有影响,商业地产REITs时机未到;2)从结构角度,许多存量地产存在产权不清晰的问题,不利于公募发行;3)从收益角度,现阶段REITs税收问题仍存,叠加中国房地产企业融资成本高企,如何保障投资人收益,增强投资意愿仍需考量;4)由增量市场转向存量市场,市场管理专业度有限,仍需积累经验。
一是顶层设计上,加强政府部门协同,出台一揽子政策,打通目前制度瓶颈。大部分符合基础设施REITs的底层资产为地方政府与国有企业所持有,涉及土地、国有资产划转、税收等一系列问题。产品结构复杂,审批程序繁多。以收费公路为例,部门间涉及地方发改委、财政局、国资委、交通局等部门协同,地方间涉及不同省市政府协同,面临复杂的审核流程。建议从顶层设计层面,针对公募REITs产品设计审批流程出台一揽子政策,打破制度障碍。
二是产品定位上,明确REITs在大类资产类别和属性,明确参与机构责任权利边界。REITs产品横跨底层不动产与金融行业,对运营管理、金融投资均有较高要求,现有产品各环节权责分工仍不明确,应对基金管理人与运营管理人划分权责边界,结合基金管理人在资本市场的优势与运营管理人的成熟业界经验,降低代理成本。
三是底层资产上,扩大底层资产种类,适时推动商业地产REITs。商业地产REITs将为我国房地产软着陆提供解决方案。一是房企商业模式转型升级。传统的房地产开发模式,主要是拿地、开发和销售,高杠杆、高周转。而REITs可以转变房企经营模式,通过出售、分散和打包设立REITs在公开市场出售等方式实现退出,提高精细化、规范化管理能力。二是化解金融领域系统性风险。十次危机、九次地产,我国银行体系中沉淀了大量房地产贷款,一旦出现极端情况,将导致挤兑潮、违约潮、银行坏账增加、引发系统性金融风险。三是改变地方政府依赖土地财政的投融资体制。传统开发时代,土地财政是地方财政的主要支撑,但随着增量空间逐步减少,需开辟新的税源,REITs将沉睡的资产变为源源不断的现金流,扩大税源,丰富税率体系,进而改善地方政府投融资体制。建议基础设施REITs成熟运行基础上,总结经验,适时扩充底层资产类别。
四是投资者层面,鼓励增量资金入市,增强市场流动性。目前公募REITs战略投资者配售占比、网下发售比例较高,而公众投资者参与程度较低,二级市场流动性偏弱。建议优化各类投资者持有比例,适当提高网上配售比例,以提高产品实际流通的水平,增强市场流动性,发挥市场定价功能。
五是政策层面,完善配套税收政策。我国REITs税收优惠可从土地增值税、印花税、所得税三个角度着手:1)减免资产交易过程中的税收。REITs必然涉及底层资产转让这一环节,但并未实质交易。目前虽有资产划转等方式规避部分税额,但提高了产品复杂性和合规风险,应给予相应的税收中性或优惠方案。2)印花税税率较低,但每一环节需双边征收,征税较频繁,可以考虑部分环节免征、单边征收或满足一定条件(如持有时间)下少征等优惠。3)成熟市场为推动REITs普遍实行所得税税收优惠。我国所得税税率为25%,税率较高,优惠较少,建议可适度降低REITs使用所得税税率。
[1]高盛《探索中国房地产投资信托基金的市场价值》https://www.goldmansachs.com/worldwide/greater-china/insights/c-reits.html
[2]北大光华《中国不动产投资信托基金市场规模研究》https://www.gsm.pku.edu.cn/2.pdf
本文由「华尔街俱乐部」推荐,敬请关注公众号: wallstreetclub
声明:本文仅代表作者个人观点,不构成投资意见,并不代表本平台立场。文中的论述和观点,敬请读者注意判断。
版权声明:「华尔街俱乐部」除发布原创市场投研报告外,亦致力于优秀财经文章的交流分享。部分文章、图片和资料来自网络,版权归原创。推送时未能及时与原作者取得联系。若涉及版权问题,敬请原作者添加WSCHELP微信联系删除。谢谢授权使用!
关于我们
华尔街俱乐部凝聚华尔街投行的高端资源,为中国民营企业“走出去”提供全方位的顾问服务,包括企业赴美上市、战略投资、并购、私募路演和投资者关系等。在投资理念和技术方面提供华尔街投行专家实战培训,为您进入华尔街铺设成功之路。联系我们:ecompo@mail.com