wumiancaijing.com
////
靠着精心包装的假央企、伪国企名头,“中铁系”私募非法集资逾78亿,如今中铁系赔偿无望,投资者只得将矛头指向托管银行。
本文由无冕财经(wumiancaijing)原创发布
作者:黄琪鑫
编辑:陈涧
设计:岚昇
实习生:黄婷
时隔一年半,“中铁系”私募爆雷案终于有了进展。
2021年12月1日,上海一中法院对中铁中基供应链集团、孟晨、岑鹏、庄涛集资诈骗一案,进行了一审公开开庭审理,并将择期宣判。
从2015年起,中铁系私募打着“央企”和“国企”的旗号,累计非法集资78.81亿余元,共造成1452名投资人实际经济损失超过38亿。
2020年5月,“中铁系”私募团队主要人员因涉嫌非法集资被警方带走,中铁系背后复杂的股权关系也逐渐浮出水面。直到此时,许多投资人才恍然大悟,原来自己投资的“中铁系”,只是被精心包装出来的假央企、伪国企。
根据上海一中法院信息,上述诈骗行为应以集资诈骗罪追究刑事责任。不过,曾作为该私募基金托管方的青岛银行,也因是否需要担责,而陷入舆论的漩涡。
这家“中铁中基系”精心包装成央企的手法,曾被多次报道。不过,这里还是有必要再次揭露,避免更多的投资者踩坑。
关联方搭台玩“自融”
根据公诉机关的指控,2015年11月至2020年6月,中铁中基供应链集团有限公司(下称中铁中基供应链集团)为获取资金,通过上海檀实资产管理有限公司(下称檀实资本)、上海洲实资产管理有限公司(下称洲实资本)、北京云集投资有限公司(下称云集投资),先后发行“上海檀实中铁稳赢一号”“洲实并购基金1号”等39支私募基金产品。
这些募集资金,名义上用于投资北京中汇祥达供应链管理有限公司(下称中汇祥达)、青岛京北新能源科技有限公司(京北新能源)等公司股权。但实际上,这些都是空壳公司。
公诉机关表示,上述基金产品对外承诺保本付息,并虚设中铁中基供应链集团的应收账款作为担保欺骗社会公众,通过岑鹏实际控制的深圳市辉腾产业服务集团有限公司、辉腾金服信息科技(杭州)有限公司等销售平台公司,向社会不特定公众销售,累计非法募集资金人民币78.81亿余元,所得资金归集于中铁中基集团及其关联公司账户,主要用于兑付前期投资者本息、支付销售佣金、随意投资和个人挥霍等。
截至案发,共造成1452名投资人实际经济损失人民币38.22亿余元。
看到这里,我们总结一下这个案件中的几大关键角色:首先是私募基金管理人——檀实资本、洲实资本、云集投资;其次是基金的投资对象——中汇祥达、京北新能源等;最后是担保方——中铁中基供应链集团。
根据公诉机关的指控,基金的投资对象——中汇祥达、京北新能源等都是空壳公司。无冕财经研究员通过天眼查发现,中汇祥达的大股东就是私募基金管理人檀实资本,而京北新能源,则由另一位私募基金管理人云集投资,出资47.4%成立。
也可以理解为,这些被投资公司的实际控制人,就是私募基金管理人。
根据证监会《关于加强私募投资基金监管的若干规定》第九条第一款第四项规定,“以套取私募基金财产为目的,使用私募基金财产直接或者间接投资于私募基金管理人、控股股东、实际控制人及其实际控制的企业或项目属于自融行为。”
此外,我们再来看看担保方中铁中基和私募基金管理人之间存在的猫腻。在这里,不得不提到一位关键人物——岑鹏。
天眼查显示,檀实、洲实资本的法人岑鹏,同时也是多家“中铁中基系”公司的法人和高管。这意味着,岑鹏用自己担任法人的公司募集来的资金,投向了其任职的企业,尽管岑鹏曾回应自己是作为基金管理人派驻董事任职于中铁中基。

▲岑鹏是多家“中铁中基系”公司法人。
但很显然,二者的关系并没有这么简单。
檀实和洲实资本,实际就是中铁物流产业投资控股集团有限公司的全资子公司。天眼查显示,中铁物流产业投资是一家注册在香港的私人公司,相关资料极为隐秘。而在国内一家名为中铁物流集团有限公司的历史信息中,董事长、董事的职位中,曾经出现了中铁中基的董事长孟晨和岑鹏的身影。
穿透错综复杂的股权关系,不难看出,作为私募基金管理人的上海檀实等公司、担保方中铁中基乃至交易对手,均是“中铁中基系”关联公司。这不是自融,还能是啥?
伪国企外衣好圈钱
除了令人眼花缭乱的股权关系外,“中铁中基系”还给自己带上了一顶顶假“央企”、假“国企”的帽子,并公开向外宣传这一身份。
在私募基金的销售过程中,有不少投资者是通过深圳市辉腾产业服务集团有限公司(2019年4月30日前叫深圳市辉腾金融控股有限公司,下称辉腾金控)等平台购买的私募产品。
据36氪此前消息,“成立于2016年的辉腾金控脱胎于国企中铁中基供应链集团,后者拥有25年以上的仓储物流业务经验。辉腾金控是从老公司里孵化的新金融企业,目前旗下有三块业务:科技金融、产业金融和资产管理。”
连销售平台都要和国企傍上点关系。
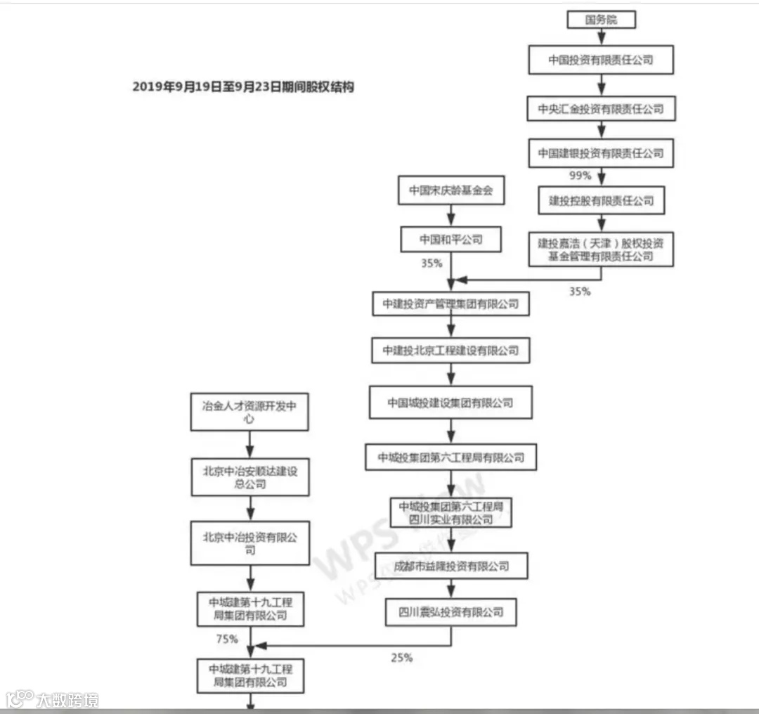
而中铁中基供应链集团,实际上是一家伪央企。公司成立于2015年5月,注册地址在天津自贸区,旗下实际控股55家企业。公司的股权结构十分复杂,层级很多。曾经,集团的实控人在短短四个月内发生了三次变更。
2019年5月,中铁中基供应链集团的控股股东,是一家名为“中国城投建设集团有限公司”(下称中城投)的企业,中国宋庆龄基金会、国务院各间接持有中国城投建设集团有限公司股权。到了2019年9月19日,集团的实际控制人变为了冶金人才资源开发中心,此时,中铁中基的股权结构已经多达10级,随后,中城投将中铁中基从其子公司中剔除;集团的实控人再次变更,变成了农村教育发展中心。

▲中国城投建设集团有限公司曾经的股权结构。
目前,天眼查显示,中铁中基的股东层级已大大减少,实际控制人为中控产城有限公司。而值得注意的是,中铁中基此前的控股股东中城投等公司,已经被金融市场公认为央企背景造假。

▲中铁中基供应链集团如今股权结构很简单,图片来自天眼查。
至于“中铁系”的另一家公司——中铁中基建设集团有限公司,也是曾为私募基金提供担保的企业,则是一家伪国企。
该公司成立于2011年,公司最初名为天津普杰建设投资有限公司,注册资本金为12亿。据财新数据通,中铁中基建设集团早前的实控人也是农村教育发展中心,目前其股权关系也已经发生变更,第一大股东变成了中亚融信(天津)企业管理有限公司
无冕财经此前曾报道,中铁系公司的包装手法,和兴业证券此前总结的伪国企套路十分相似,即选择一家成立年代久远的非主流事业单位作为挂靠方,以这家事业单位名义注册一家集团公司,然后在集团公司名下设立投资管理公司,再以投资管理公司的名义去香港成立“中字头”集团公司,随后以中字头香港集团公司回内地注册中字头集团公司。最终,打着国企的擦边球到资本市场进行融资。
为什么中铁系公司如此热衷于和国有企业搭上边呢?事实上,国企或者央企由于资金实力雄厚,信用情况好,在金融市场融资时更加容易,只要能让投资人认为所投资的公司是国企,公司就能轻松地去融资圈钱了。
反过来试想,如果是信用良好的国企或者央企子公司需要融资,为何不选择成本更低的银行授信和发行债券,要选择通过资产管理人发行私募基金产品呢?
事实上,《每日经济新闻》曾暗访调查“假央企”的产业链——每年300万挂靠费,就能变身央企子公司。再用几百万买来的央企身份,去募集数亿甚至数十亿的资金,堪称一本万利的生意,当然,这是非法的。
近年来,导致国资、央企投资暴雷的“罗生门”频频发生。基于此,多家央企相继发布声明,对被冒名、被虚假挂靠的情况进行说明,并重拳出击打击假冒国企。
2021年10月,26家央企相继通过官网、微信公众号等多种渠道对外公告了353户假冒国企名单,通告社会各界所列公司及其下设各级子公司均为假冒国企,与中央企业无任何隶属或股权关系,也不存在任何投资、合作、业务等关系,其一切行为均与中央企业无关。
同时,国务院国资委提醒,请社会各界提高警惕,注意防范风险,如发现其违法犯罪行为,请尽快到公安机关报案。
托管银行该担责吗?
2020年5月,“中铁中基系”私募主要人员因涉嫌非法集资被经侦带走,包括岑鹏、孟晨、王馨悦、郑嘉明、周亮、王福国、庄涛、张岩、董东娇、岑箐等10人。其中,周亮为北京云集投资的法定代表人,王福国是洲实的总经理,孟晨为中铁中基供应链法定代表人,其余皆为“中铁系”高管。
上海一中法院最新透露,中铁中基供应链集团及其直接负责的主管人员孟晨、岑鹏、庄涛,以非法占有为目的,使用诈骗方法非法集资,数额巨大,其行为应以集资诈骗罪追究刑事责任。
而据21世纪经济报道消息,中铁系赔偿无望,投资人将矛头转向资金托管方青岛银行。
事实上,关于青岛银行是否要担责的争议由来已久。
早在2020年7月,青岛银行相关人士在接受中国证券报采访时称,该行私募基金业务都已在中基协备案,每笔备案基金均有基金编号,符合法律法规和监管要求,托管机构不对私募基金经营及相关债权债务承担责任。有投资者曾在2019年发起过针对基金管理人和该行的仲裁申请,仲裁结果也表明,青岛银行并无责任。
而21世纪经济报道表示,青岛银行暂未获得基金托管人资质,但也有律师表示,《证券投资基金法》规定,托管私募股权投资基金,不强制有托管资格。
此外,青岛银行方面向21世纪经济报道表示,未收取相关基金的托管费用。且在2020年4月7日,北京仲裁委的裁决中,青岛银行在相关私募股权投资基金托管业务中无责任。不过,也有部分投资人并不认可上述说法。
转自无冕财经 作者 无冕财经团队
本文由「华尔街俱乐部」推荐,敬请关注公众号: wallstreetclub
声明:本文仅代表作者个人观点,不构成投资意见,并不代表本平台立场。文中的论述和观点,敬请读者注意判断。
版权声明:「华尔街俱乐部」除发布原创市场投研报告外,亦致力于优秀财经文章的交流分享。部分文章、图片和资料来自网络,版权归原创。推送时未能及时与原作者取得联系。若涉及版权问题,敬请原作者添加WSCHELP微信联系删除。谢谢授权使用!
关于我们
华尔街俱乐部凝聚华尔街投行的高端资源,为中国民营企业“走出去”提供全方位的顾问服务,包括企业赴美上市、战略投资、并购、私募路演和投资者关系等。在投资理念和技术方面提供华尔街投行专家实战培训,为您进入华尔街铺设成功之路。联系我们:ecompo@mail.com


