在今年的陆家嘴论坛期间,最春风得意的嘉宾无疑是港交所CEO陈翊庭。
6月18日,在《全体大会三:推动资本市场持续稳健发展》期间,陈翊庭正是圆桌讨论嘉宾之一,发言时被摄影师抓拍到了一个形似“比耶”的手势,这也似乎和当前的港股IPO盛况暗合。
陈翊庭表示,当前港股IPO排队企业超160家,仅5月就有40多家企业递表。
数据显示,截至5月底,今年香港IPO募资已超过760亿港元,约97亿美元。这意味着募资额约为2024年同期的7倍,并已接近去年全年水平(约110亿美元)。
更有国际投行预计,今年全年IPO总额可能超过200亿美元。
|2020年港股IPO达到历史巅峰
200亿美元是什么概念?2020年港股IPO达到历史巅峰——募资金额约513亿美元,即惊人的约4000亿港元,当年例如京东等中概股密集回归港股“二次上市”,盲盒第一股泡泡玛特也是那一年上市的。
|2025年上半年港股IPO
160多家企业排队上市
“香港IPO业务火爆,我们内地的banker(投行家)能做港股的都调去香港了,年初裁完一波,现在根本忙不过来。”某美资投行人士对笔者表示。
一年以来,港交所的股价也大涨近60%。没错,港交所本身就是一家上市公司。
在陆家嘴论坛上,陈翊庭表示,当前港股IPO排队企业超160家,仅5月就有40多家企业递表。她称,今天港股的繁荣景象也得益于过去多年的持续改革,“作为‘做交易所的人’,要始终不忘服务实体经济与投资者的初心。中国已经是全球第二大资本市场,内地和香港各大交易所要错位发展、优势互补,共同推动多层次资本市场体系建设。”
|港股多年改革
5月,宁德时代的香港二次上市可以说将今年港股IPO推向了高潮。初步发行价格每股263港元,公开认购净募资约307.2亿港元,成为世界今年最大IPO,也创下港交所近四年最大规模。
瑞银全球投资银行部中国区主管朱正芹5月时在香港对笔者表示,今年5月的第三周,她所在的团队完成了包括宁德时代在内的4个项目,募资额超过80亿美元,其中3个香港资本市场的项目,包括宁德时代和恒瑞医药的IPO项目、B站在港再融资,后者募资6.9亿美元。
早年,港股由于估值普遍要低于A股,且流动性不佳,不少上市公司其实并不青睐香港。即使是今年的大热门股蜜雪集团此前也更想在A股上市。
然而,由于消费板块很难在内地上市,“硬科技”是A股更优先考量的对象,因而众多亟须融资上市的企业扎堆香港。港股今年的明星IPO几乎都是消费企业——蜜雪集团、布鲁可等反响火爆,去年的毛戈平和老铺黄金也是大爆款。
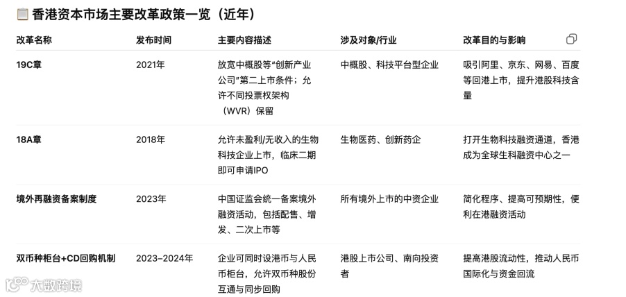
各界往往容易忽略港股牛市背后的改革力量,这也是陈翊庭任下的港交所在不断推动的。
陈翊庭现年56岁。公开信息显示,在升任为香港交易所集团行政总裁前,陈翊庭担任集团的联席营运总监,负责领导集团主要的营运部门及战略规划。陈翊庭于2007年首次加入港交所担任上市科首次公开招股交易部主管,并于2020年再次加入港交所担任上市科主管。
此前,陈翊庭曾在投资银行摩根士丹利工作,领导其亚洲资本市场业务的法律部门长达四年;她亦于2010至2019年担任国际律师事务所达维律师事务所的合伙人,负责资本市场业务。
陈翊庭获《财富》杂志评为2024年度全球最具影响力商界女性之一,且在亚洲最具影响力商界女性排行榜中位列前十。她亦曾被The American Lawyer评为2018年度最佳交易律师,并被IFLR1000评为2019年度亚洲最佳律师。
她持有香港大学法学学士学位及哈佛法学院法学硕士学位。她拥有香港事务律师和美国纽约州的律师资格。
陈翊庭在多年改革后上任,可谓天时地利人和,港股发展正当时。有国际投行亚洲负责人对笔者提及,这一轮IPO上市后股价大涨大落的情况有所缓解,这得益于港交所近期的改革,即将回拨比例从50%降至7.5%,更高的机构持股比例提升新股质地、减少“打新”投机行为。
在港股IPO中,发行股份通常分为“国际配售”(面向机构投资者)与“香港公开发售”(面向散户)两部分。此前,如果散户认购非常踊跃(超额认购超过100倍),将触发“回拨机制”,最多要将50%的股份由机构转拨给散户。即便散户非常踊跃,也不再强制将大量份额从机构配售转至散户。大盘股受零售回拨影响可能比较小,但小盘股零售回拨过多会对后市表现产生压力。
此外,港交所推出19C、18A等政策,简化审核流程;中国证监会拉平境外再融资监管;联交所做了如发行CD同步回购股份等创新。这些改革措施也意义重大。
当前,港股再融资和IPO一样火爆,这也得益于改革。2025年前5月,港股累计再融资规模达2033亿港元,超过同期IPO募资总额两倍,仅第一季度就完成约86笔配售,总额1109 亿港元,同比增长超1300%。
投行也随之卷了起来,IPO项目的费率远比想象中低,大多数A股赴港上市的IPO固定承销费低于1%(仅是正常水平的1/3-1/4),但发挥了“引流”作用,后续的再融资、并购或者财富管理业务才是费率更丰厚、更可持续的业务,因为这些业务的复杂性更强,而且更考验投行的业务能力。

临危受命的法学精英
两年前,没人能想到当前的盛况。当前的盛况和2023年相比可谓冰火两重天。
2023年12月15日,港交所董事会宣布,时任集团行政总裁欧冠升(Nicolás Aguzin)已通知董事会,他在2024年5月任期结束后将不会寻求连任。
欧冠升2021年从摩根大通跳槽至港交所,但从加入交易所以来,面对海外加息、内地经济增长放缓等宏观形势,港股成交和新股融资额疲弱,港交所在他任内股价累跌逾40%。
欧冠升是阿根廷国籍,同时拥有克罗地亚的护照。他在美国摩根大通工作了30多年,在香港曾任亚太地区CEO等。欧冠升就任CEO,有人提出质疑:“连中国话都不会说,怎么能跟中国政府好好沟通”。
随后接棒的陈翊庭则符合预期,她的任命自2024年5月24日起生效,任期3年至2027年5月23日。
“陈翊庭曾在2007至2010年在港交所负责IPO工作,那是香港IPO的黄金年代,她也很擅长和内地监管机构沟通。”一位香港投行人士对笔者表示。
当时,放在这位新CEO面前的任务非常艰巨。一方面,恒生指数近两年跌幅逼近50%;另一方面,二级市场的寒气直接传导至一级市场,香港IPO融资额亦缩水逾八成。
|现任港交所团队
造成港股当时局面的原因有很多——美联储两年间激进加息超500BP,地缘政治风险引发国际资金撤出香港,疫情三年香港经济萎缩,美元高利率导致股权融资市场不振等。极度依赖国际资金的香港受到的冲击尤为剧烈。中环被“裁员潮”阴霾笼罩,2023年全年,国际投行、在港中资券商经历了不同程度的裁员。
这些资金去哪儿了?一位美资投行亚洲股票资本市场业务主管当时对笔者表示,资金并未真正大规模流出中国市场,只是经历了两年多的冲击,外加美元现金回报颇高,很多资金以现金存款的形式停留在场边观望形势。
上述投行人士给笔者简单算了一笔账。每年中国企业在海外通过IPO和再融资等渠道平均融资额为800亿美元左右,2023年这池水仅用了约60亿美元(2022年仅为100亿美元),还有700多亿美元去哪儿了?
韩国市场的融资额从去年的140亿美元降至90亿美元;新加坡、泰国、马来西亚等东南亚市场的融资额从去年的240亿美元降至120亿美元;一部分资金去了印度,但印度的融资额仅从去年的210亿美元升至今年的240亿美元,增量仅为30亿美元;日本今年获得了一些增量,融资额增加约100亿美元至270亿美元左右,增量是170亿美元左右。
可以发现,从中国市场流走的700亿美元并没有被其他市场消化,而部署亚洲市场的资金也不太会被部署到美国市场,因此一种解释就是,现金在驻足观望,若市场有所回暖,资金仍将进行布局。
2024年2月时,摩根士丹利原亚洲区主席罗奇(Stephen Roach) 在《金融时报》发表文章“It Pains Me to Say Hong Kong is Over”(中国香港媒体普遍翻译为“香港玩完论”)。
然而,也就是在最近,罗奇再度在媒体发声,态度180度大转变——2025年6月,他在接受彭博采访时表示,之前判断过于悲观,金融脱钩带来机会,香港有望复兴。
主要原因包括:中美问题让香港成为重要的金融中介枢纽,资金流向香港,港股自2024年初以来涨幅约60%,远超沪深300和标普500。香港依然保持自由资本流动、健全法治以及连接内地和国际市场的独特优势。
罗奇坦言:“如果重新写那篇文章,我会说香港因为‘中国特色’反而得以振兴,而不是被限制。”但他也指出,香港的自由度和经济基础仍存在挑战,现在更像是其他大型中国城市之一,只是在金融方面还有独特优势。
如今,驻足观望的资金已经陆续回归。2025年以来,港股明星IPO中,海外机构占比显著,刚刚登陆港股的宁德时代,国际配售占比达92.5%,其中不乏高质量的海外机构,包括中东主权财富基金(科威特投资局)、瑞银资管等23家国际顶尖基石投资者认购。在簿记中,订单需求合计近550亿美元,其中有约20%来自主权财富基金及长线基金。
港股子弹依然充足
未来一段时间,正如陈翊庭所说的,港股的上市项目依然充足。
自1993年第一家大陆公司在港交所上市以来,中国企业通过香港IPO总募资达5400亿美元。2025年前5个月香港IPO募资达100亿美元,是全球最大新股市场之一,同比增长近8倍。
约140个IPO项目在推进中。摩根士丹利预计2025全年IPO融资总额将达230亿美元。
除了供给充足,资金也并不缺。例如,最近的“A转H”上市(如宁德时代、恒瑞医药)获得全球投资者80%~95%的参与率,估值也明显提升。上述IPO自上市以来平均回报达33%。
来自内地的南向资金实则已经逐渐抢夺了港股的话语权。年初以来,南向资金已经累计流入高达近7000亿港元,接近去年8000亿港元的总额。港股的流动性已经明显改善,以比亚迪为例,现在港股和A股的交易量已经几乎持平。
从4月开始,外界对于中概股从美国退市的担忧重燃,未来“二次上市”可能也会是港股的“流量”之一。摩根士丹利估计,目前有27只中概股有资格在港双重或二次上市。
港股市场贡献了中概股约30%的流动性,若发生退市风险,转道港股尽管短期内可能会有交易量流失,但港股仍是可提供承接力的市场,南向资金也将越发主导港股话语权。
陈翊庭在陆家嘴论坛上也巧妙地评论了A股和港股的关系——在全球变局中,应该坚持合作与错位发展,增强资本市场韧性与信心。“内地与香港交易所应错位发展、合作大于竞争。”她表示,港交所与上交所(尤其科创板)是错位发展、互补合作关系,而非零和博弈。港交所能够发挥全球窗口作用,正好与A股的深厚产业基础形成互补。

